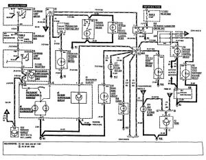
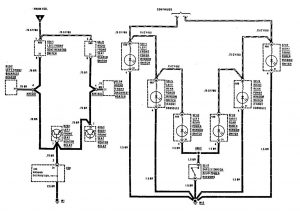
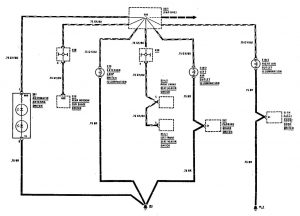
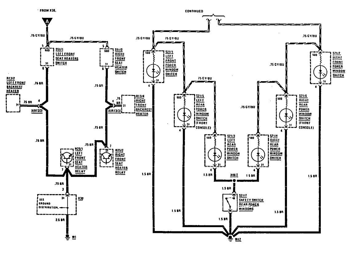
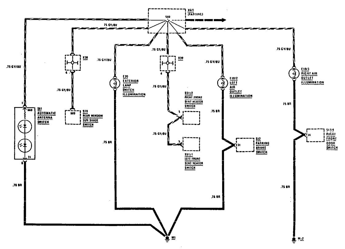
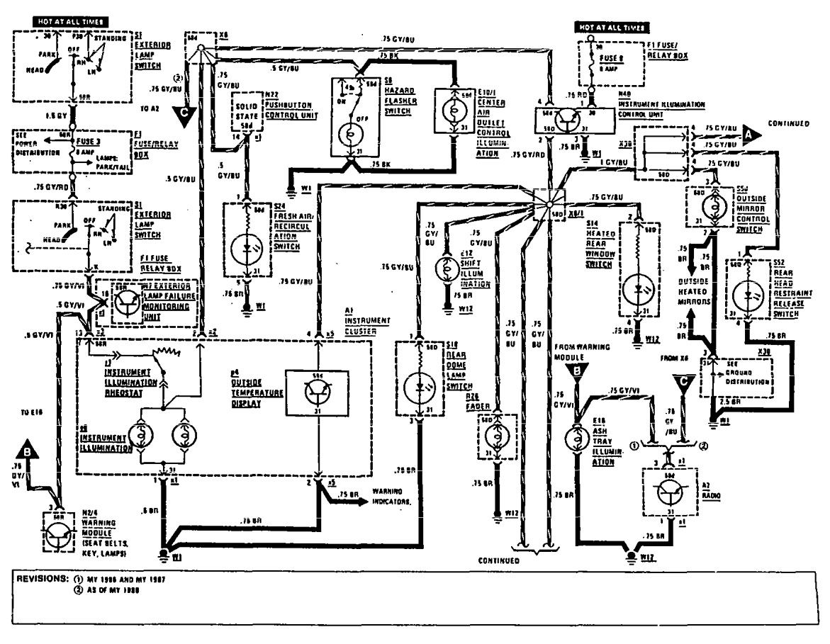
Mercedes-Benz 300TE (1990) – wiring diagrams – instrumentation
Year of productions: 1990
Instrumentation



WARNING: Terminal and harness assignments for individual connectors will vary depending on vehicle equipment level, model, and market.
Year of productions: 1990



WARNING: Terminal and harness assignments for individual connectors will vary depending on vehicle equipment level, model, and market.
Copyright © 2026 | MH Magazine WordPress Theme by MH Themes