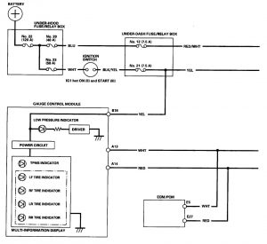
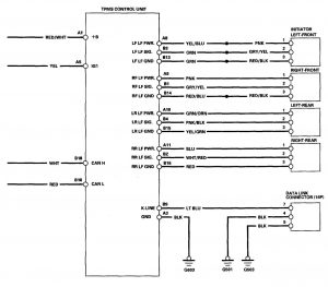
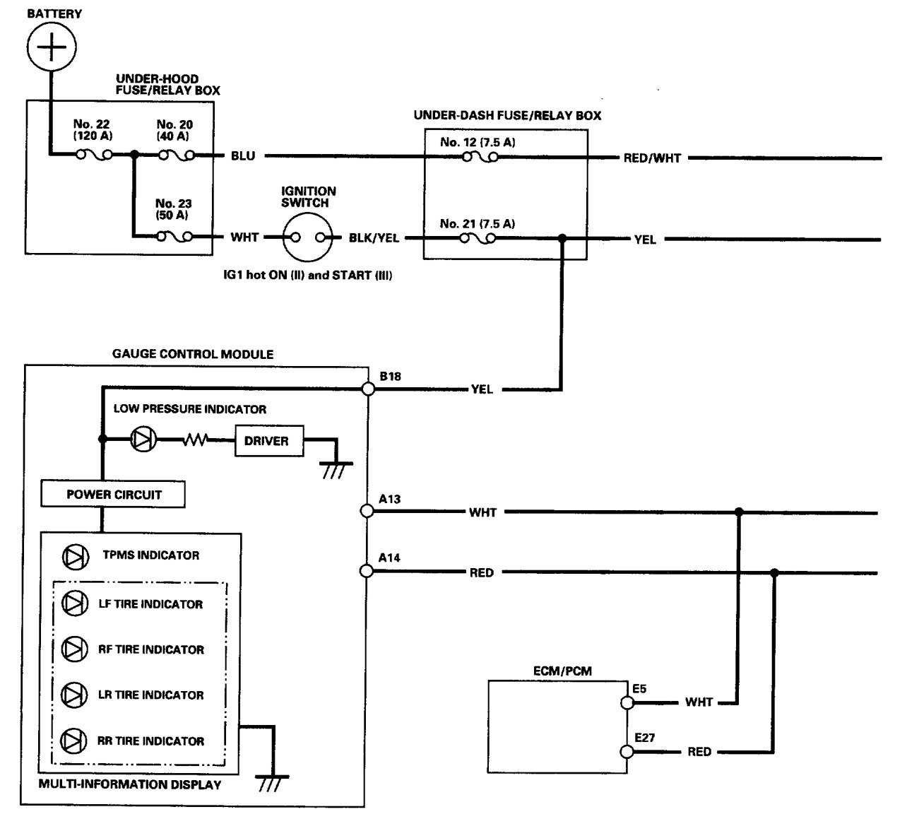
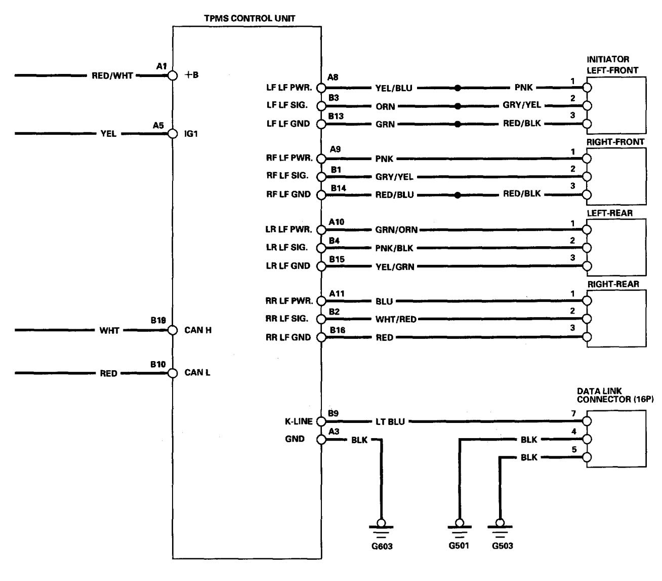
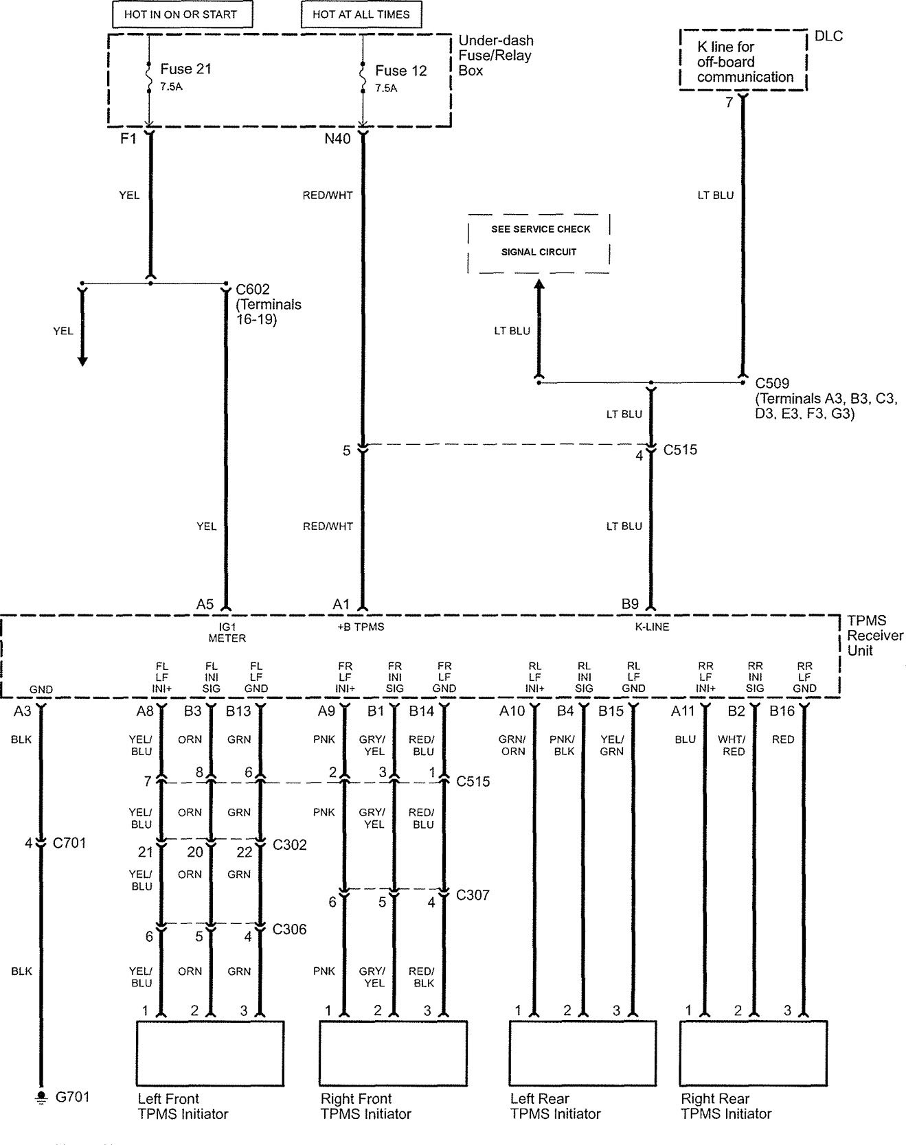
Acura TL (2005 – 2006) – wiring diagrams – tire pressure monitoring system
Year of productions: 2005, 2006
Tire pressure monitoring system
Version 1


Version 2


WARNING: Terminal and harness assignments for individual connectors will vary depending on vehicle equipment level, model, and market.
