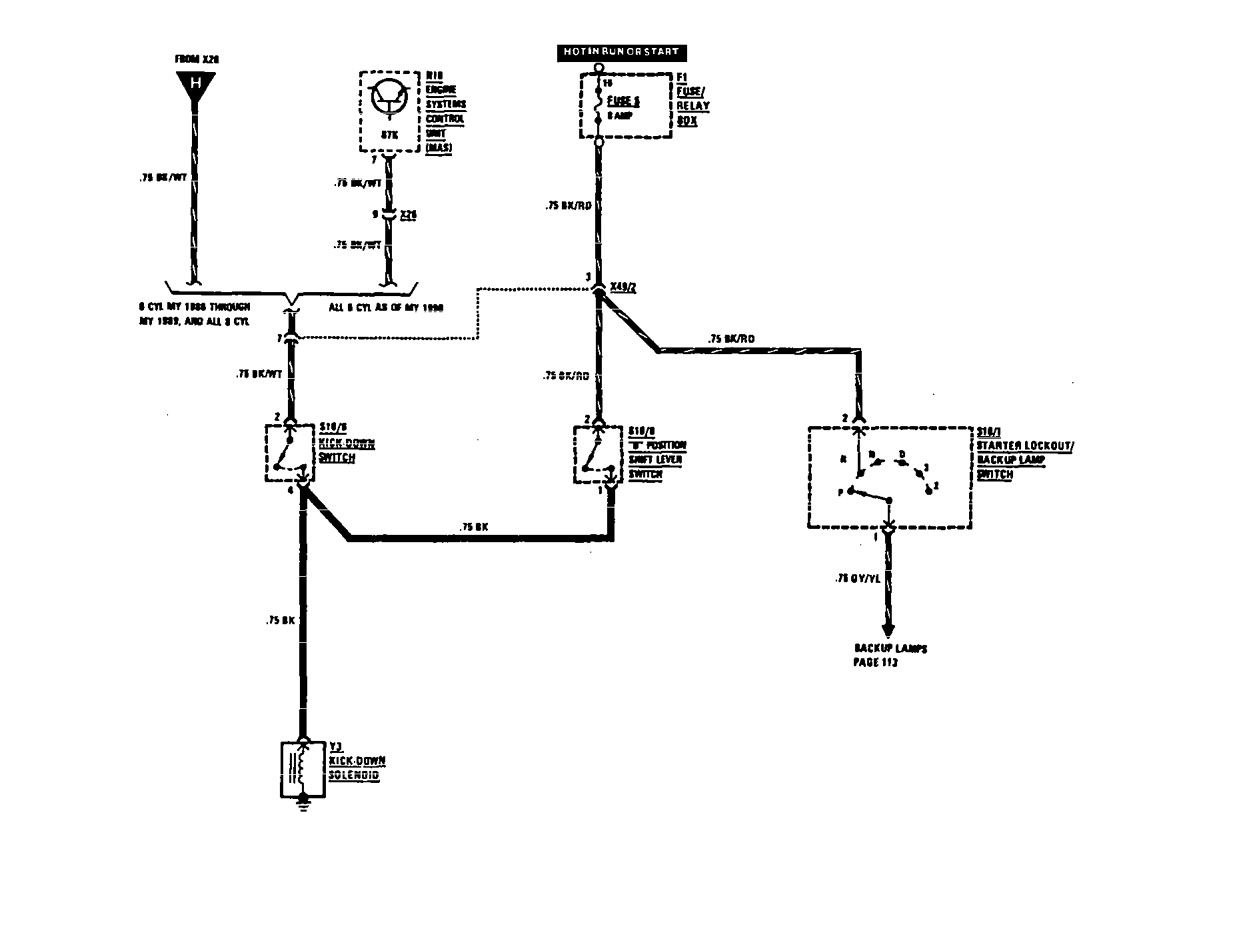
Mercedes-Benz 300SE (1991) – wiring diagrams – transmission controls
Year of productions: 1991
Transmission controls

WARNING: Terminal and harness assignments for individual connectors will vary depending on vehicle equipment level, model, and market.
