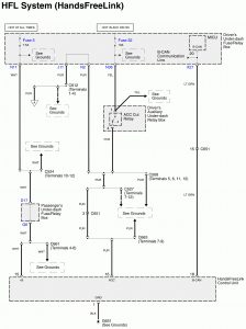
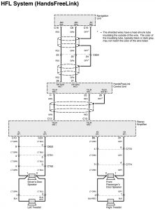
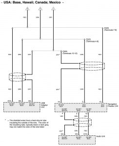
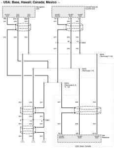
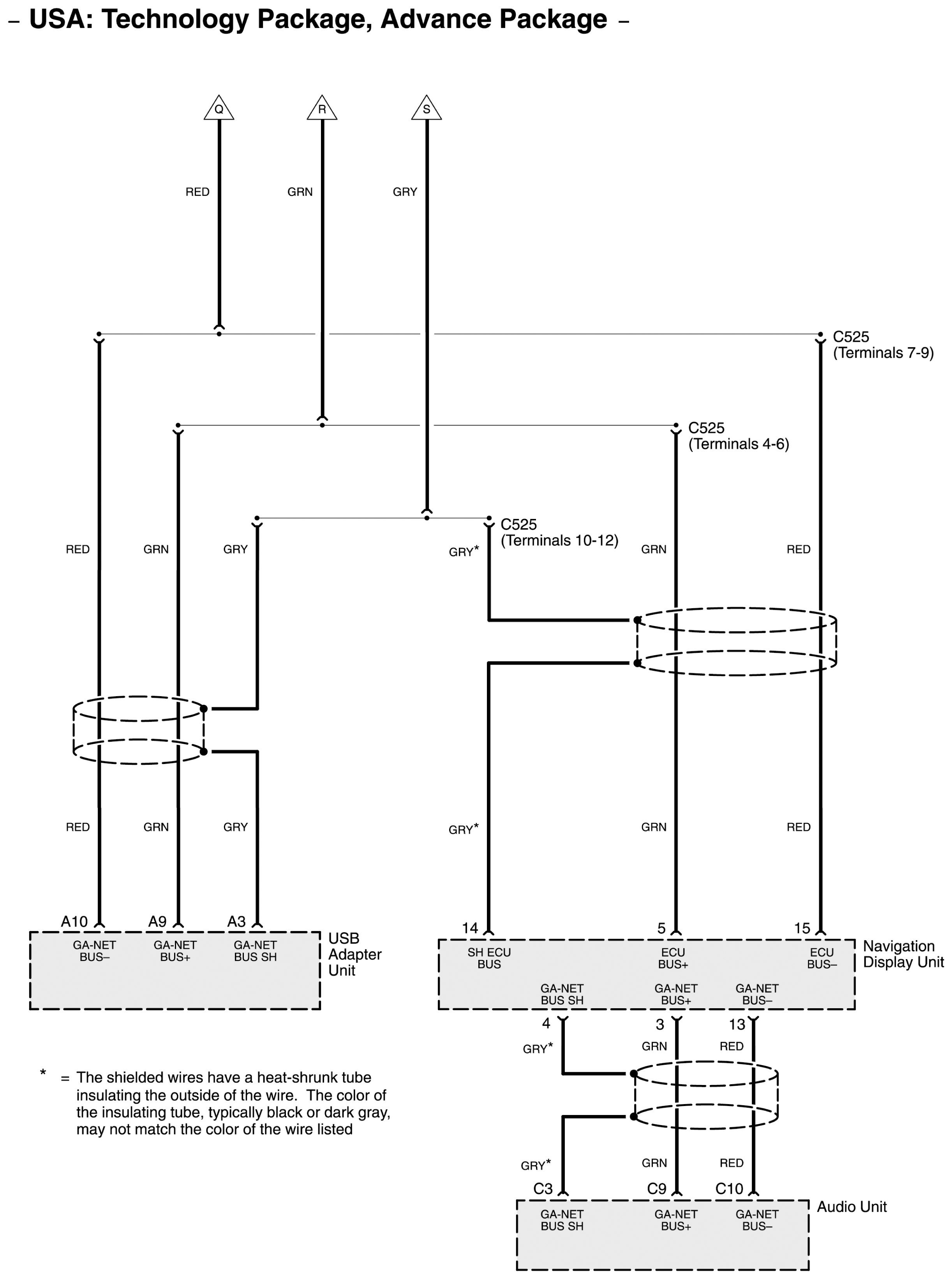
Acura RL (2011) – wiring diagrams – hands free link system
Year of productions: 2011
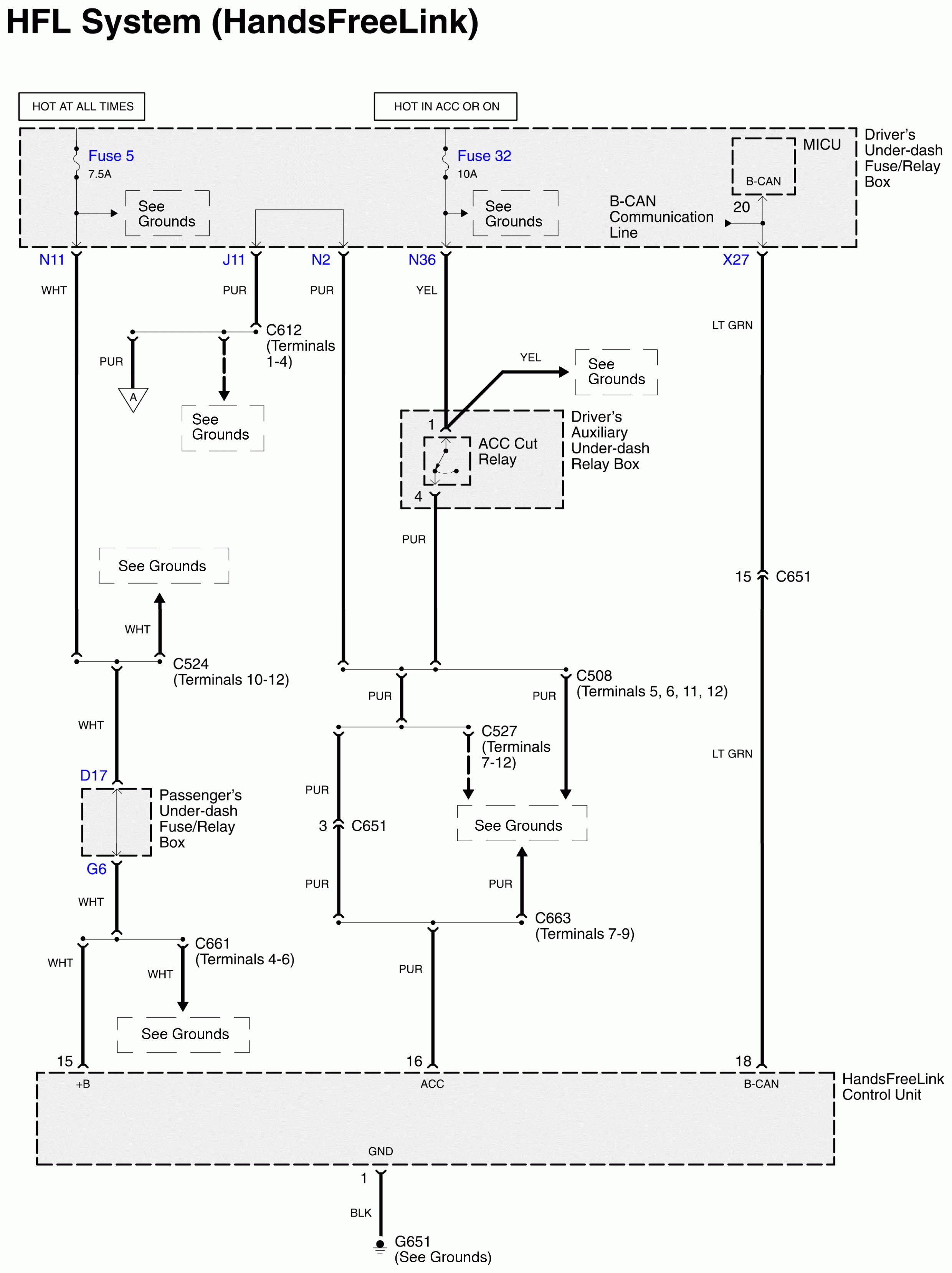
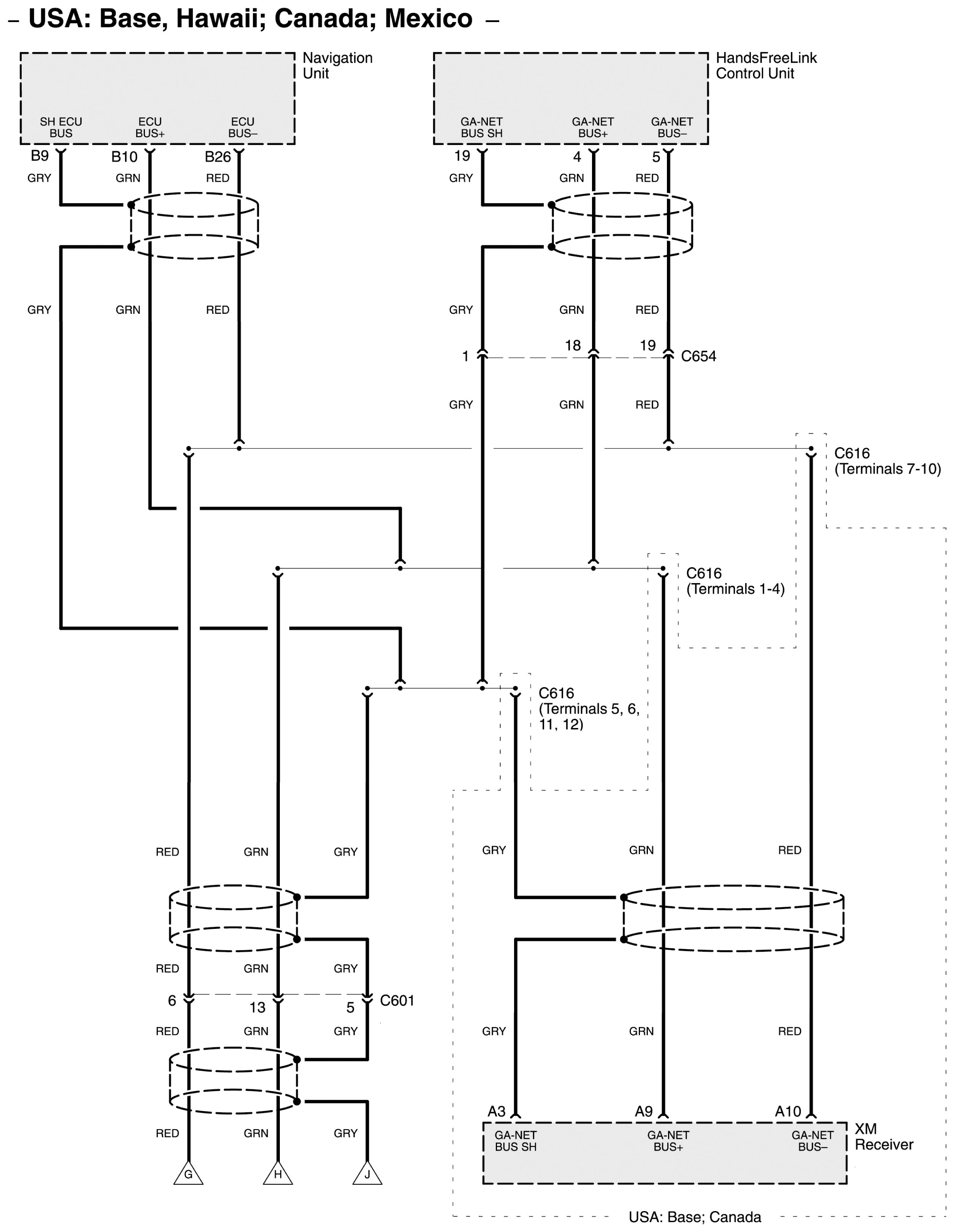
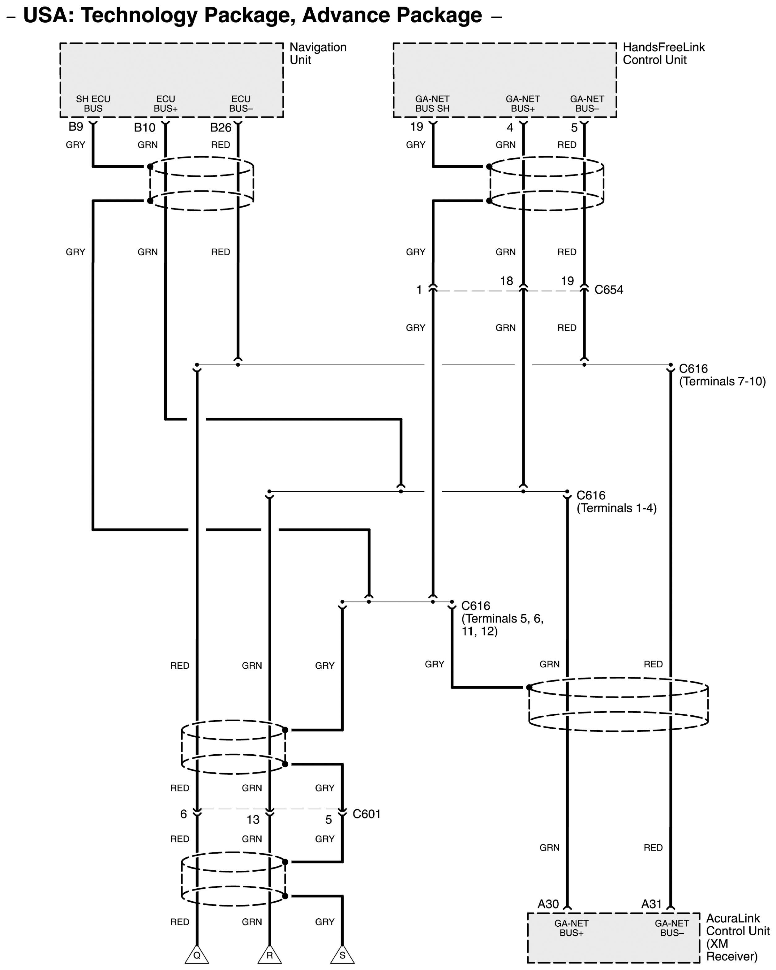
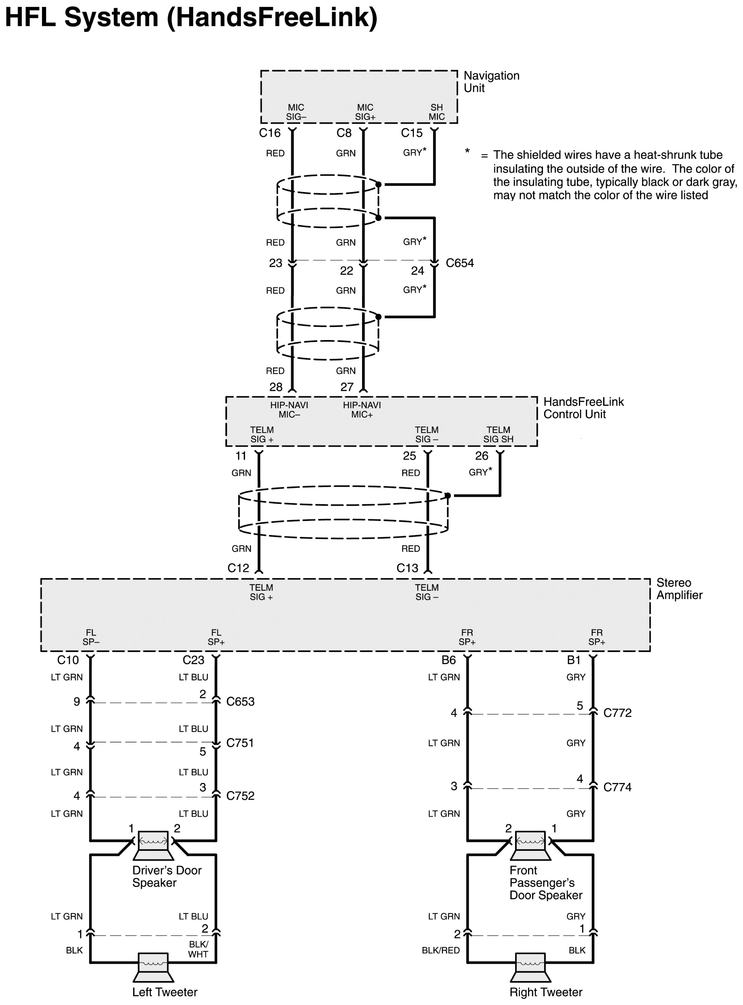
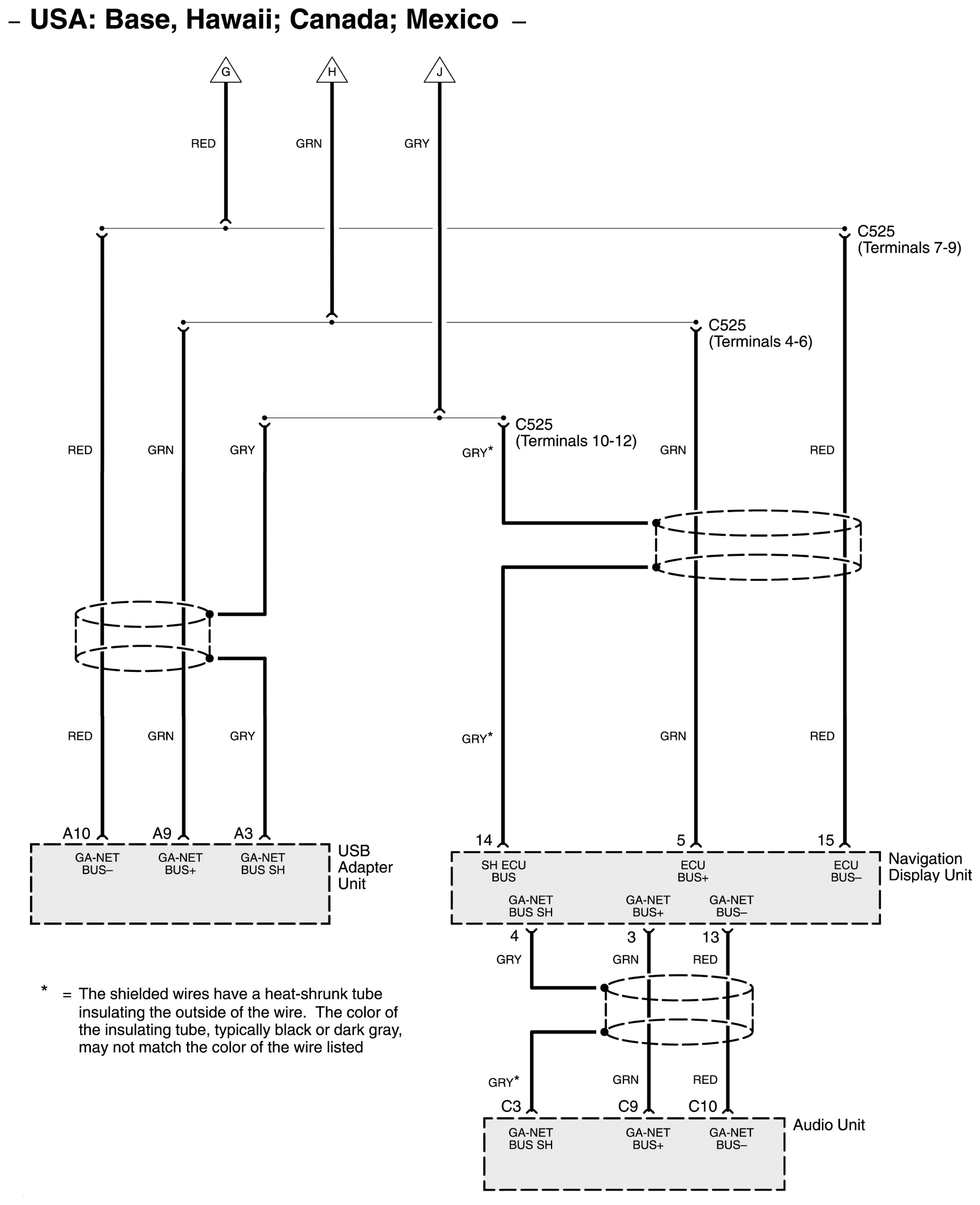
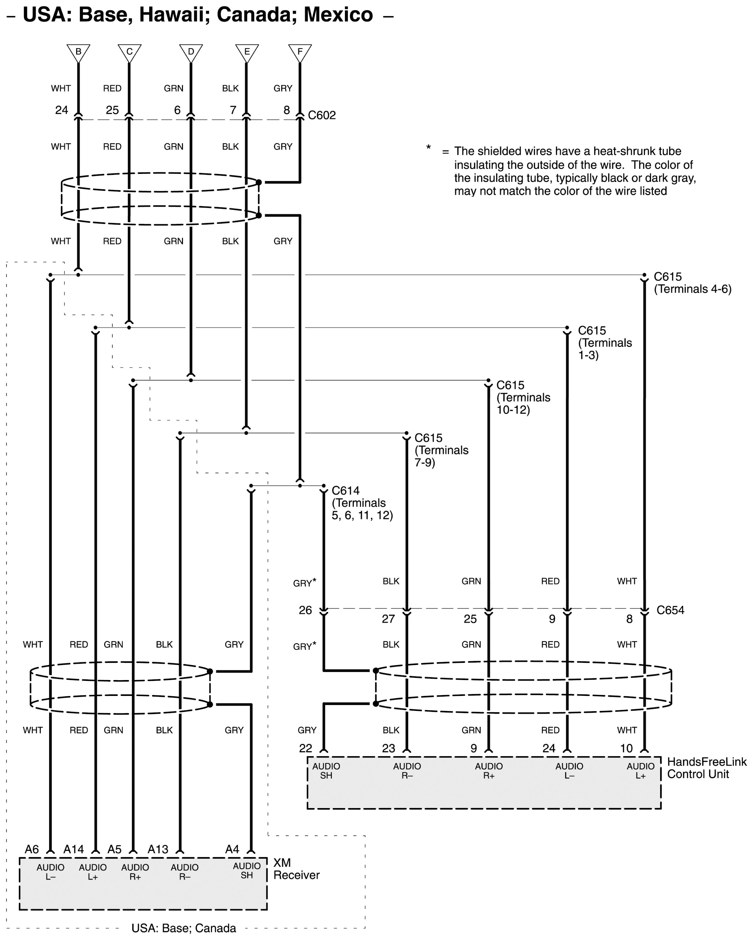
Hands free link system
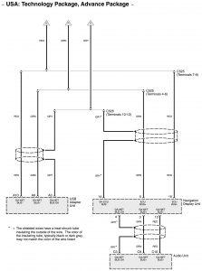
Version 1




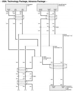
Version 2




Version 3




WARNING: Terminal and harness assignments for individual connectors will vary depending on vehicle equipment level, model, and market.
