Acura RL (2011) – wiring diagrams – audio
Year of productions: 2011
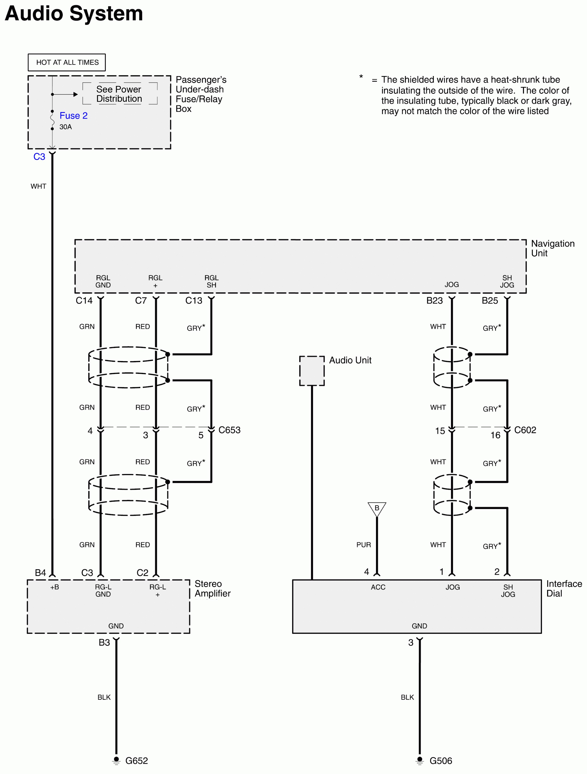
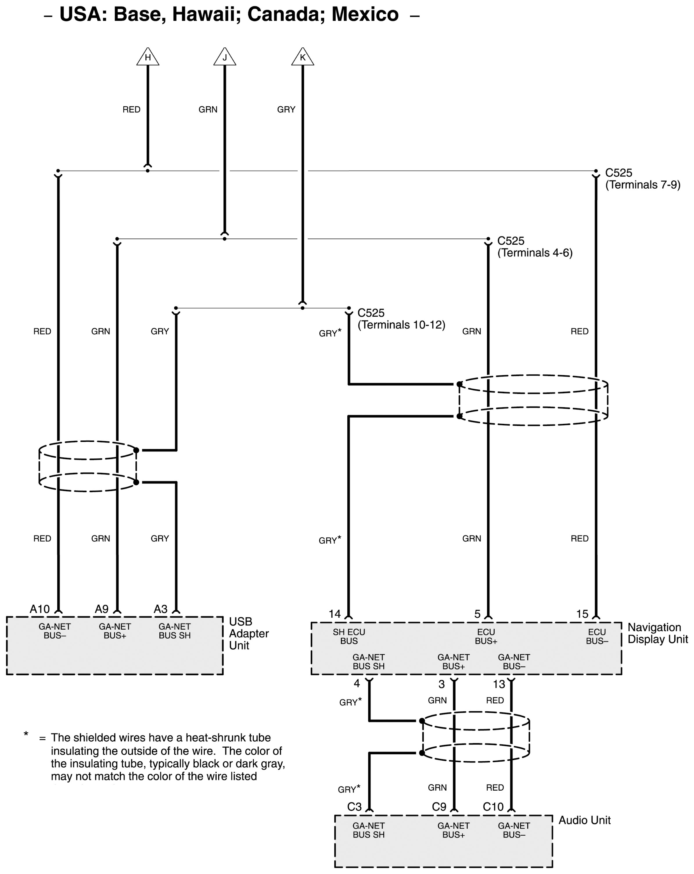
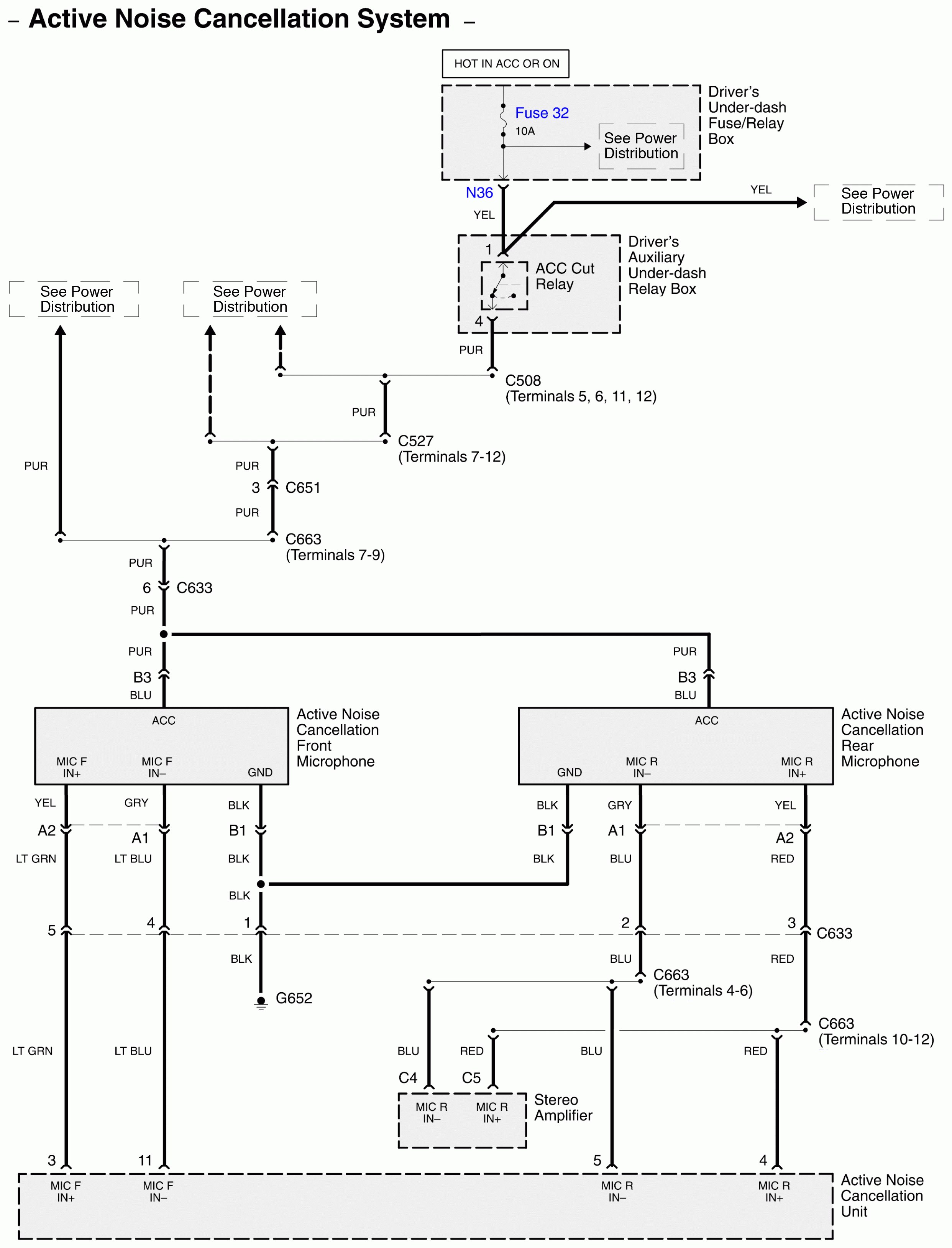
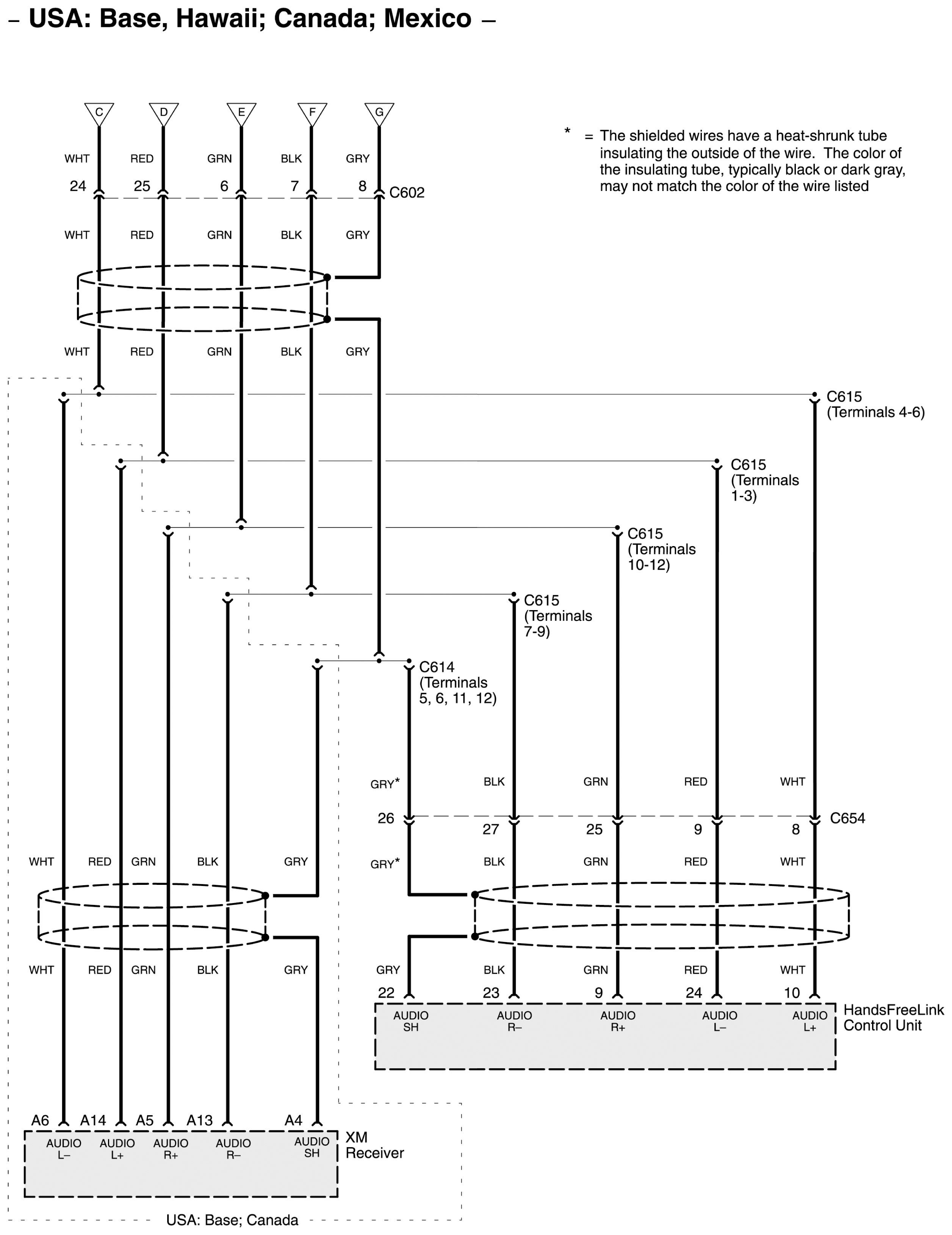
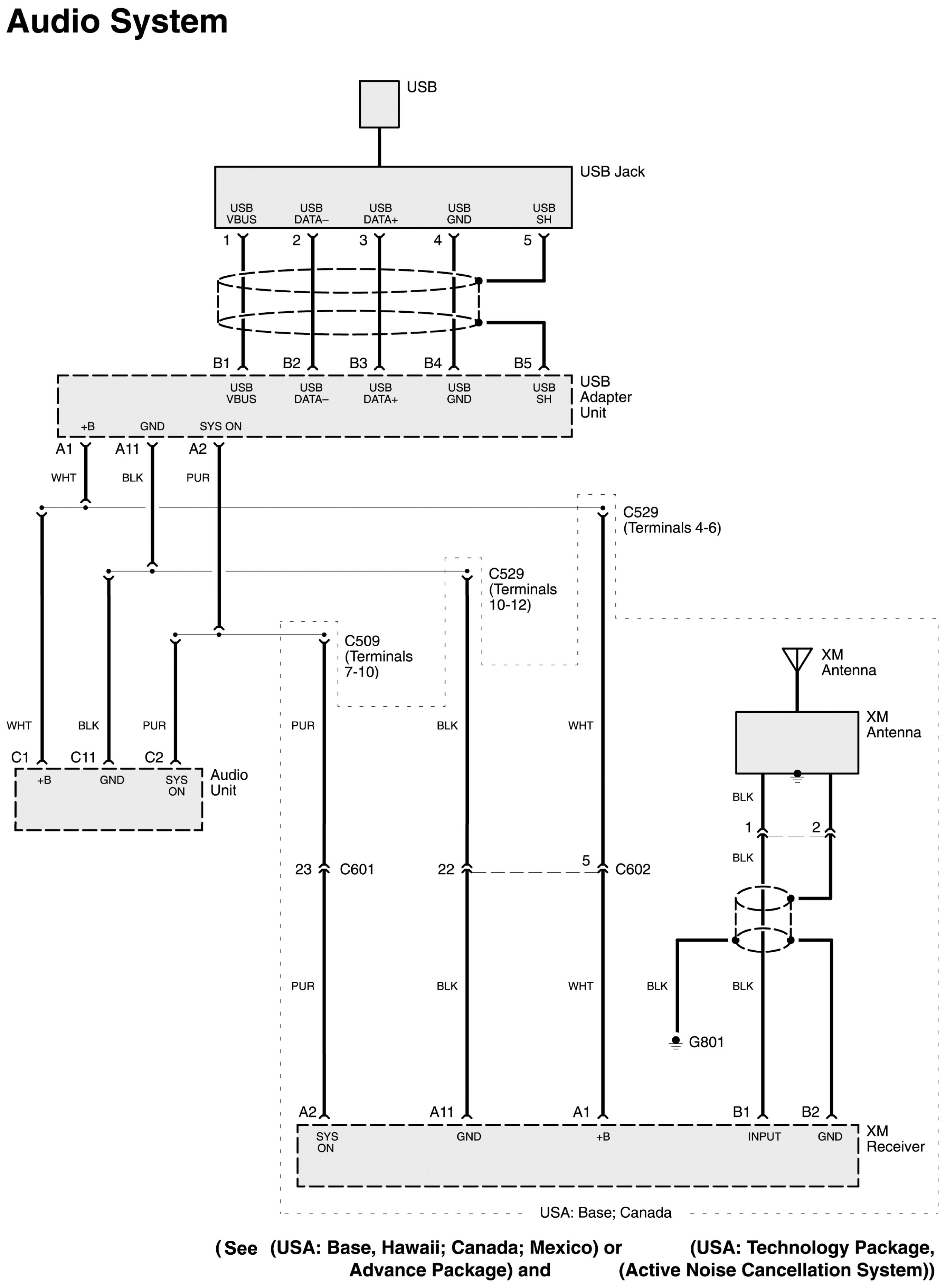
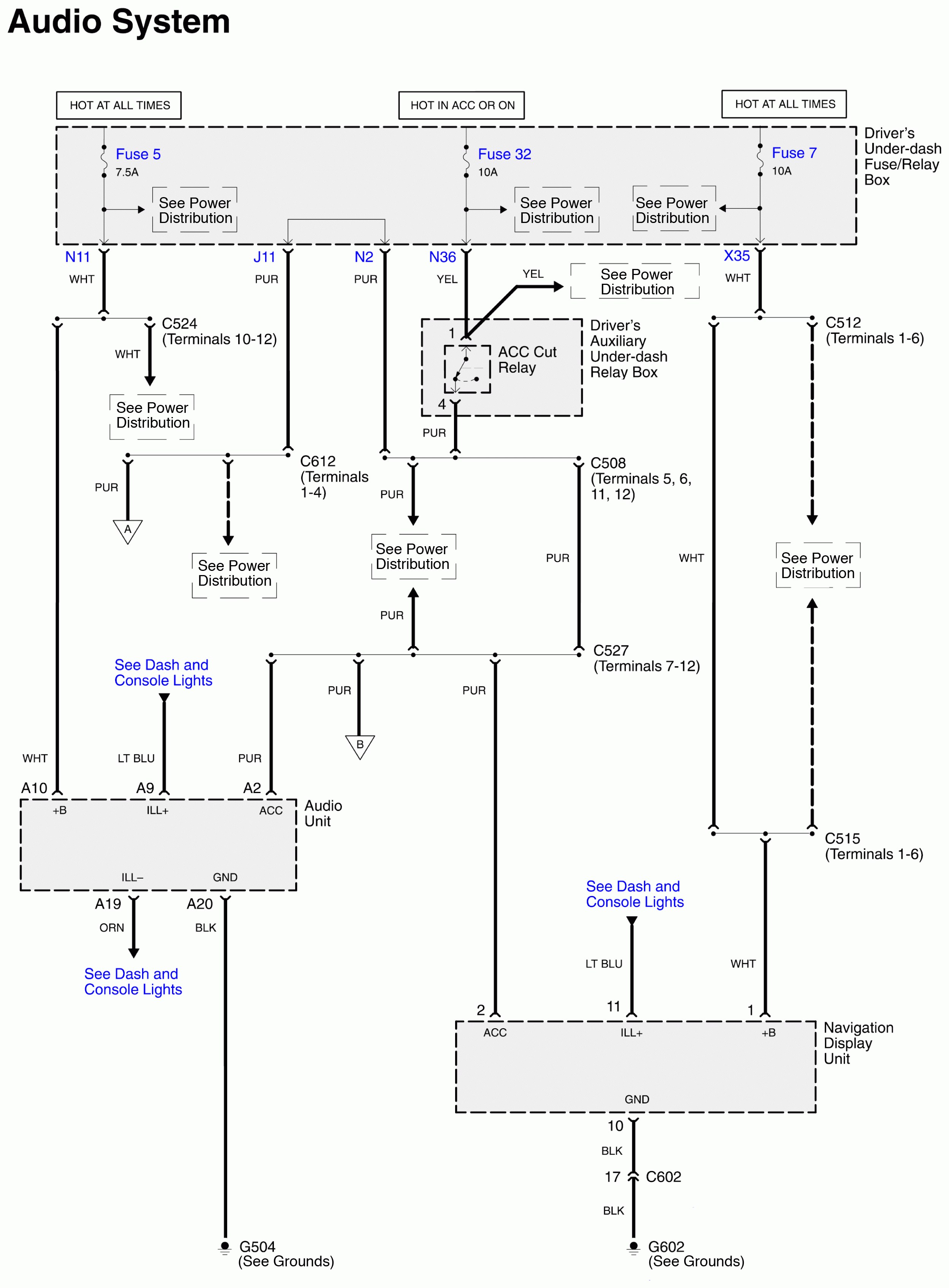
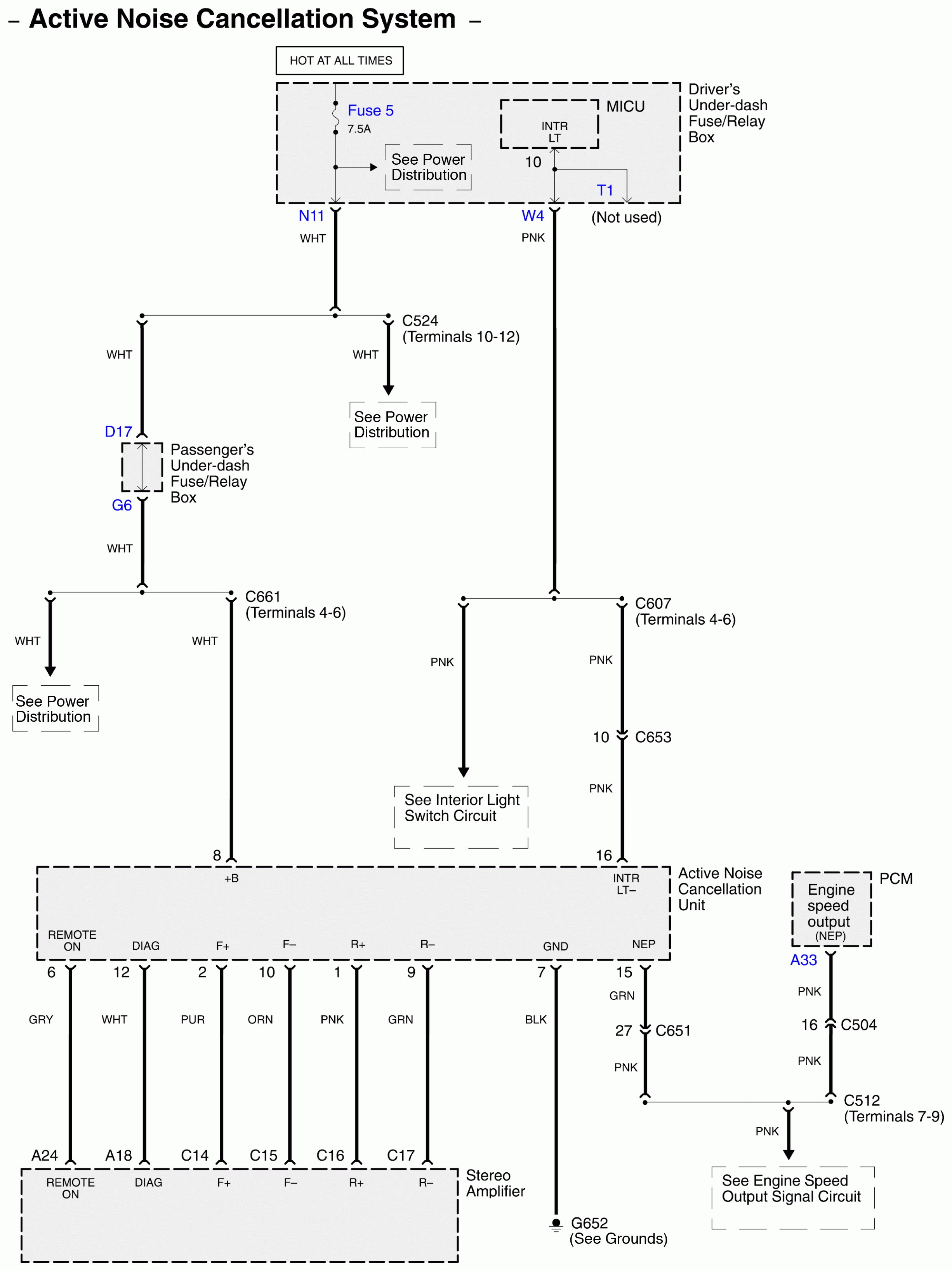
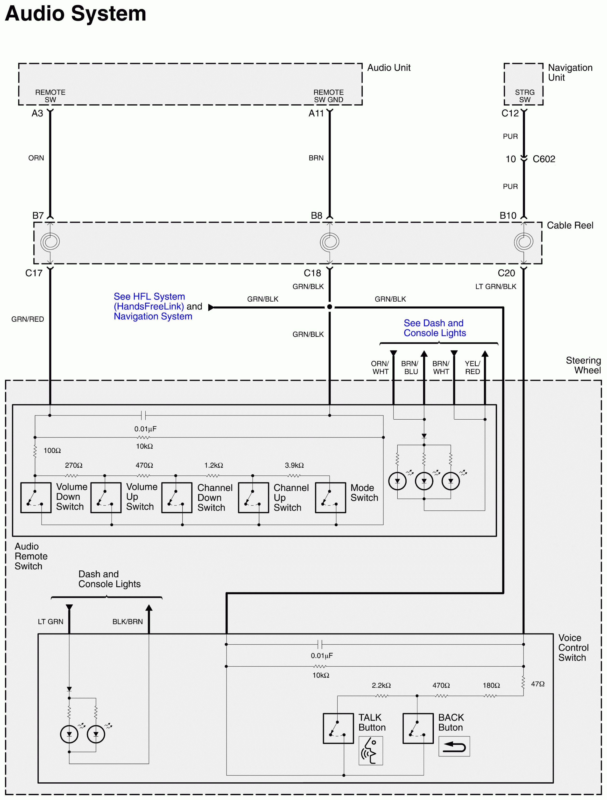
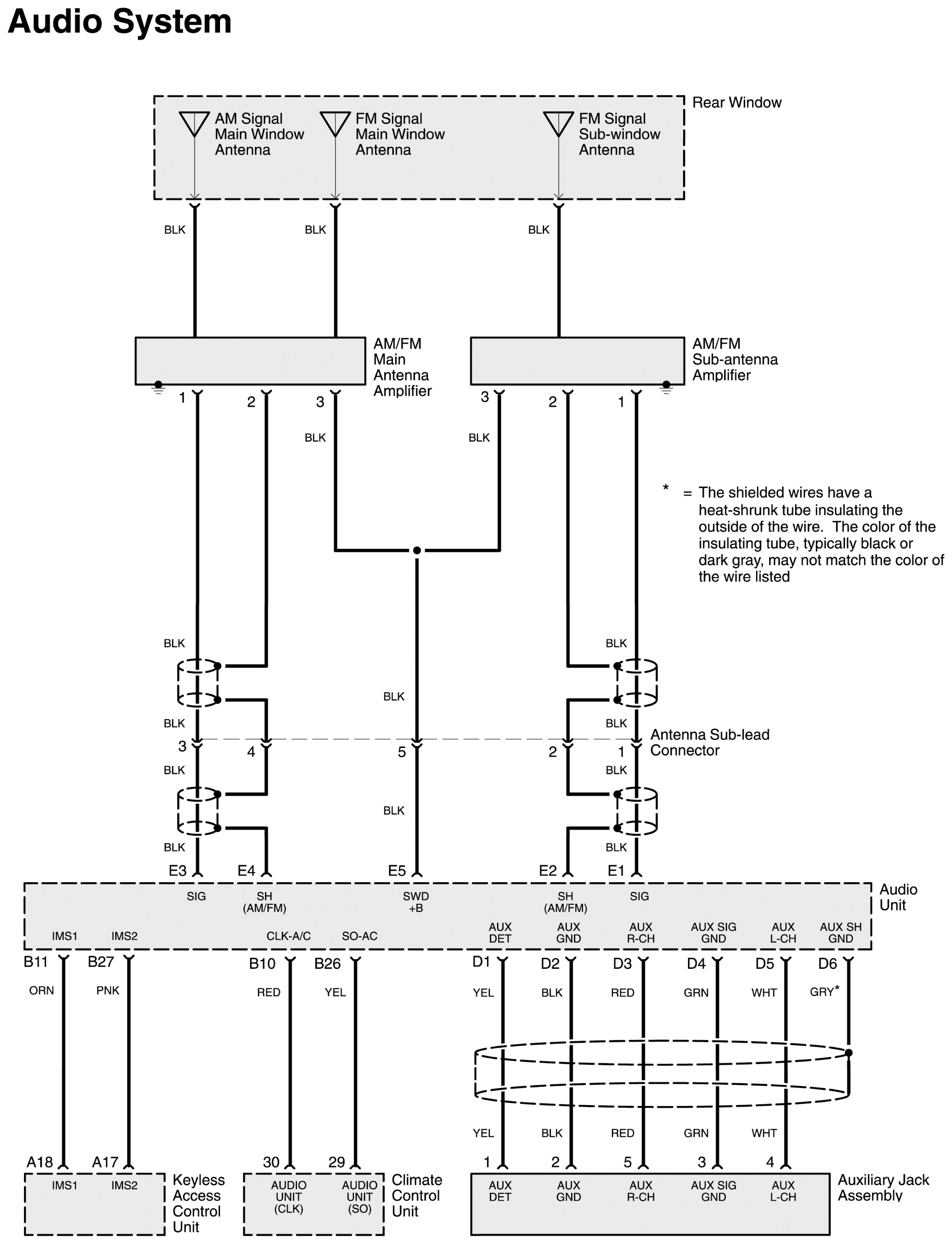
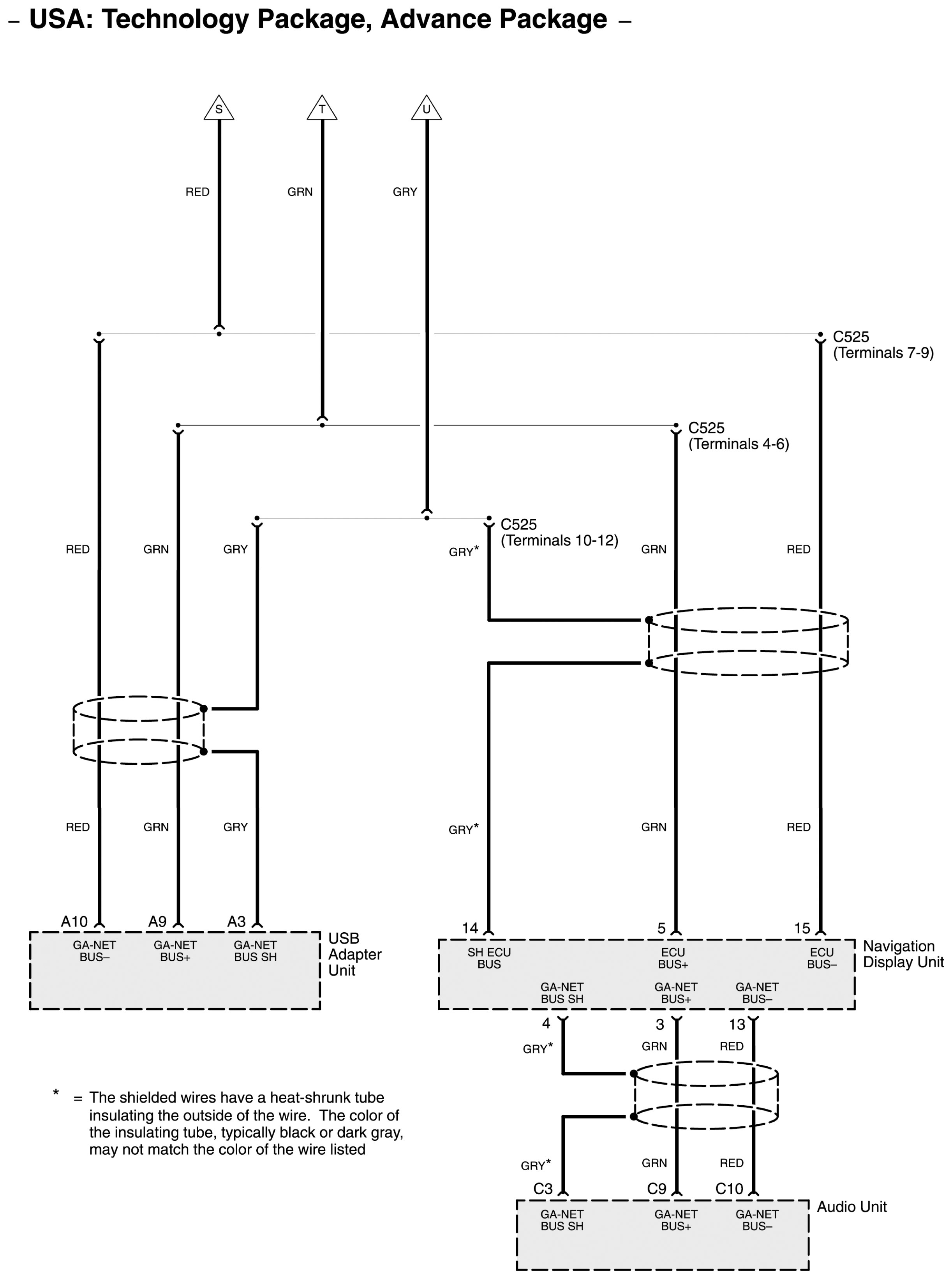
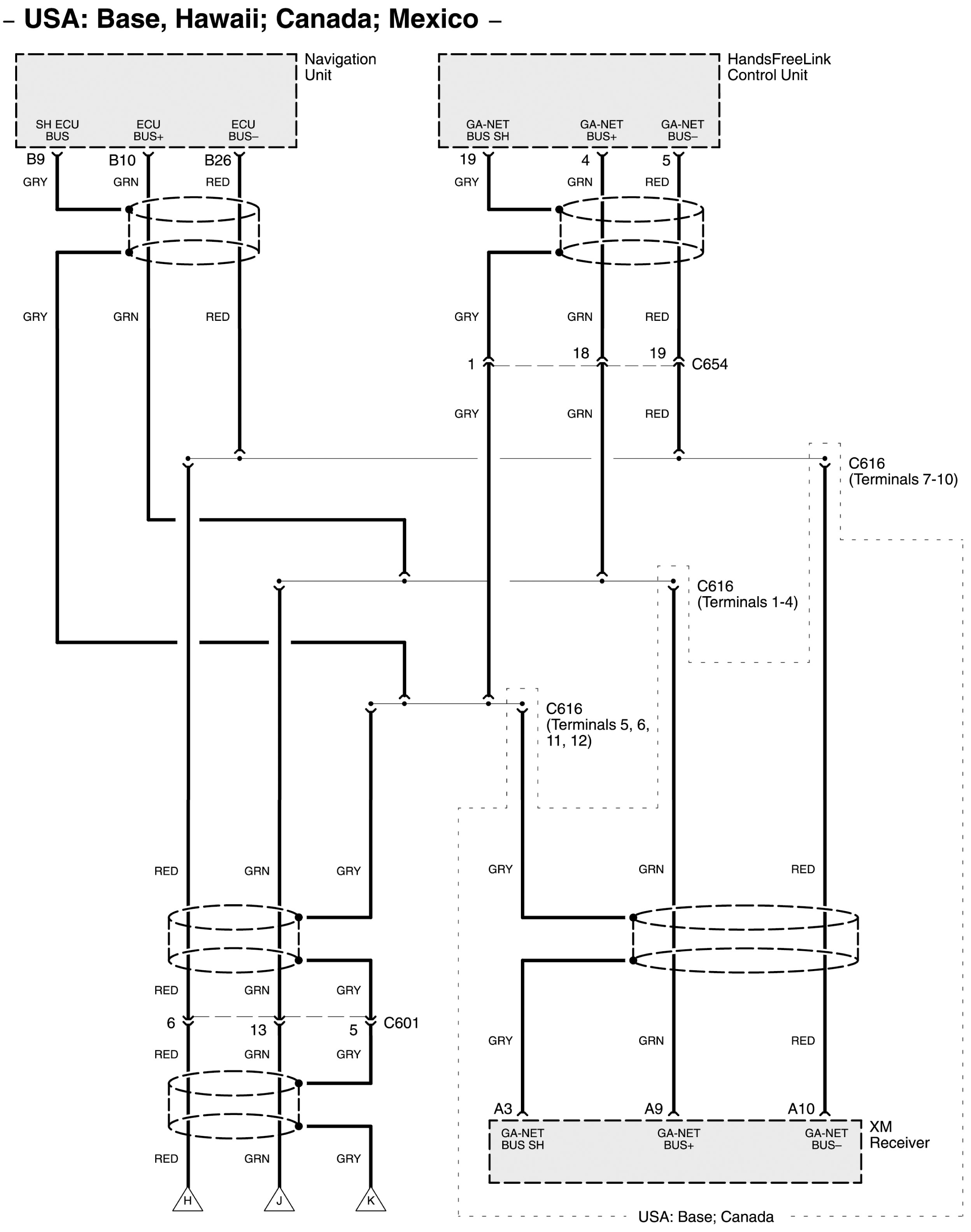
Audio
Version 1










Version 2




Version 3








Version 4


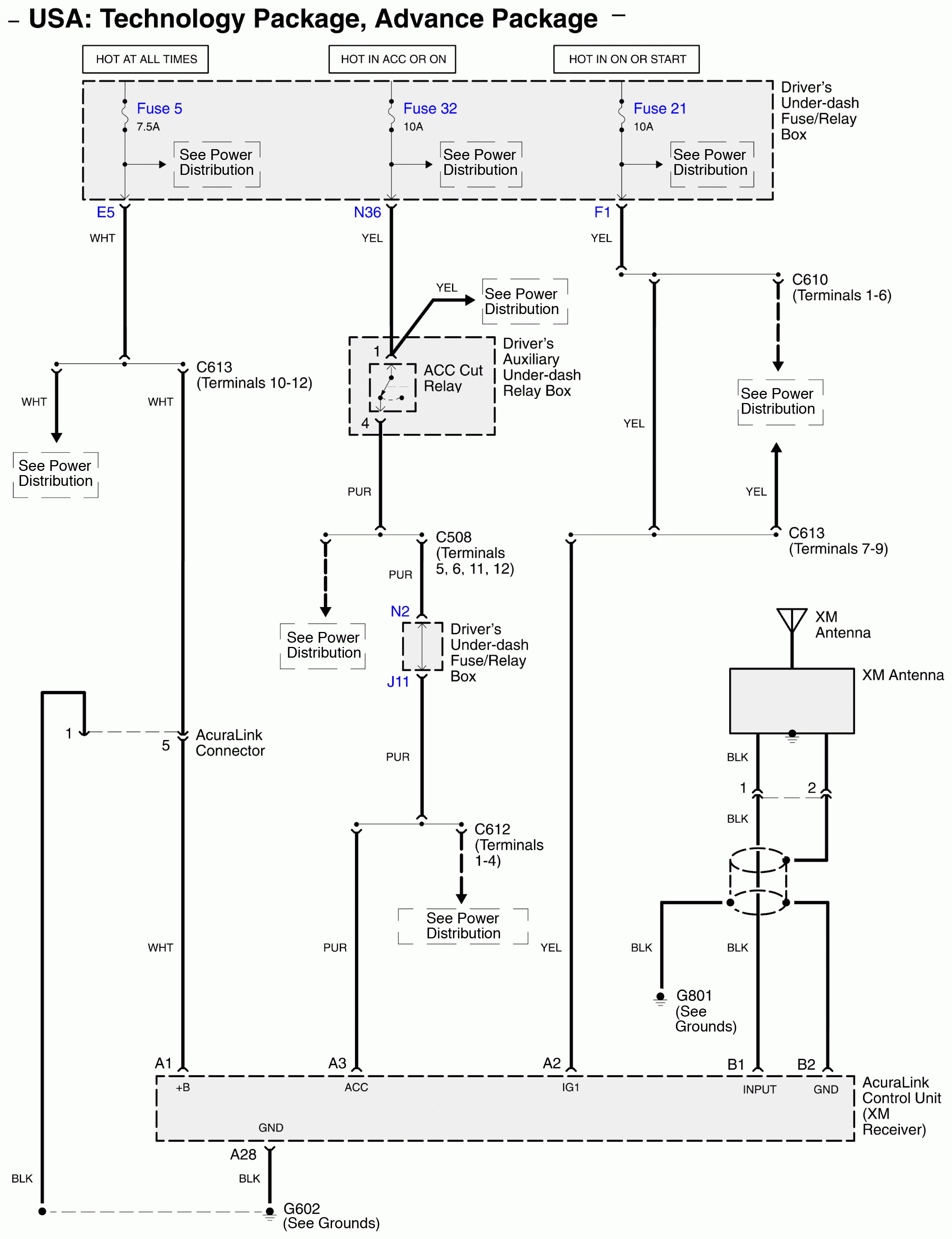
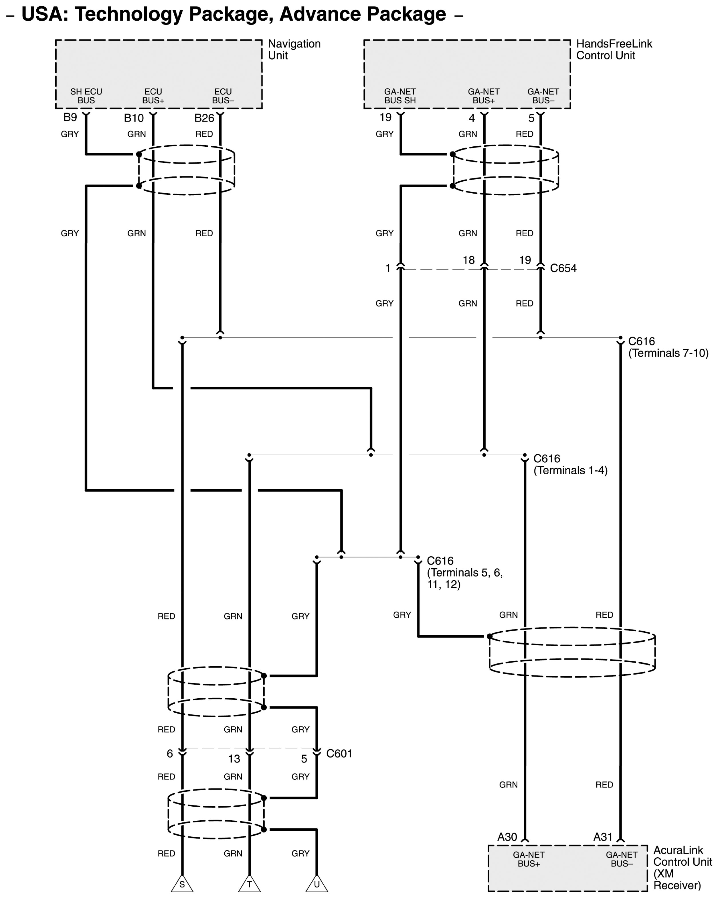
WARNING: Terminal and harness assignments for individual connectors will vary depending on vehicle equipment level, model, and market.
Year of productions: 2011
























WARNING: Terminal and harness assignments for individual connectors will vary depending on vehicle equipment level, model, and market.
Copyright © 2026 | MH Magazine WordPress Theme by MH Themes