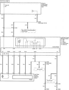
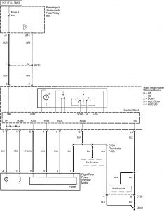
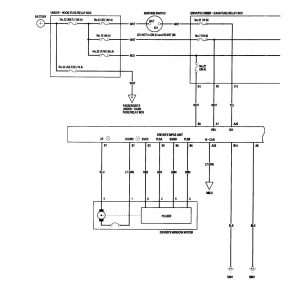
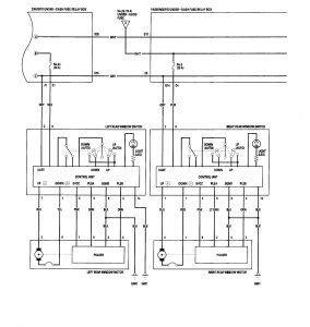
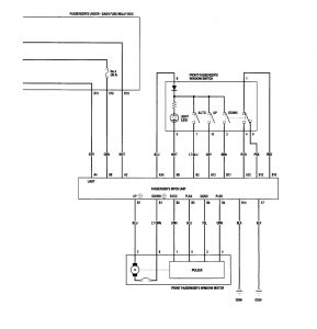
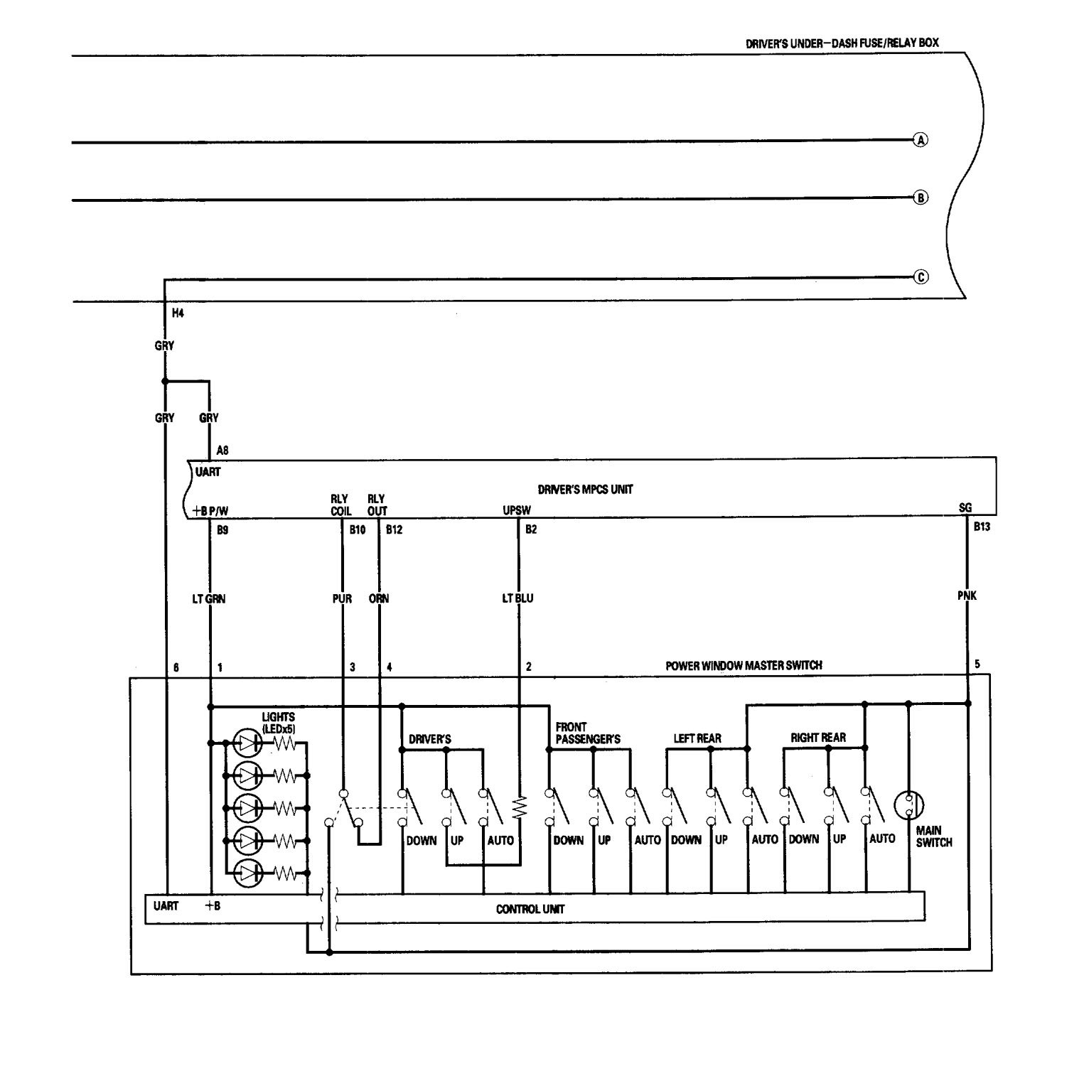
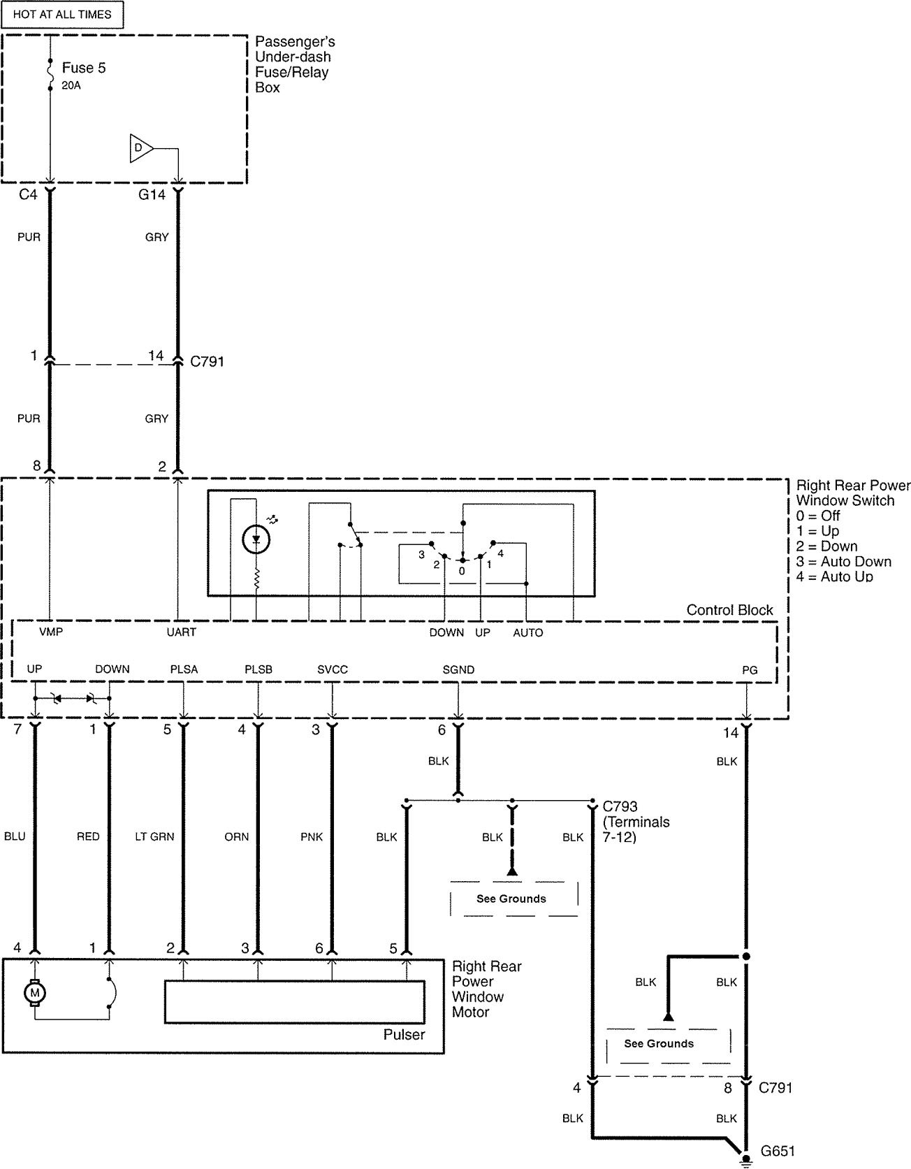
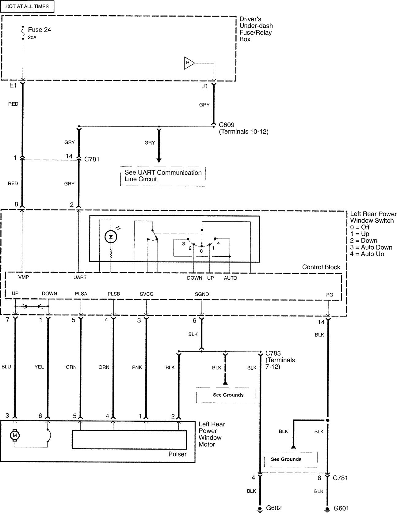
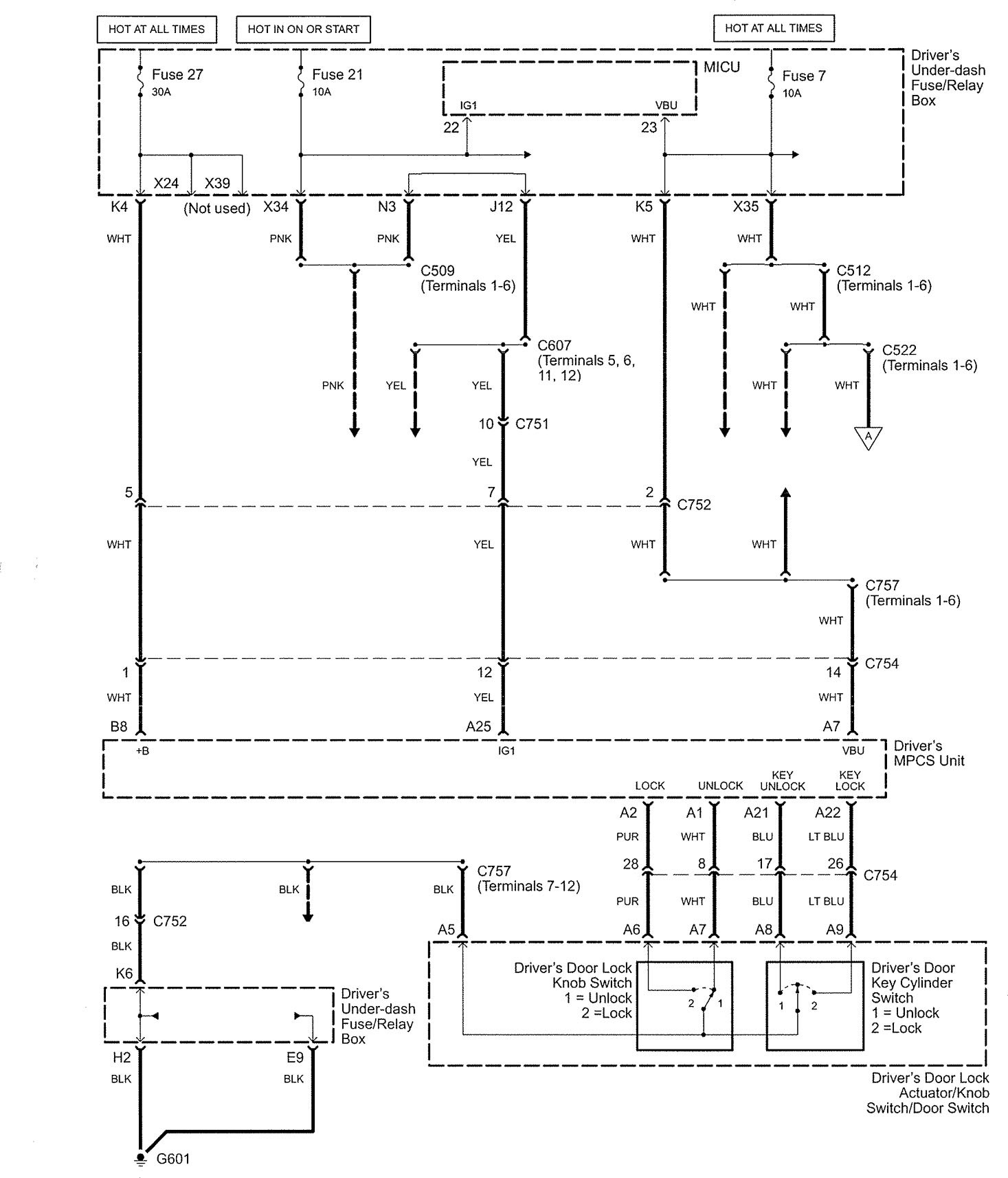
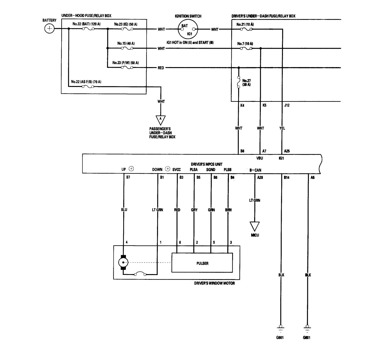
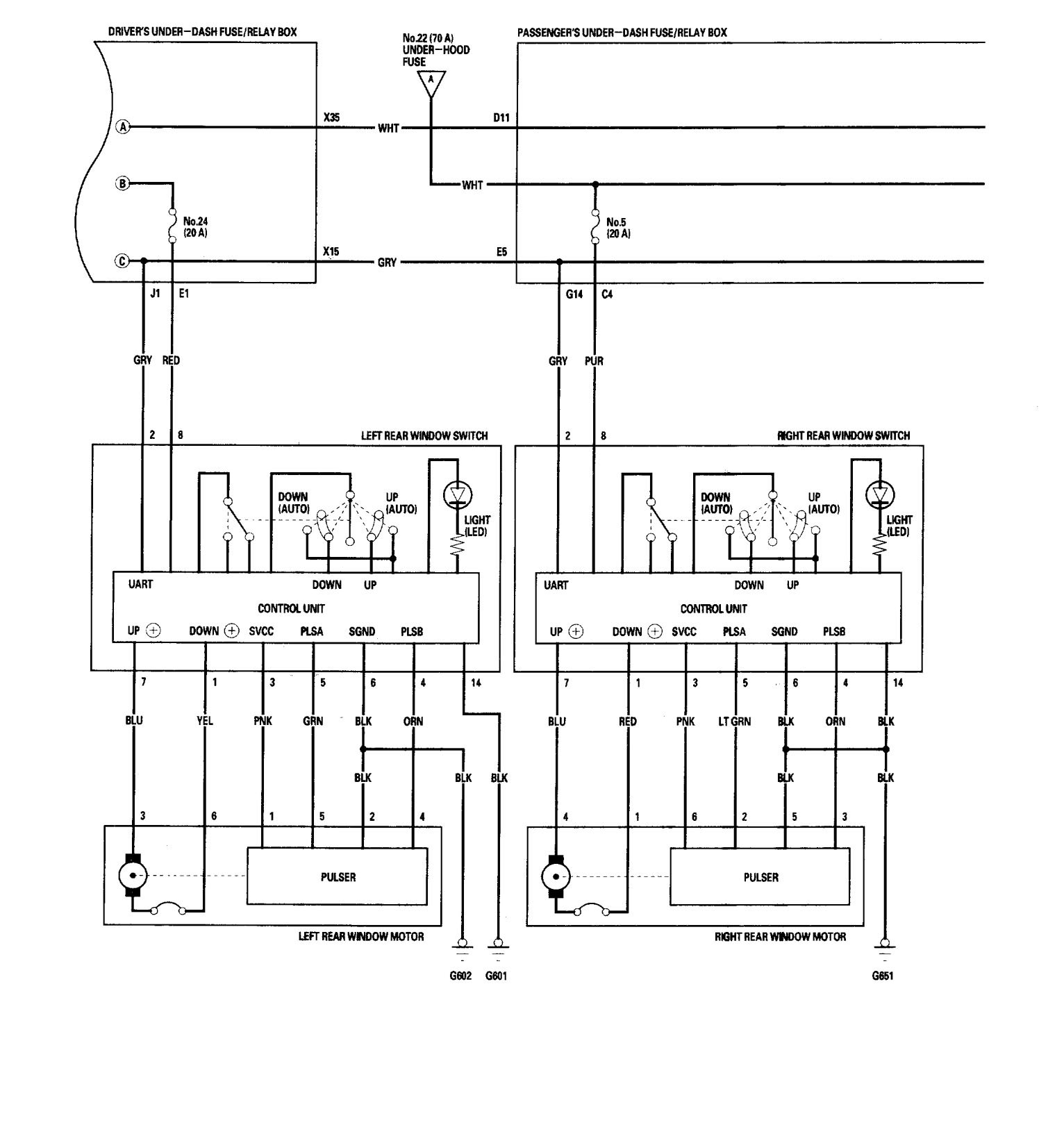
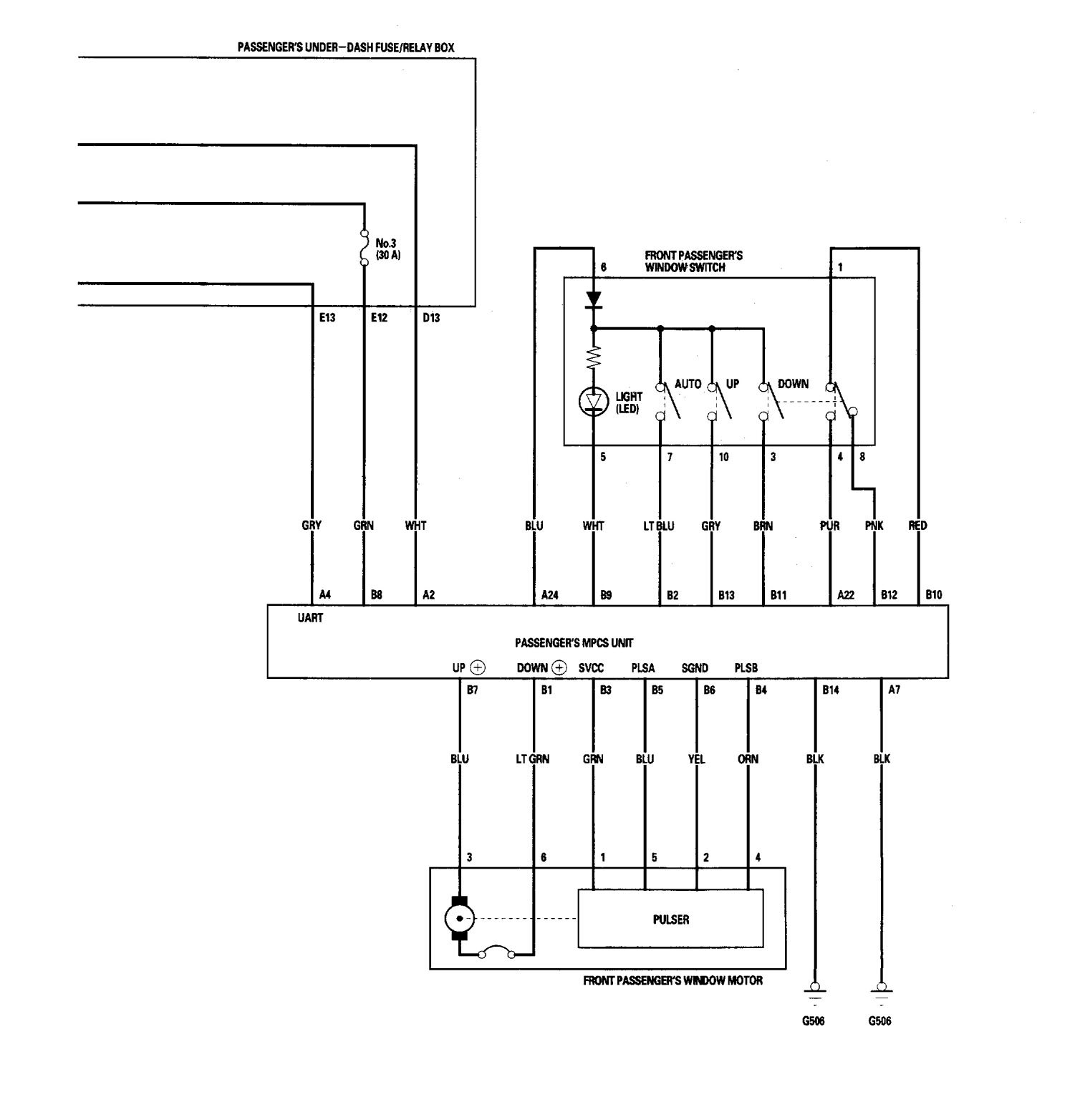
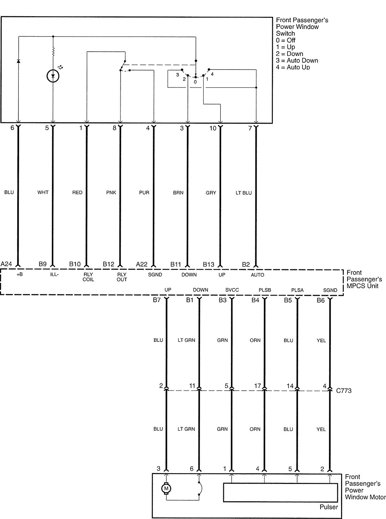
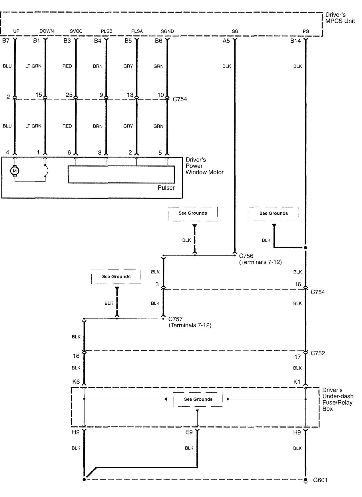
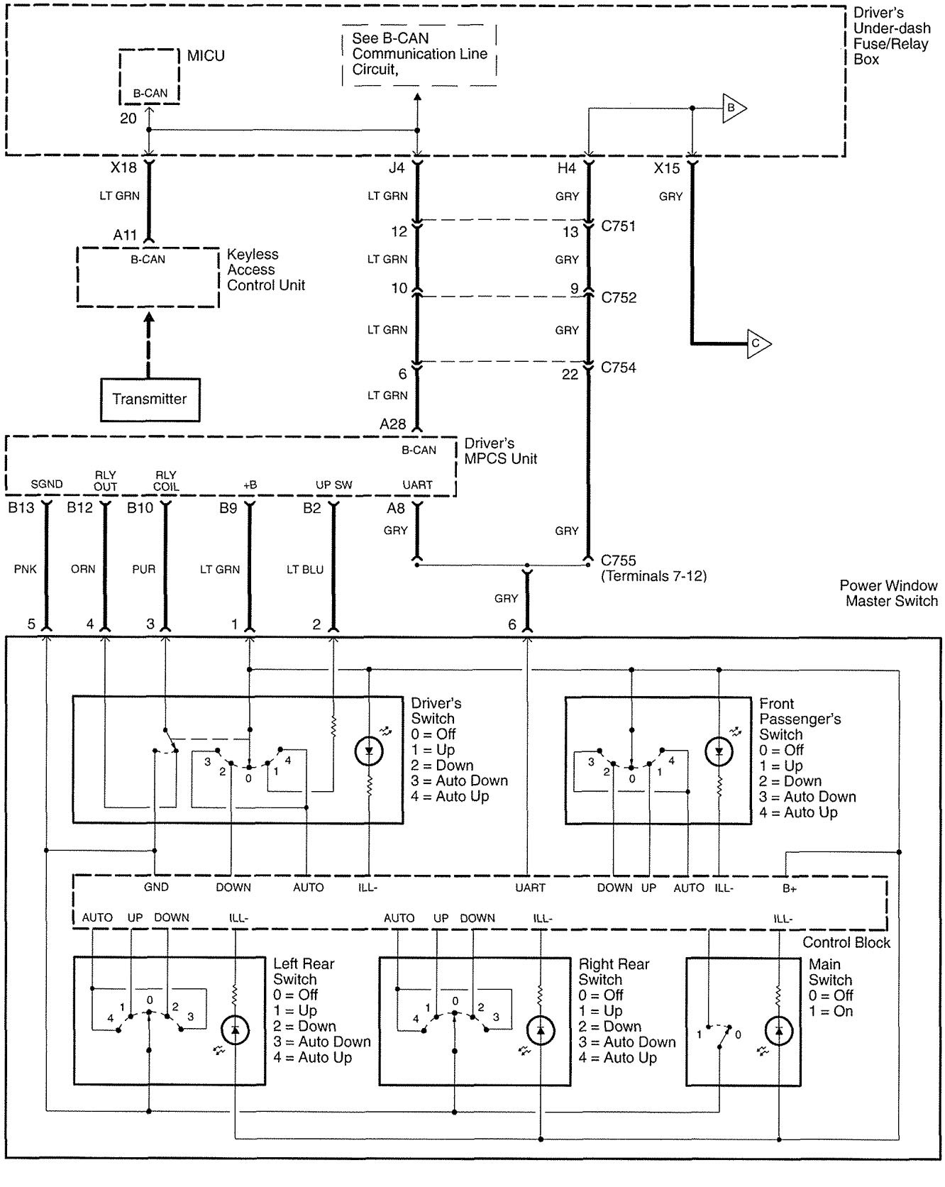
Acura RL (2006) – wiring diagrams – power windows
Year of productions: 2006
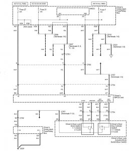
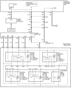
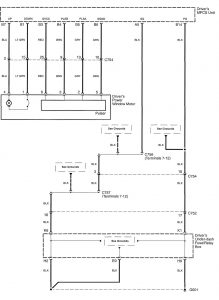
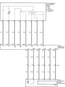
Power windows
Version 1







Version 2




WARNING: Terminal and harness assignments for individual connectors will vary depending on vehicle equipment level, model, and market.
Year of productions: 2006











WARNING: Terminal and harness assignments for individual connectors will vary depending on vehicle equipment level, model, and market.
Copyright © 2026 | MH Magazine WordPress Theme by MH Themes