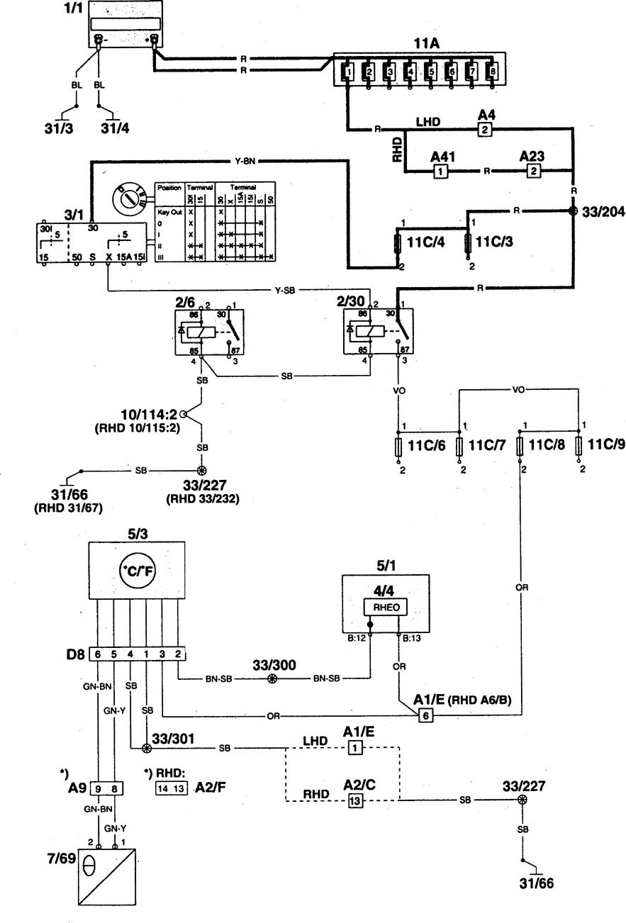
Volvo 960 (1997) – wiring diagrams – electronic compass/outside temperature
Year of productions: 1997
Electronic compass/outside temperature




WARNING: Terminal and harness assignments for individual connectors will vary depending on vehicle equipment level, model, and market.
