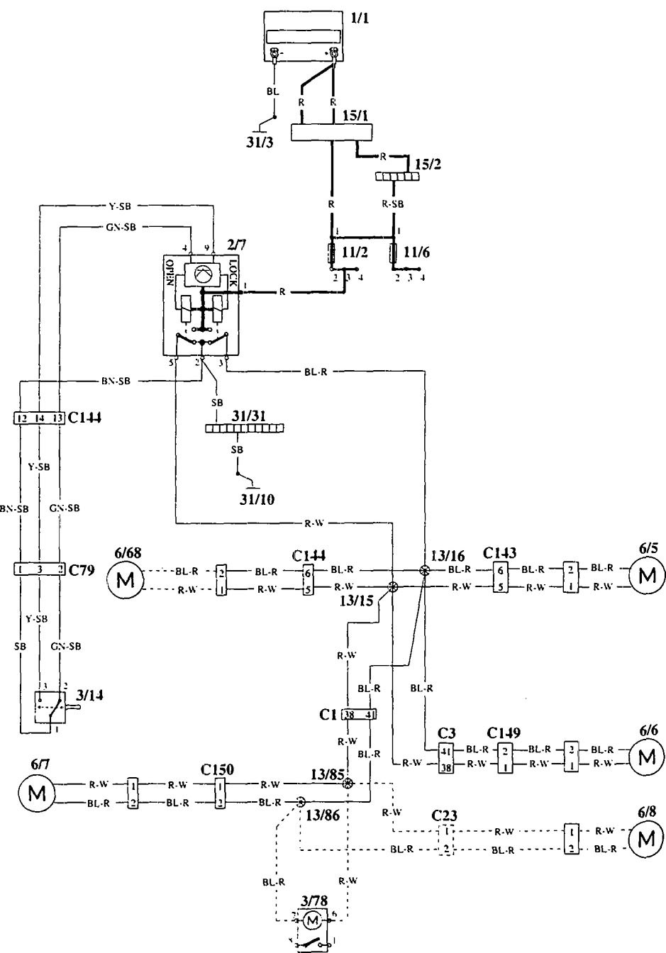
Volvo 940 (1995) – wiring diagrams – power locks
Year of productions: 1995
Power locks

diagram – power locks (part 1)



WARNING: Terminal and harness assignments for individual connectors will vary depending on vehicle equipment level, model, and market.
