Maruti Suzuki Alto K10 (2nd Generation – second generation) – fuse box diagram
Fuses
Vehicle has three type od fuse:
- Main fuse – takes current directly from the battery
- Promary fuses – are between the main fuse and individual fuses, and are for electrical load groups
- Individual fuses are individual electrical circuits. To remove a fuse, use the fuse puller provide in the fuse box
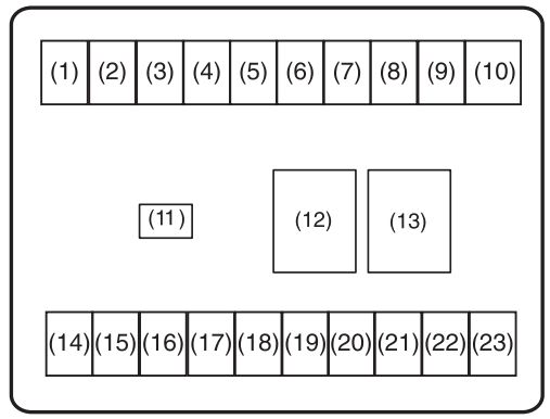
Fuses in the engine compartment

| Fuse | Ampere rating [A] | Description |
| (1) | — | Blank |
| (2) | — | Blank |
| (3) | 10 | Font fog light |
| (4) | — | A/C compressor relay |
| (5) | 50 | Ingnition switch fuse |
| (6) | 50 | Battery1 |
| (7) | 15 | Headlight (left) fuse |
| (8) | 15 | Headlight (right) fuse |
| (9) | — | Blank |
| (10) | — | Radiator fan relay |
| (11) | — | Blank |
| (12) | — | Blank |
| (13) | — | Blank |
| (14) | 80 | All electric load |
| (15) | — | Blank |
| (16) | — | Main relay |
| (17) | 30 | Radiator fan fuse |
| (18) | 15 | Fuel injection fuse |
| (19) | 10 | A/C compressor fuse |
| (20) | — | Fuel pump relay |
| (21) | 7,5 | Automated Manual Transaxle (if equipped) |
| (22) | 40 | Automated Manual Transaxle pump (if equipped) |
| (23) | 30 | Battery 2 |
Fuses under the dash board

| Fuse | Ampere rating [A] | Description |
| (1) | 10 | IG2 SIG |
| (2) | 15 | Wiper |
| (3) | — | Blank |
| (4) | 7,5 | Automated Manual Transaxle 2 (if equipped) |
| (5) | 30 | Blower motor |
| (6) | 10 | Stop light |
| (7) | 10 | Tail light |
| (8) | 15 | Audio |
| (9) | 20 | Door lock |
| (10) | — | Blank |
| (11) | 15 | Accessory |
| (12) | — | Blank |
| (13) | 30 | Power window |
| (14) | 15 | Ignition switch |
| (15) | 10 | Turn signal light |
| (16) | 10 | Meter |
| (17) | 7,5 | Air bag |
| (18) | 7,5 | IG1 SIG |
| (19) | — | Blank |
| (20) | — | Blank |
| (21) | 30 | Power steering |
| (22) | 30 | ST SIG |
| (23) | 15 | Horn/Hazard |
WARNING: Terminal and harness assignments for individual connectors will vary depending on vehicle equipment level, model, and market.
