Ford Aerostar Second Generation (1991 – 1997) – fuse box diagram (USA)
Year of productions: 1991, 1992 ,1993, 1994, 1995, 1996, 1997
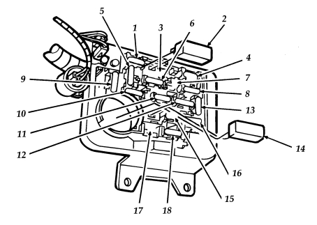
Fuse box specification – under instrument panel on driver’s side)

| Fuse | Amere rating [A] | Circuit protected |
| 1 | 15 | Brake shift interlock, hazard flashers, indicator lamps (turn signal), speed control, stop lamps |
| 2 | 6 | Windshield wiper/washer |
| 3 | — | Not used |
| 4 | 15 | Daytime running lamps (DRL), Headlamp ON warning chime, Instrument panel, illumination, license lamps, parking lamps, rear anti-lock brakes, side marker lamps, underhood lamps |
| 5 | 15 | Airbag module, back-up lamps, brake shift interlock, daytime running lamps module (DRL), rear defrister switch, turn signal flasher, turn signal indicator |
| 6 | 20 | Air conditioning clutch, door ajar realay, illuminated entery timer, speed control amplifier |
| 7 | 20 | Rear anti-lock brake system (RABS) module |
| 8 | 15 | Cargo lamp, courtesy lamp, dome lamp, glove box lamp, illuminated entry, instument panel courtesy lamps, power mirrors, programmable, speedmeter/odometer module (PSOM), radio, reading lamps, stepwell lamp, visor vanity lamps |
| 9 | 30 | Auxiliary air conditioning relay, blower motor, front air conditioning |
| 10 | 15 | Air bag module |
| 11 | 15 | Premium sound amp, radio |
| 12 | 30 | Flash-to-pass, high beam indicator, horn, power lumbar |
| 13 | 5 | Instrument and control illumination |
| 14 | 20 | Power window motors |
| 15 | 15 | All wheel drive (AWD) and indicator |
| 16 | 20 | Front cigar lighter, rear cigar lighter |
| 17 | 10 | Programmable speedometer/odometer module (PSOM) |
| 18 | 15 | Indicator lamps, instrument cluster gauges, low oil relay, transmission control switch, warning chime |
Relay
| Relay | Location | Color | Description |
| 18 GA. Fuse Link | Starter motor relay | Brown | Auxiliary heater or A/C |
| 12 GA. Fuse Link | Starter motor relay | Gray | Alternator |
| 20 GA. Fuse Link | Starter motor relay | Blue | Trailer |
| 18 GA. Fuse Link | Starter motor relay | Brown | Heated backlite/Power Locks |
| 16 GA. Fuse Link | Starter motor relay | Black | Headlamp switched feed |
| 22A Circ. Brkr. | Integral with headlamp switch | Headlamps and high beam indicator | |
| 16 GA. Fuse Link | Starter motor relay | Black | Igniyion switch feed |
| 20 GA. Fuse Link | Starter motor relay | Blue | Powertrain Control Module |
| 20 GA. Fuse Link | Starter motor relay | Blue | PCM KAM |
WARNING: Terminal and harness assignments for individual connectors will vary depending on vehicle equipment level, model, and market.
