Acura TL (2014) – wiring diagrams – security/anti-theft
Year of productions: 2014
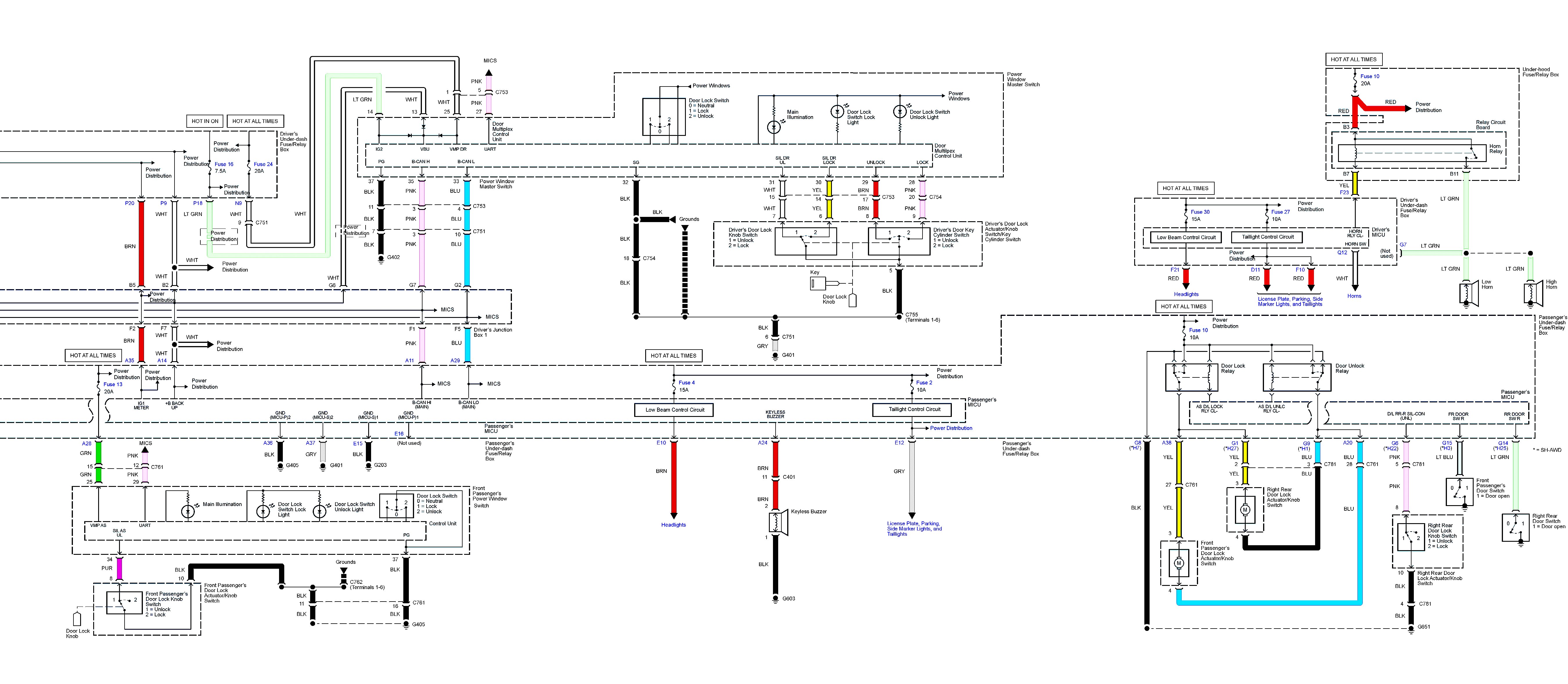
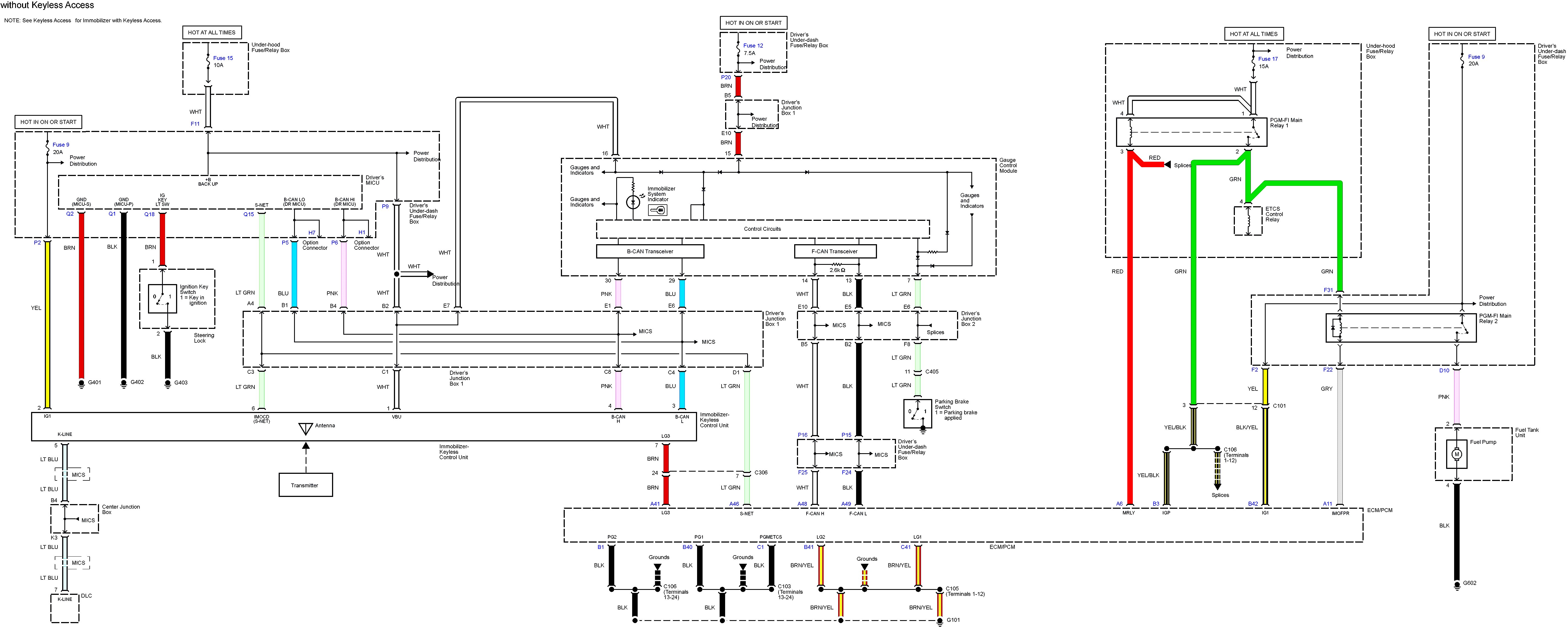
Security/anti-theft
Version 1

Version 2


WARNING: Terminal and harness assignments for individual connectors will vary depending on vehicle equipment level, model, and market.
