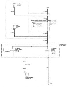
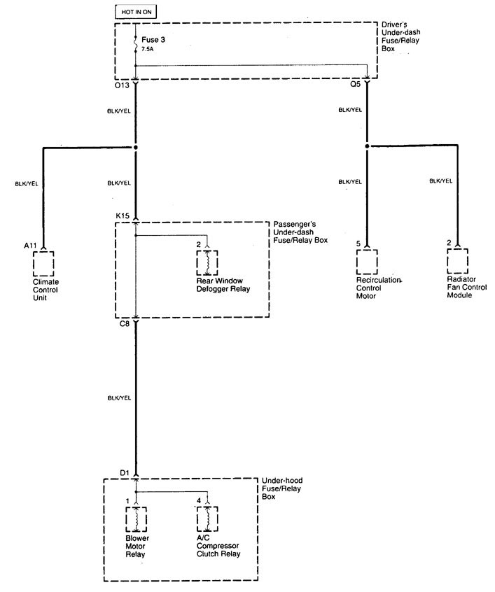
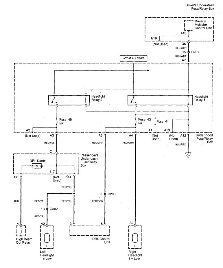
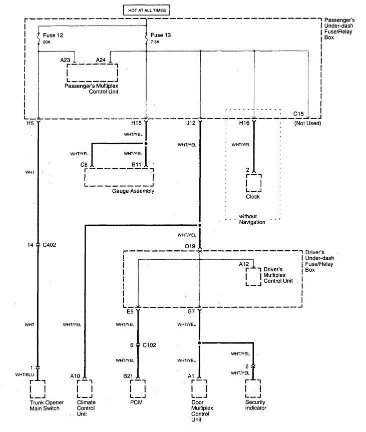
Acura TL (1998) – wiring diagrams – power distribution
Year of productions: 1998
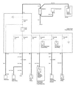
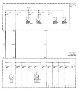
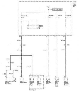
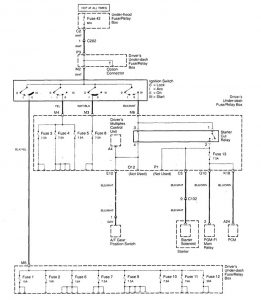
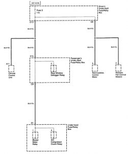
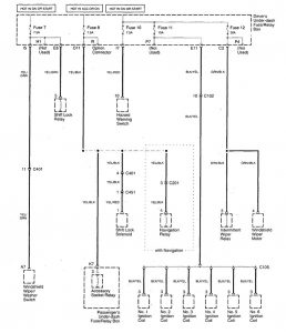
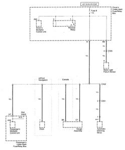
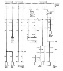
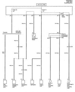
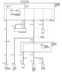
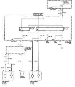
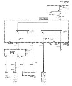
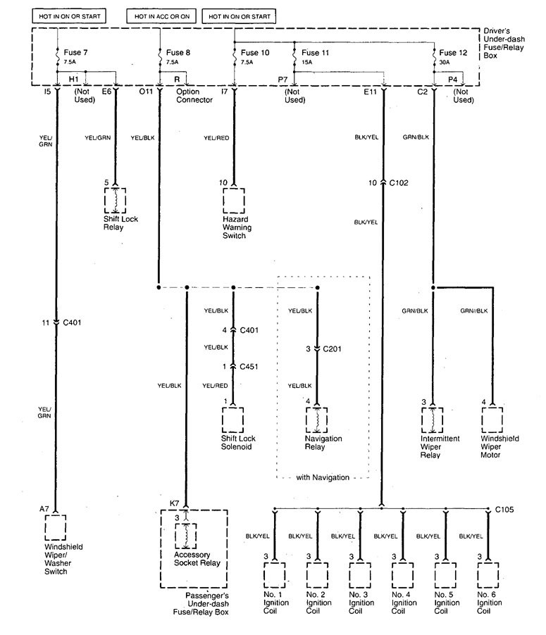
Power distribution

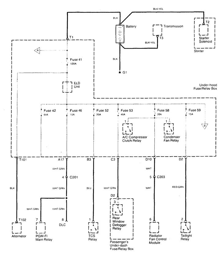
power distribution (part 1)

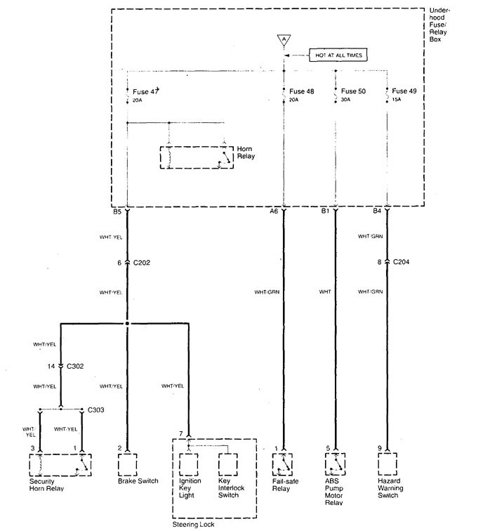
power distribution (part 2)

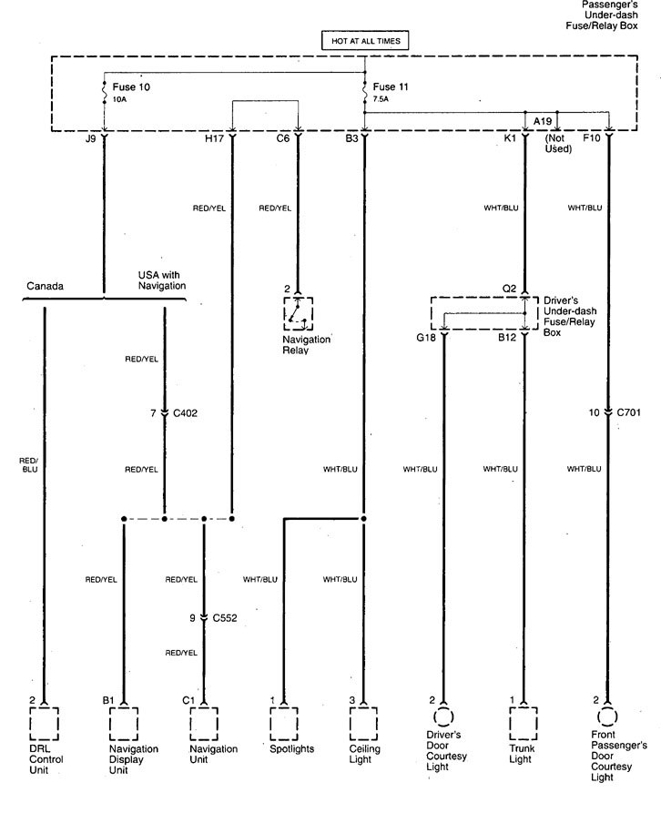
power distribution (part 3)

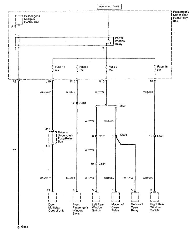
power distribution (part 4)

power distribution (part 5)

power distribution (part 6)

power distribution (part 7)

power distribution (part 8)

power distribution (part 9)

power distribution (part 10)

power distribution (part 11)

power distribution (part 12)

power distribution (part 13)

power distribution (part 14)

power distribution (part 15)

power distribution (part 16)
WARNING: Terminal and harness assignments for individual connectors will vary depending on vehicle equipment level, model, and market.
