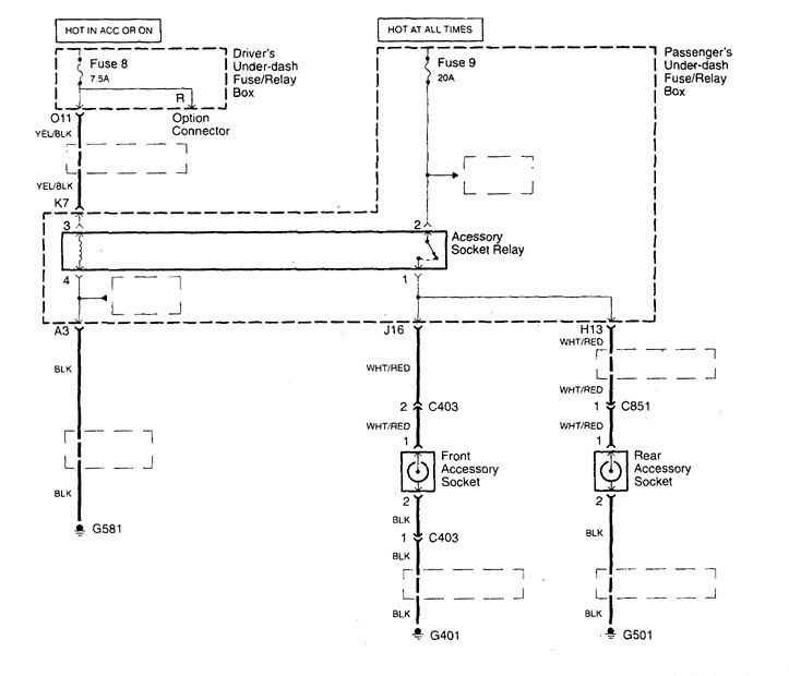
Acura TL (1998 – 1999) – wiring diagrams – power /auxiliary outlet
Year of productions: 1998, 1999
Power/auxiliary outlet

WARNING: Terminal and harness assignments for individual connectors will vary depending on vehicle equipment level, model, and market.
