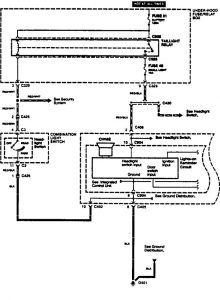
Acura TL (1996 – 1997) – wiring diagrams – seat belt warning
Year of productions: 1996, 1997
Seat belt warning


WARNING: Terminal and harness assignments for individual connectors will vary depending on vehicle equipment level, model, and market.
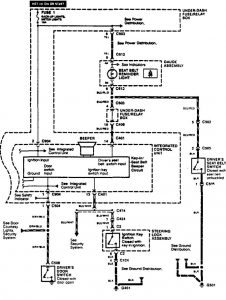
Year of productions: 1996, 1997


WARNING: Terminal and harness assignments for individual connectors will vary depending on vehicle equipment level, model, and market.
Copyright © 2026 | MH Magazine WordPress Theme by MH Themes