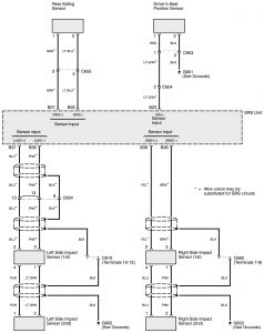
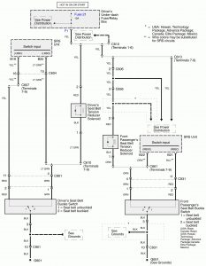
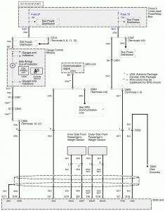
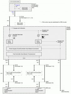
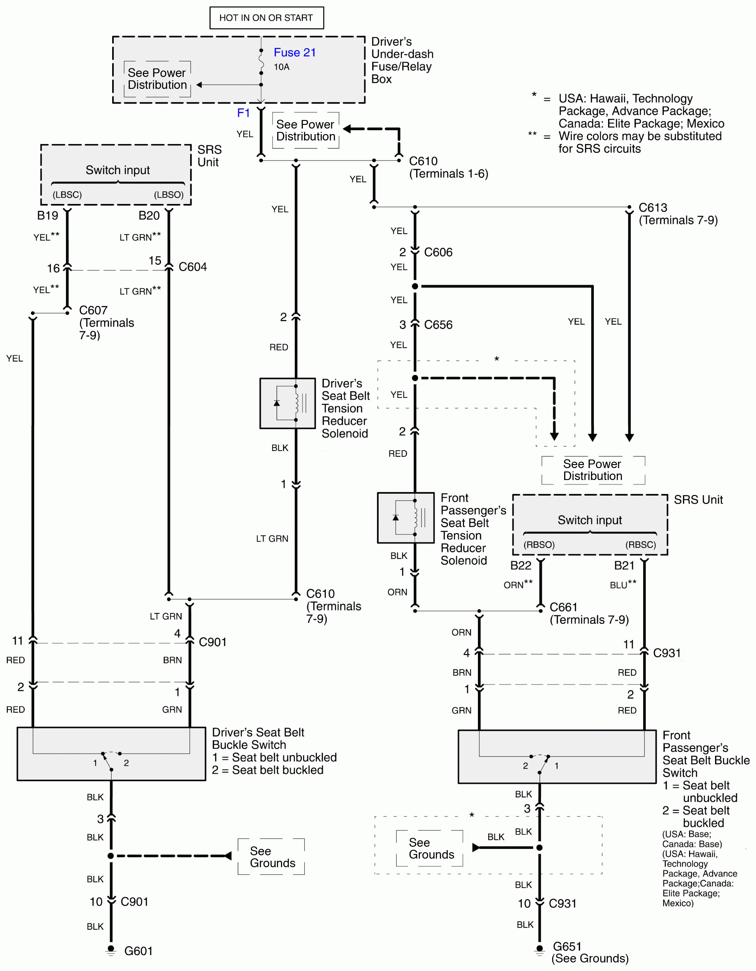
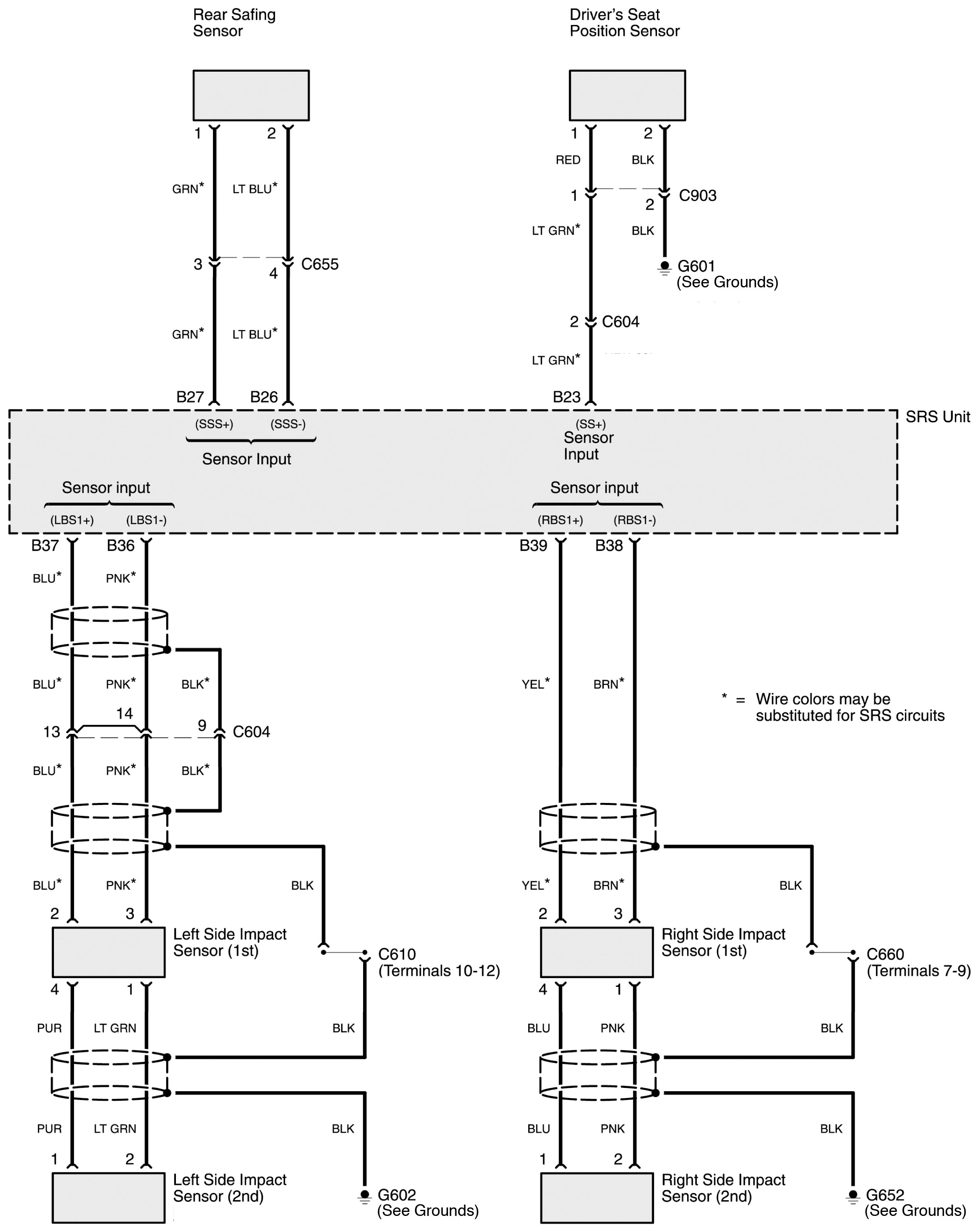
Acura RL (2011) – wiring diagrams – seat belts
Year of production: 2011
Seat belts







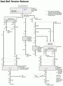
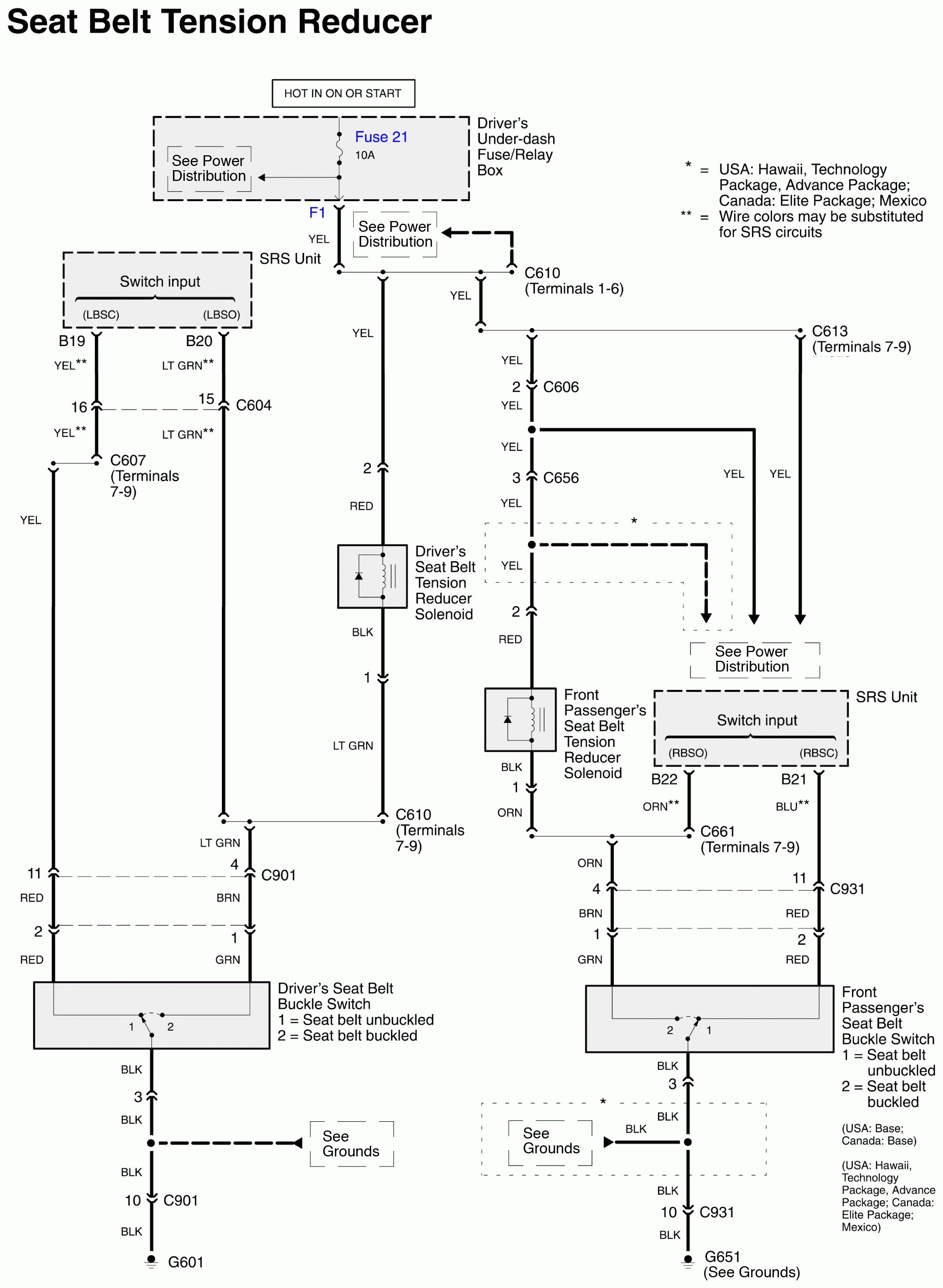
Seat belt tension reducer

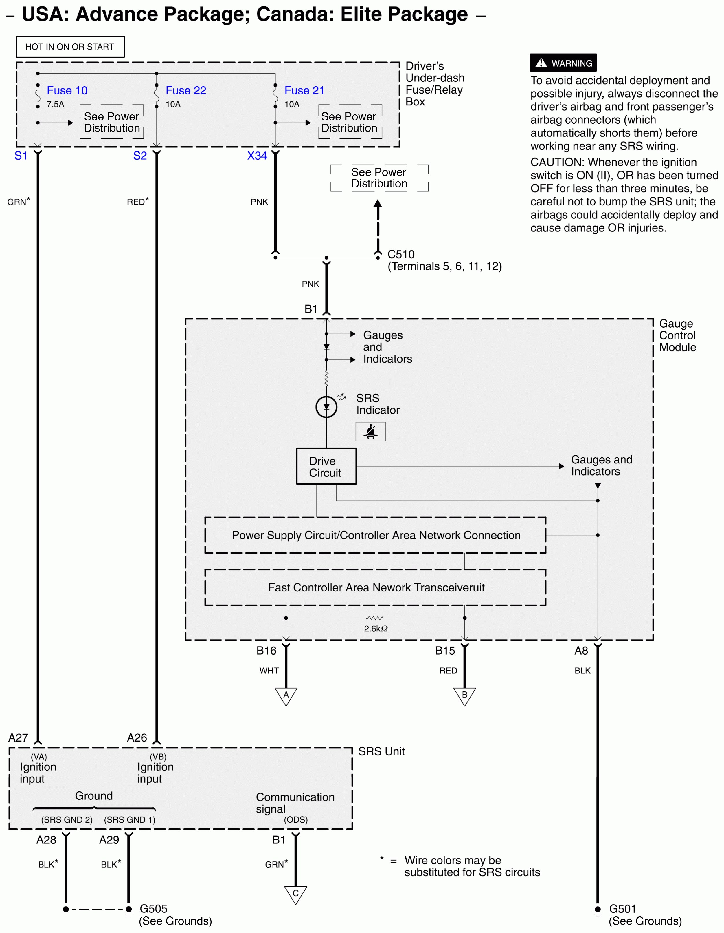
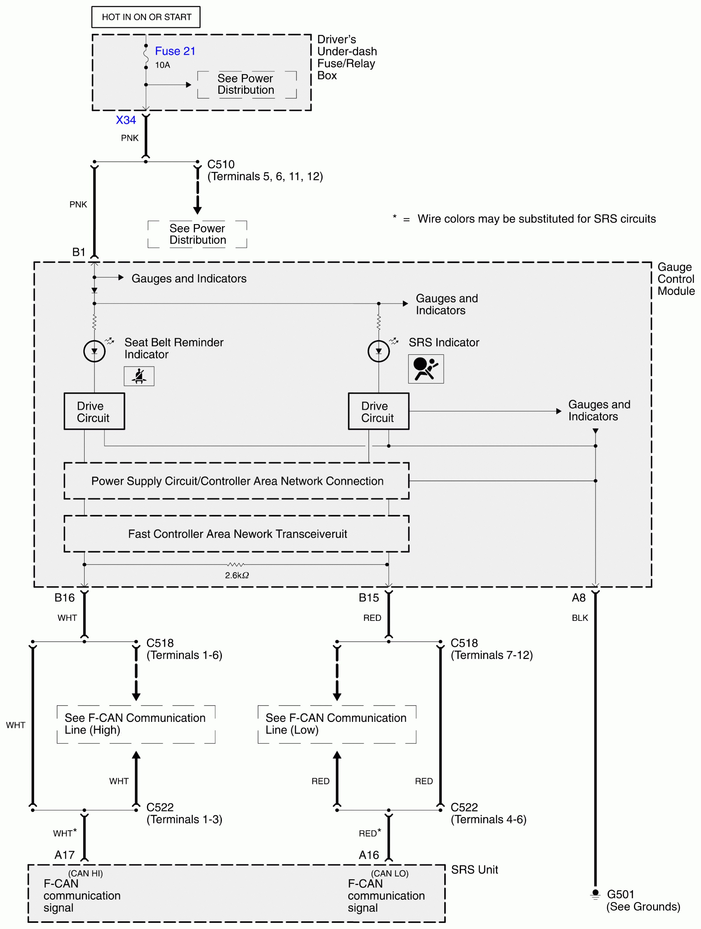
Seat belts: USA advance package, Canada elite package



WARNING: Terminal and harness assignments for individual connectors will vary depending on vehicle equipment level, model, and market.
