Acura RL (2011) – wiring diagrams – interior lighting
Year of productions: 2011
Interior lighting
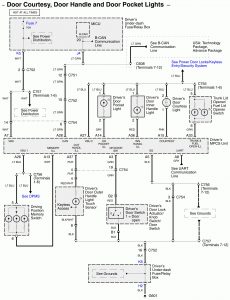
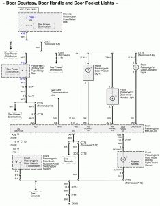
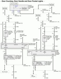
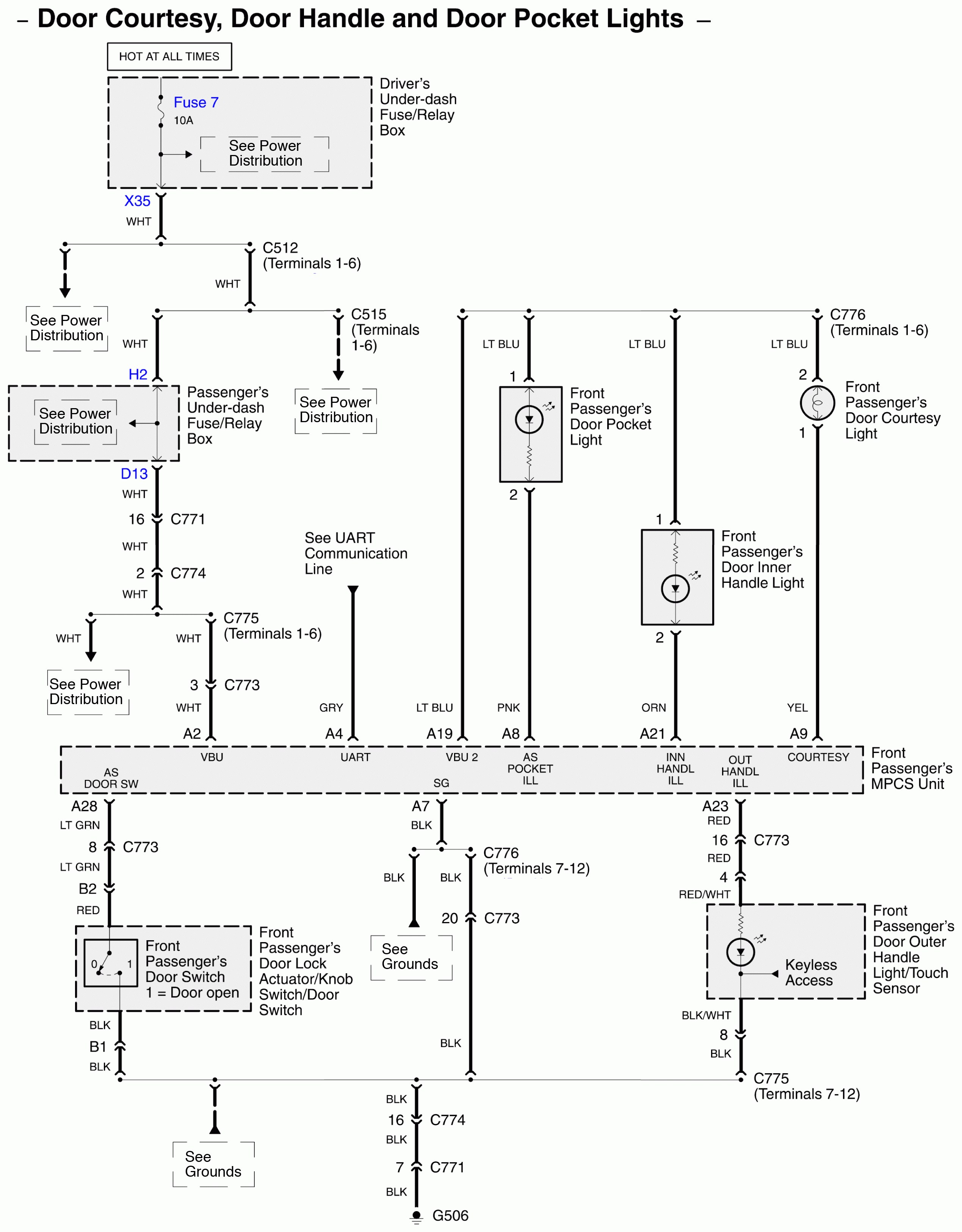
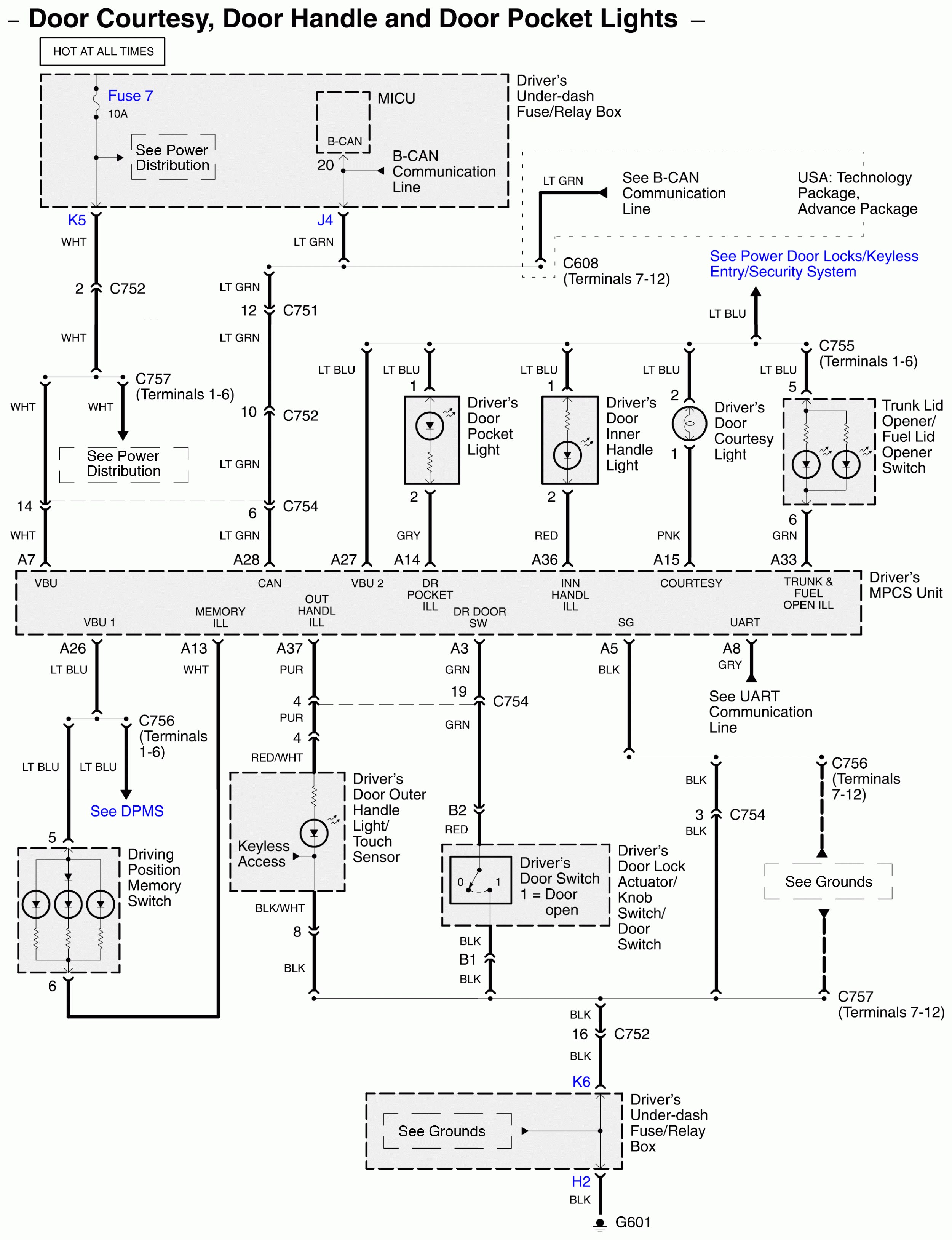
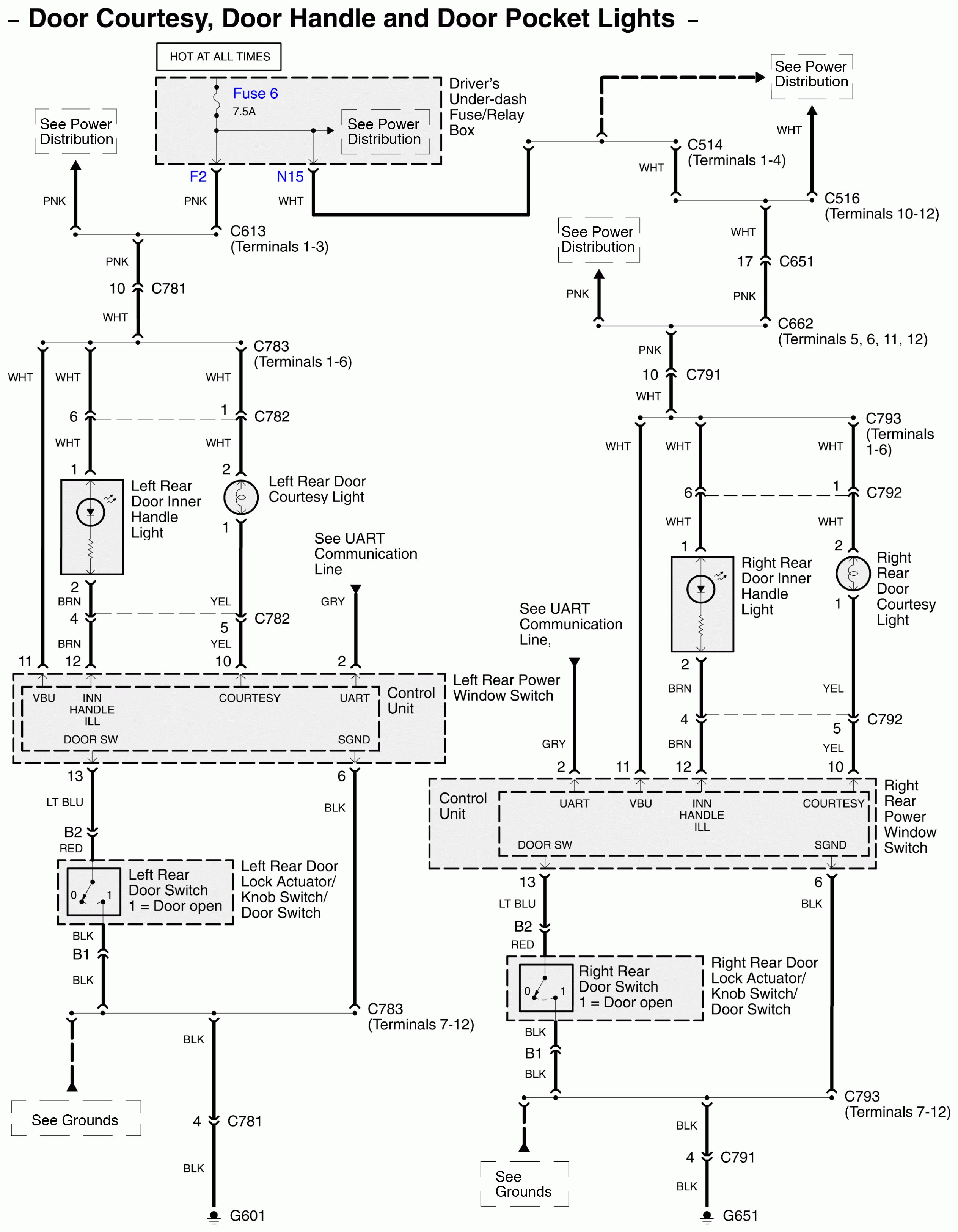
Door courtesy, door handle an door pocket lights



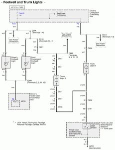
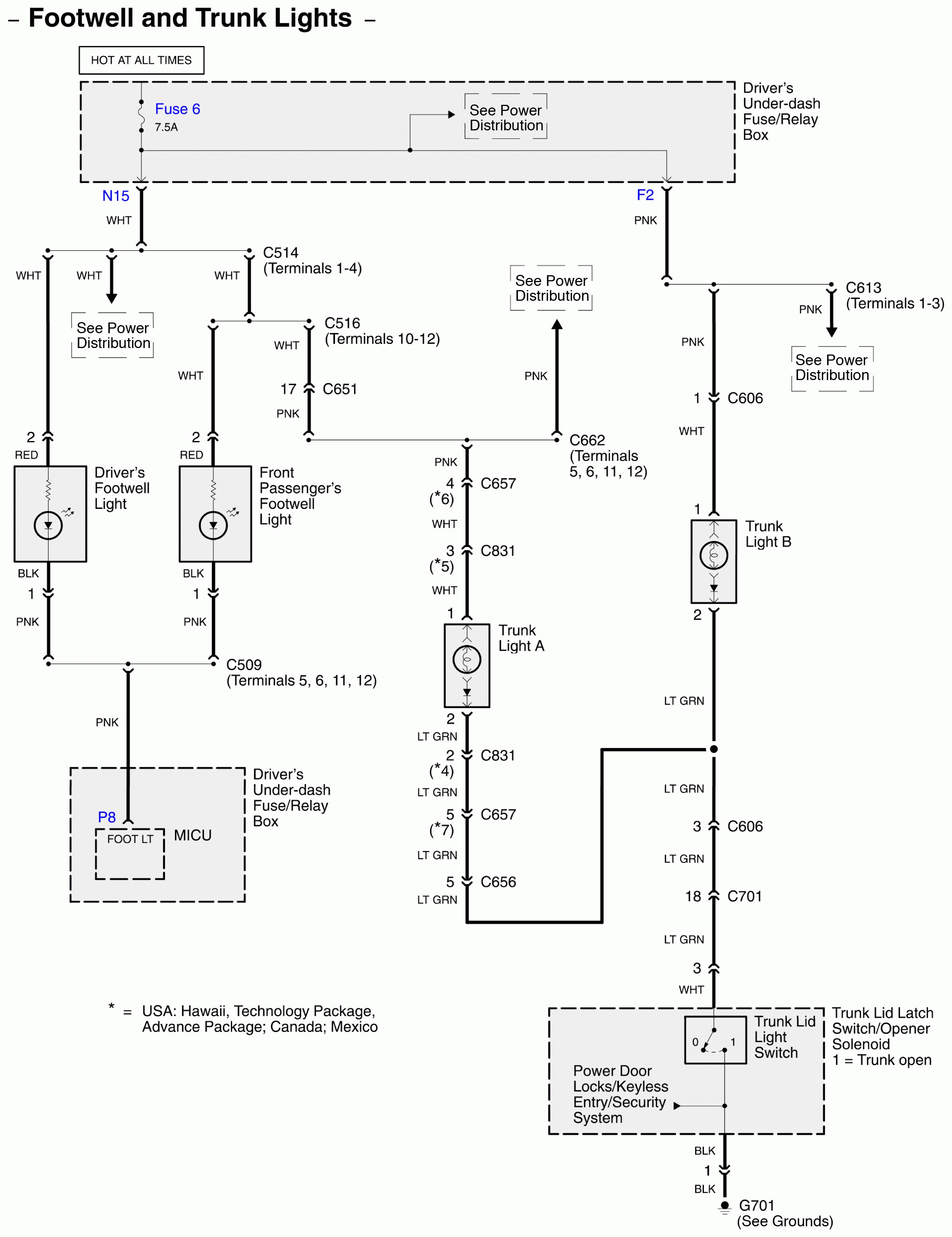
Footwell and trunk lights

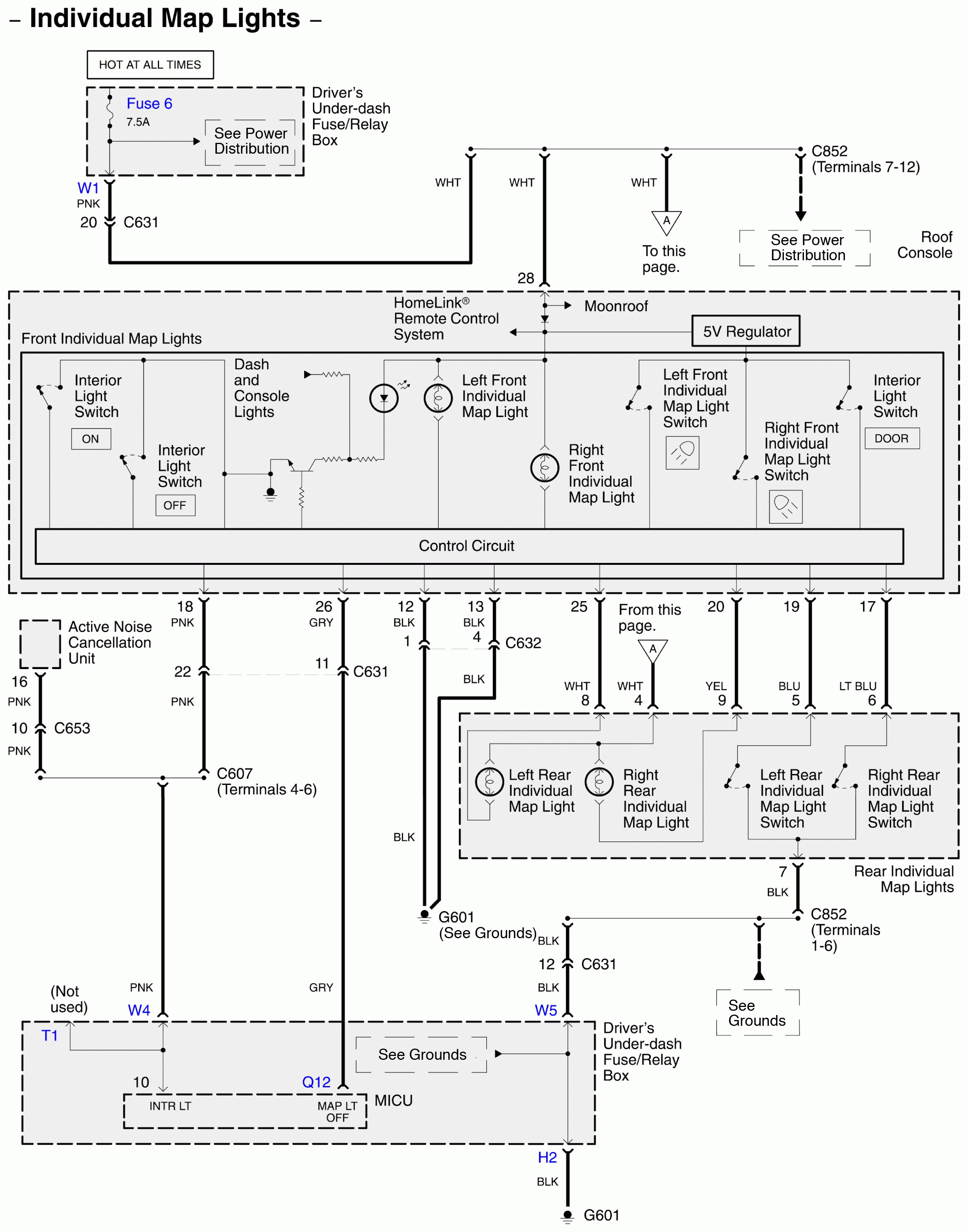
Individual map lights

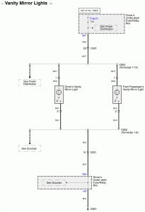
Vanity mirror lights

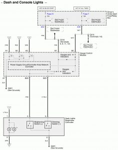
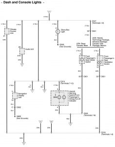
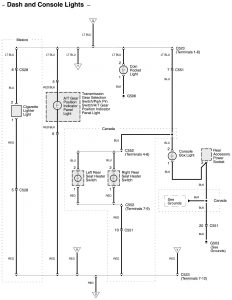
Dash and console lights








WARNING: Terminal and harness assignments for individual connectors will vary depending on vehicle equipment level, model, and market.
