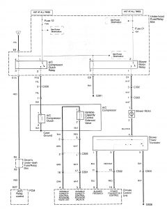
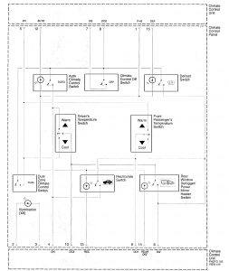
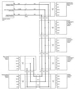
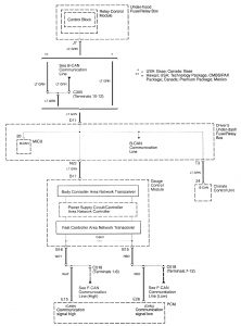
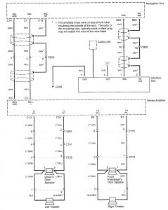
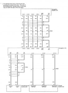
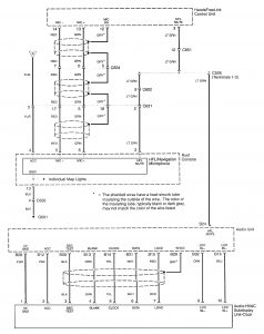
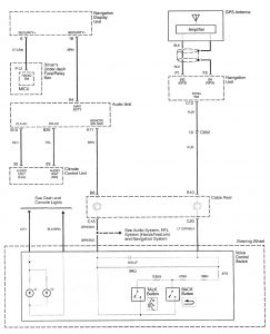
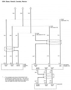
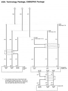
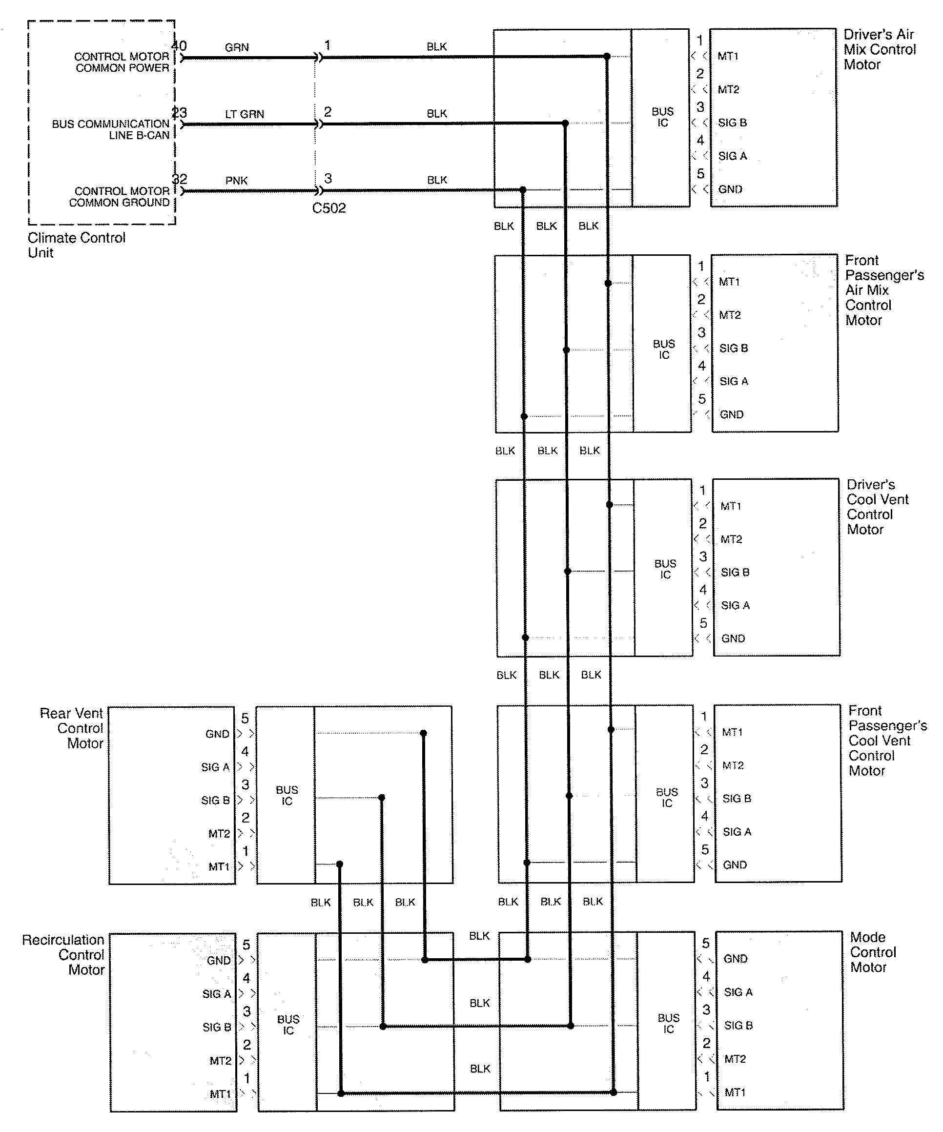
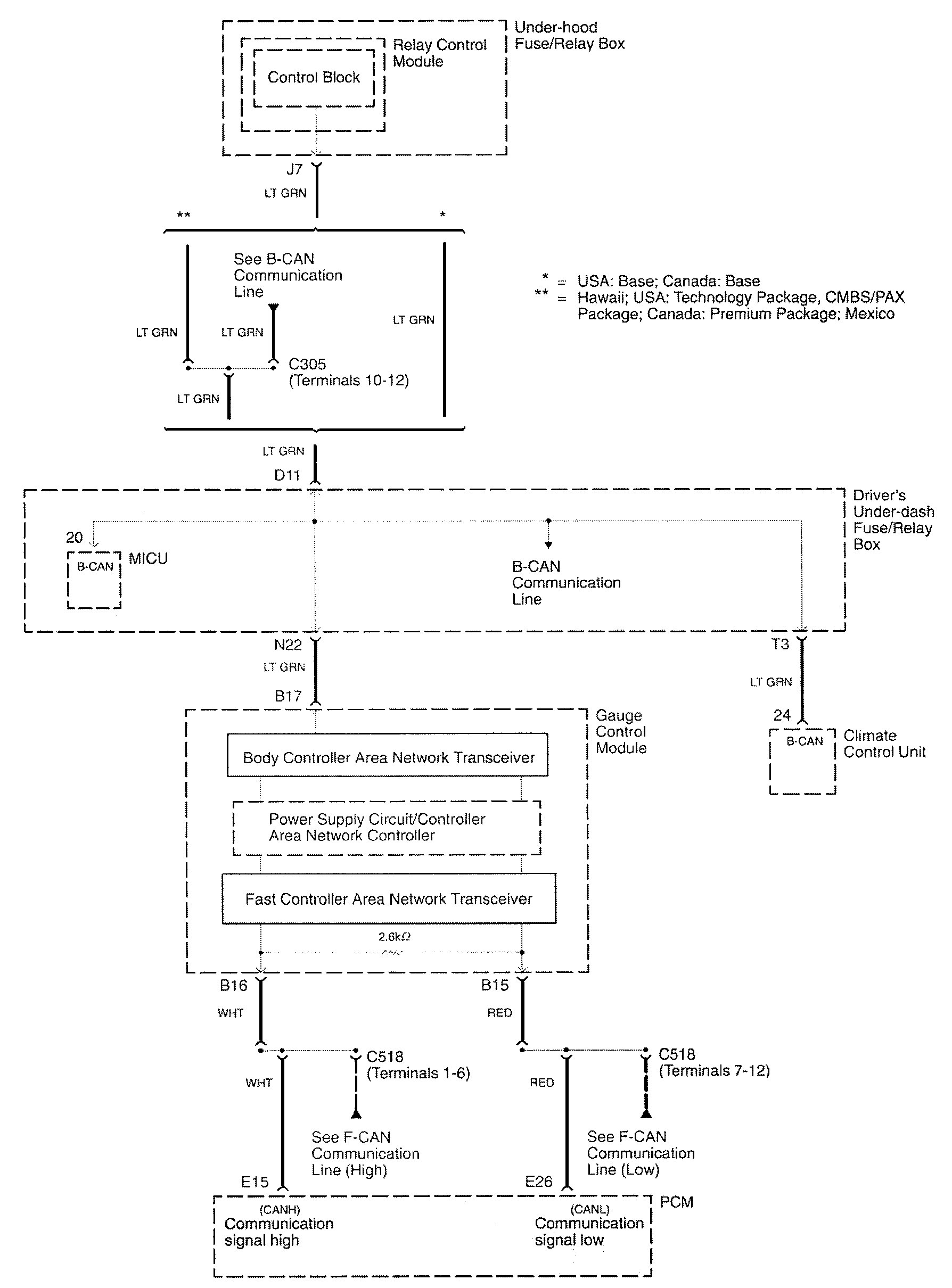
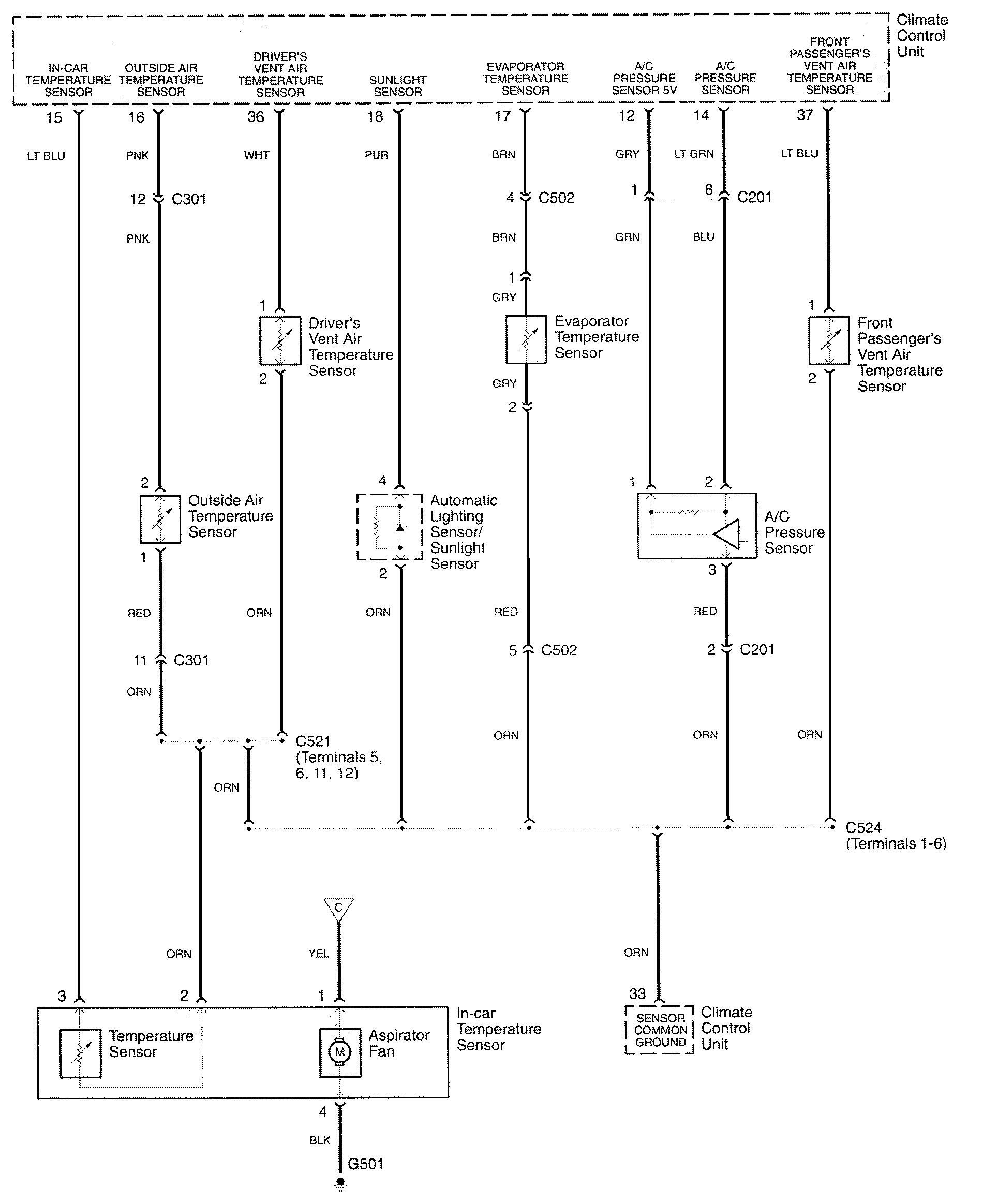
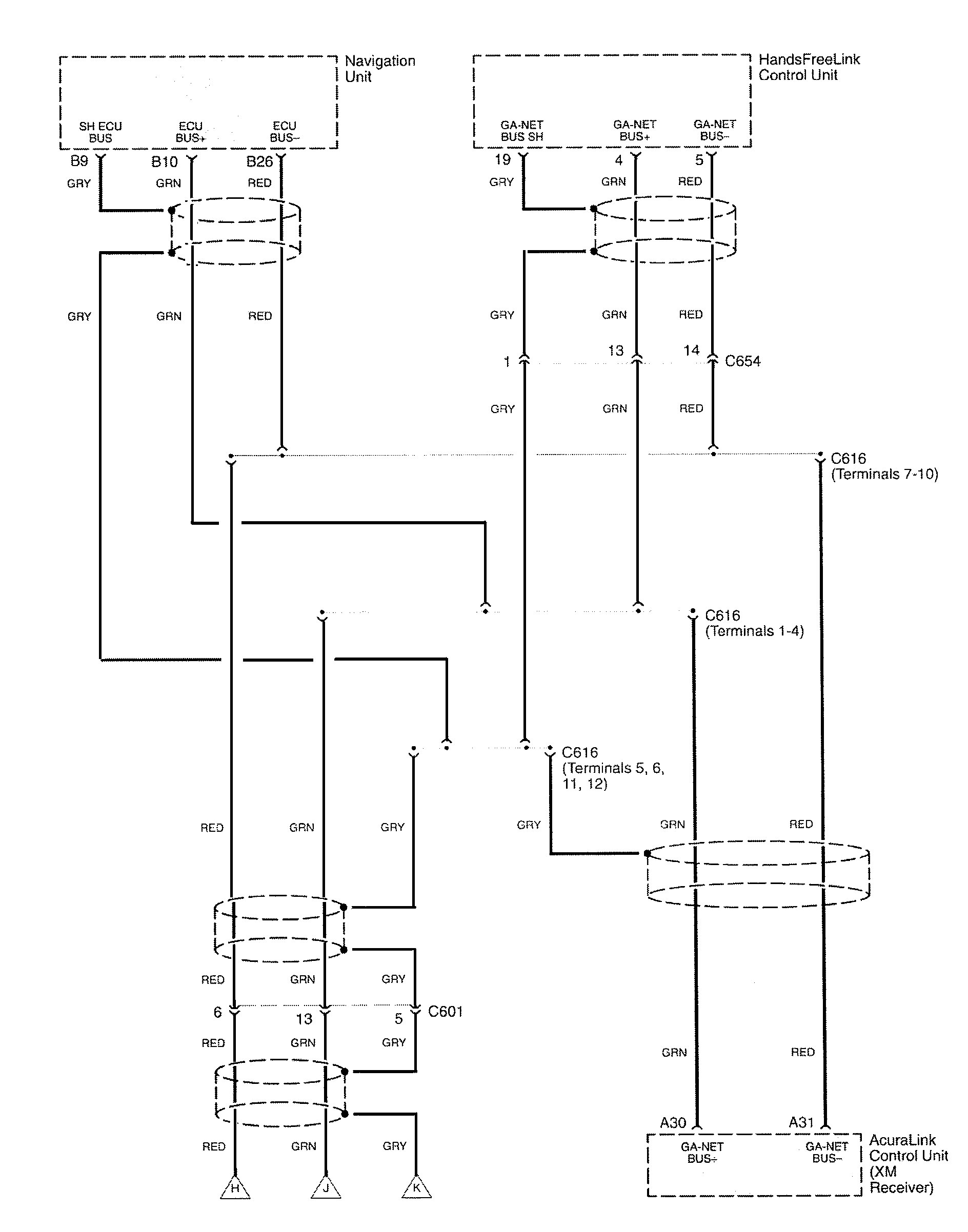
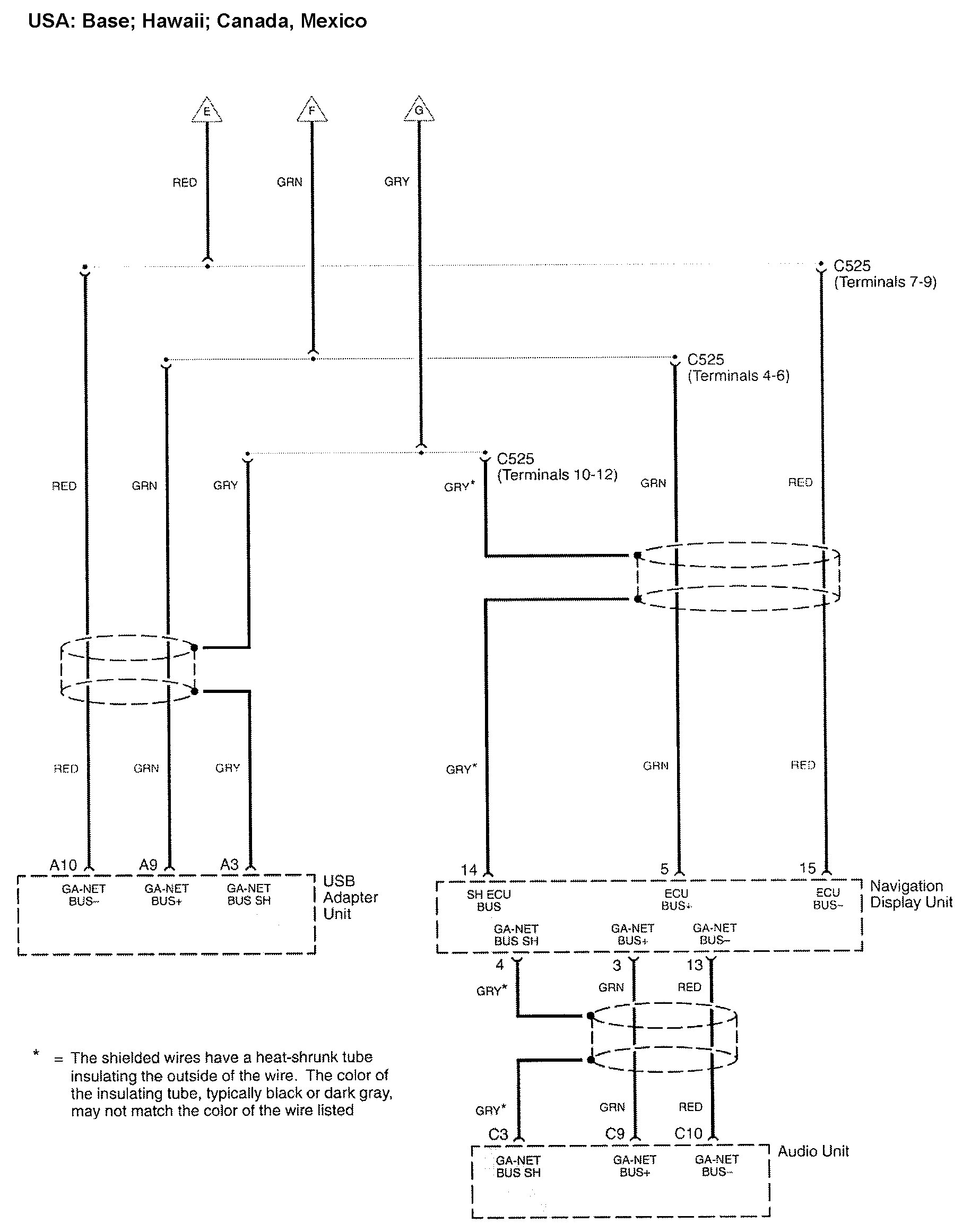
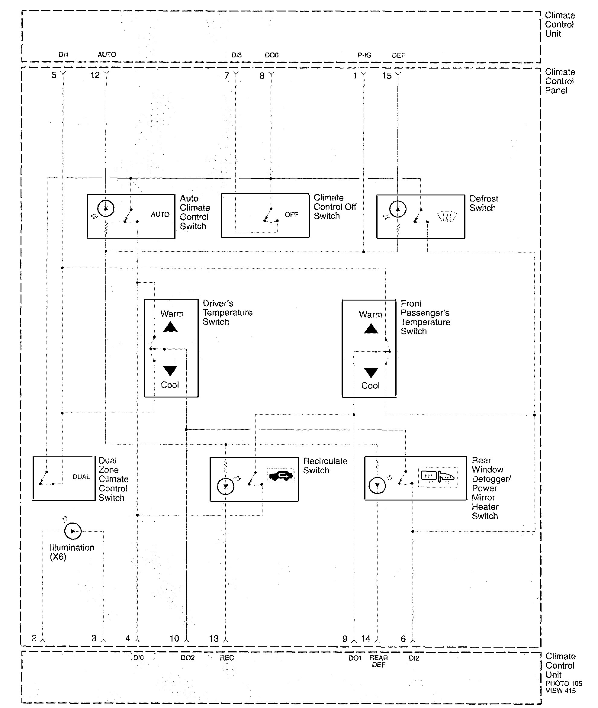
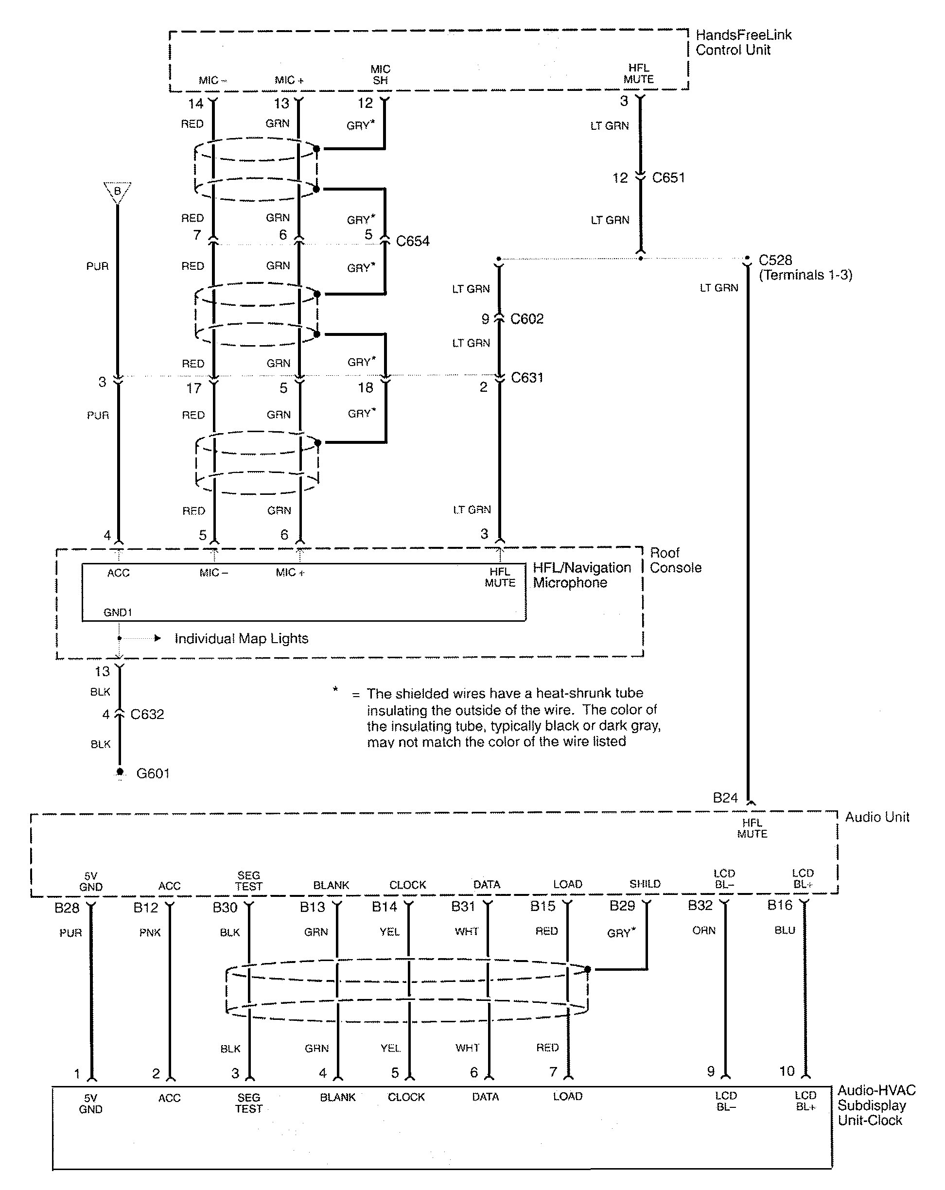
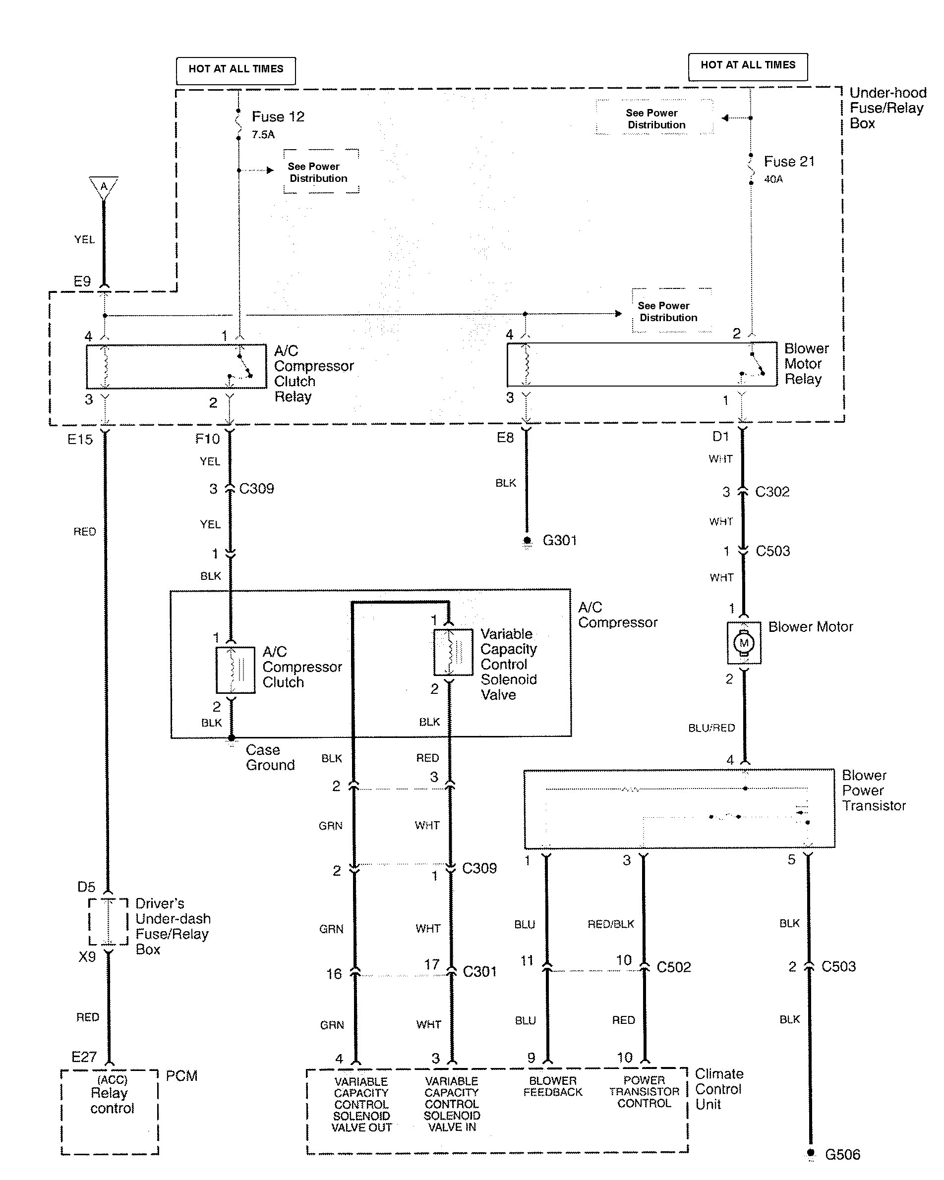
Acura RL (2010) – wiring diagrams – HVAC controls
Year of productions: 2010
HVAC controls














WARNING: Terminal and harness assignments for individual connectors will vary depending on vehicle equipment level, model, and market.
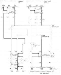
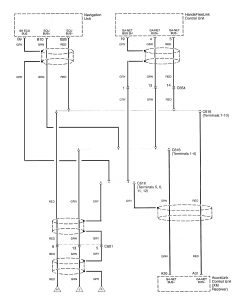
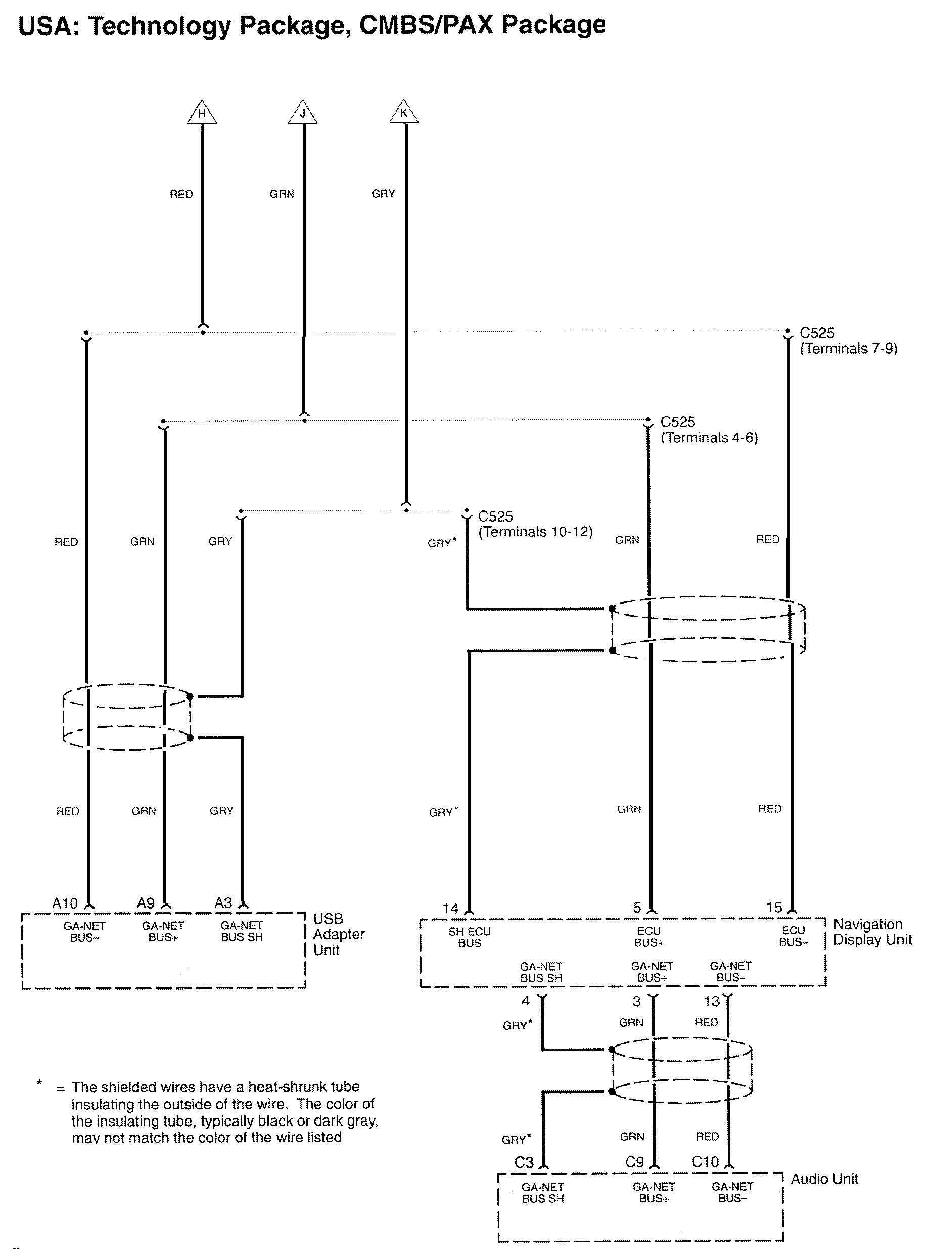
Year of productions: 2010














WARNING: Terminal and harness assignments for individual connectors will vary depending on vehicle equipment level, model, and market.
Copyright © 2026 | MH Magazine WordPress Theme by MH Themes