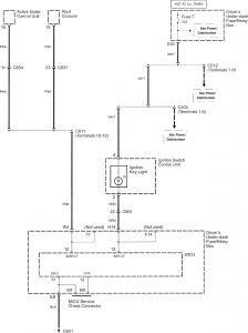
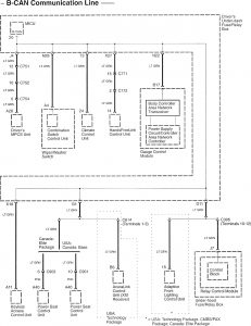
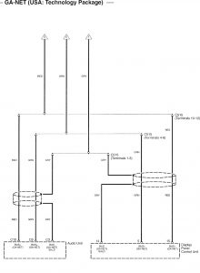
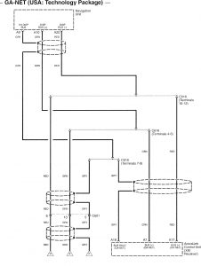
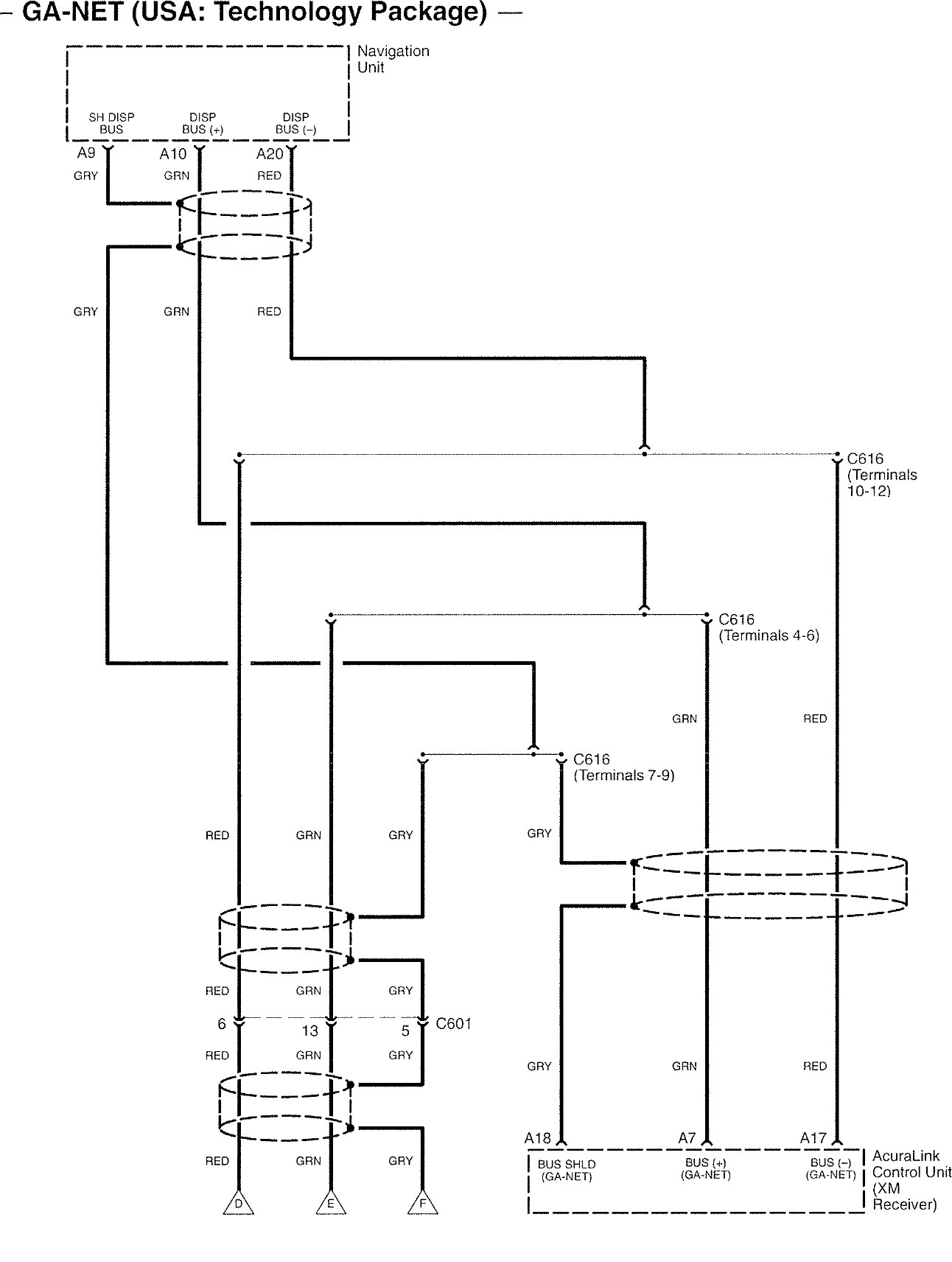
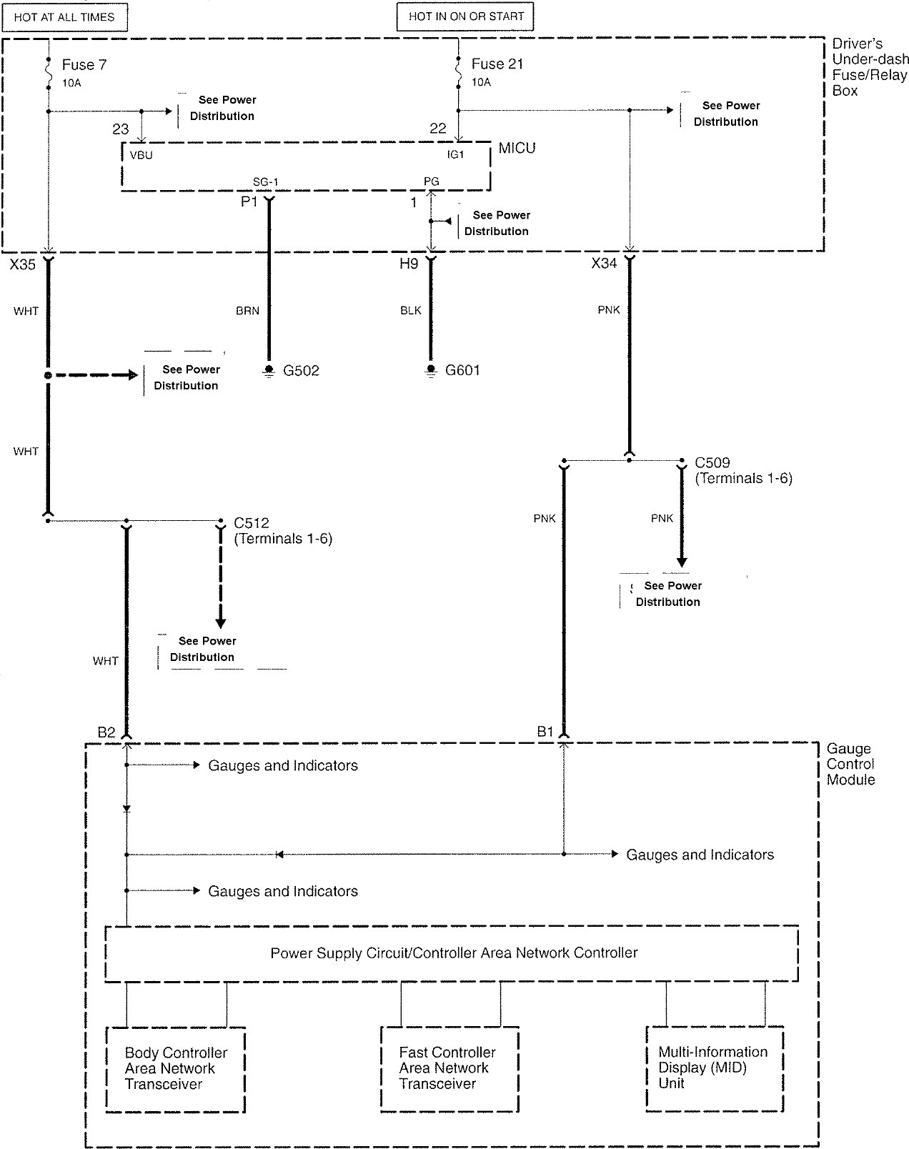
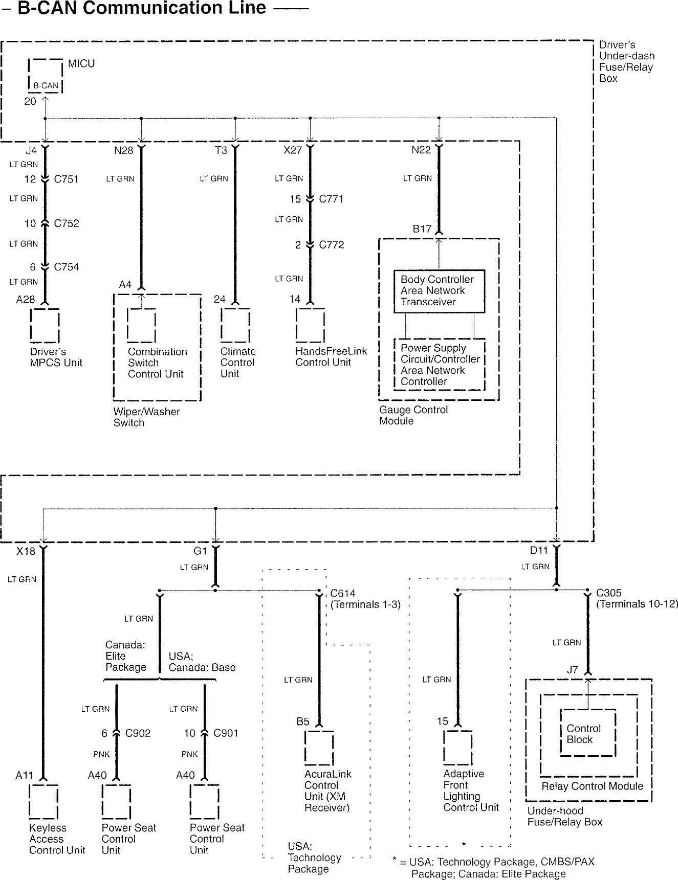
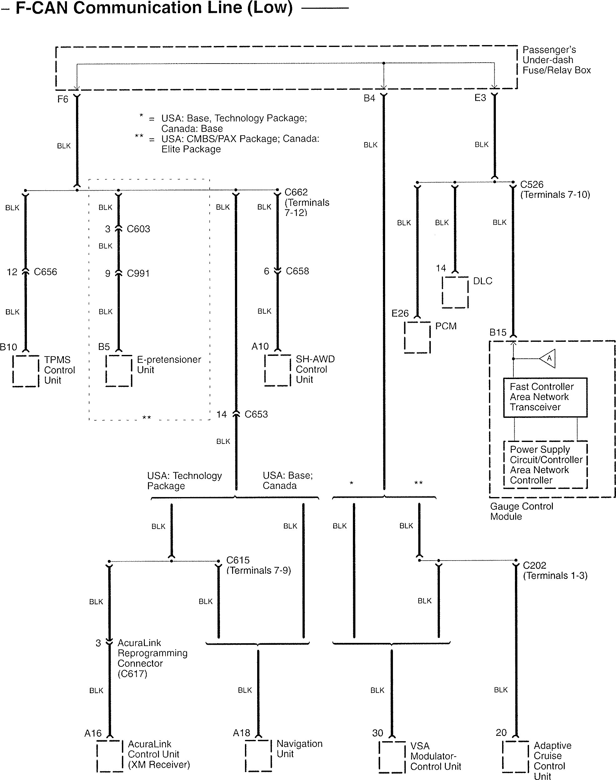
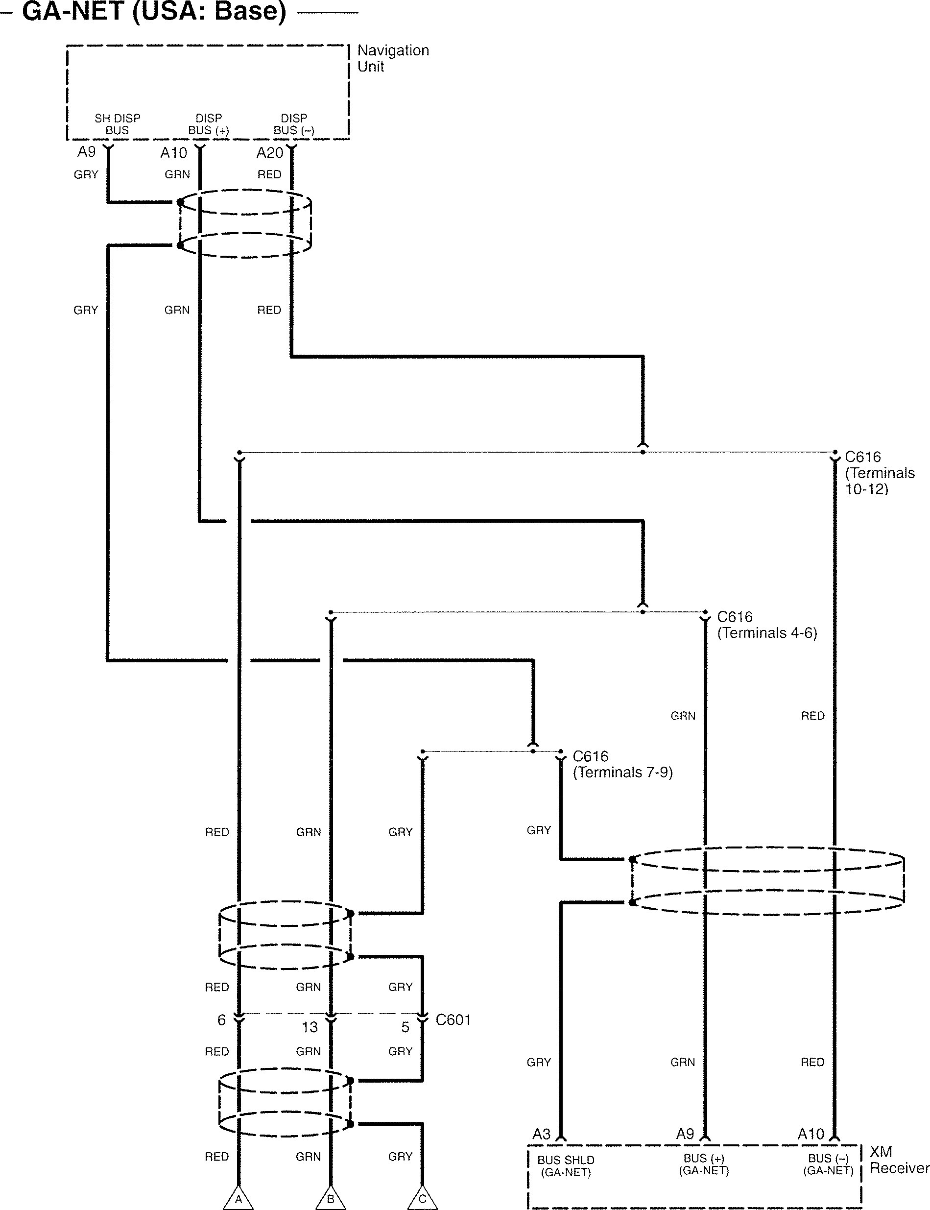
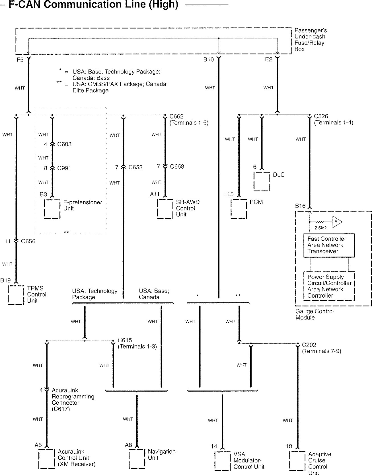
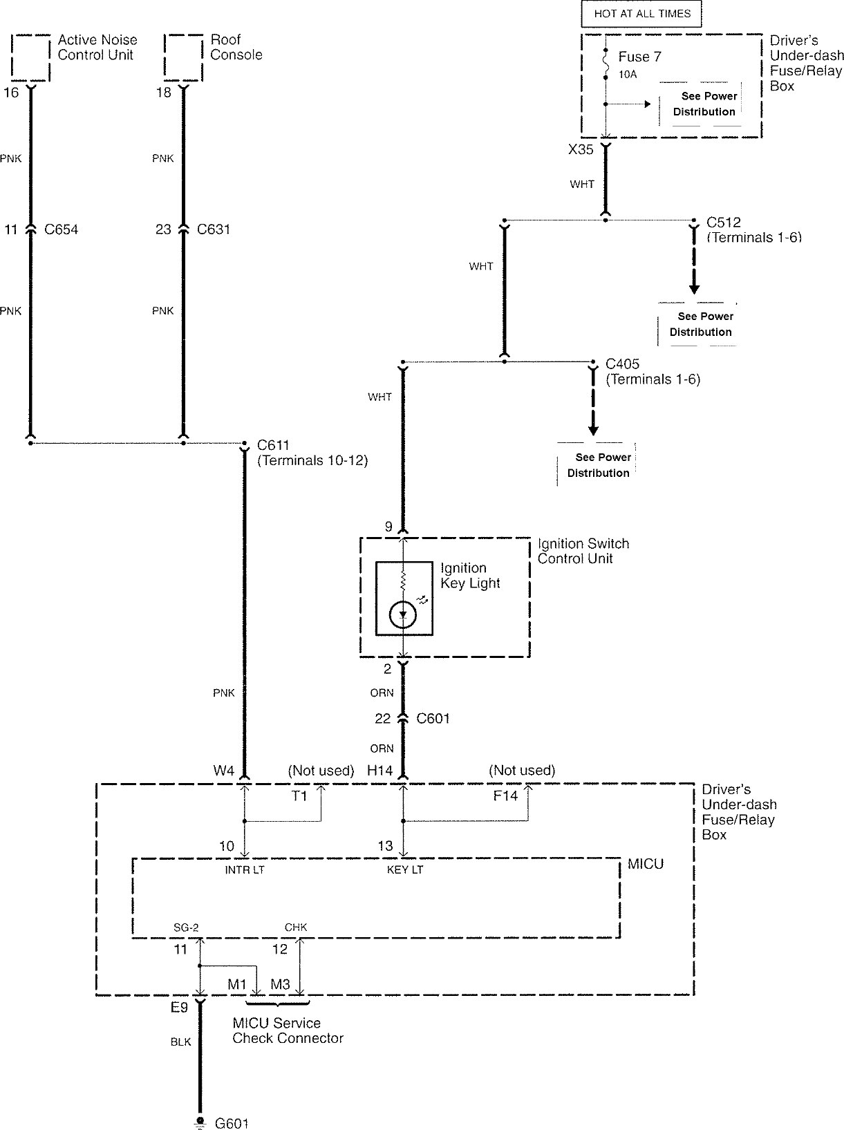
Acura RL (2008) – wiring diagrams – integrated power module
Year of productions: 2008
Integrated power module











WARNING: Terminal and harness assignments for individual connectors will vary depending on vehicle equipment level, model, and market.
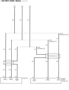
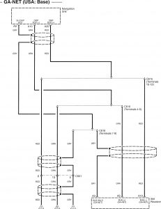
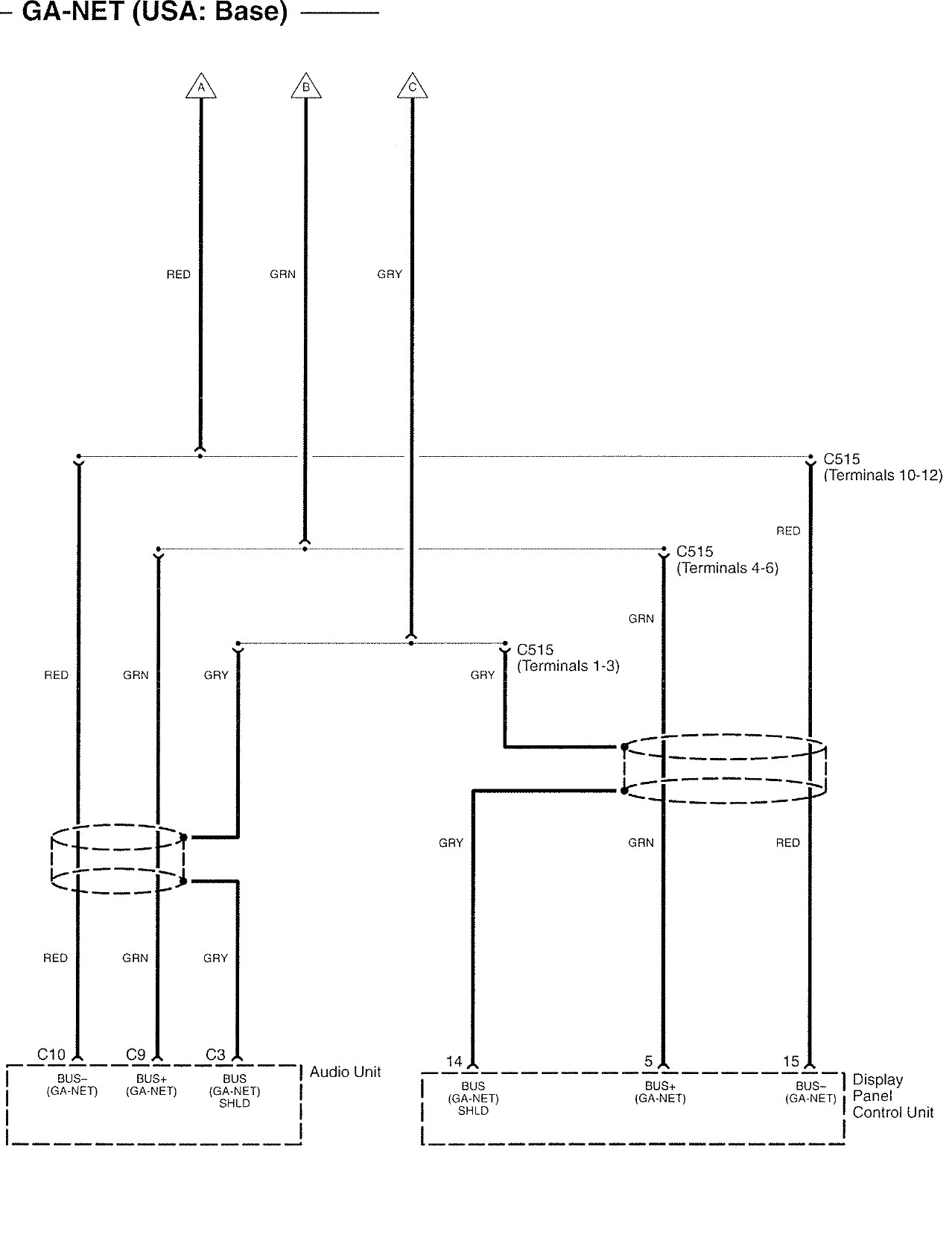
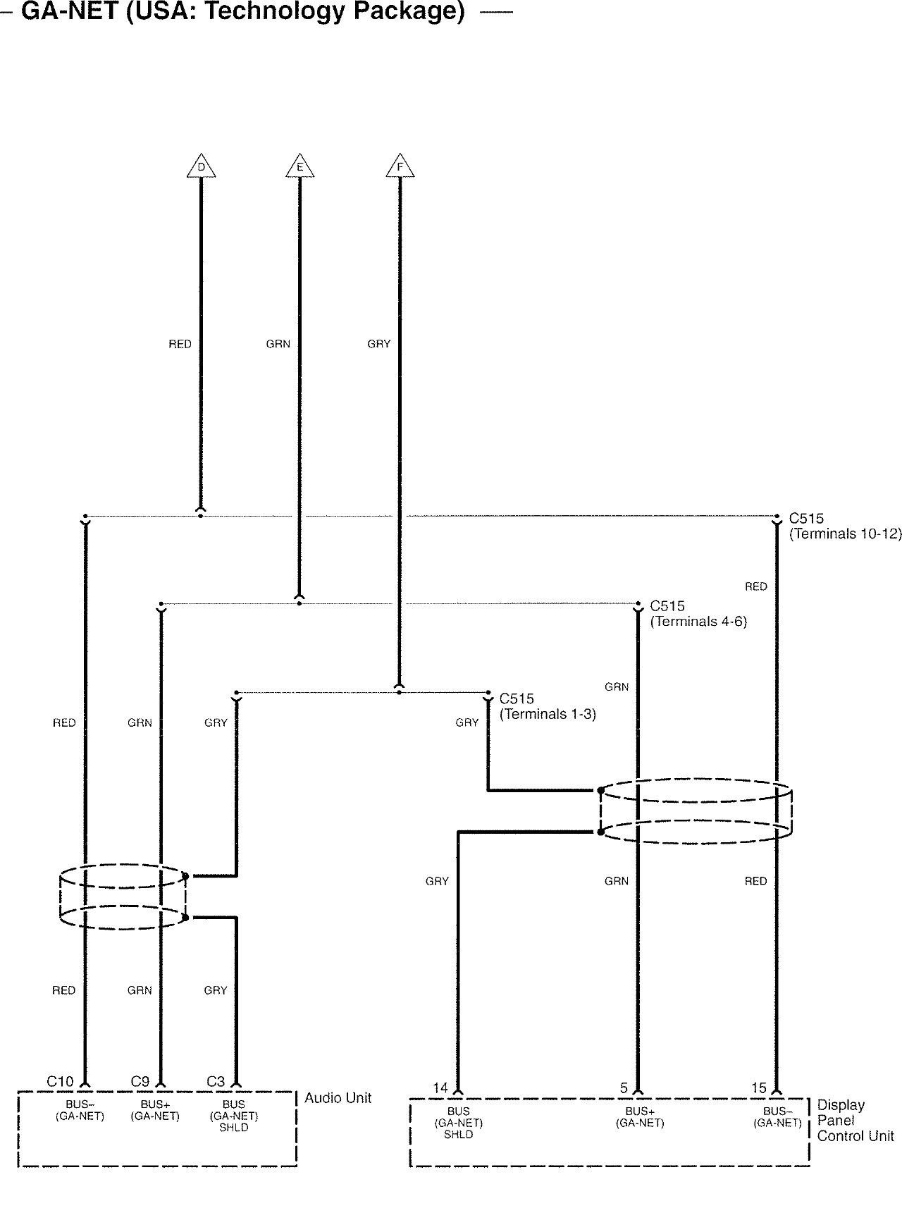
Year of productions: 2008











WARNING: Terminal and harness assignments for individual connectors will vary depending on vehicle equipment level, model, and market.
Copyright © 2026 | MH Magazine WordPress Theme by MH Themes