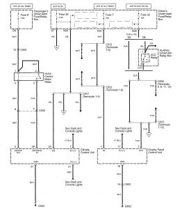
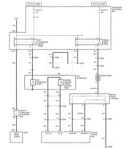
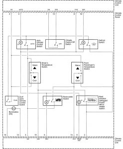
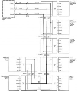
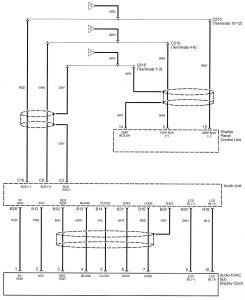
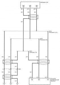
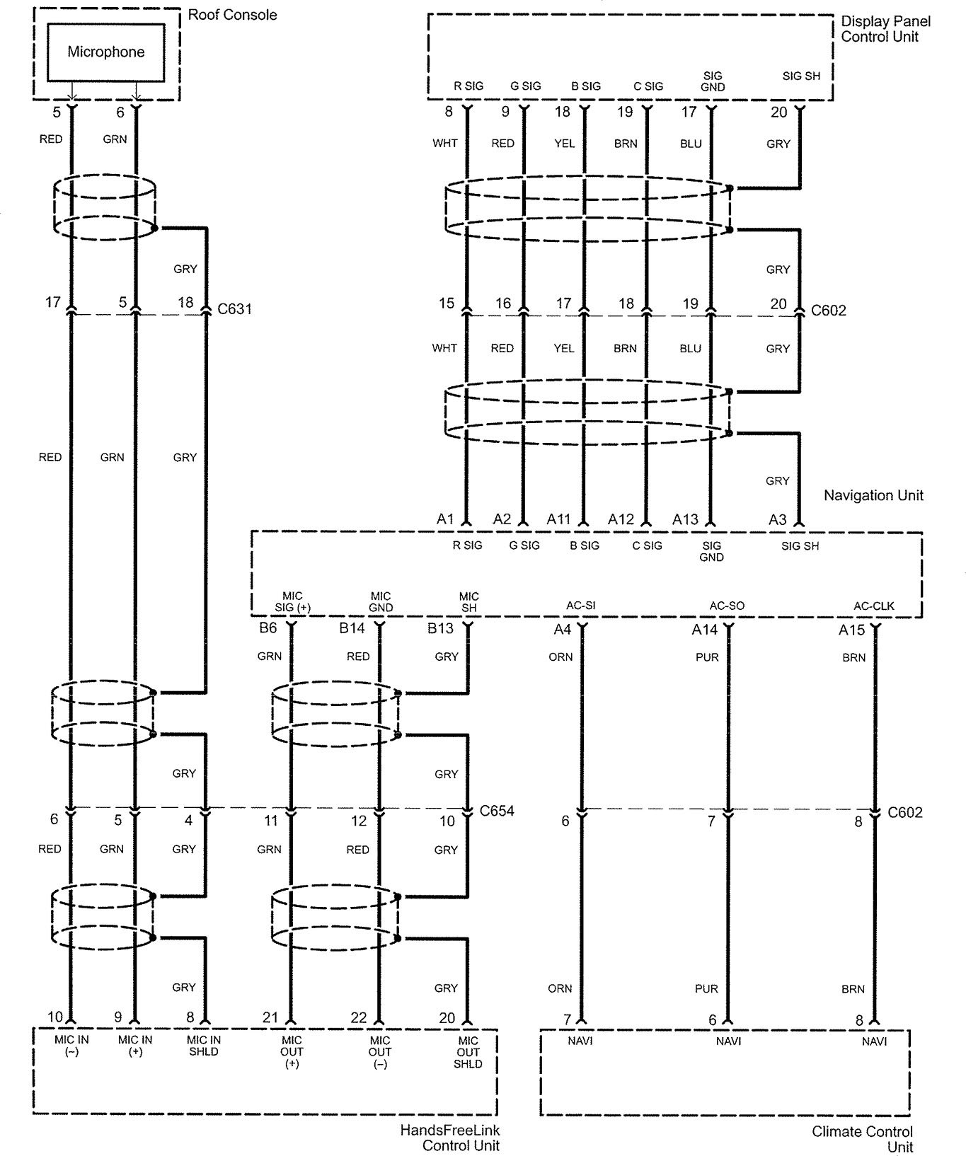
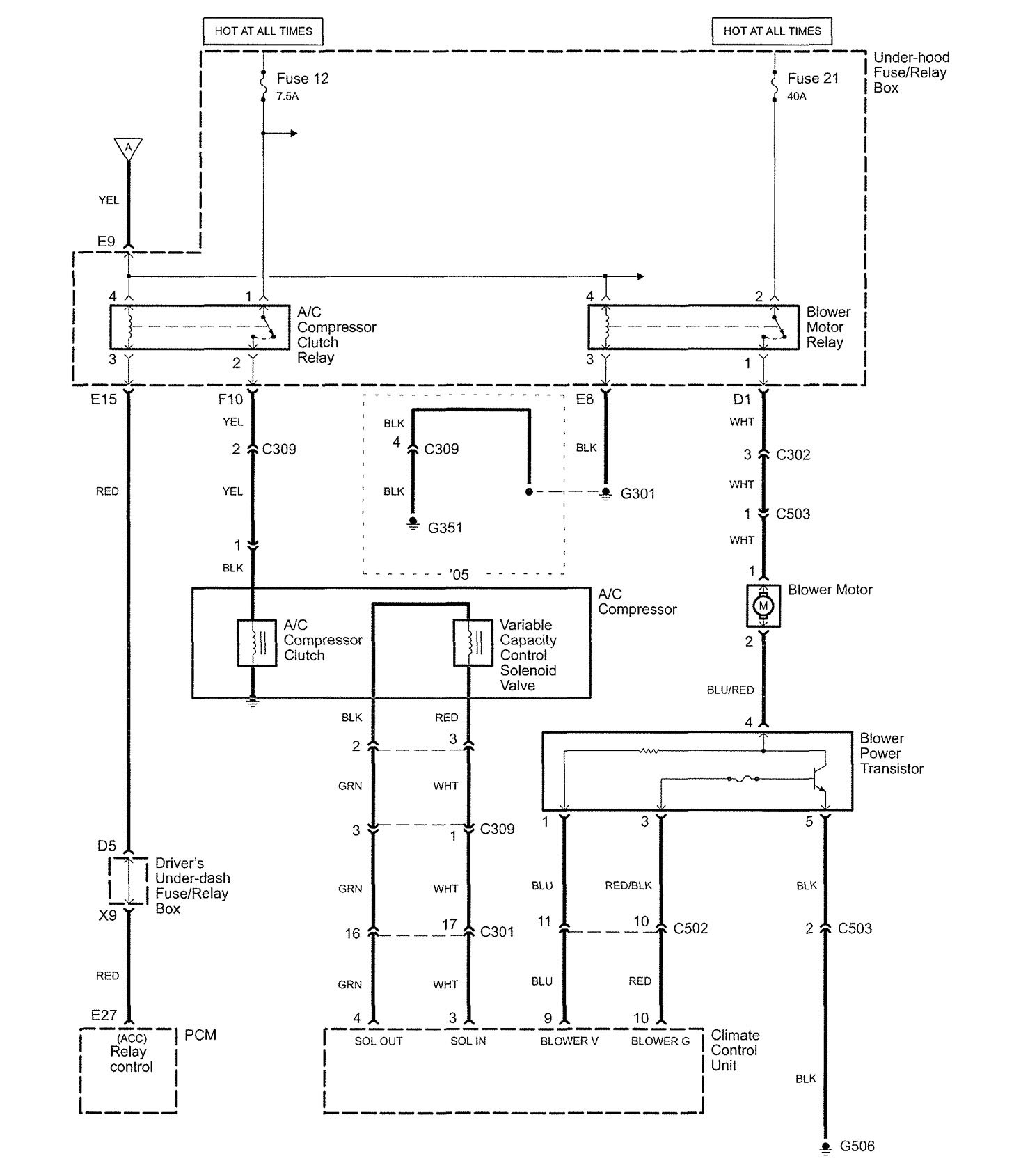
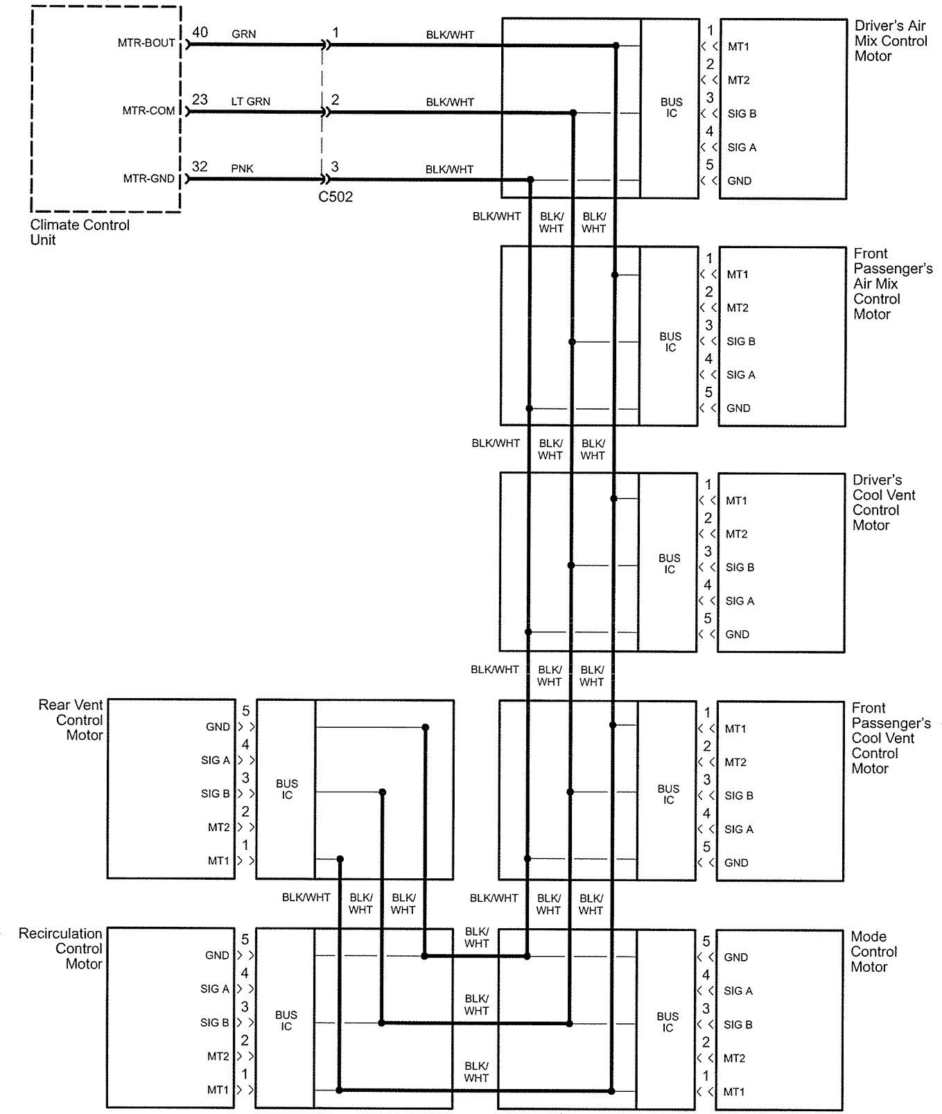
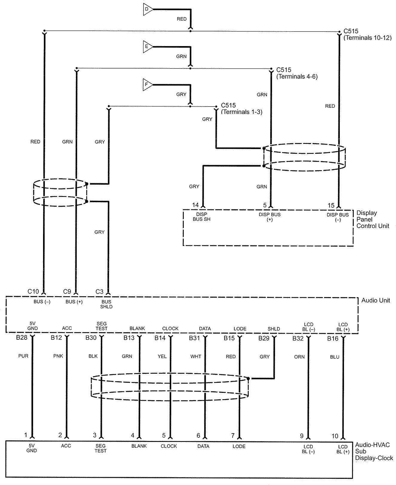
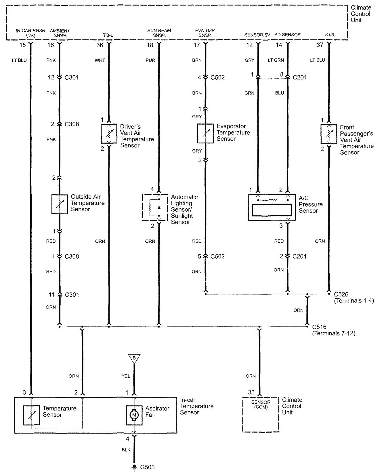
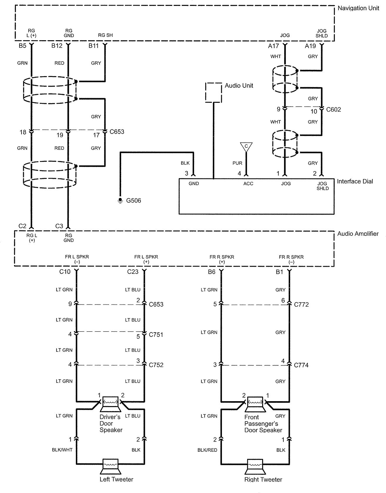
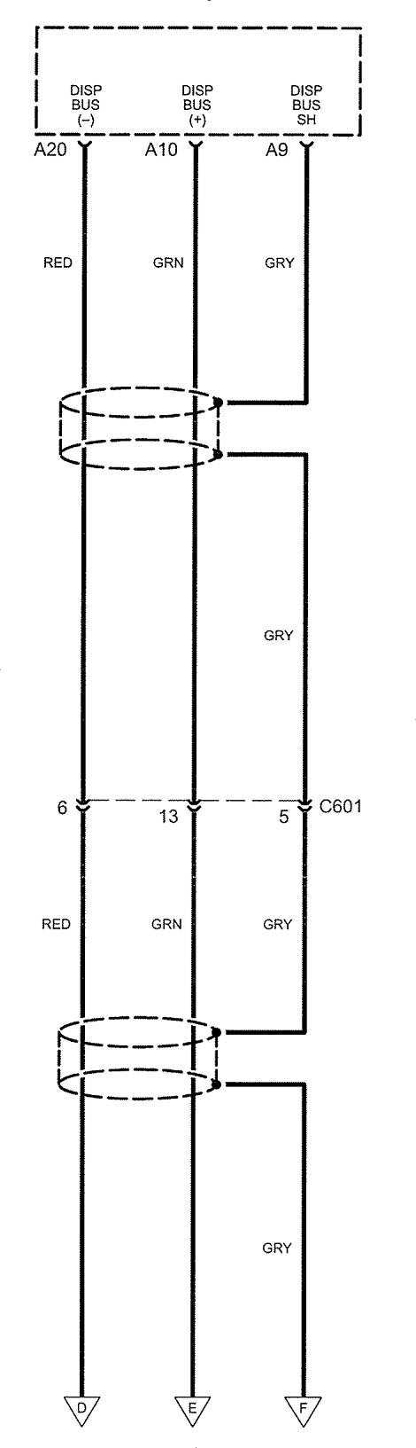
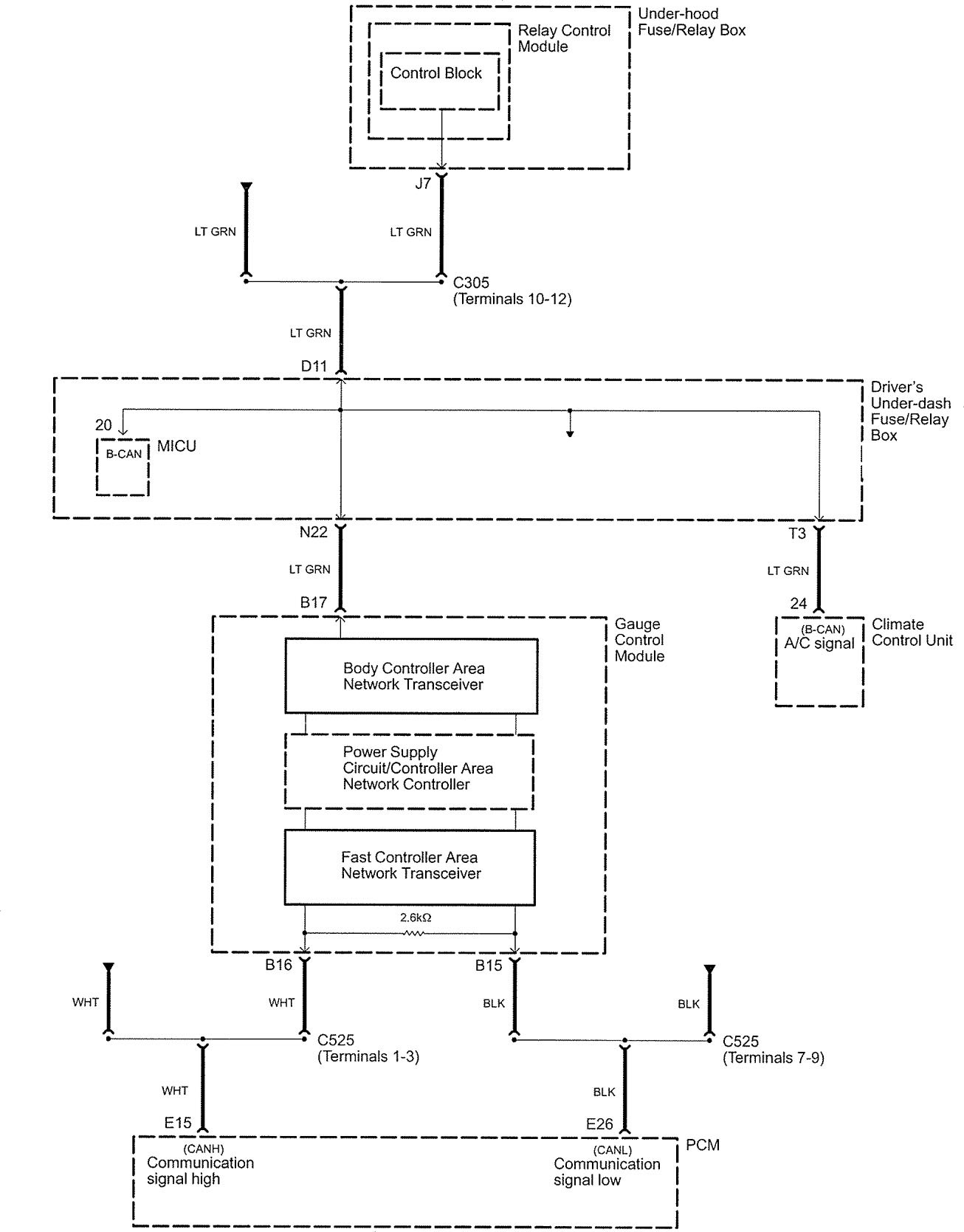
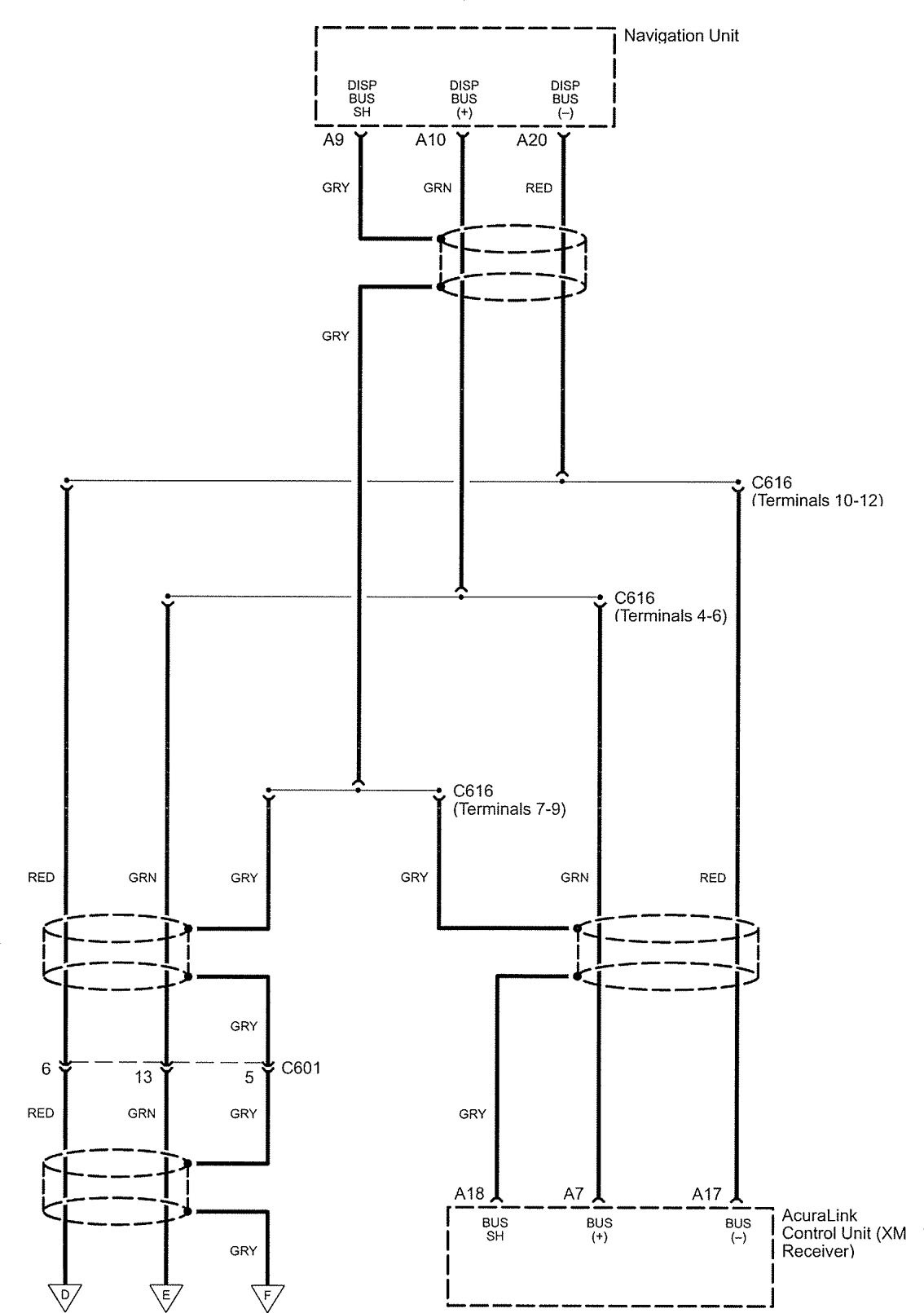
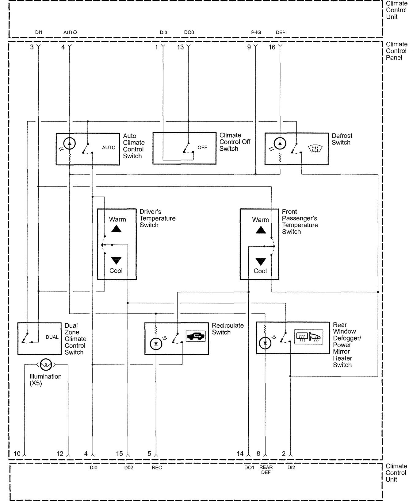
Acura RL (2005) – wiring diagrams – HVAC controls
Year of productions: 2005
HVAC controls
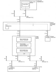
Version 1










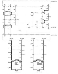
Version 2

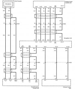
Version 3

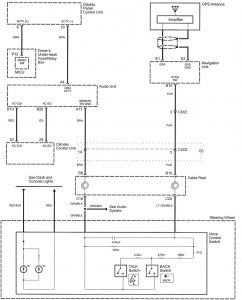
WARNING: Terminal and harness assignments for individual connectors will vary depending on vehicle equipment level, model, and market.
