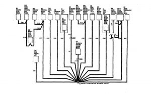
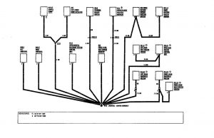
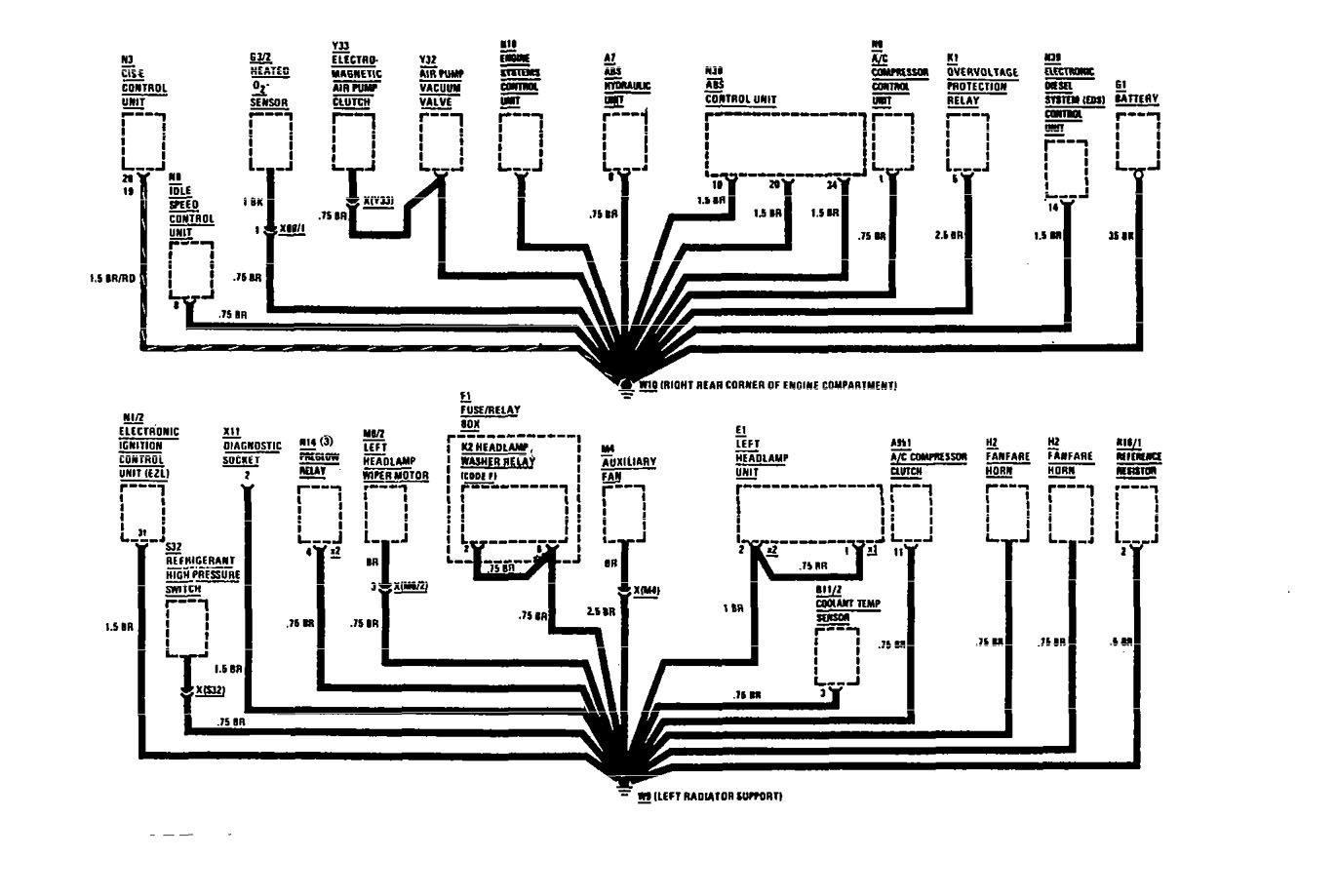
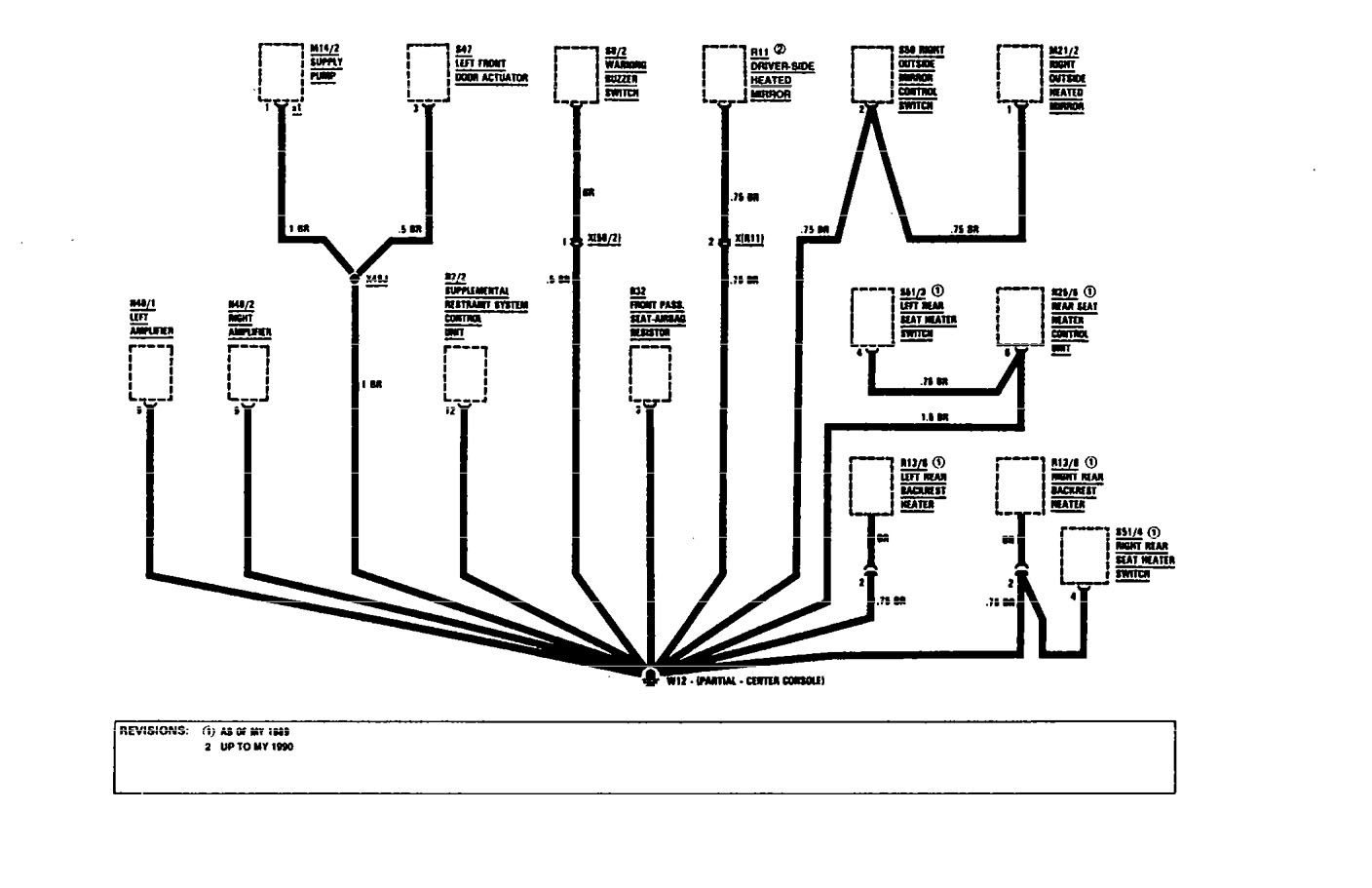
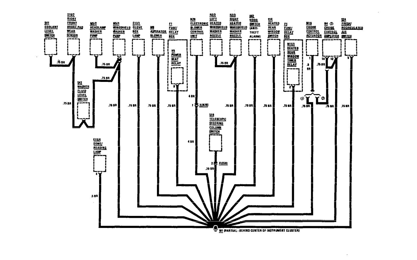
Mercedes-Benz 300SEL (1991) – wiring diagrams – ground distribution
Year of productions: 1991
Ground distribution









WARNING: Terminal and harness assignments for individual connectors will vary depending on vehicle equipment level, model, and market.
Year of productions: 1991









WARNING: Terminal and harness assignments for individual connectors will vary depending on vehicle equipment level, model, and market.
Copyright © 2026 | MH Magazine WordPress Theme by MH Themes