Chevrolet Express (2003 – 2008) – fuse box diagram
Year of production: 2003, 2004, 2005, 2006, 2007, 2008
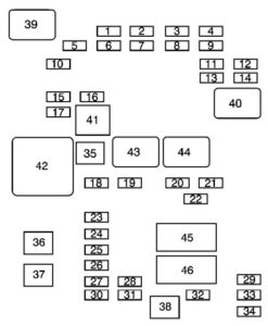
Floor console fuse block
The floor console fuse block is located under the driver seat.
| Fuse | Usage |
| 1 | Climate Control 2 (HVAC) |
| 2 | Compass |
| 3 | Ignition Switch, Theft Deterrent System Module (PK3) |
| 4 | Upfitter Courtesy Lamps |
| 5 | Climate Control 1 (HVAC) |
| 6 | Empty |
| 7 | Instrument Panel Cluster |
| 8 | Audio System, Chime |
| 9 | Auxiliary Park Lamp |
| 10 | Auxiliary Trailer Back-up Lamps |
| 11 | Remote Function Actuator, Tire Pressure Monitor (TPM) |
| 12 | Climate Control (HVAC) Controls |
| 13 | Trailer Park Lamps |
| 14 | Front Park Lamps |
| 15 | Taillamps, Back-up Lamps |
| 16 | Empty |
| 17 | Steering Wheel Sensor |
| 18 | Outside Rearview Mirror Switch |
| 19 | Empty |
| 20 | Empty |
| 21 | Rear Defogger |
| 22 | Outside Rearview Mirror Heater |
| 23 | Empty |
| 24 | Empty |
| 25 | Cargo Door Unlock |
| 26 | Rear Door Lock |
| 27 | Front Door Lock |
| 28 | Rear Passenger Door Unlock |
| 29 | Upfitter Park Lamps |
| 30 | Front Passenger Door Unlock |
| 31 | Driver Door Unlock |
| 32 | Airbag System, Automatic Occupant Sensing (AOS) System |
| 33 | Right Rear Park Lamp |
| 34 | Left Rear Park Lamp |
| 35 | Upfitter Auxiliary 2 (J-Case) |
| 36 | Upfitter Auxiliary 1 (J-Case) |
| 37 | Rear Blower (J-Case) |
| 38 | Empty (J-Case) |
| 39 | Run (High Current Micro) |
| 40 | Park Lamps (High Current Micro) |
| 41 | Empty (Mini Micro) |
| 42 | Upfitter Auxiliary 2 (High Current ISO Relay) |
| 43 | Retained Accessory Power (RAP) (High Current Micro) |
| 44 | Rear Defogger (High Current Micro) |
| Circuit Breaker | Usage |
| 45 | Power Window |
| 46 | Power Seats |
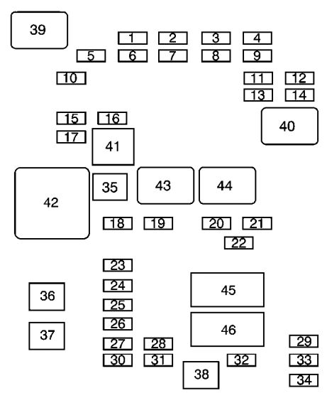
Engine compartment fuse block
The fuse block is located in the engine compartment on the driver side of the vehicle.
| Fuse | Usage |
| 1 | Left High-Beam Headlamp |
| 2 | Fuel Pump |
| 3 | Empty |
| 4 | Fuel Heater (Diesel) |
| 5 | Right High-Beam Headlamp |
| 6 | Empty |
| 7 | Left Low-Beam Headlamp |
| 8 | Right Stoplamp, Trailer Turn Signal |
| 9 | Right Low-Beam Headlamp |
| 10 | Daytime Running Lamps 2 (DRL) |
| 11 | Fuel System Control Module Ignition (Gas) |
| 12 | Daytime Running Lamps 1 (DRL) |
| 13 | Auxiliary Stoplamp |
| 14 | Fuel Operated Heater Module (Diesel) |
| 15 | Fuel System Control Module Battery (Gas) |
| 16 | Left Stoplamp, Trailer Turn Signal |
| 17 | Canister Vent Solenoid (Gas) |
| 18 | Empty |
| 19 | Empty |
| 20 | Body Control Module 1 |
| 21 | Special Equipment Option (SEO) |
| 22 | Body Control Module 4 |
| 23 | Body Control Module 6 |
| 24 | Empty |
| 25 | Body Control Module 7 |
| 26 | Body Control Module 3 |
| 27 | Body Control Module 5 |
| 28 | Empty |
| 29 | Empty |
| 30 | Instrument Panel Cluster |
| 31 | Empty |
| 32 | Brake Switch |
| 33 | Auxiliary Power Outlet |
| 34 | Airbag |
| 35 | Trailer Wiring |
| 36 | Steering Wheel Sensor (Gas) |
| 37 | Body Control Module 2 |
| 38 | Cigarette Lighter, Data Link Controller |
| 39 | Windshield Wiper |
| 40 | Empty |
| 41 | Windshield Washer |
| 42 | Empty |
| 43 | Horn |
| 44 | Transmission Control Module Battery |
| 45 | Empty |
| 46 | Oxygen Sensor 1 (Gas) |
| 47 | Transmission Control Module Ignition |
| 48 | Engine Control Module Ignition |
| 49 | Mass Airflow Sensor, Canister Vent |
| 50 | Engine Control Module, Powertrain |
| 51 | Transmission |
| 52 | Even Ignition Injectors (Gas) |
| 53 | Glow Plug Module (Diesel) |
| 54 | Engine Control Module Battery |
| 55 | Odd Ignition Injectors (Gas) |
| 56 | Oxygen Sensor 2 (Gas) |
| 57 | Air Conditioning Compressor |
| 58 | Fan Clutch (Diesel) |
| 59 | V6 Fuel Injectors (Gas) |
| 60 | Antilock Brake System Module (J-Case) |
| 61 | Antilock Brake System Motor (J-Case) |
| 62 | Trailer Wiring (J-Case) |
| 63 | Empty |
| 64 | Starter Solenoid (J-Case) |
| 65 | Engine Control Module (ECM), Powertrain (Diesel) (J-Case) |
| 66 | Front Blower (J-Case) |
| 67 | Empty |
| 77 | Body BEC (Mega Fuse) |
| Relays | Usage |
| 68 | Empty |
| 69 | Run, Crank (High Current Micro) |
| 70 | Windshield Wiper High (High Current Micro) |
| 71 | Windshield Wiper (High Current Micro) |
| 72 | Fuel Pump (Mini Micro) |
| 73 | Crank (High Current Micro) |
| 74 | Air Conditioning Compressor (Mini Micro) |
| 75 | Fan Clutch (Diesel) (Solid State) |
| 76 | Powertrain (High Current Micro) |
WARNING: Terminal and harness assignments for individual connectors will vary depending on vehicle equipment level, model, and market.


