Acura TL (2013 – 2014) – wiring diagrams – stop lamp
Year of productions: 2013, 2014
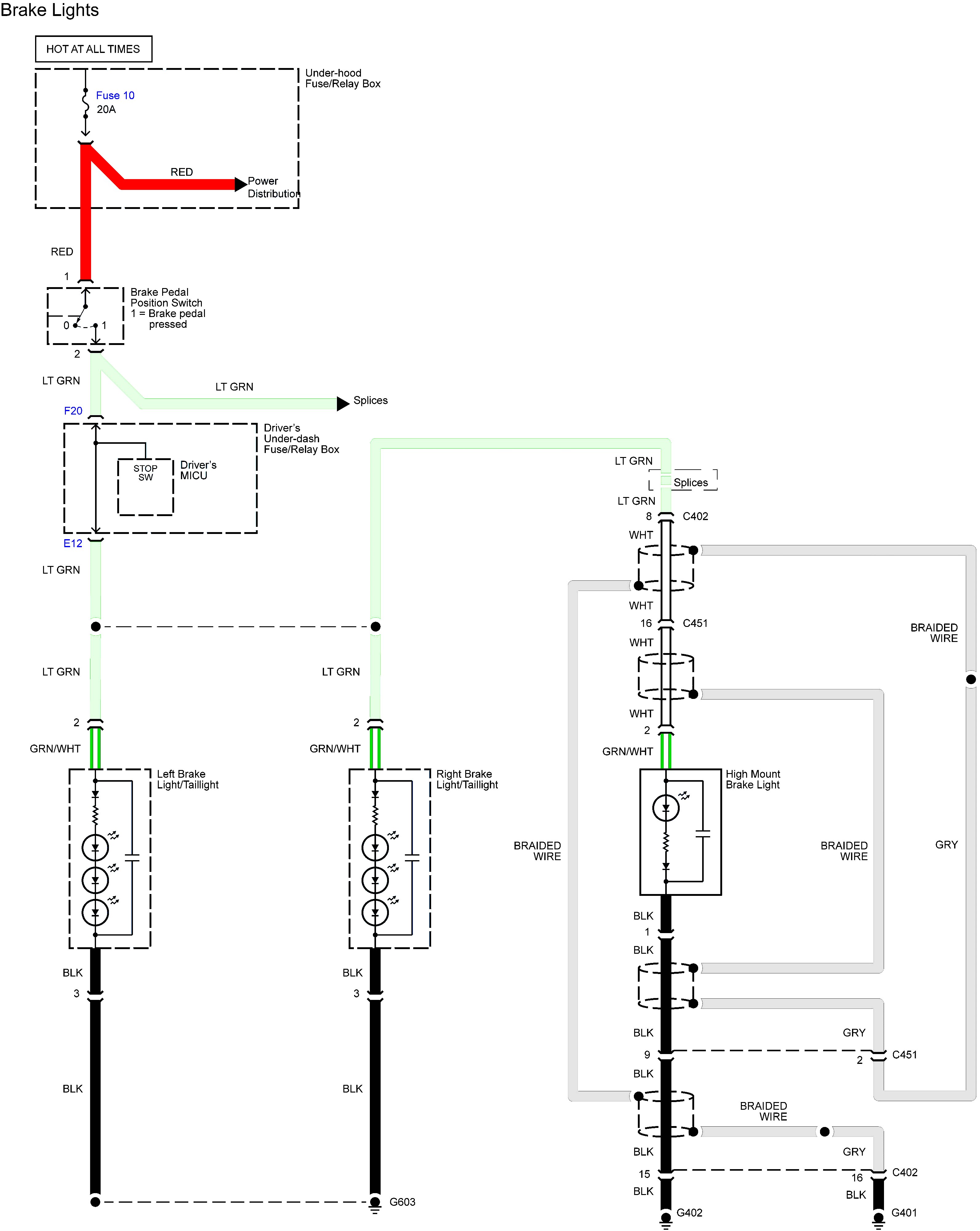
Stop lamp

WARNING: Terminal and harness assignments for individual connectors will vary depending on vehicle equipment level, model, and market.
Copyright © 2025 | MH Magazine WordPress Theme by MH Themes