Acura TL (2013) – wiring diagram – power/auxiliary outlet
Year of productions: 2013
Power/auxiliary outlet
Version 1 – Keyless Access without Headlight Washer

keyless without headlight washer
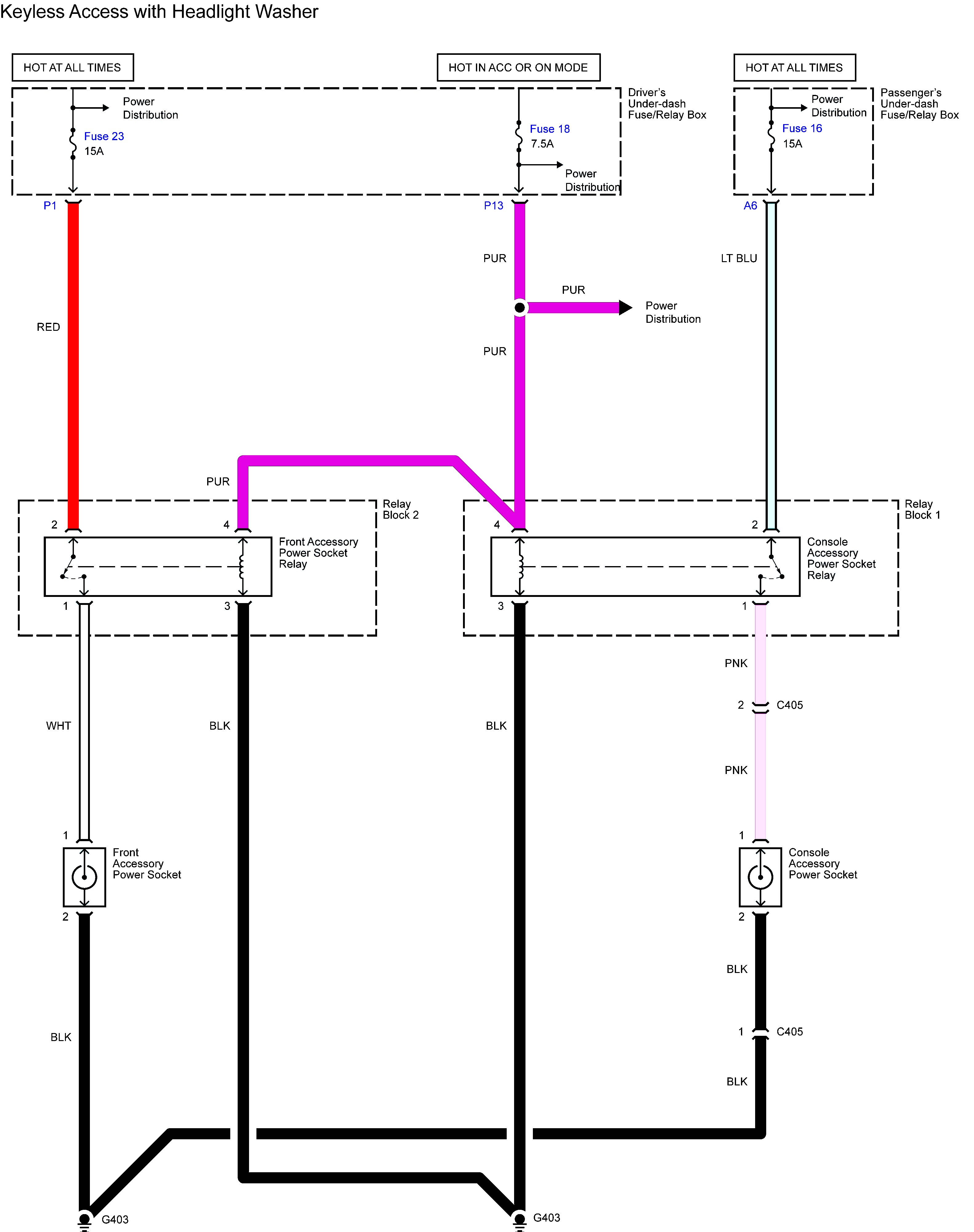
Version 2 – Keyless Access with Headlight Washer

keyless with headlight washer
Version 3 – USA, Canada: without Keyless Access

WARNING: Terminal and harness assignments for individual connectors will vary depending on vehicle equipment level, model, and market.
