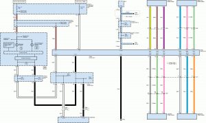
Acura TL (2011) – wiring diagrams – tire pressure monitoring system
Year of productions: 2011
Tire pressure monitoring system

WARNING: Terminal and harness assignments for individual connectors will vary depending on vehicle equipment level, model, and market.
