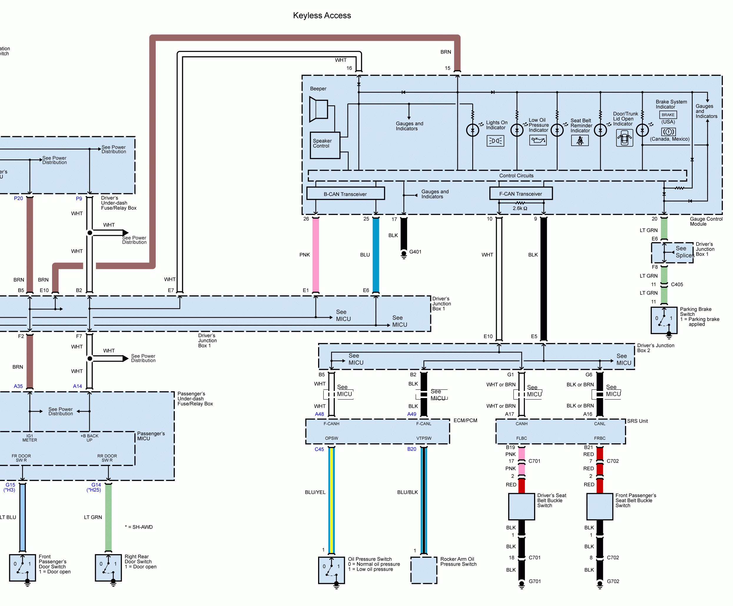
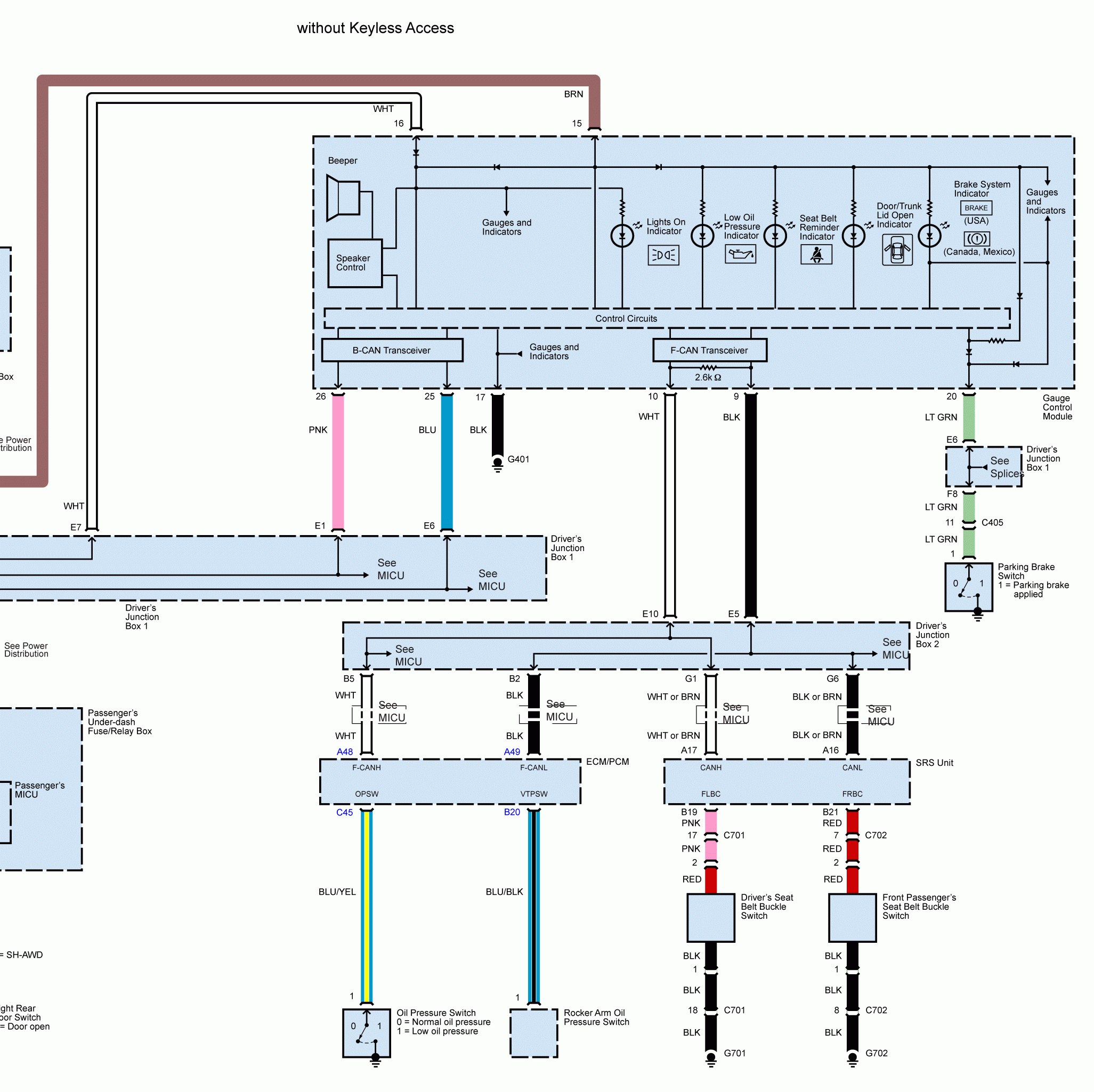
Acura TL (2011) – wiring diagrams – door ajar warning
Year of productions: 2011
Door ajar warning
Without keyless access


With keyless access


WARNING: Terminal and harness assignments for individual connectors will vary depending on vehicle equipment level, model, and market.
