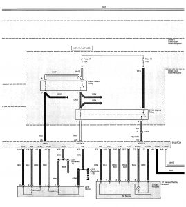
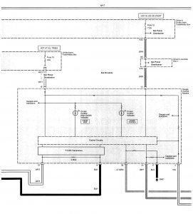
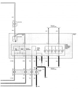
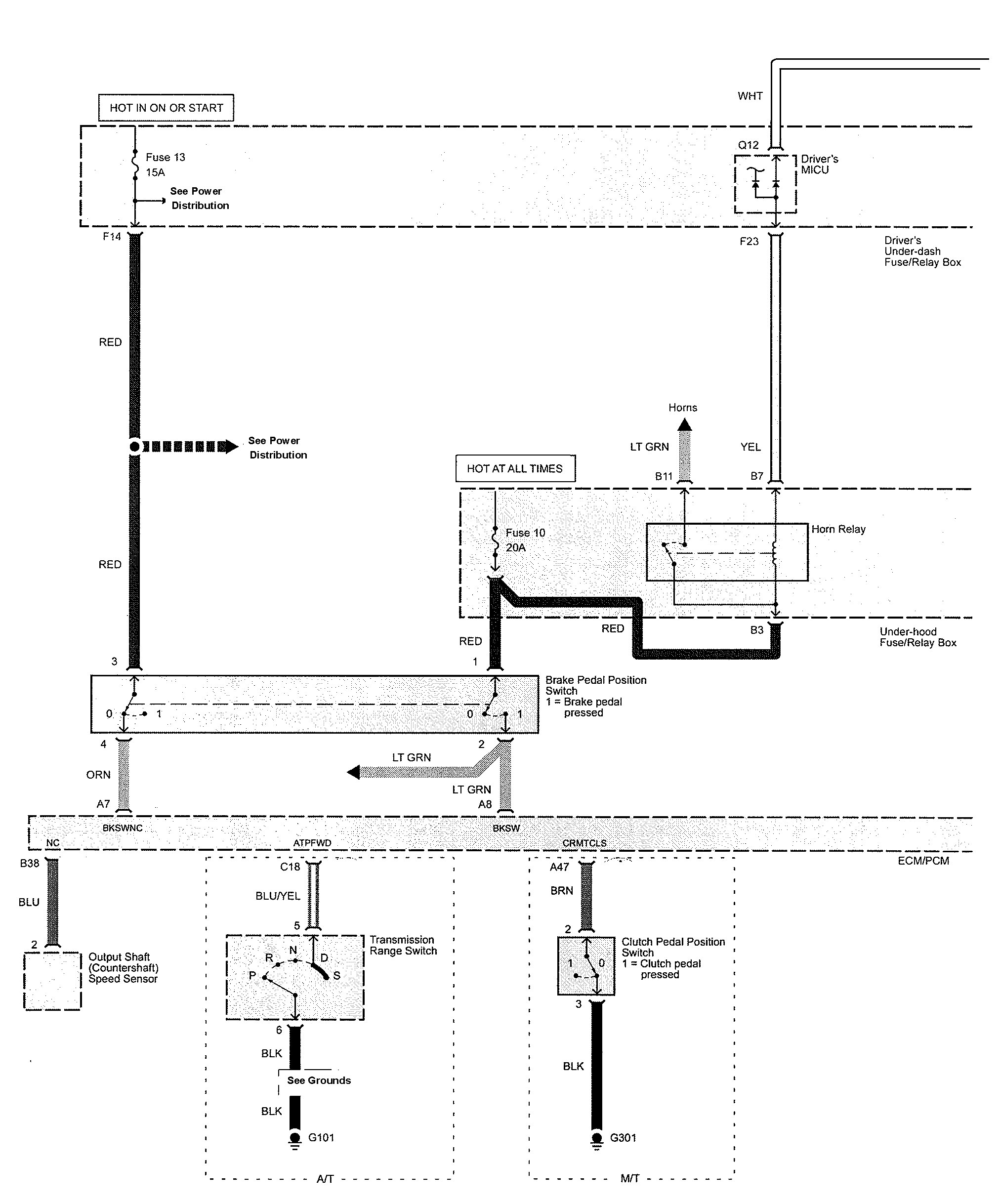
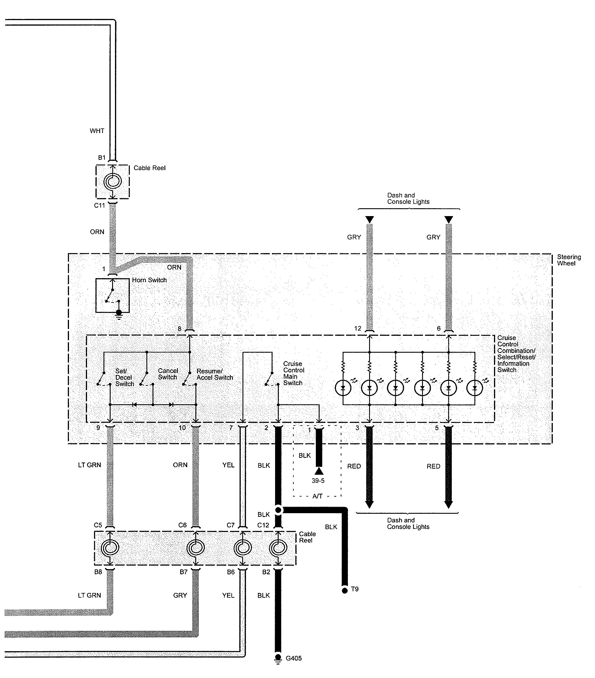
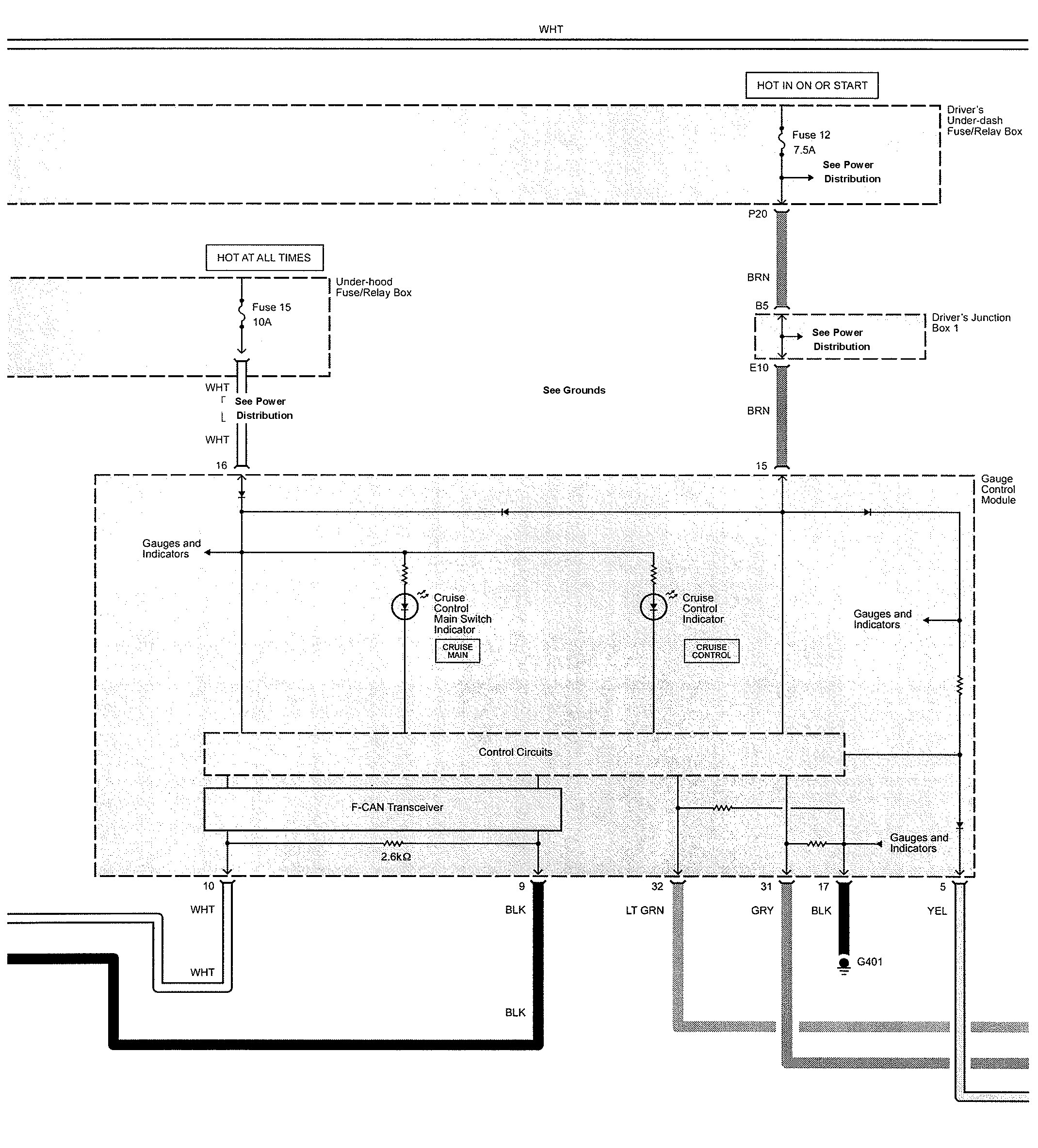
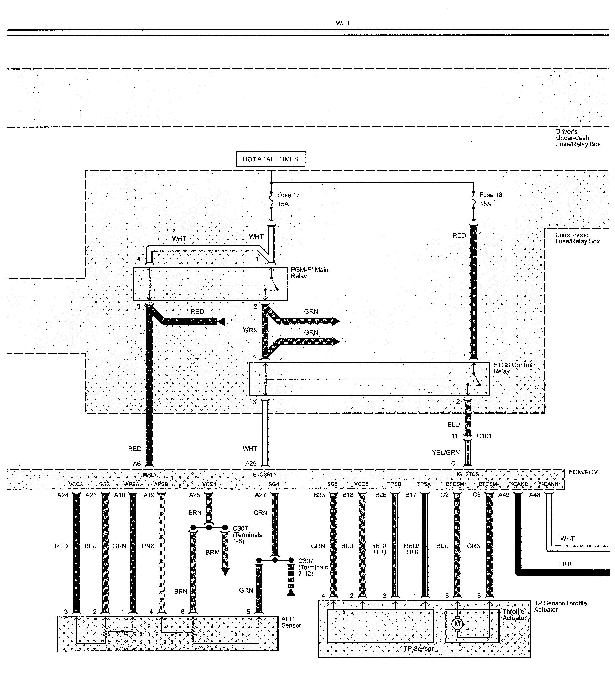
Acura TL (2009 – 2010) – wiring diagrams – speed control
Year of productions: 2009, 2010
Speed control




WARNING: Terminal and harness assignments for individual connectors will vary depending on vehicle equipment level, model, and market.
Year of productions: 2009, 2010




WARNING: Terminal and harness assignments for individual connectors will vary depending on vehicle equipment level, model, and market.
Copyright © 2026 | MH Magazine WordPress Theme by MH Themes