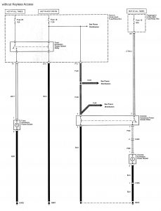
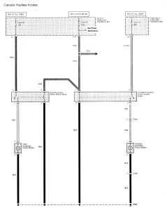
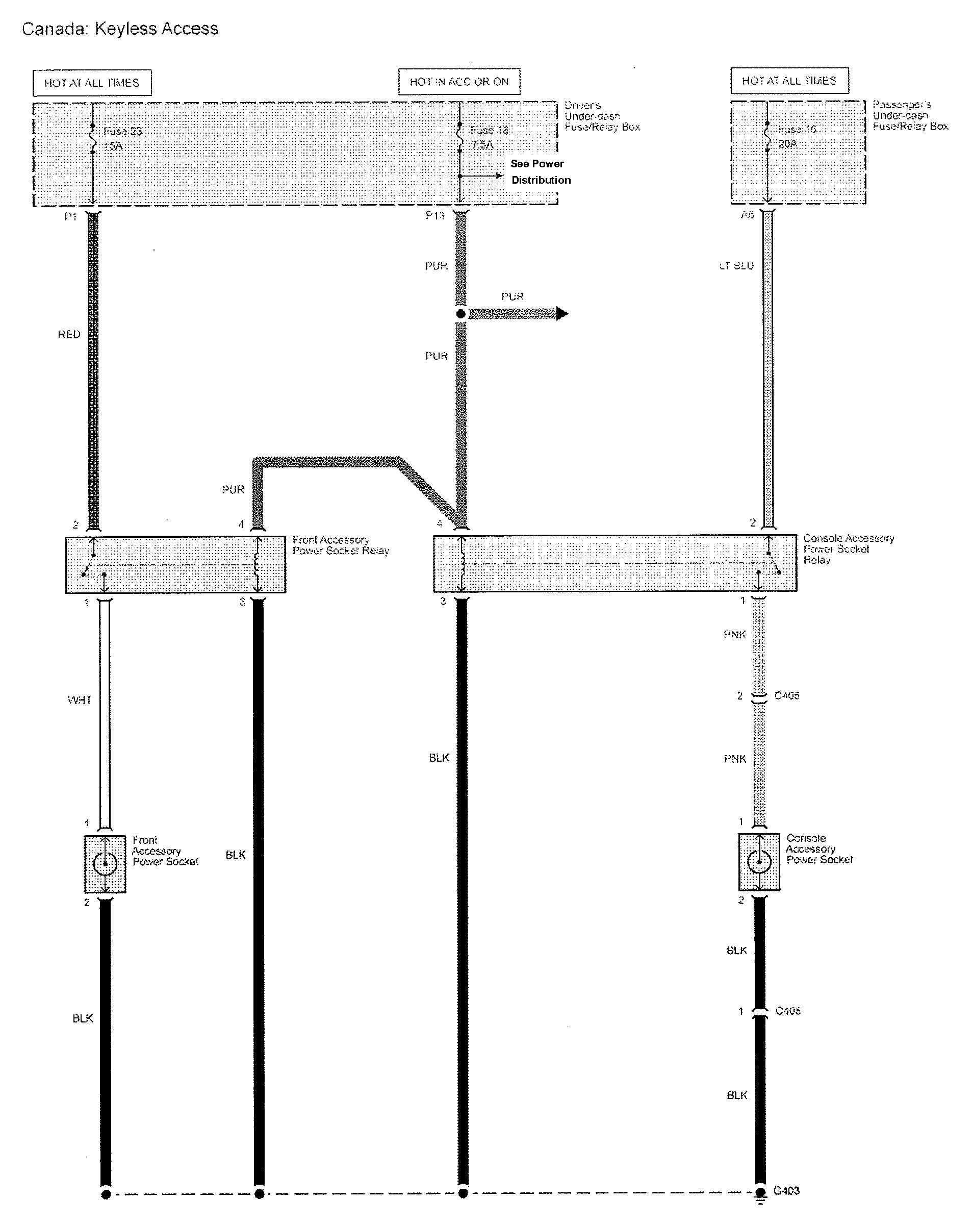
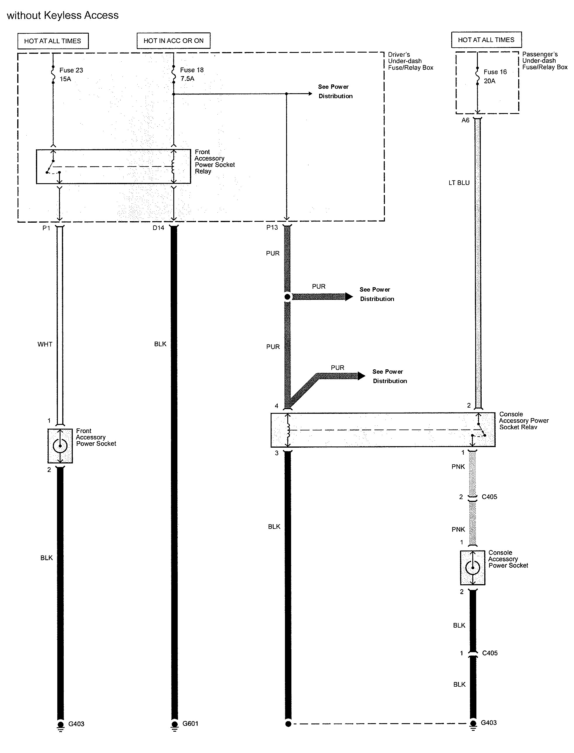
Acura TL (2009) – wiring diagrams – power /auxiliary outlet
Year of productions: 2009
Power/auxiliary outlet



WARNING: Terminal and harness assignments for individual connectors will vary depending on vehicle equipment level, model, and market.
Year of productions: 2009



WARNING: Terminal and harness assignments for individual connectors will vary depending on vehicle equipment level, model, and market.
Copyright © 2026 | MH Magazine WordPress Theme by MH Themes