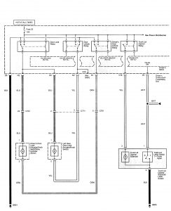
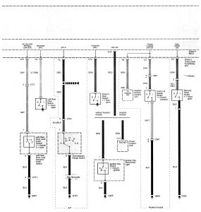
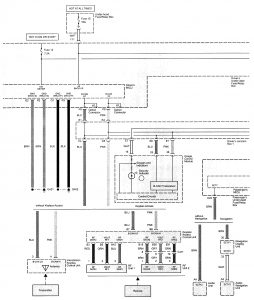
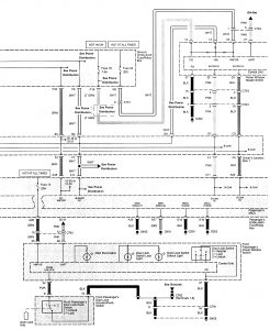
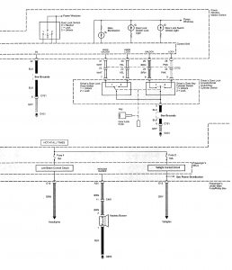
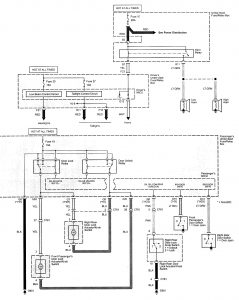
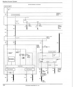
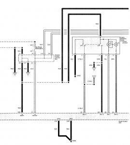
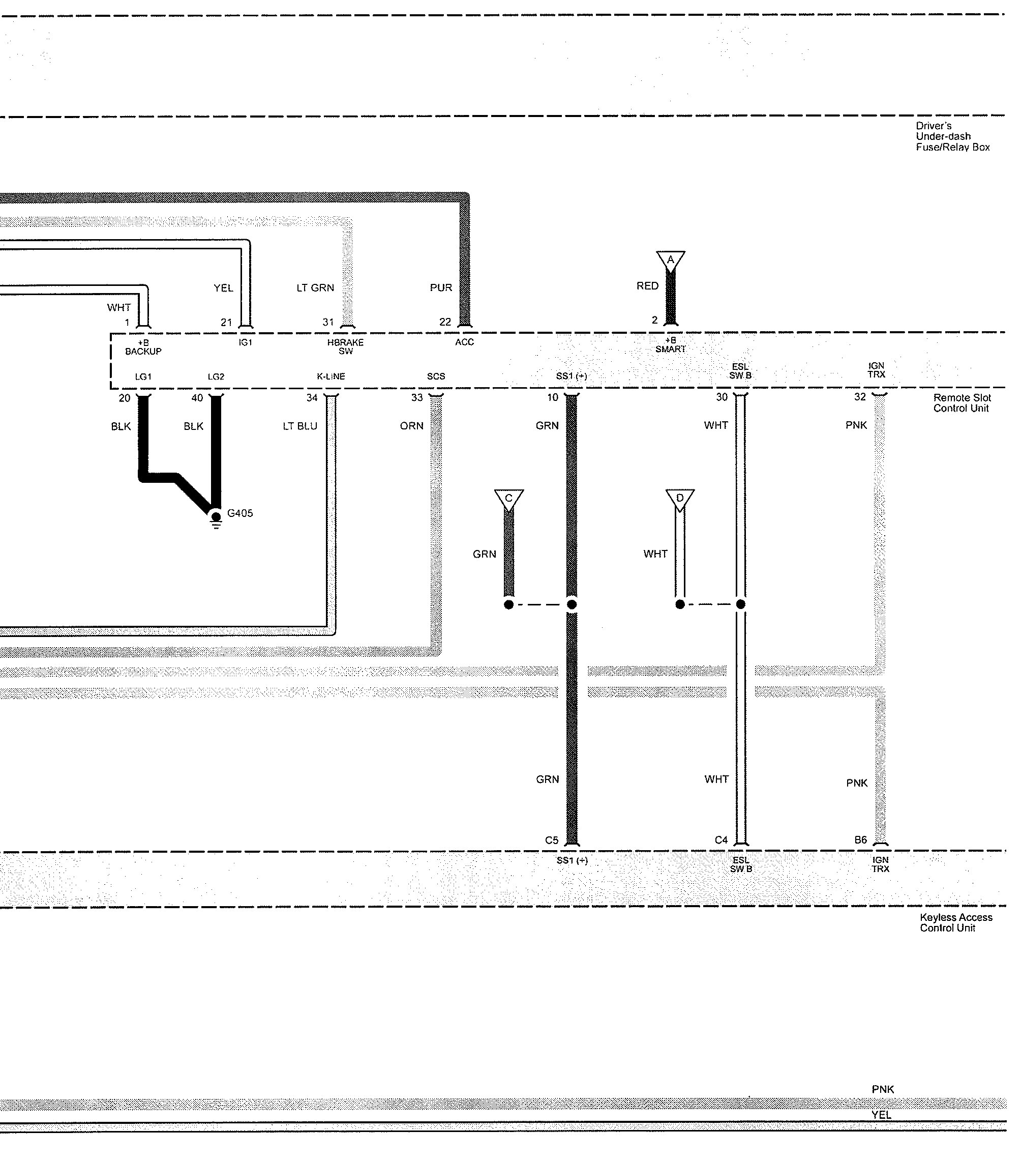
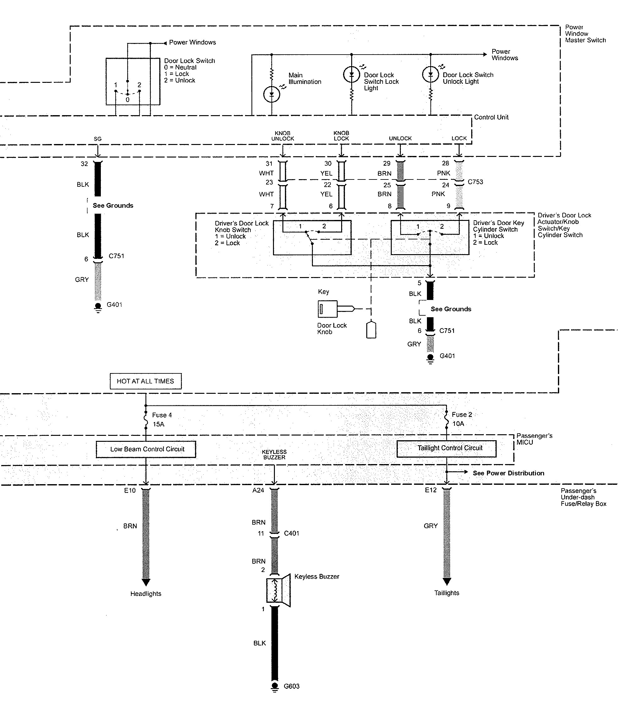
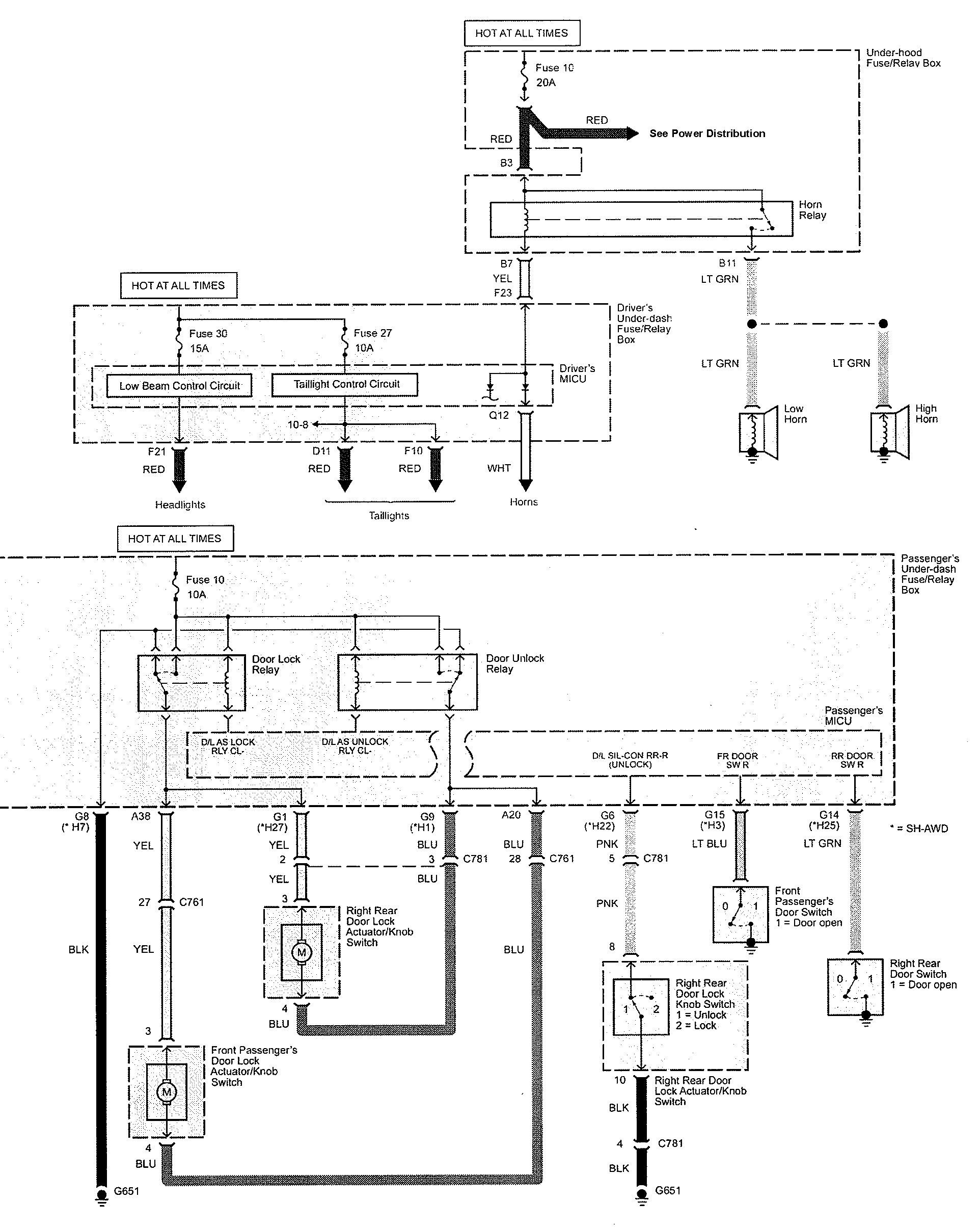
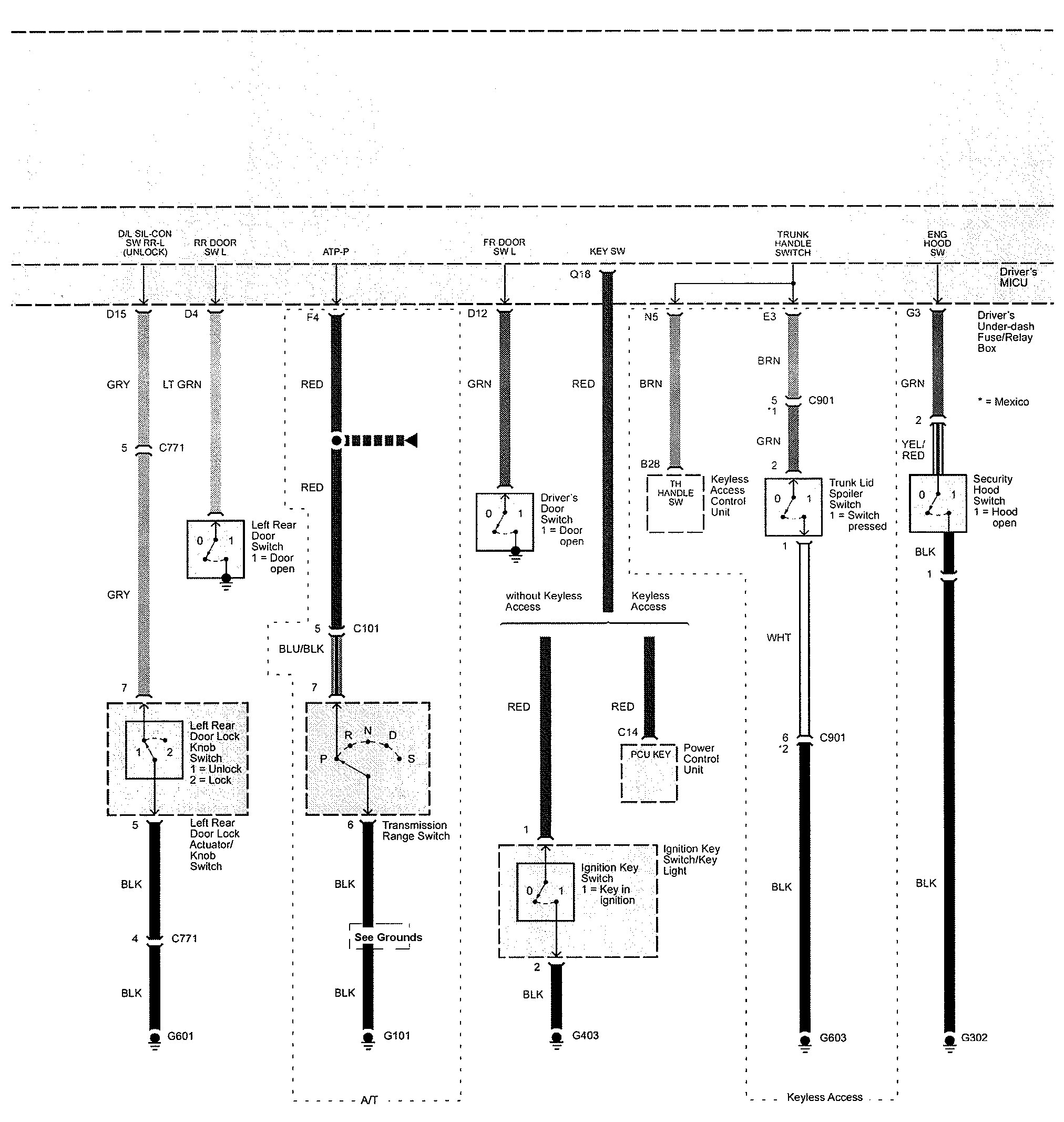
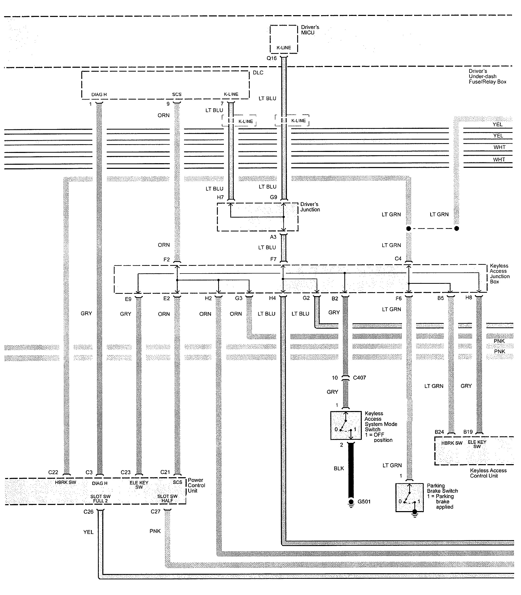
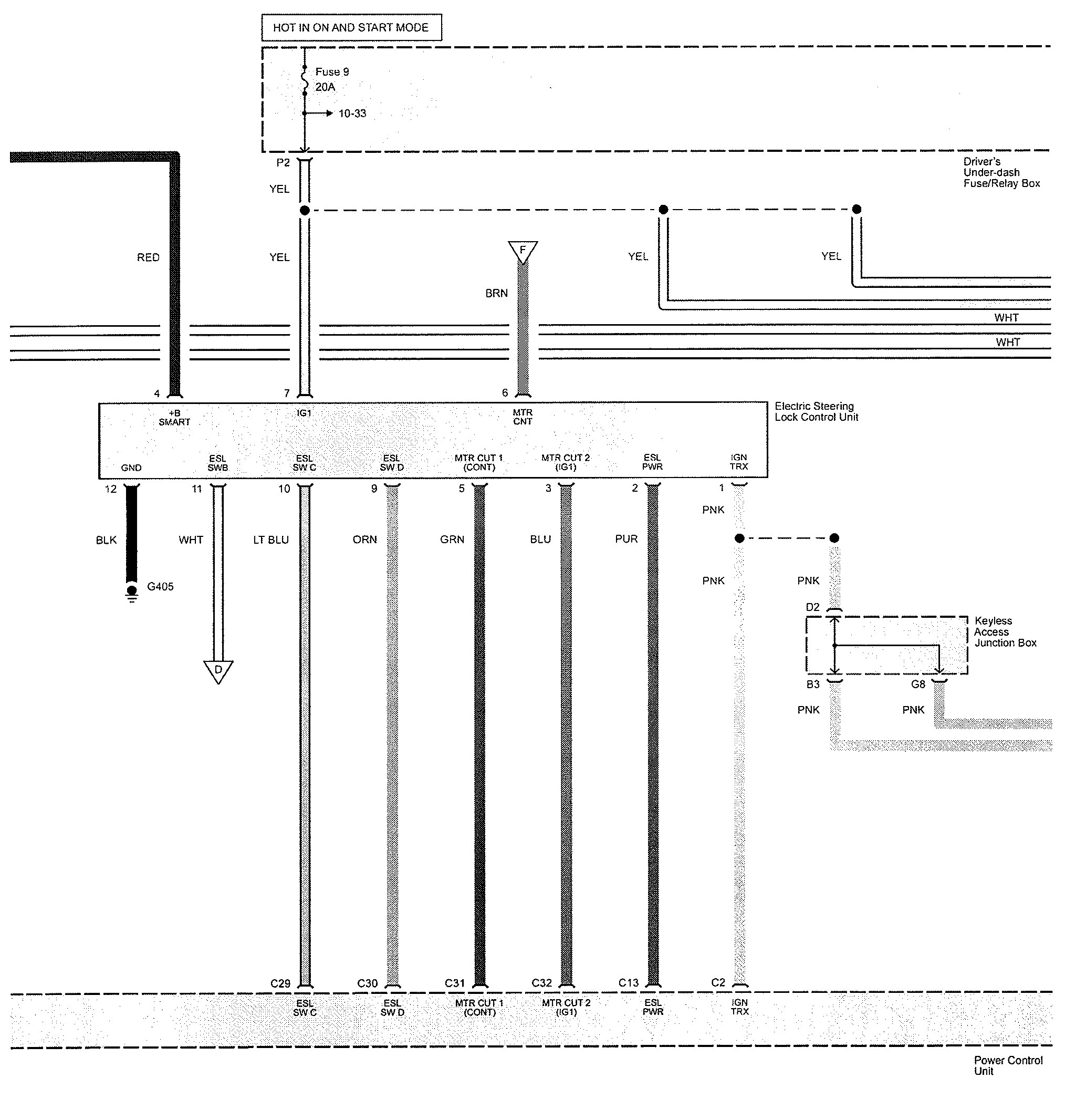
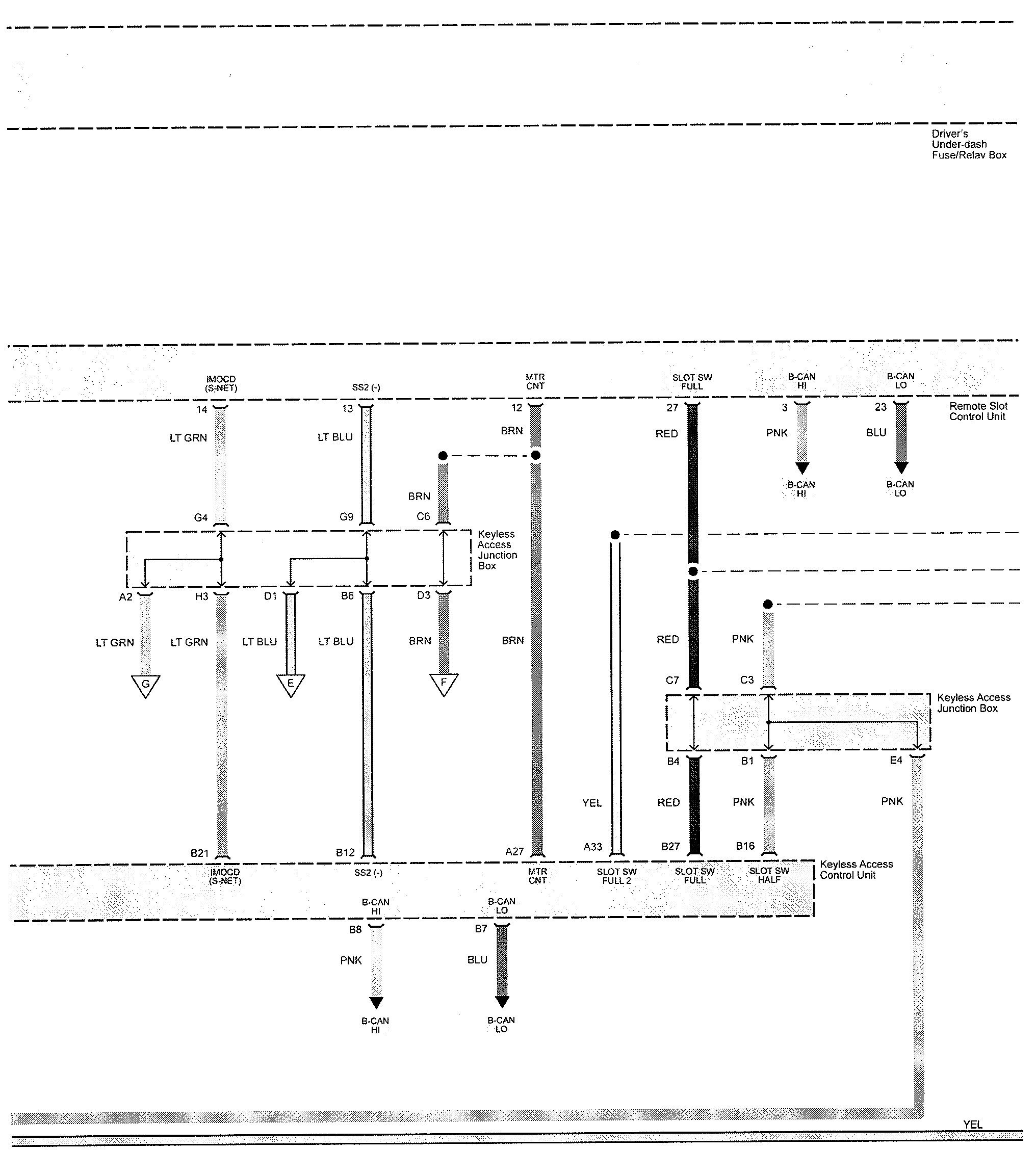
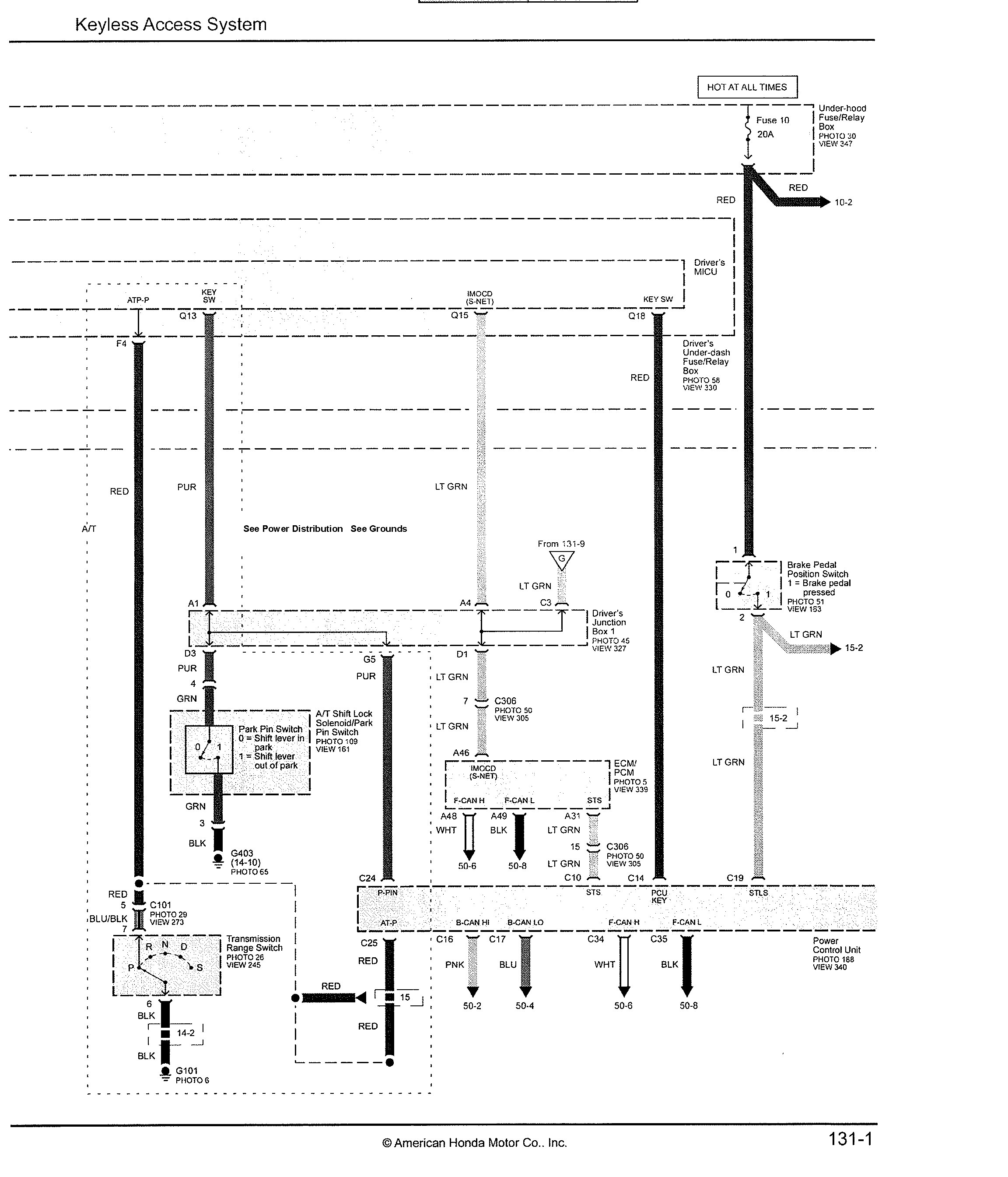
Acura TL (2009 – 2010) – wiring diagrams – keyless entry
Year of productions: 2009, 2010
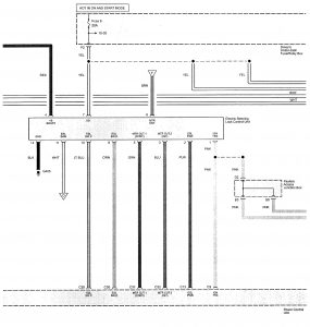
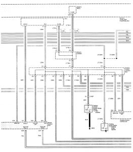
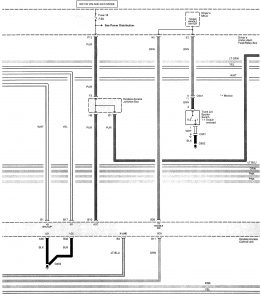
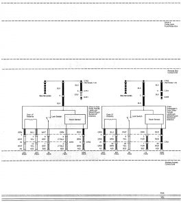
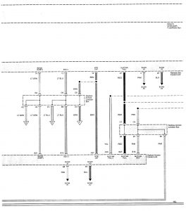
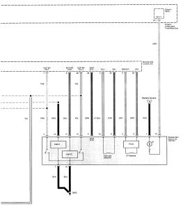
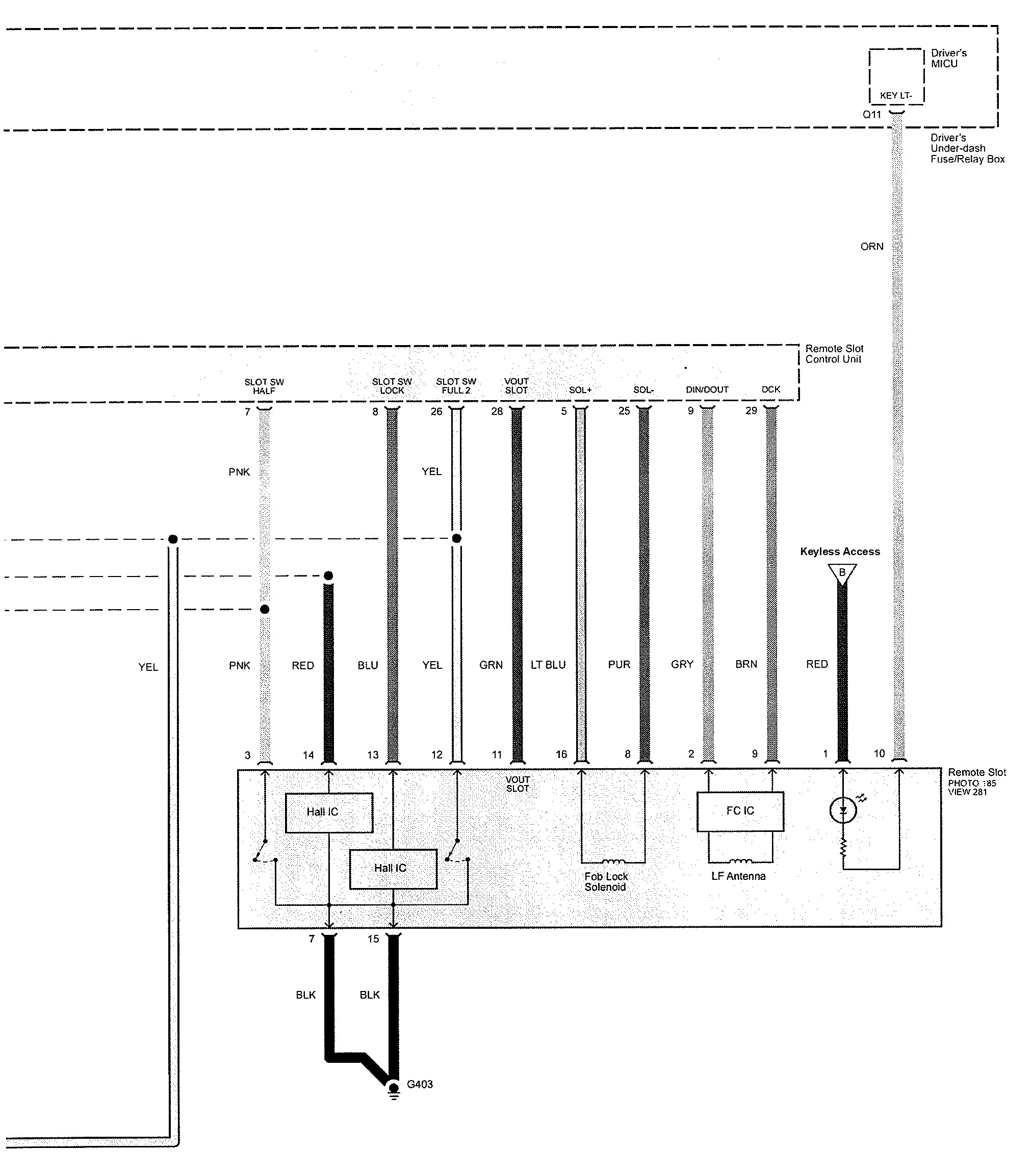
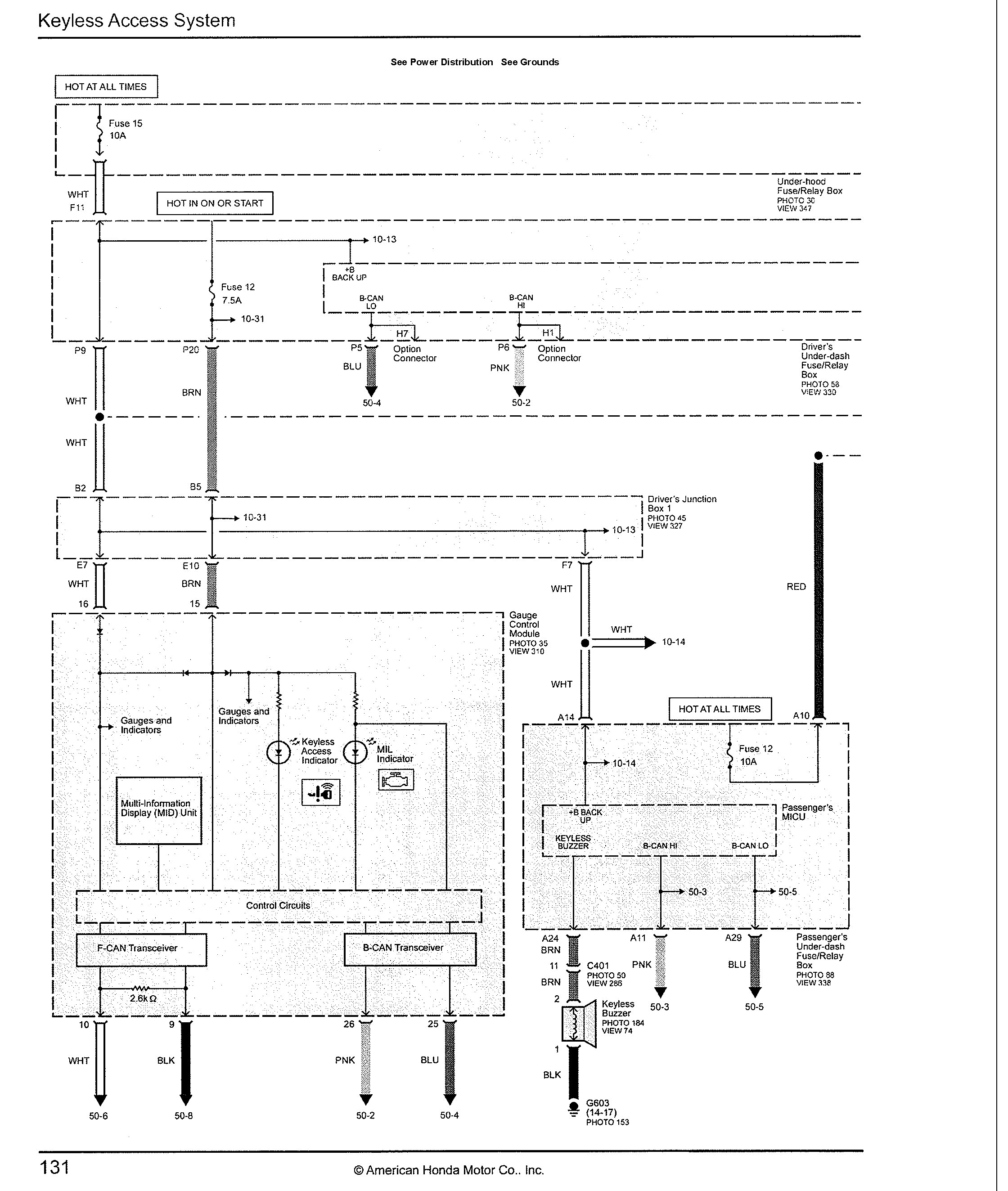
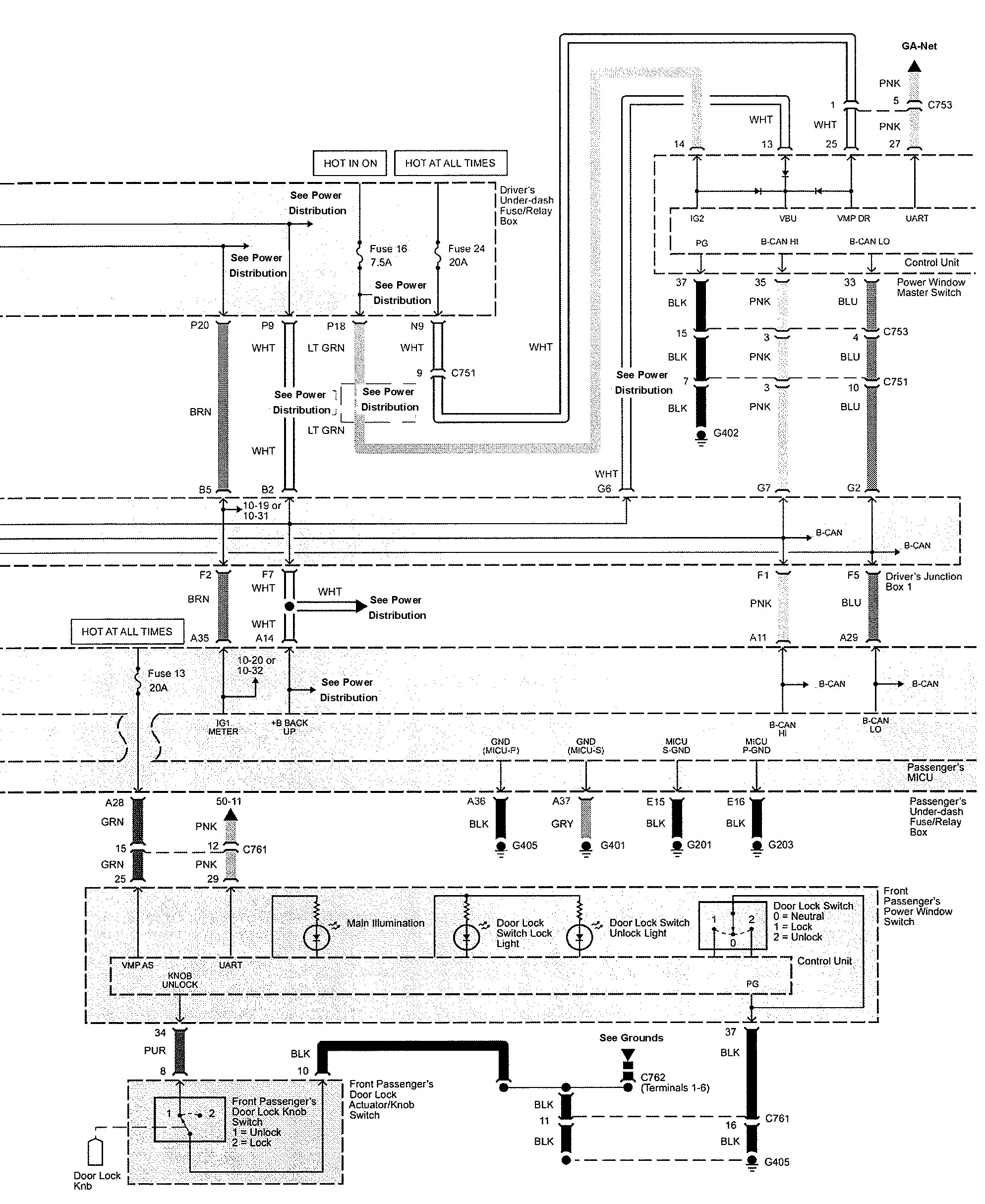
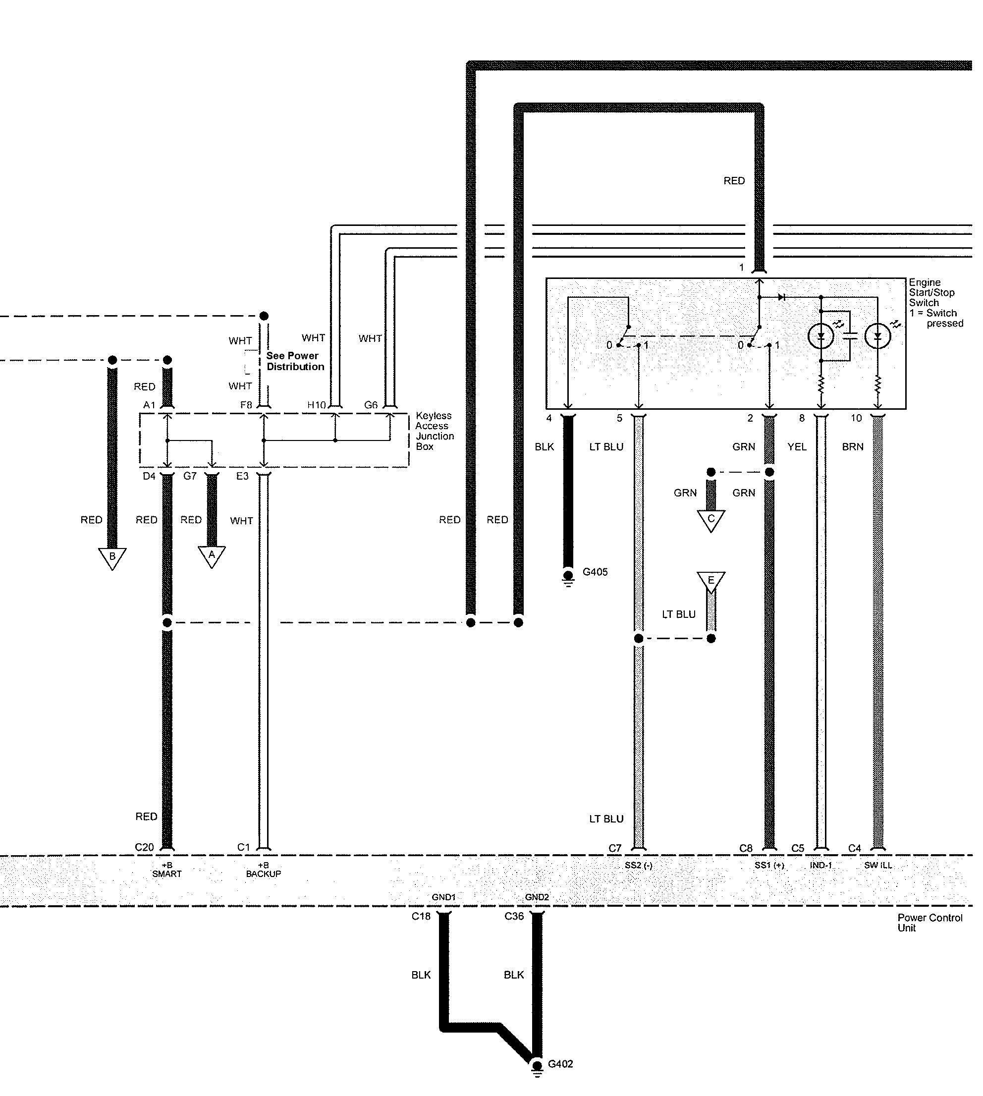
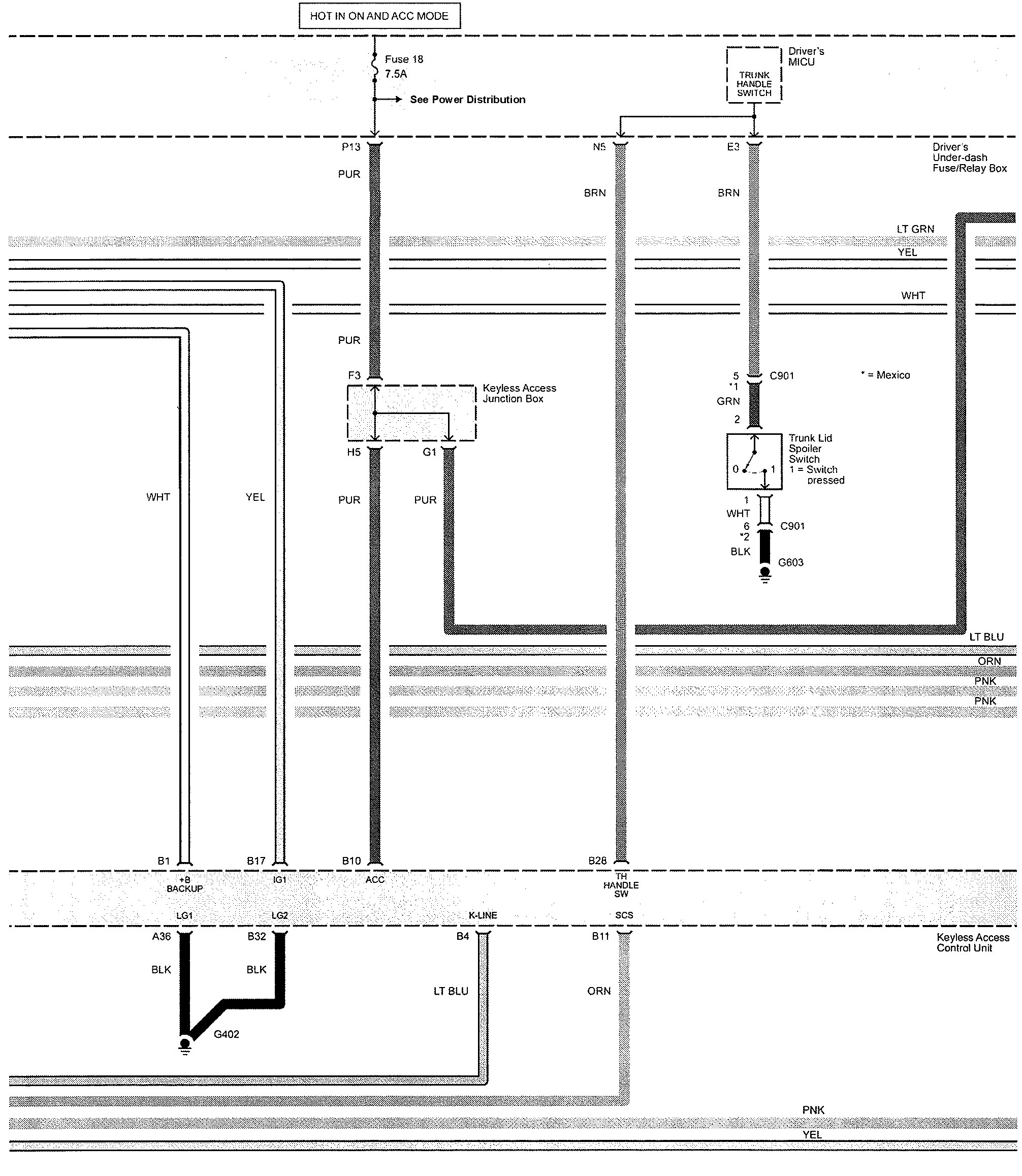
Keyless entry
Version 1






Version 2











WARNING: Terminal and harness assignments for individual connectors will vary depending on vehicle equipment level, model, and market.
