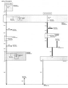
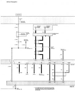
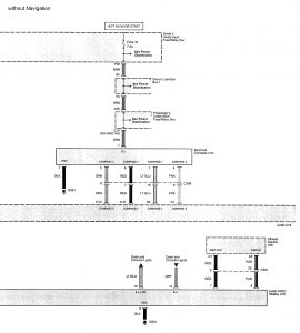
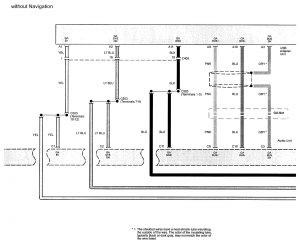
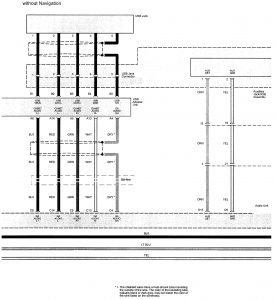
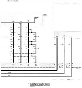
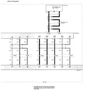
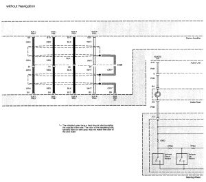
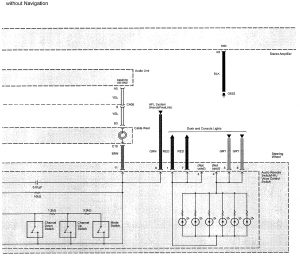
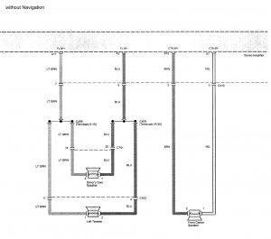
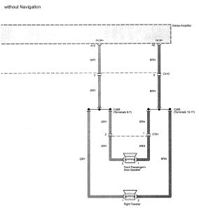
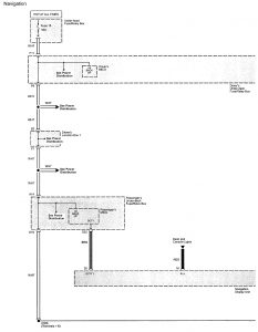
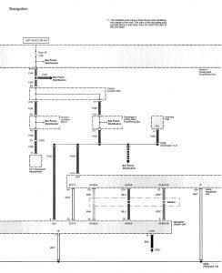
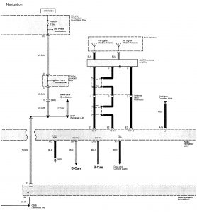
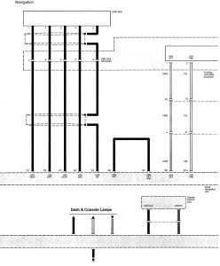
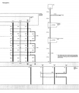
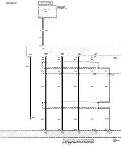
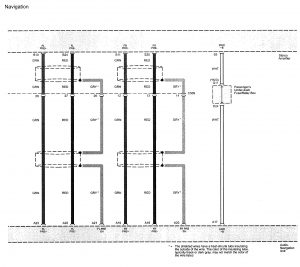
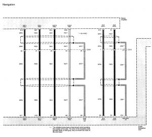
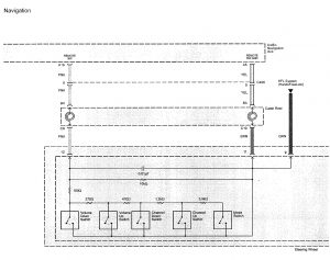
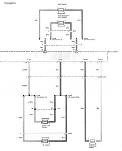
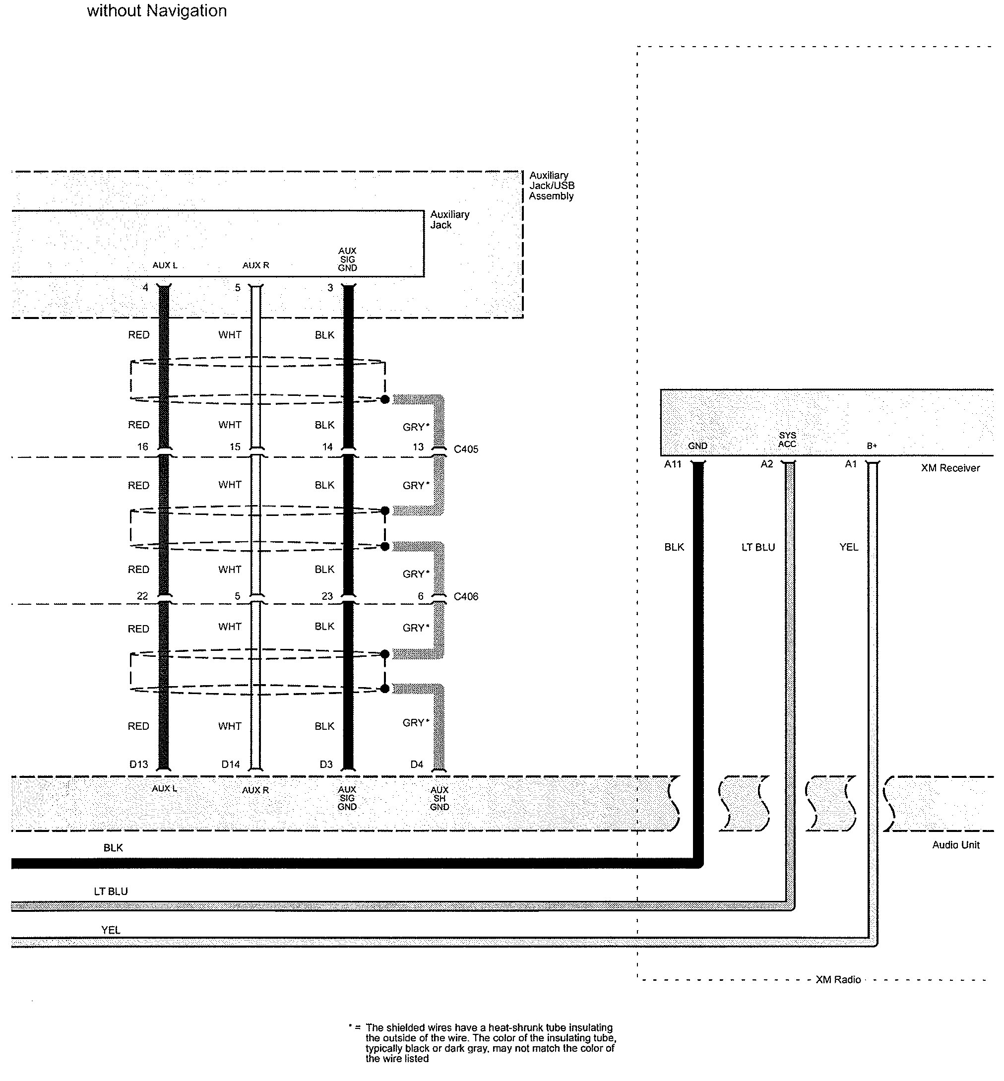
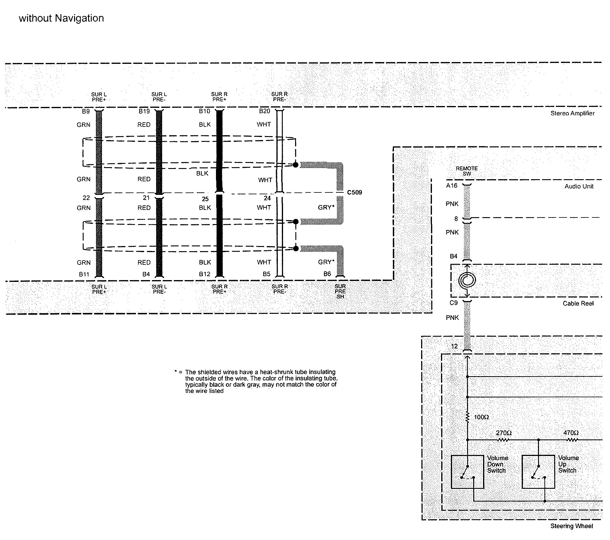
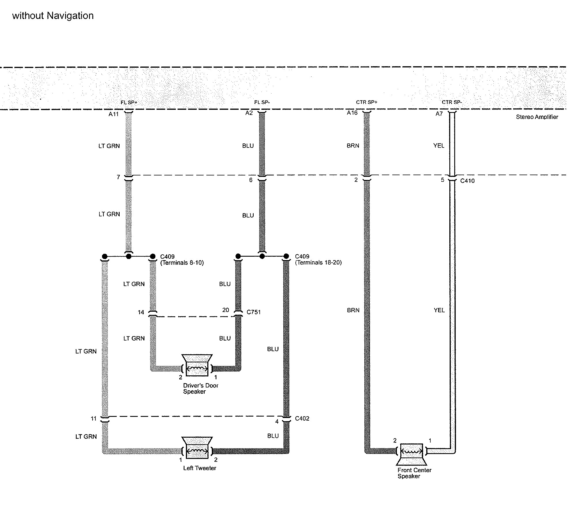
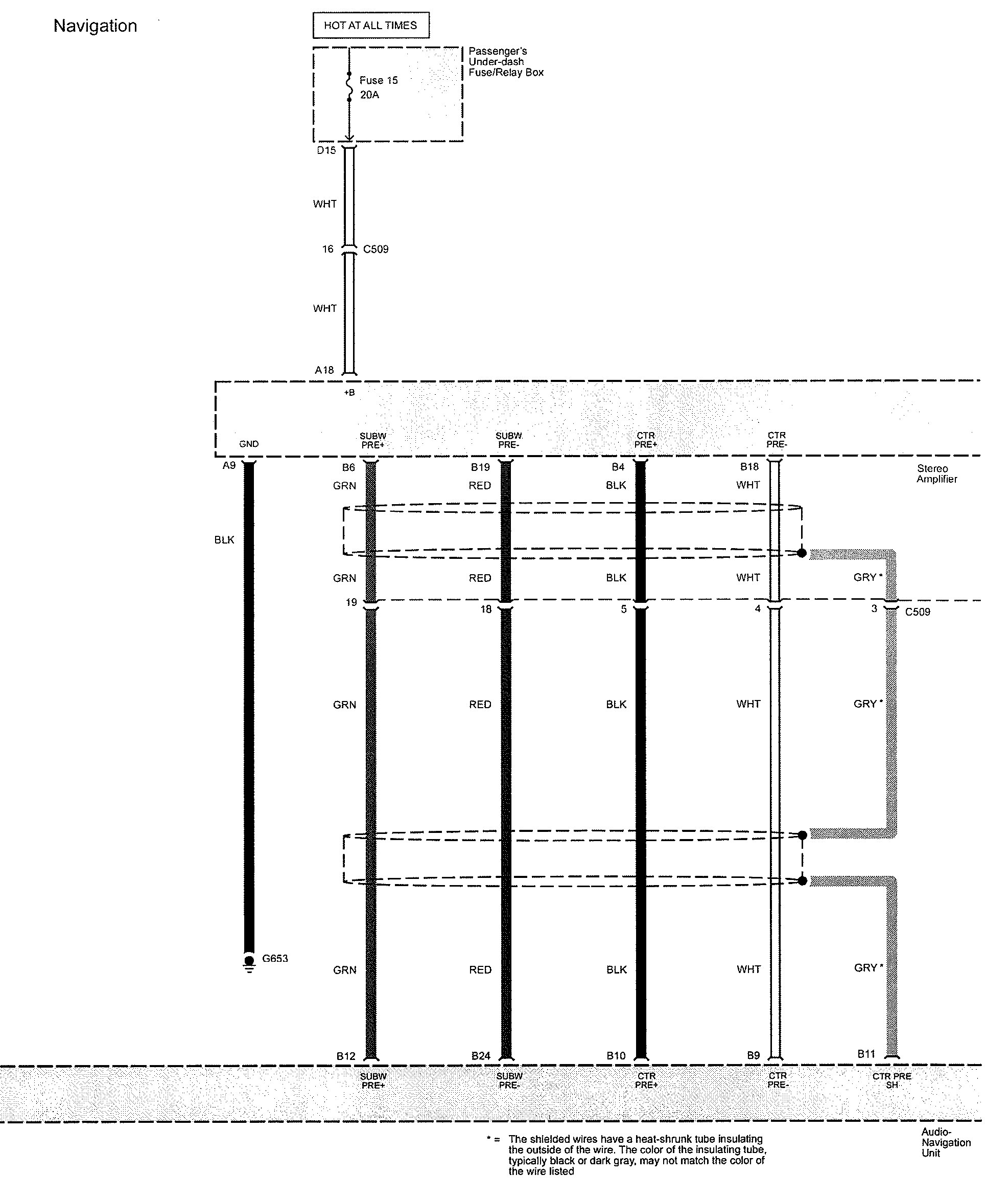
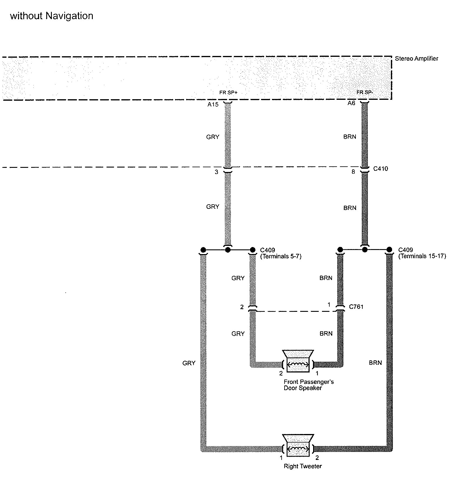
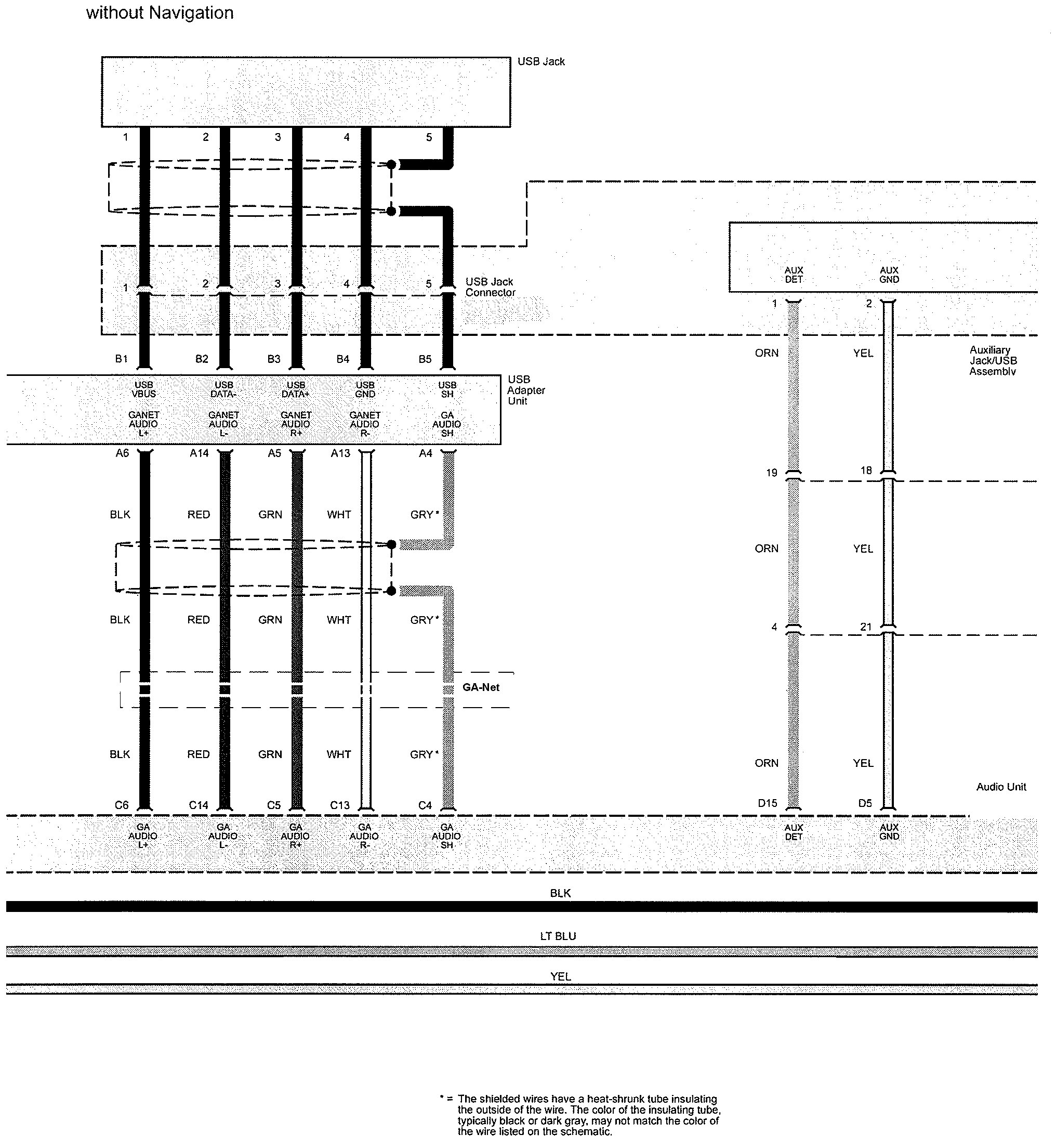
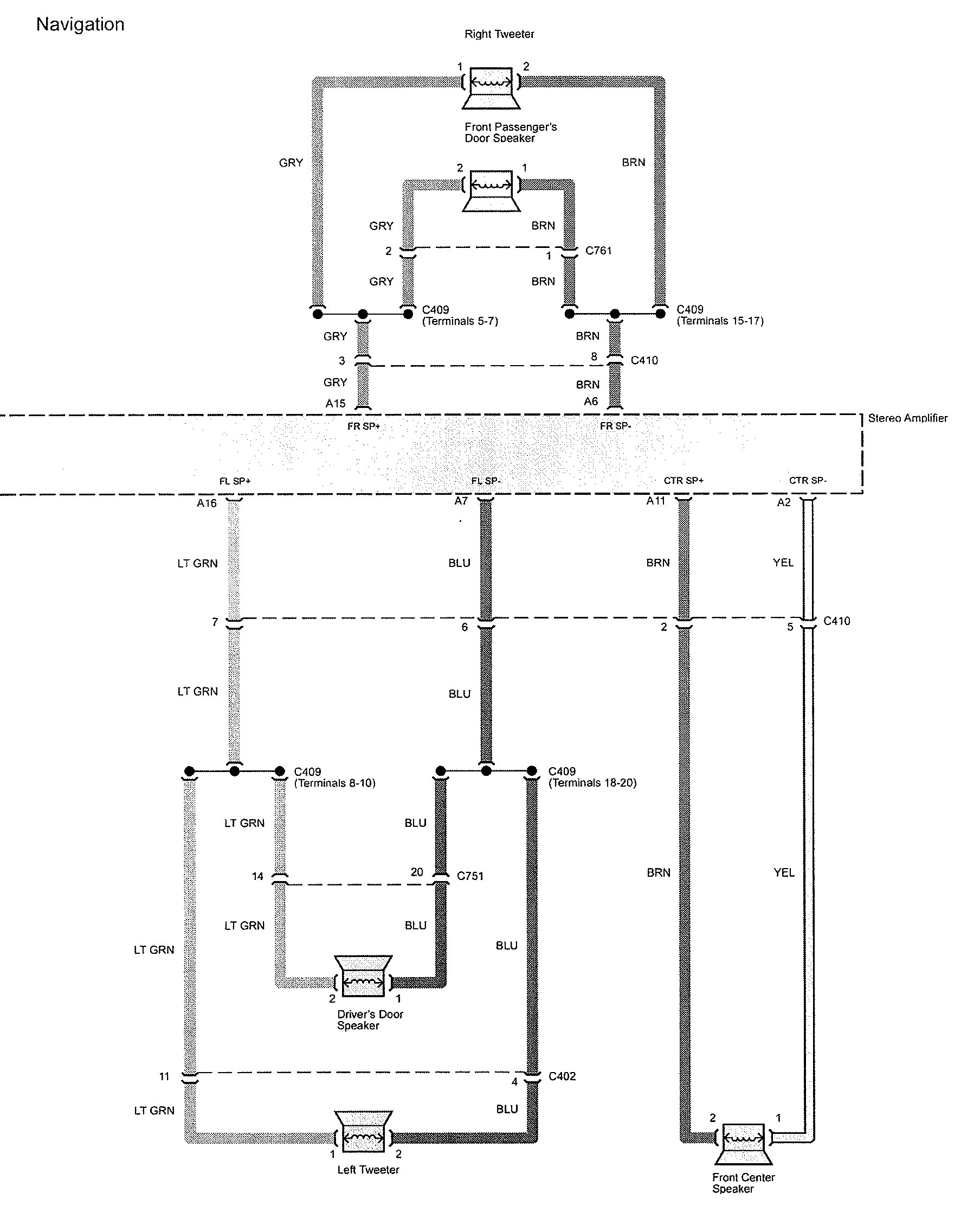
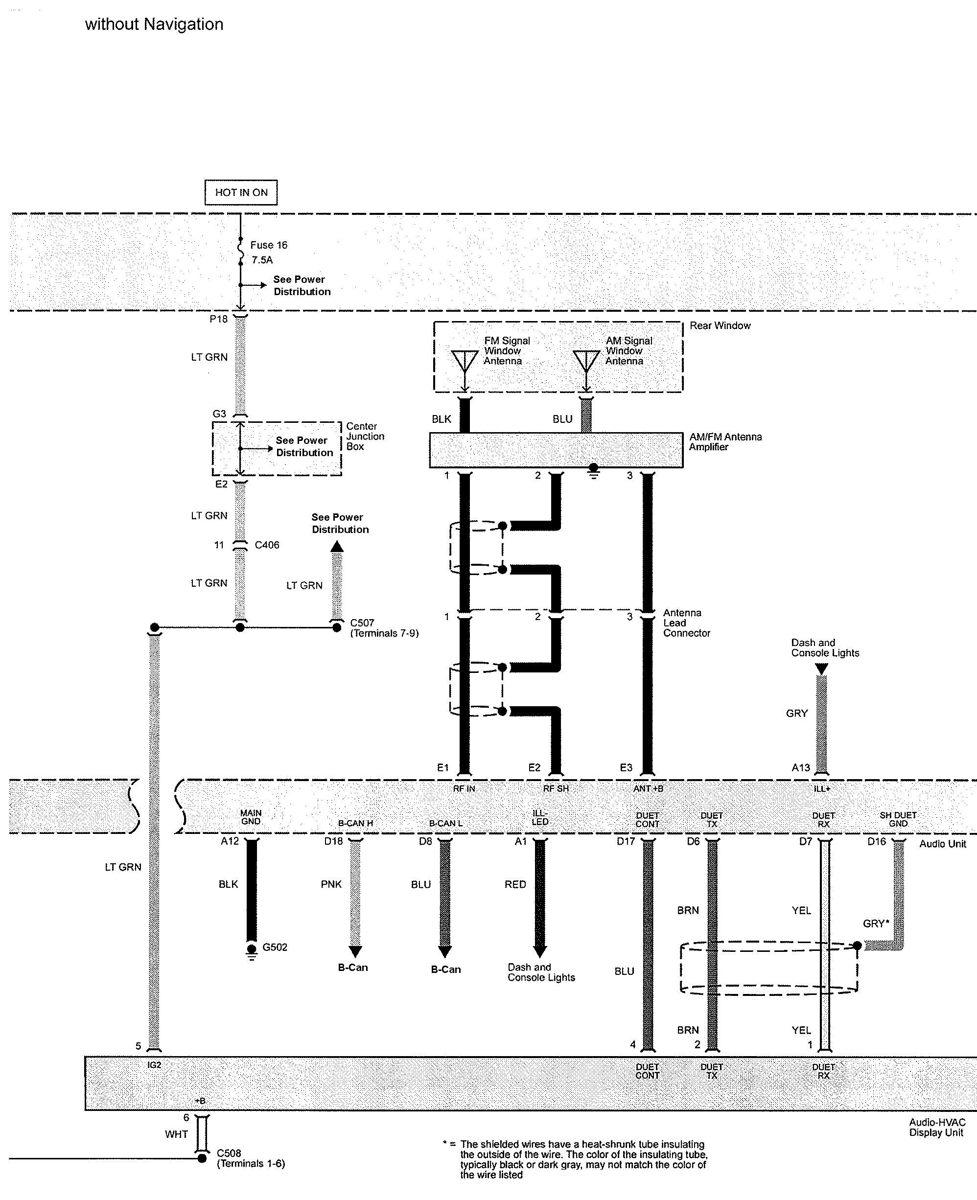
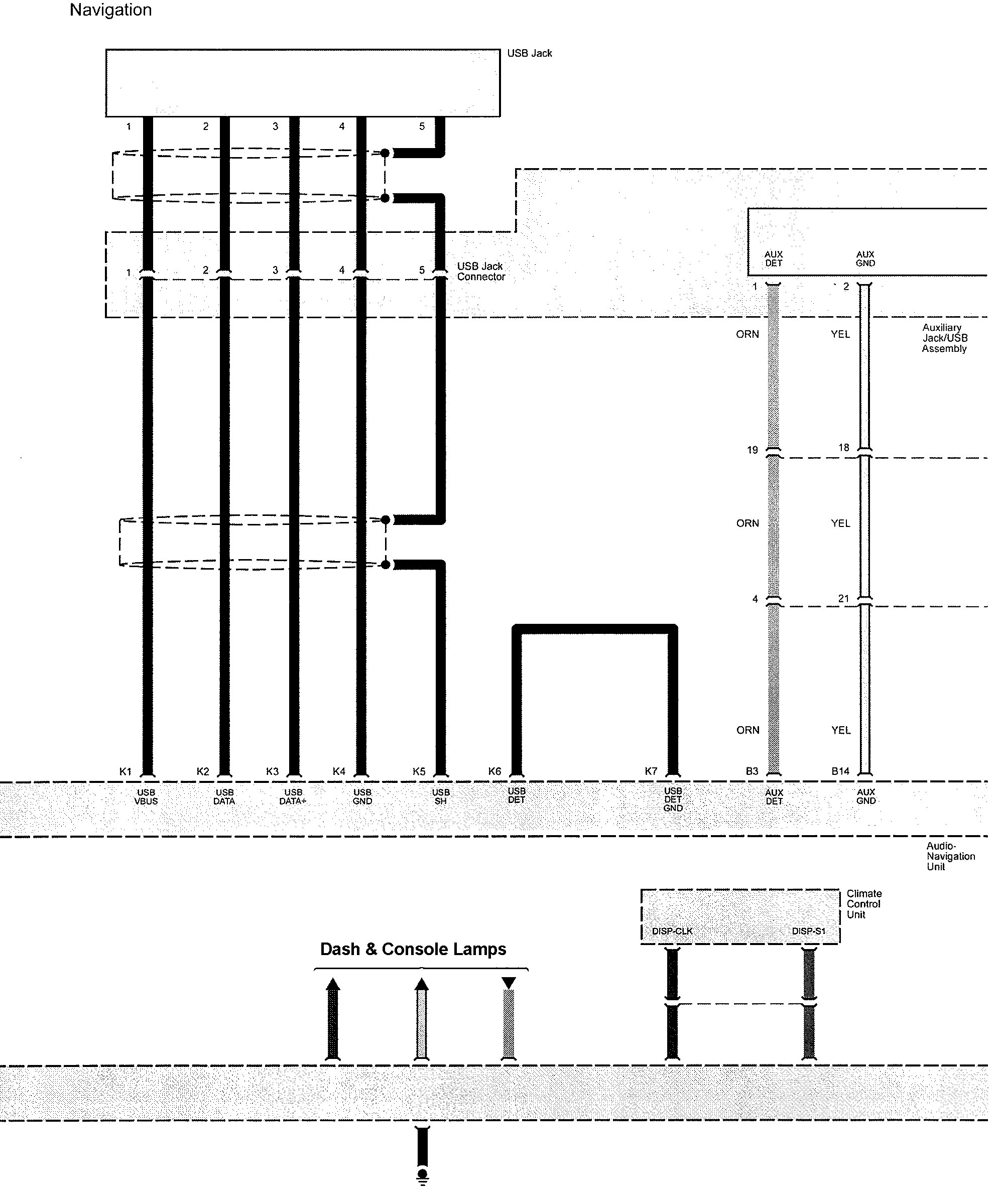
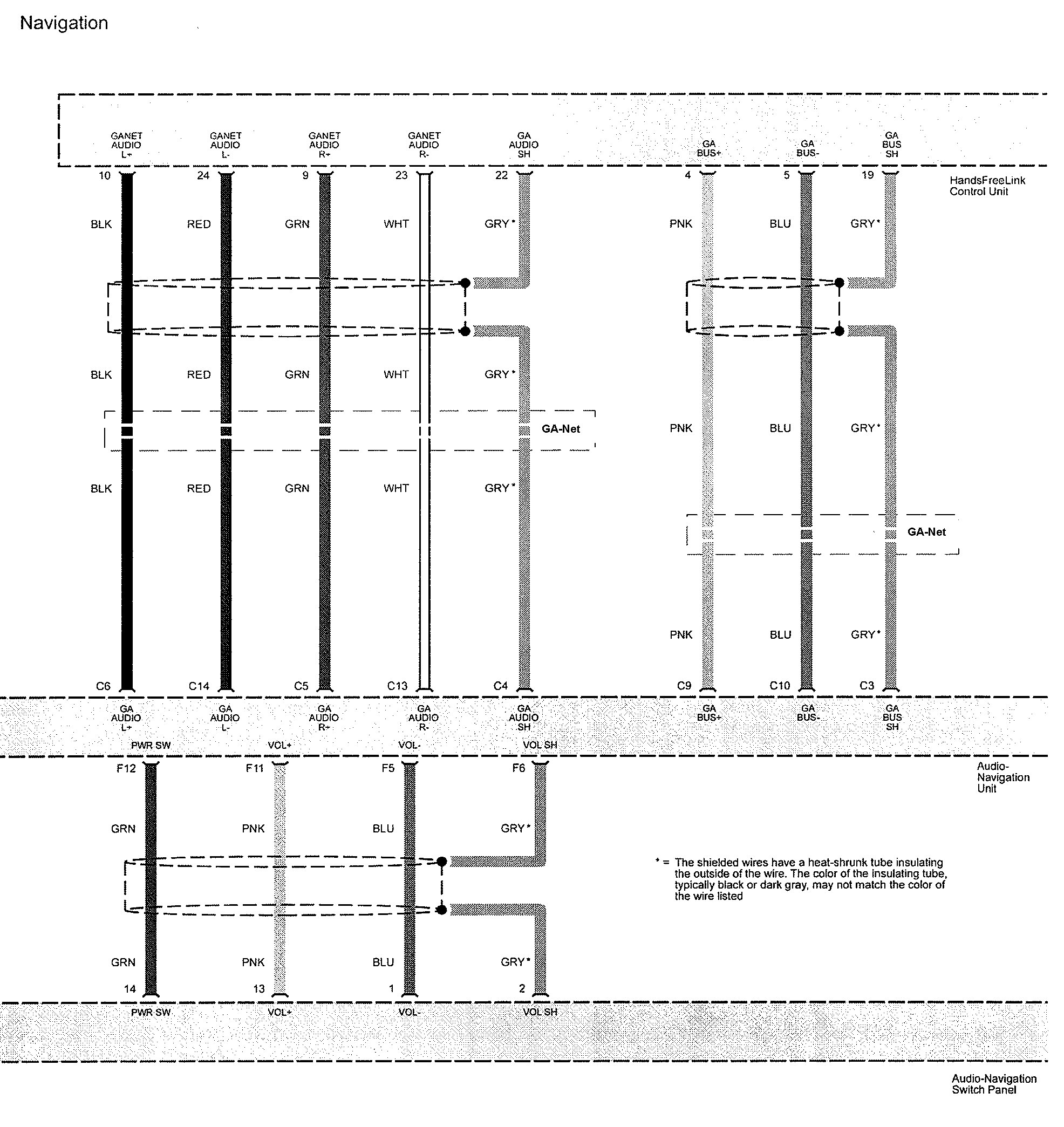
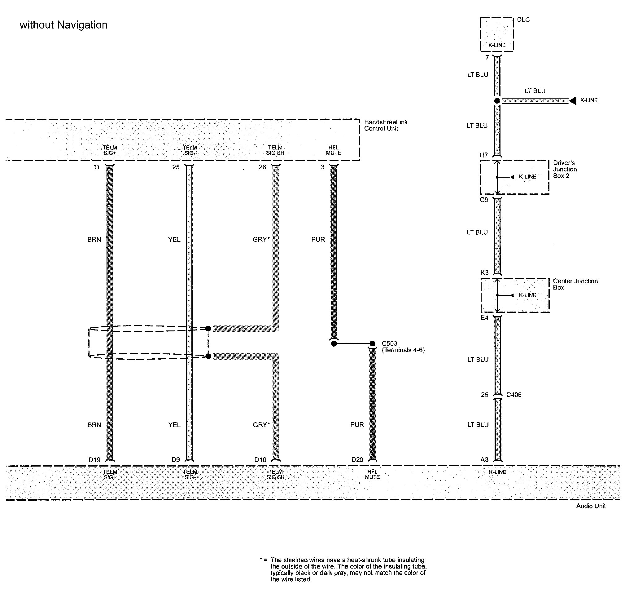
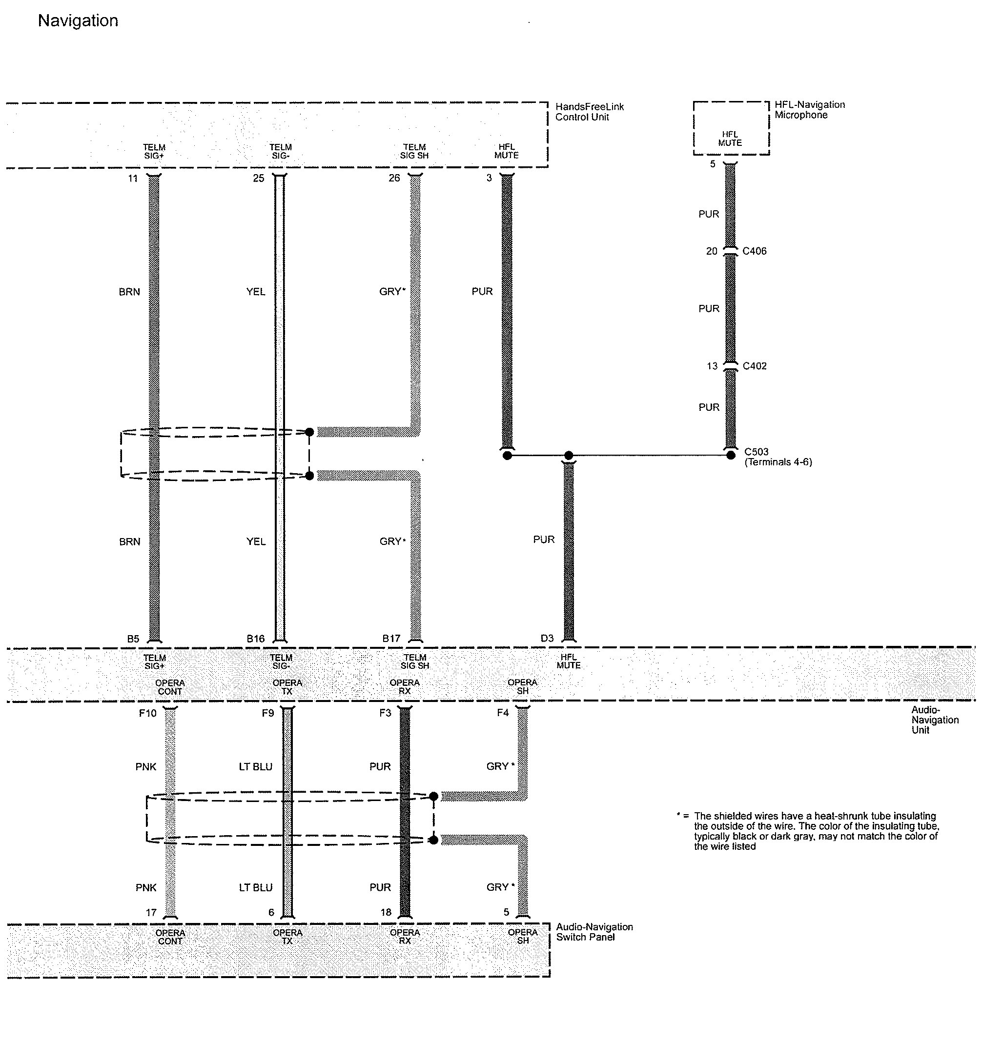
Acura TL (2009) – wiring diagrams – audio
Year of productions: 2009
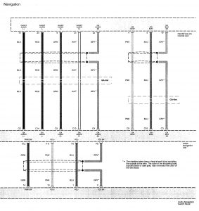
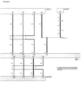
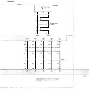
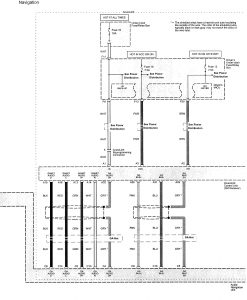
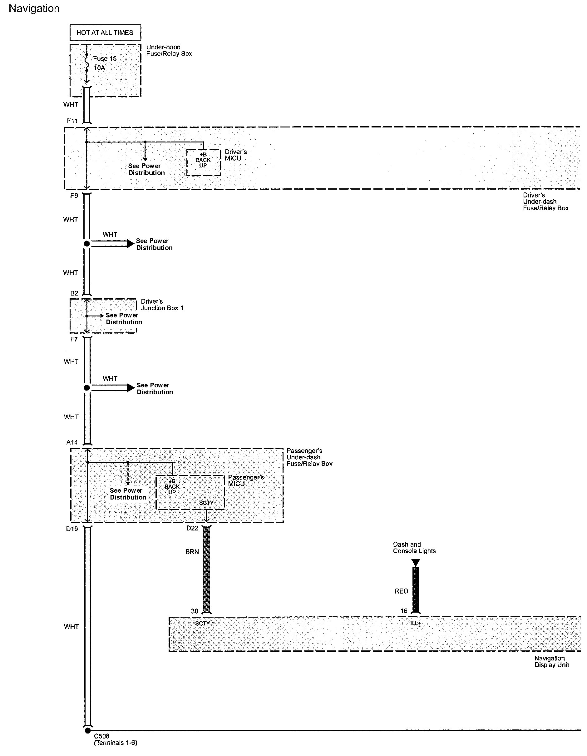
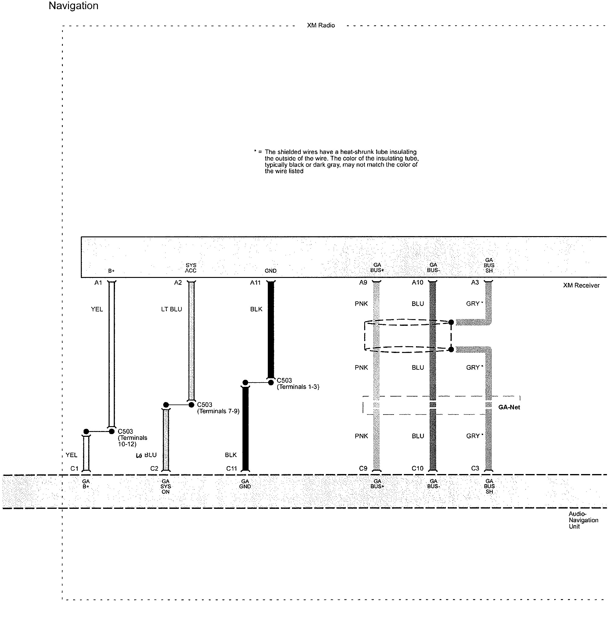
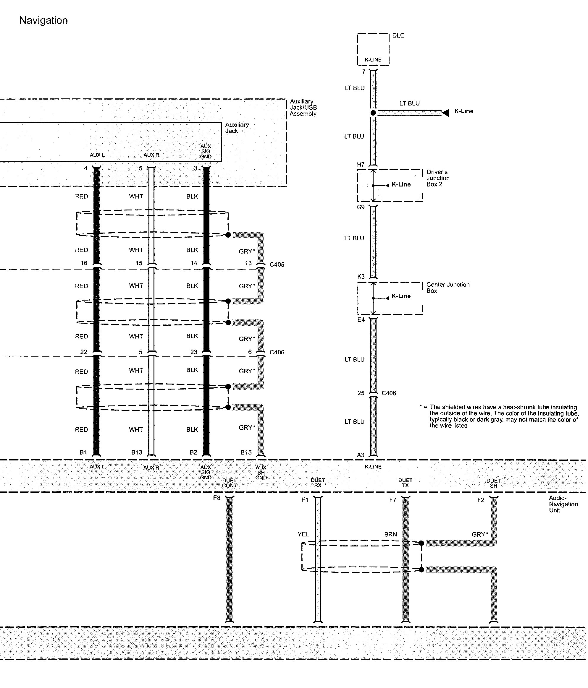
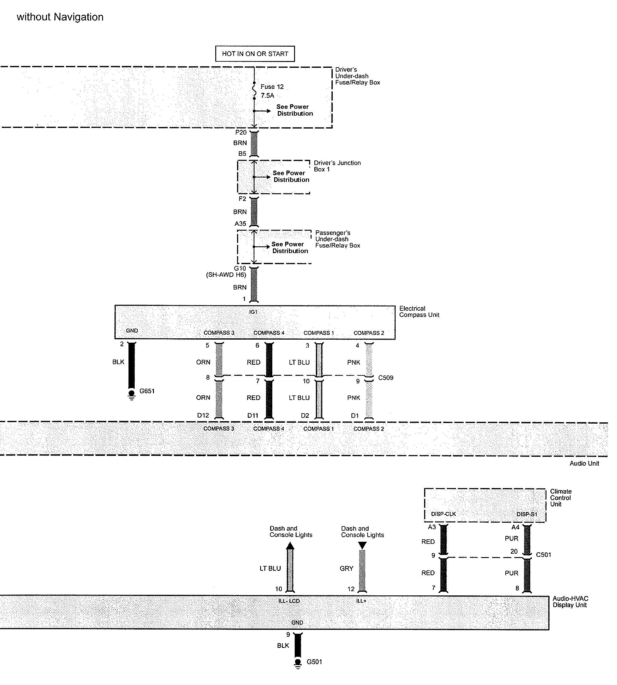
Audio

































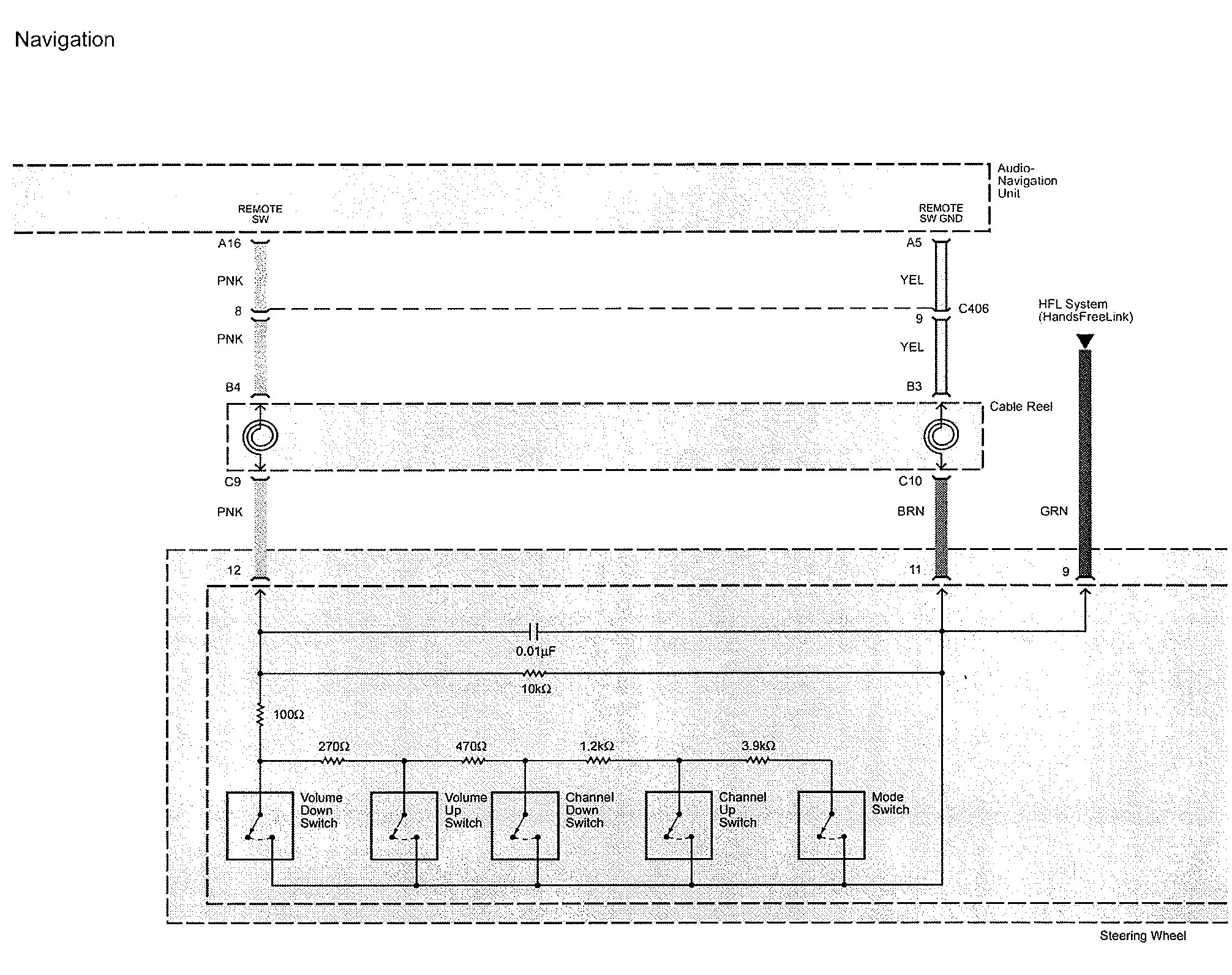
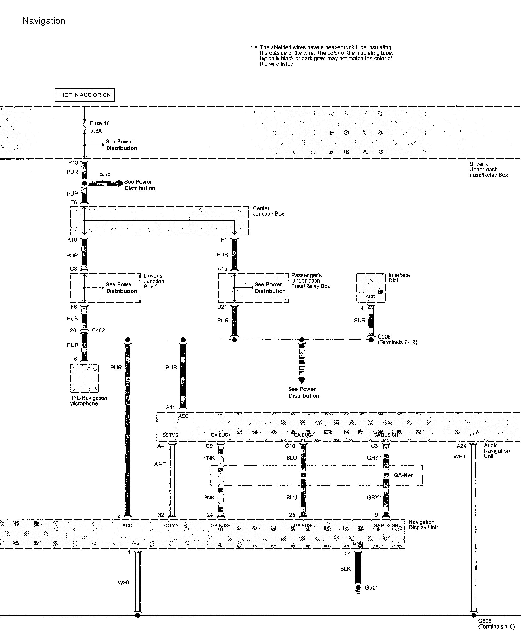
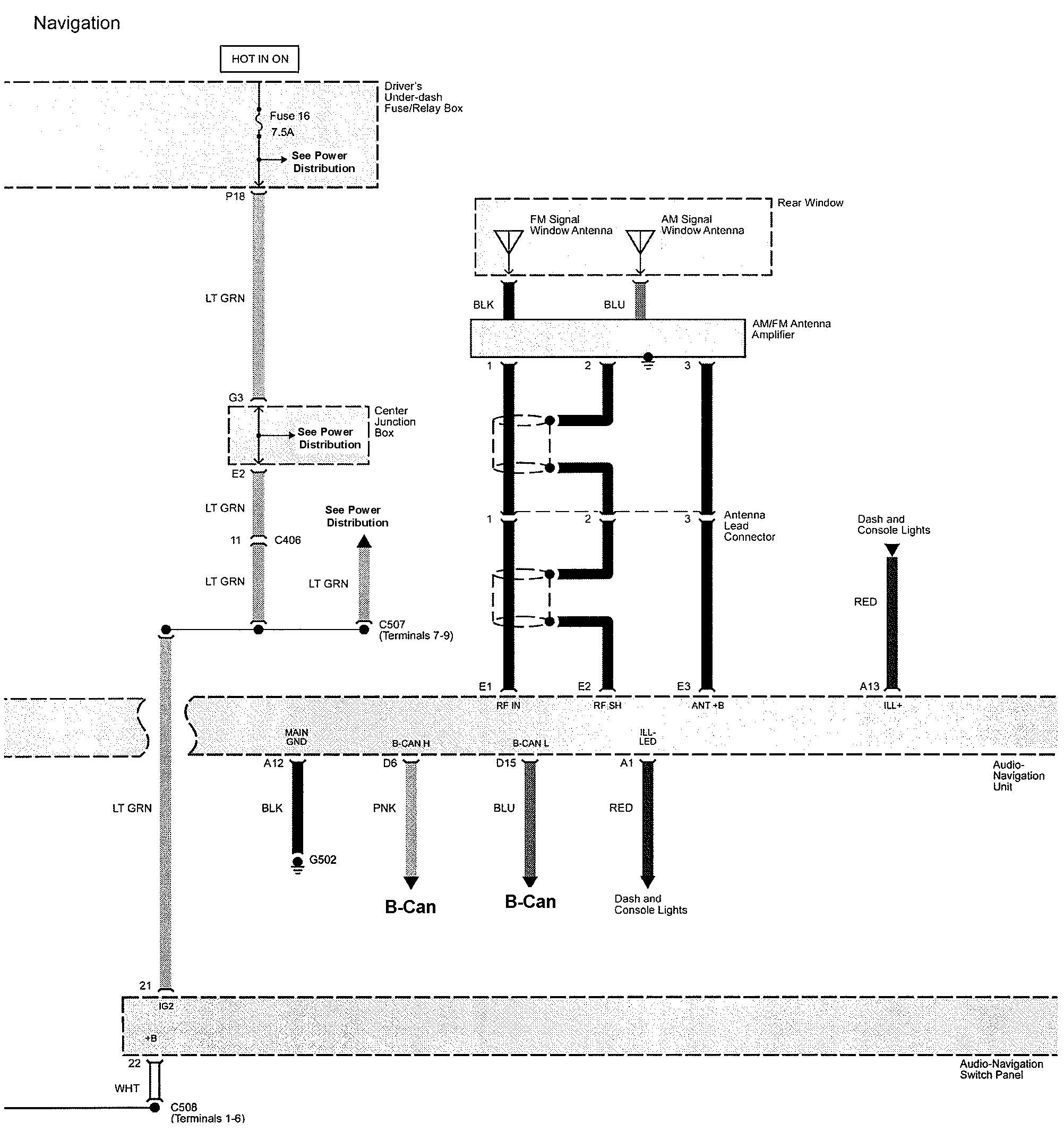
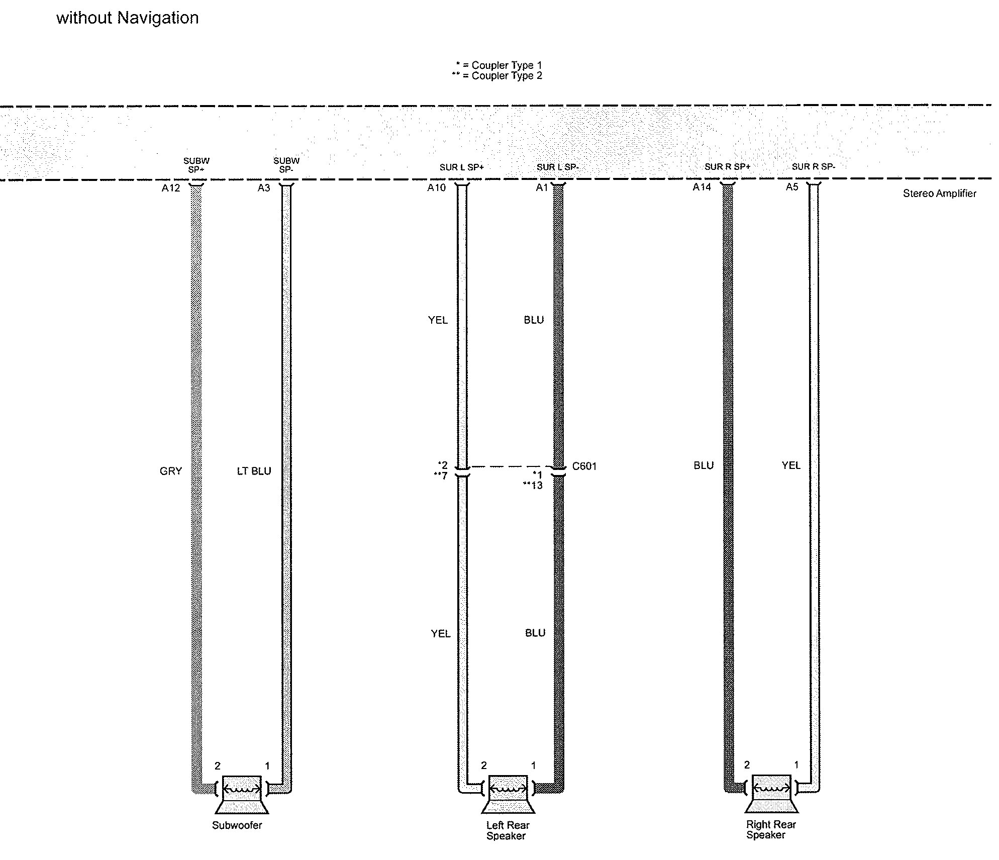
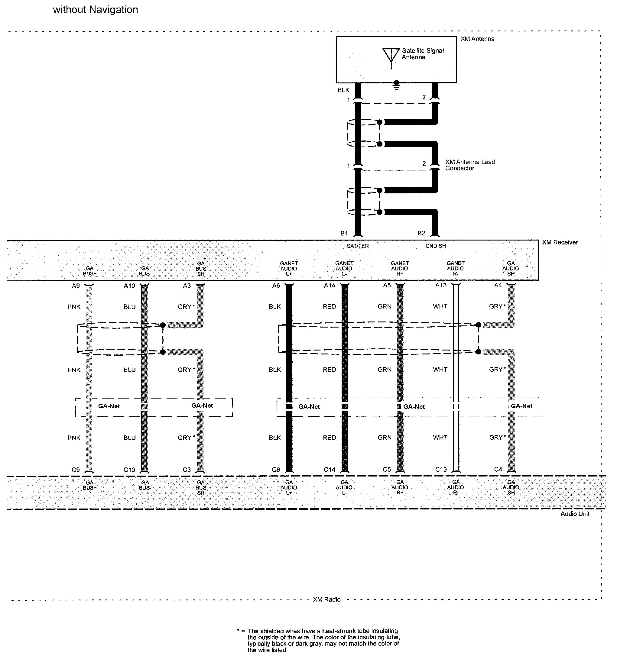
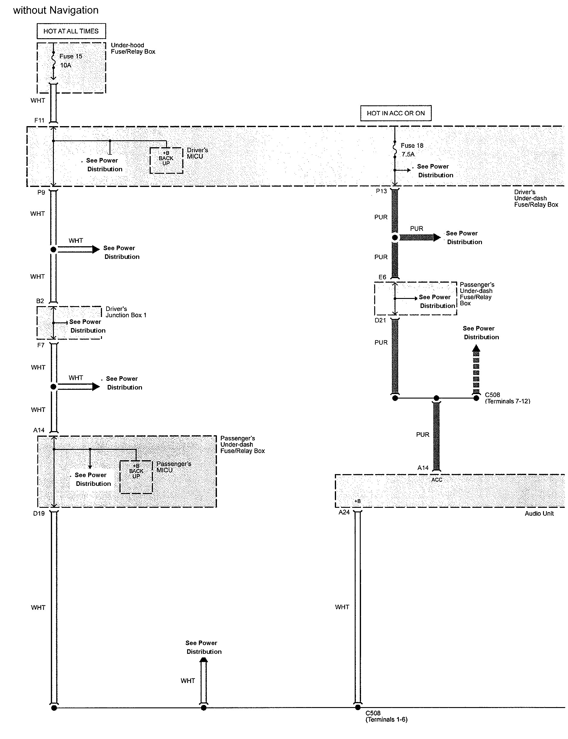
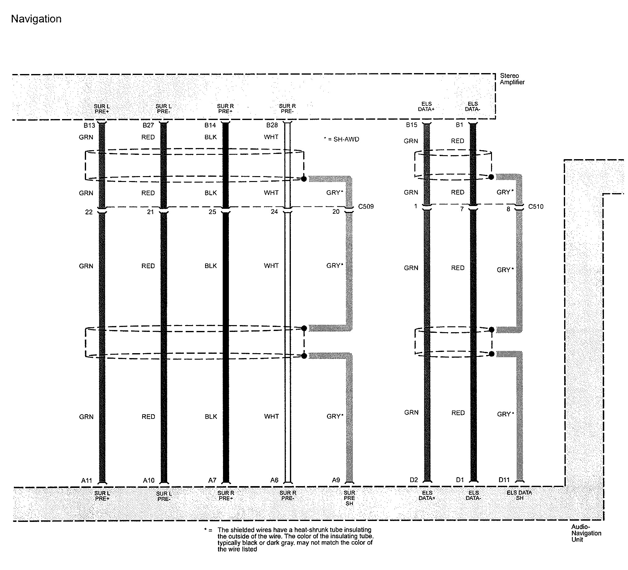
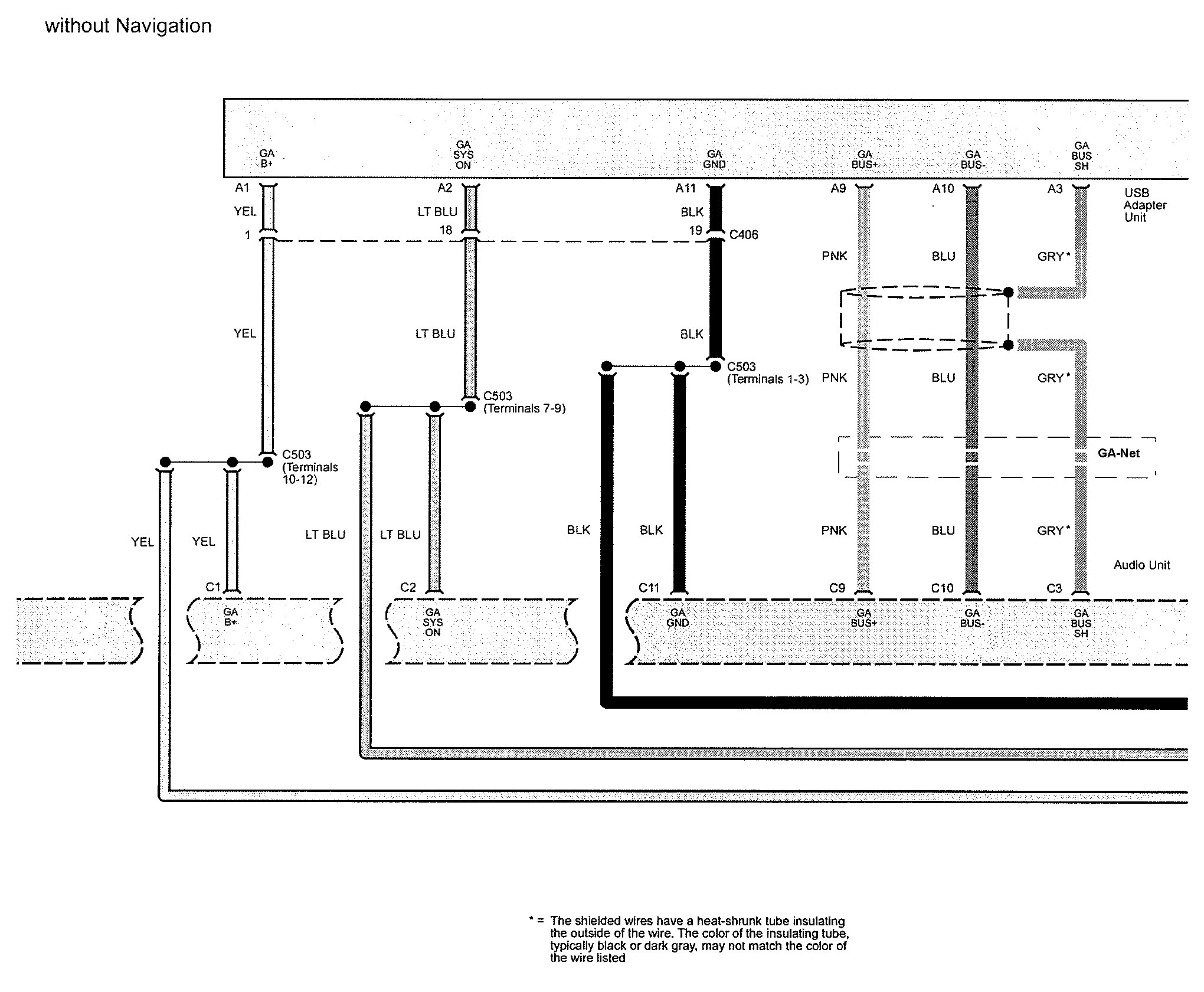
WARNING: Terminal and harness assignments for individual connectors will vary depending on vehicle equipment level, model, and market.
Year of productions: 2009

































WARNING: Terminal and harness assignments for individual connectors will vary depending on vehicle equipment level, model, and market.
Copyright © 2025 | MH Magazine WordPress Theme by MH Themes