Acura TL (2007 – 2008) – wiring diagrams – ground distribution
Year of productions: 2007, 2008
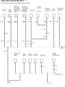
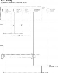
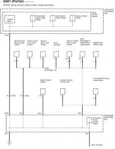
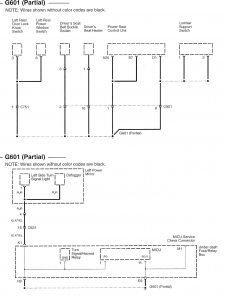
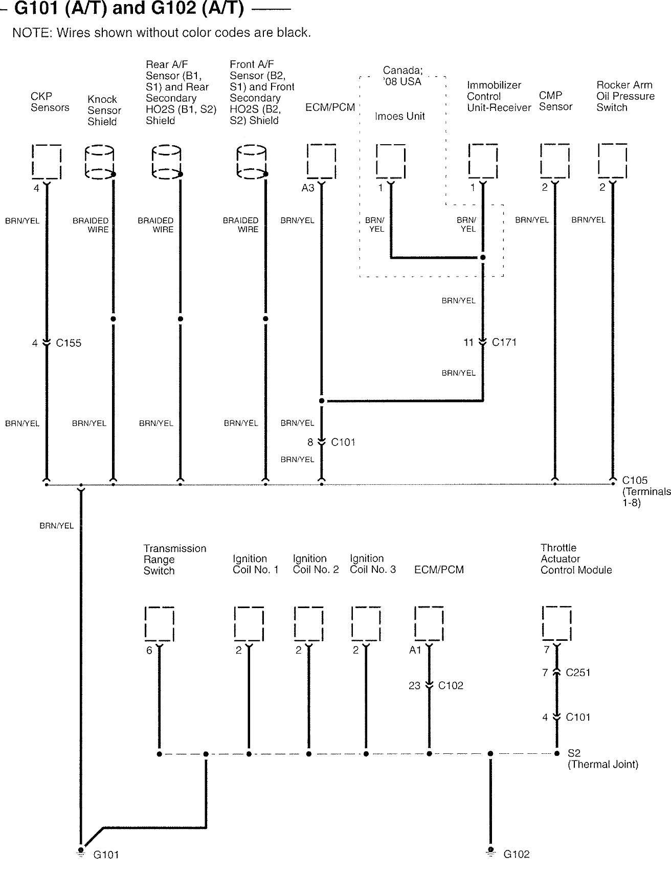
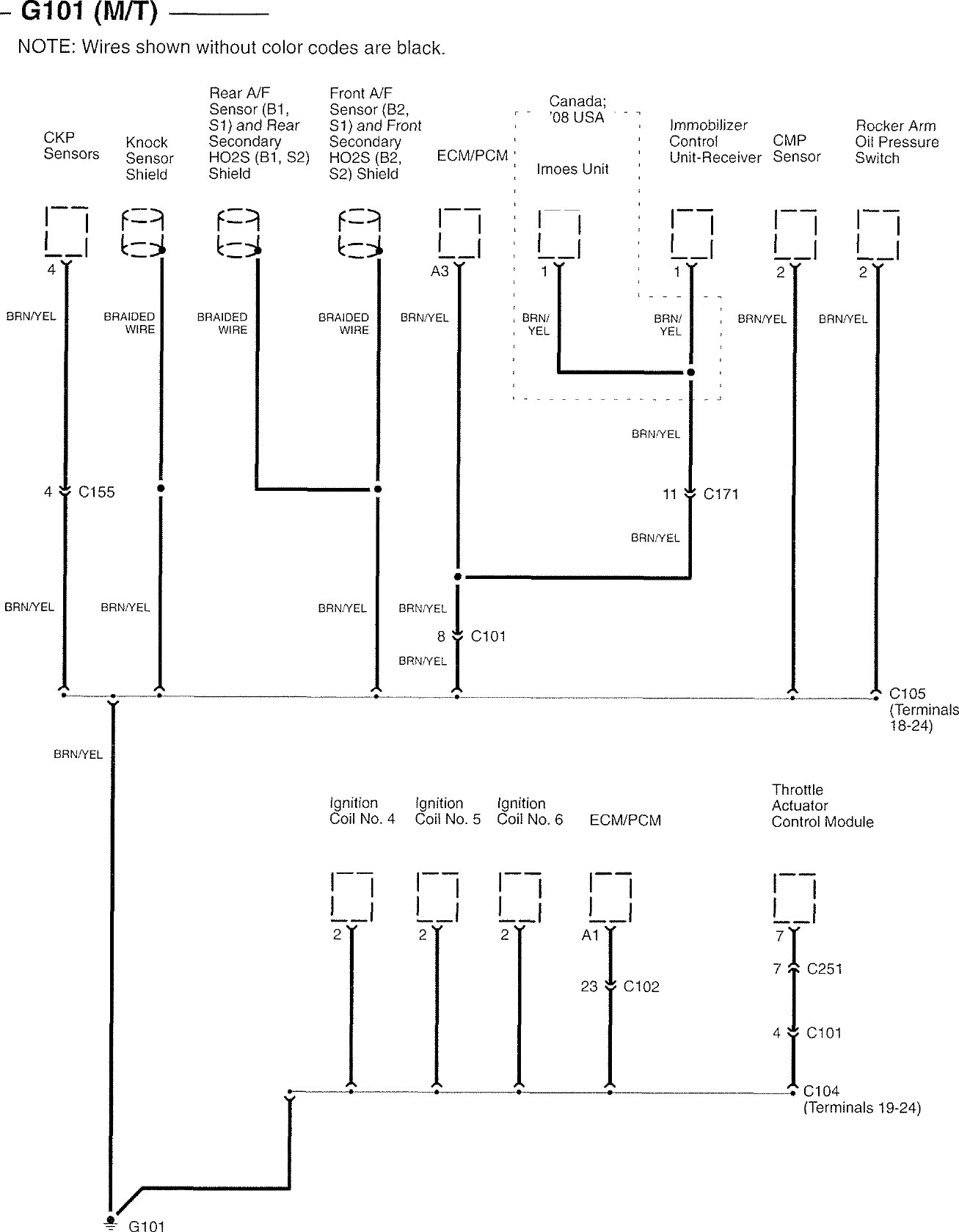
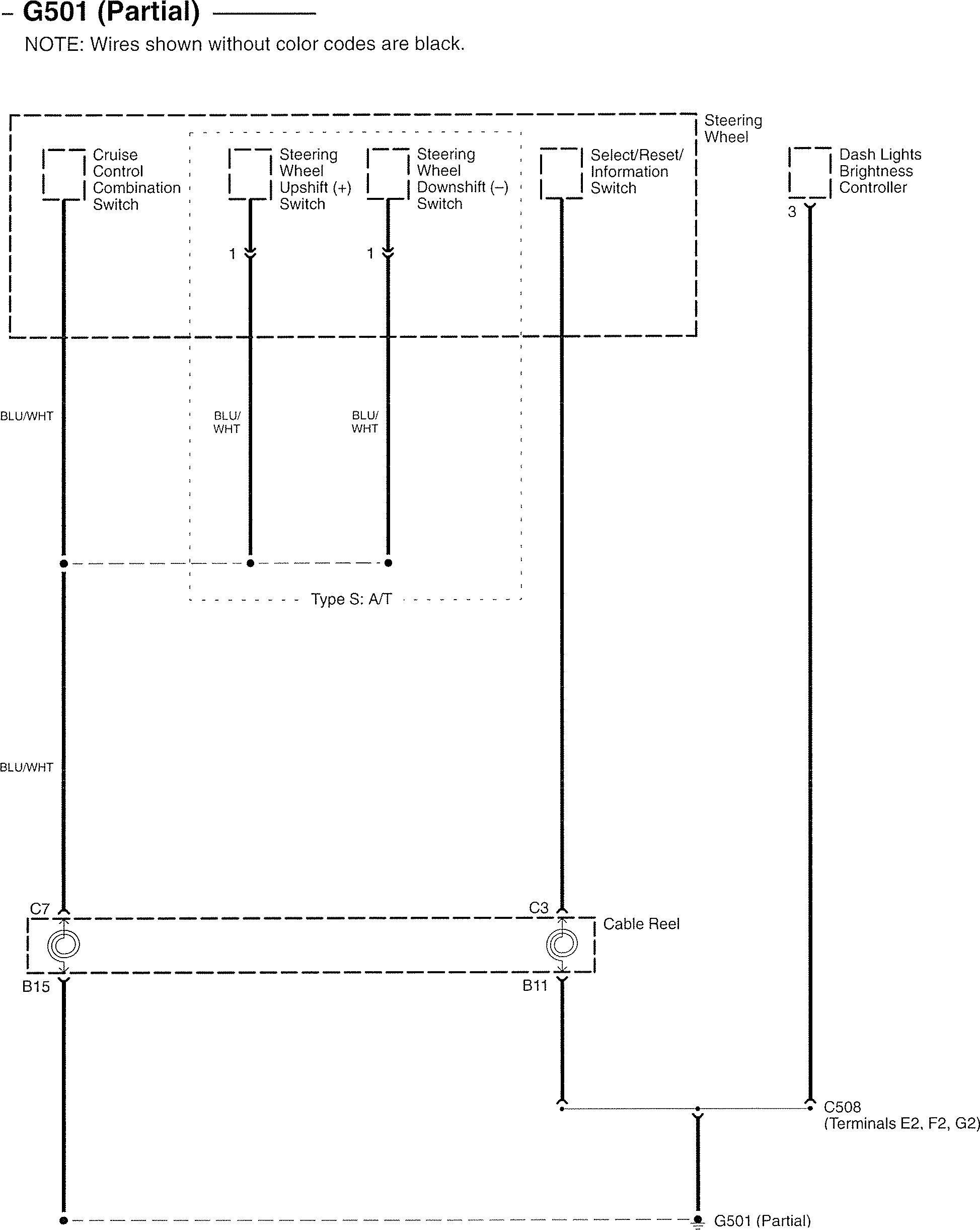
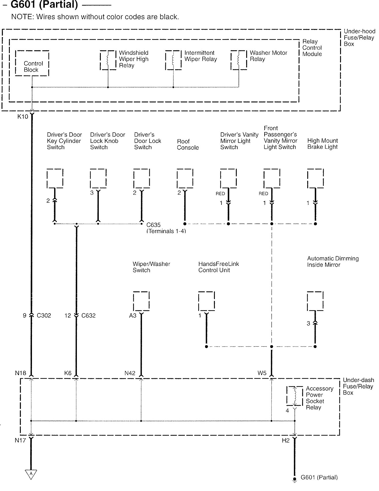
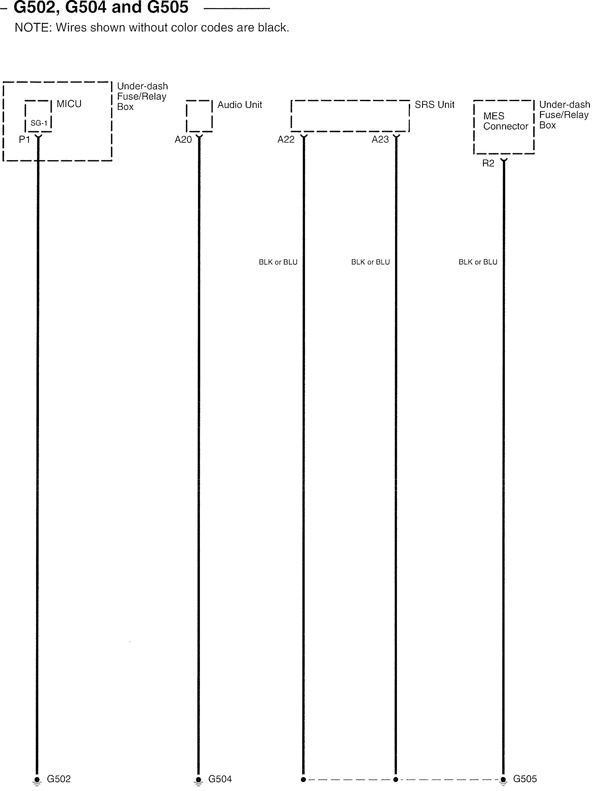
Ground distribution
Version 1


Version 2


Version 3















WARNING: Terminal and harness assignments for individual connectors will vary depending on vehicle equipment level, model, and market.
