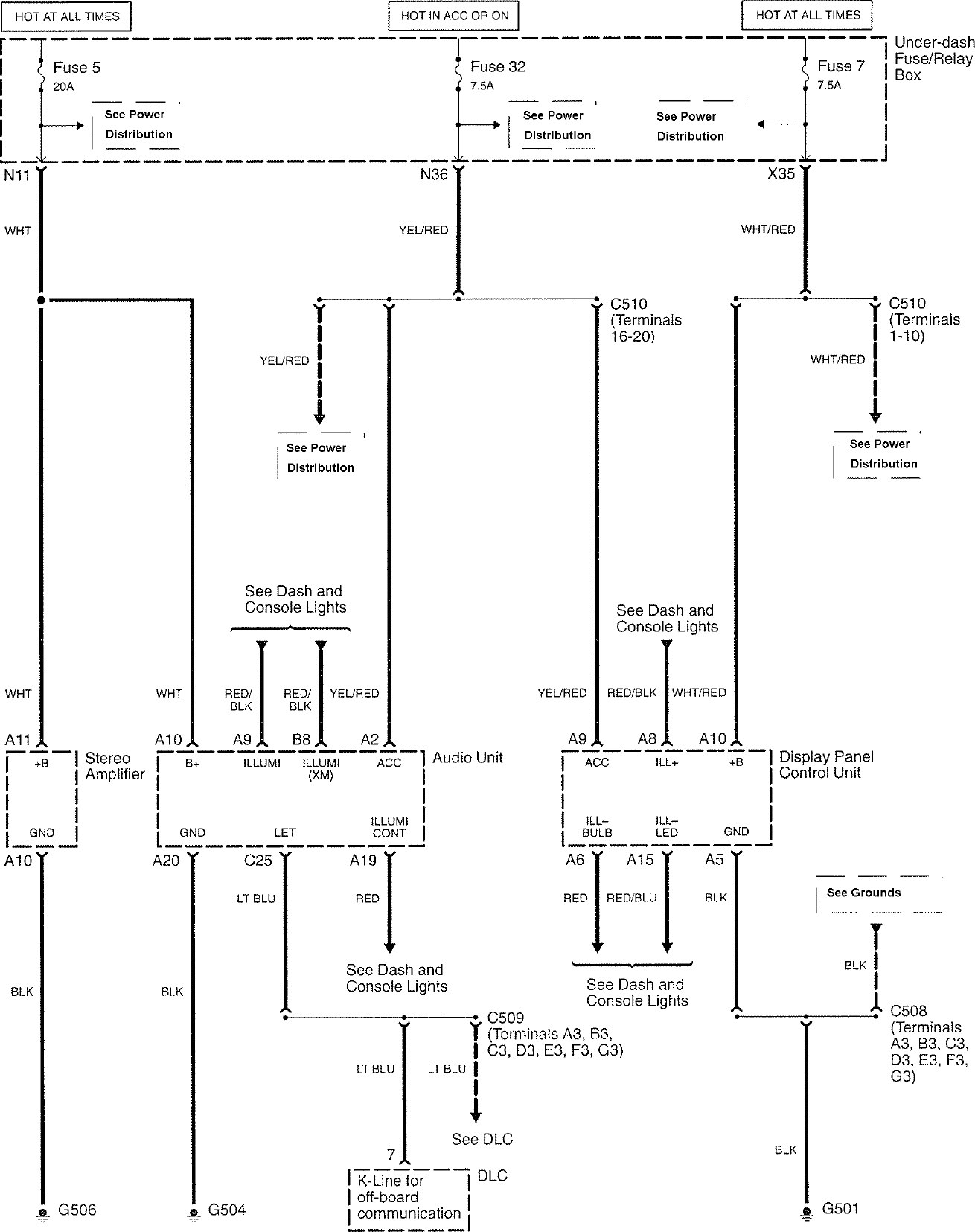
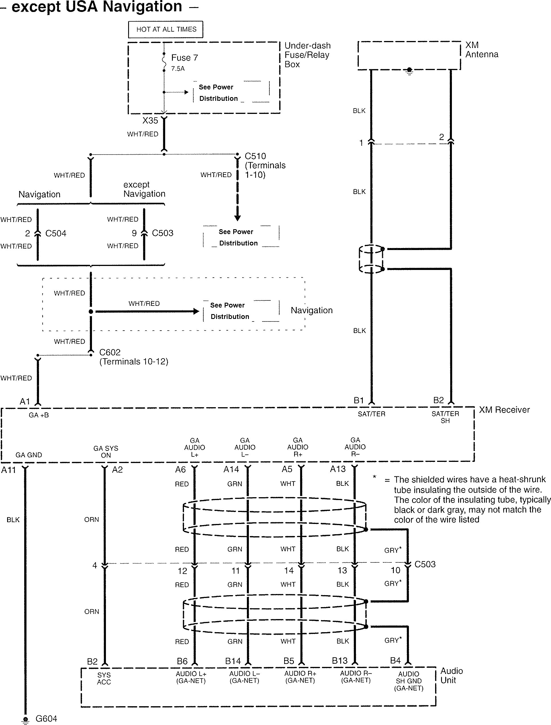
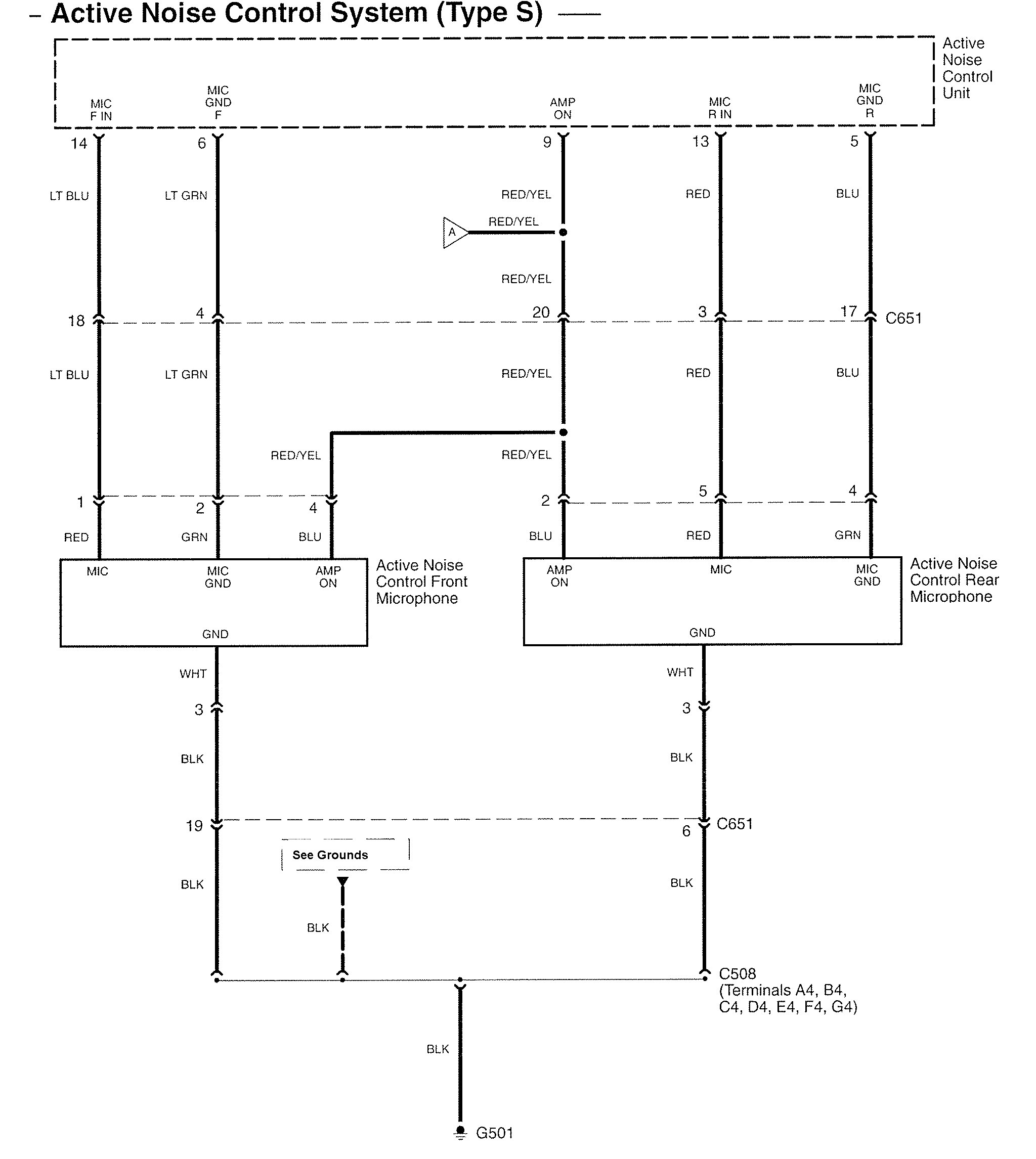
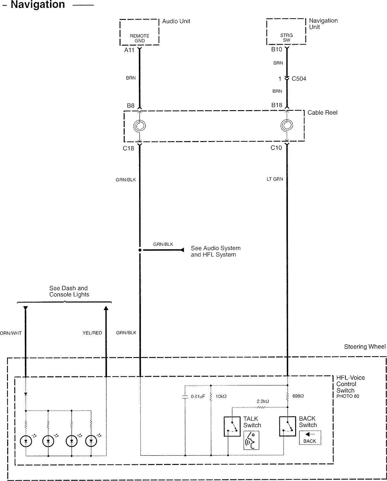
Acura TL (2007) – wiring diagrams – audio
Year of productions: 2007
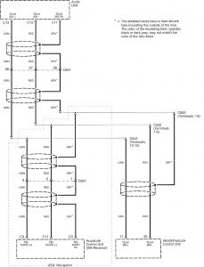
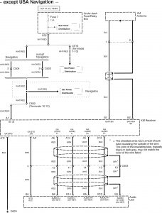
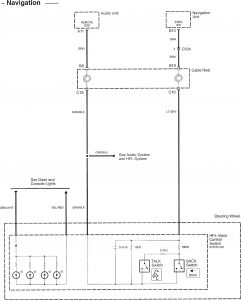
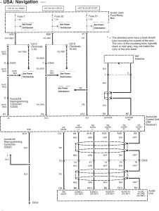
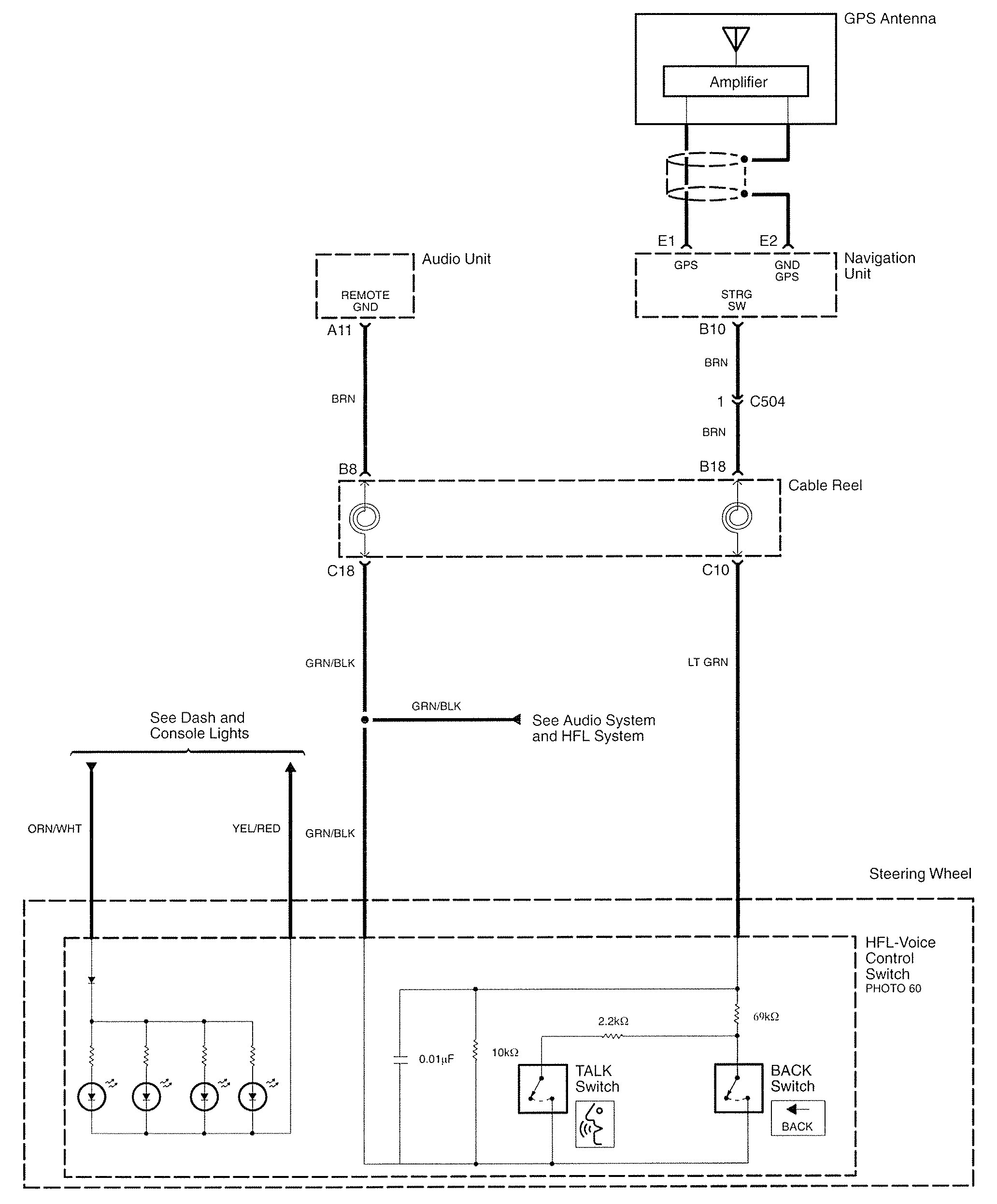
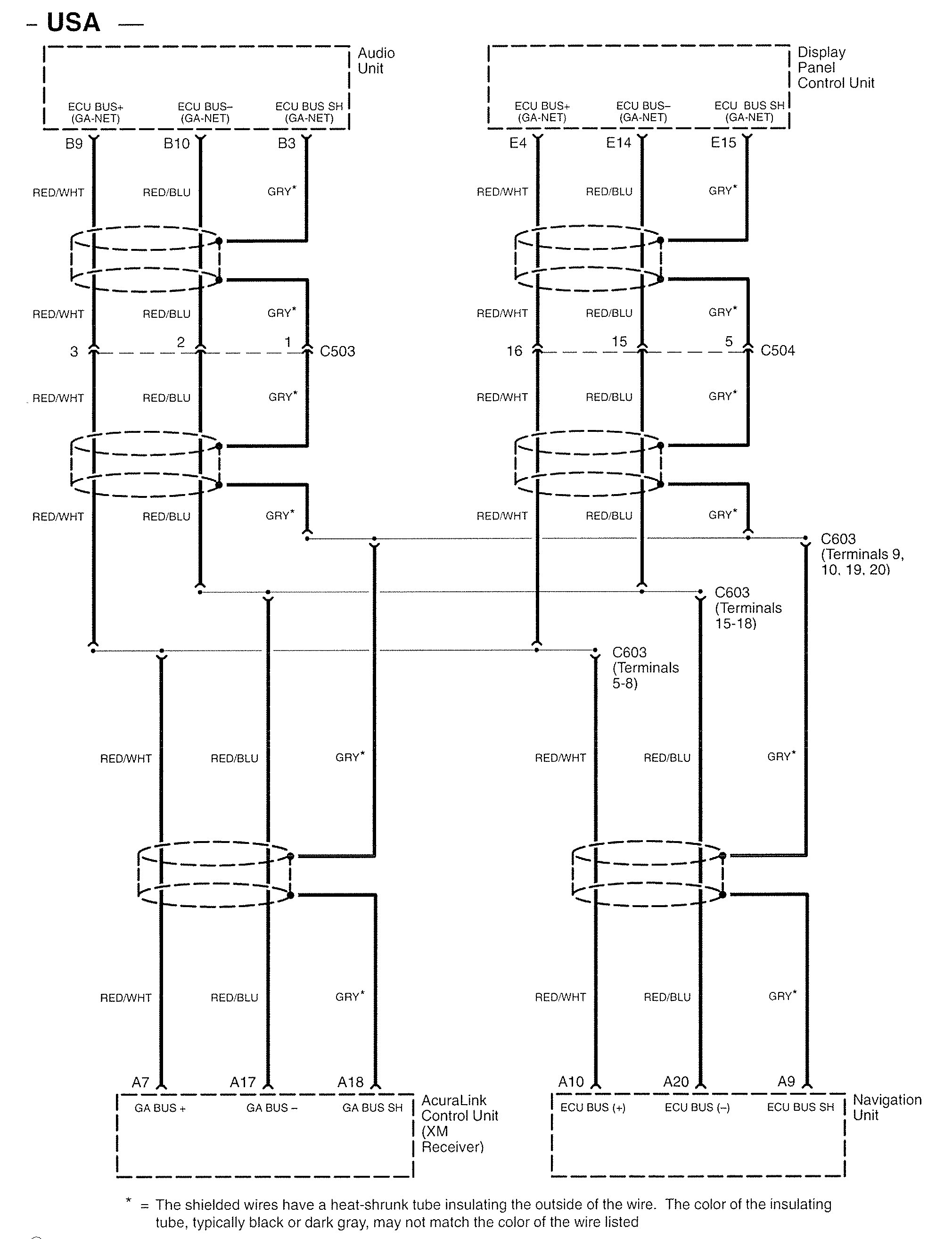
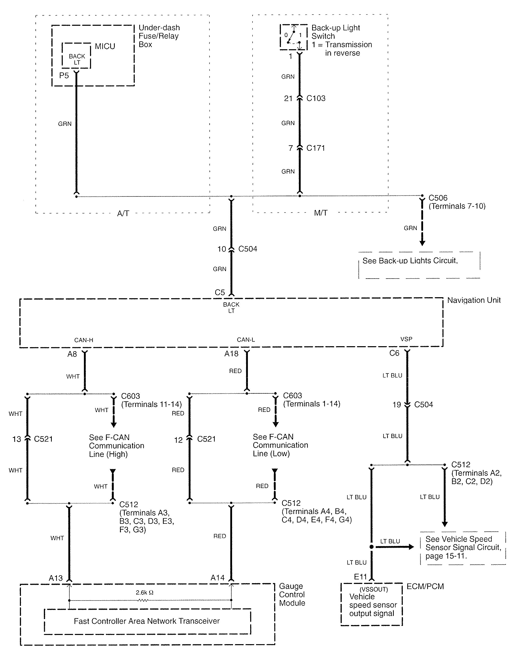
Audio
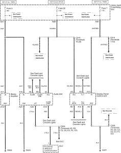
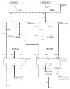
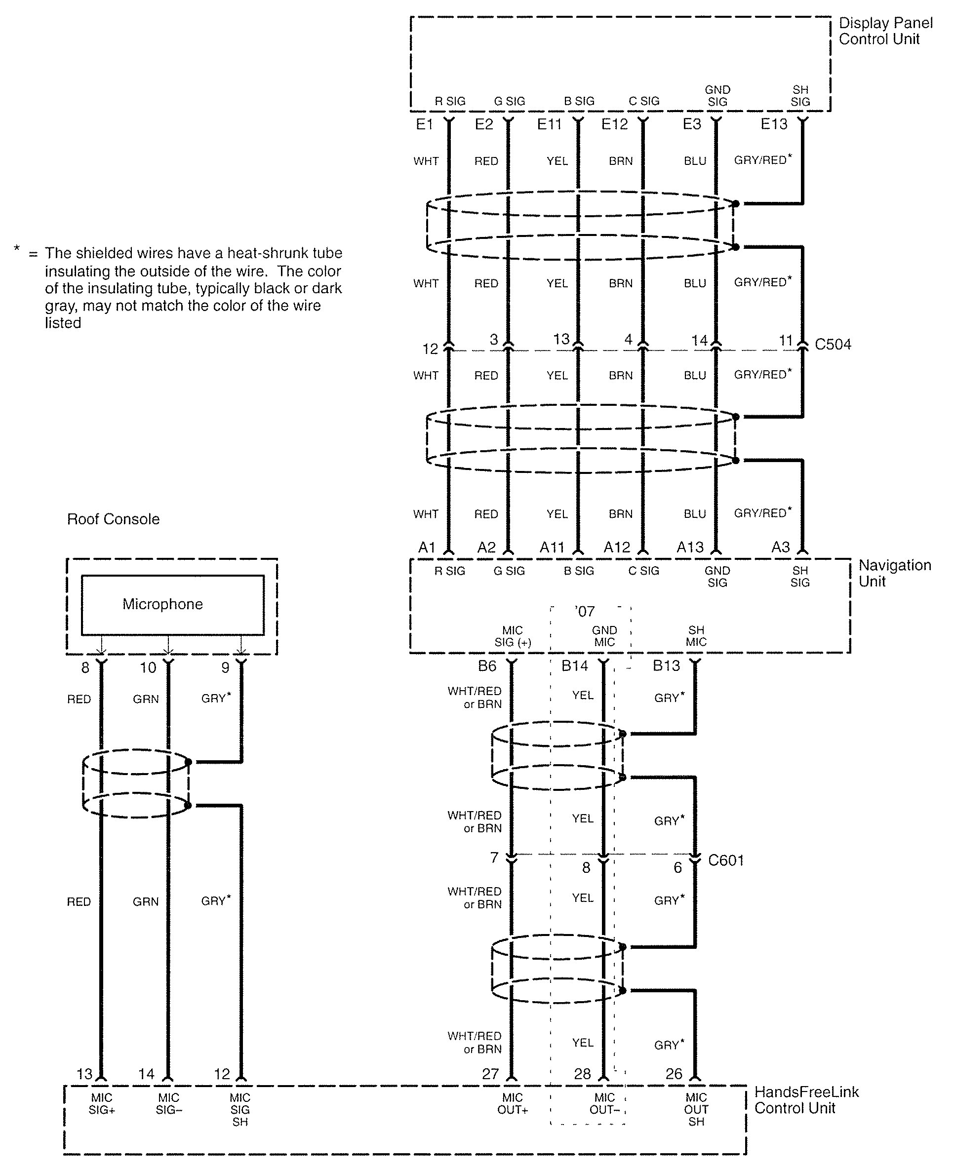
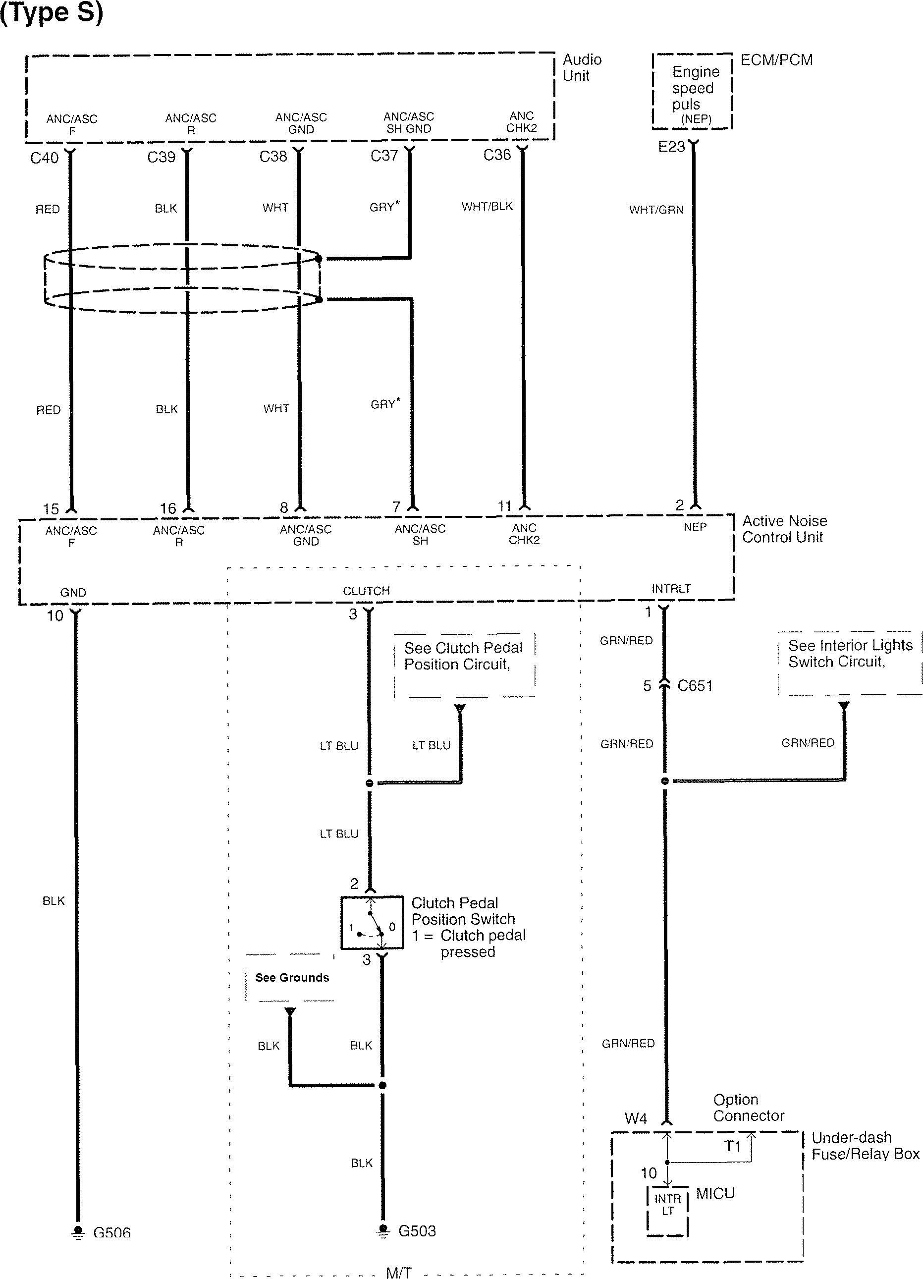
Version 1







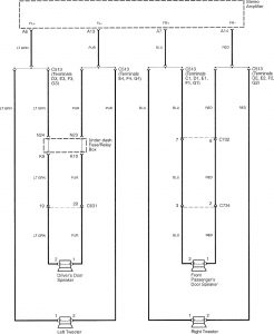
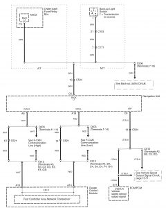
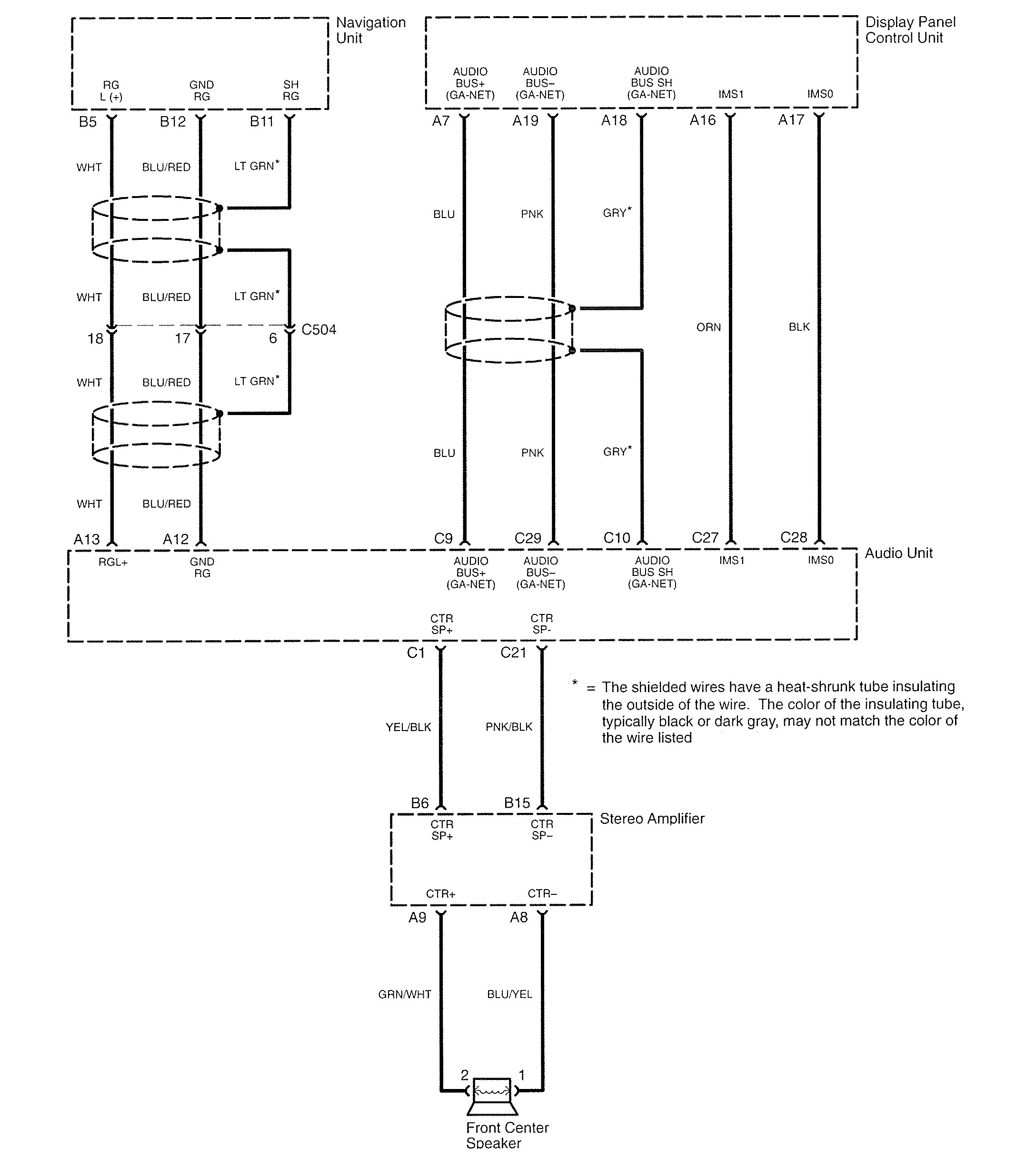
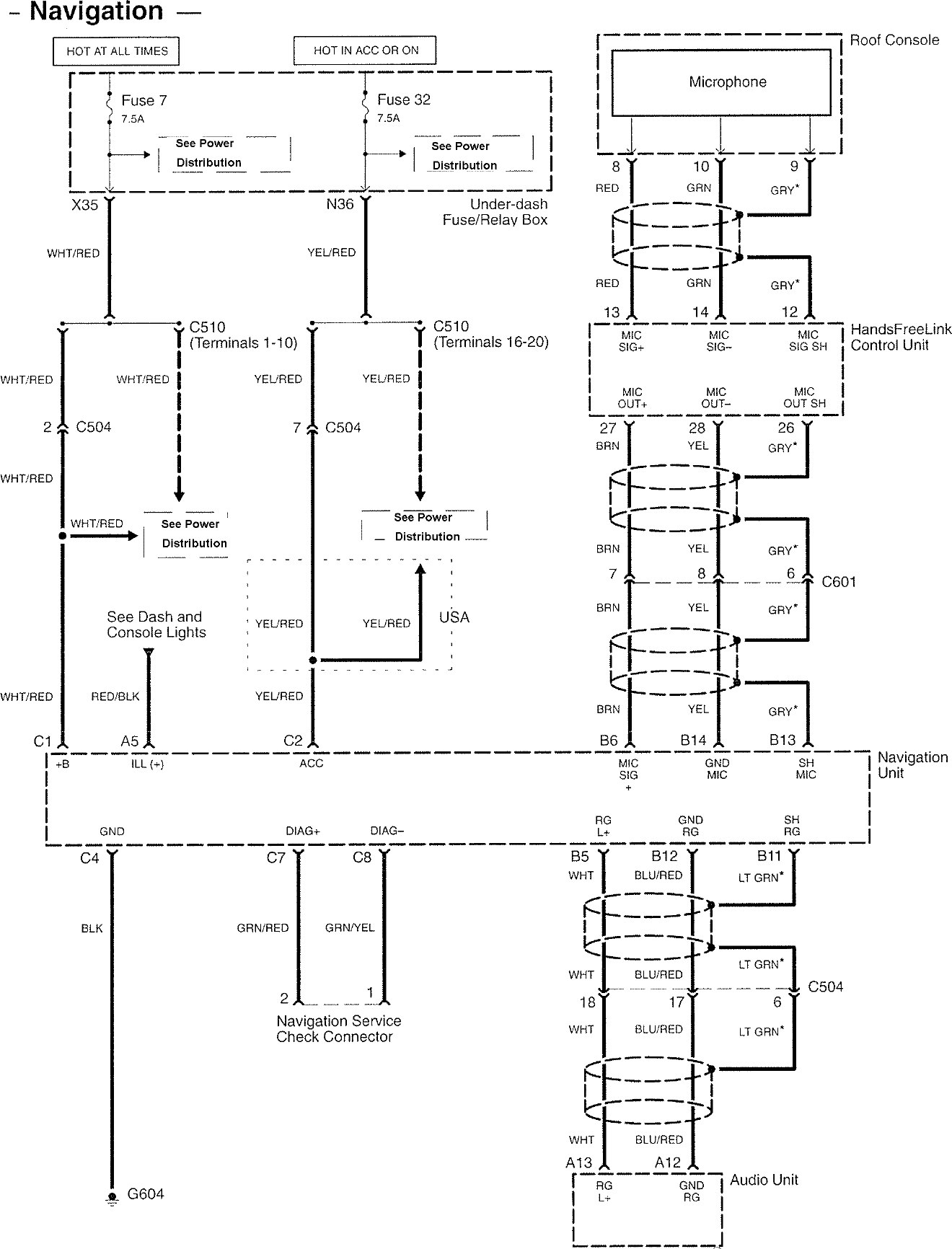
Version 2


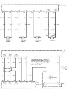
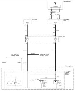
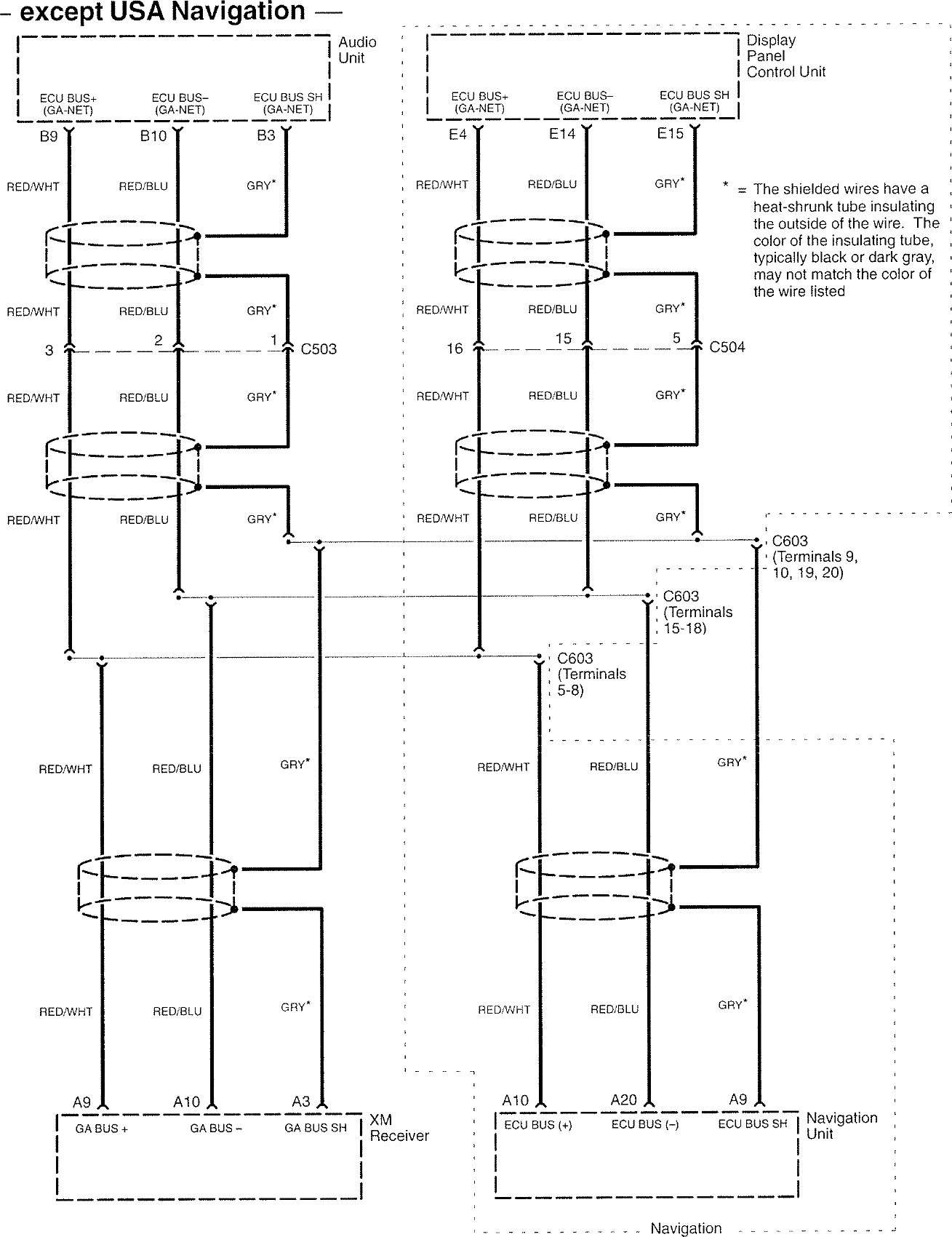
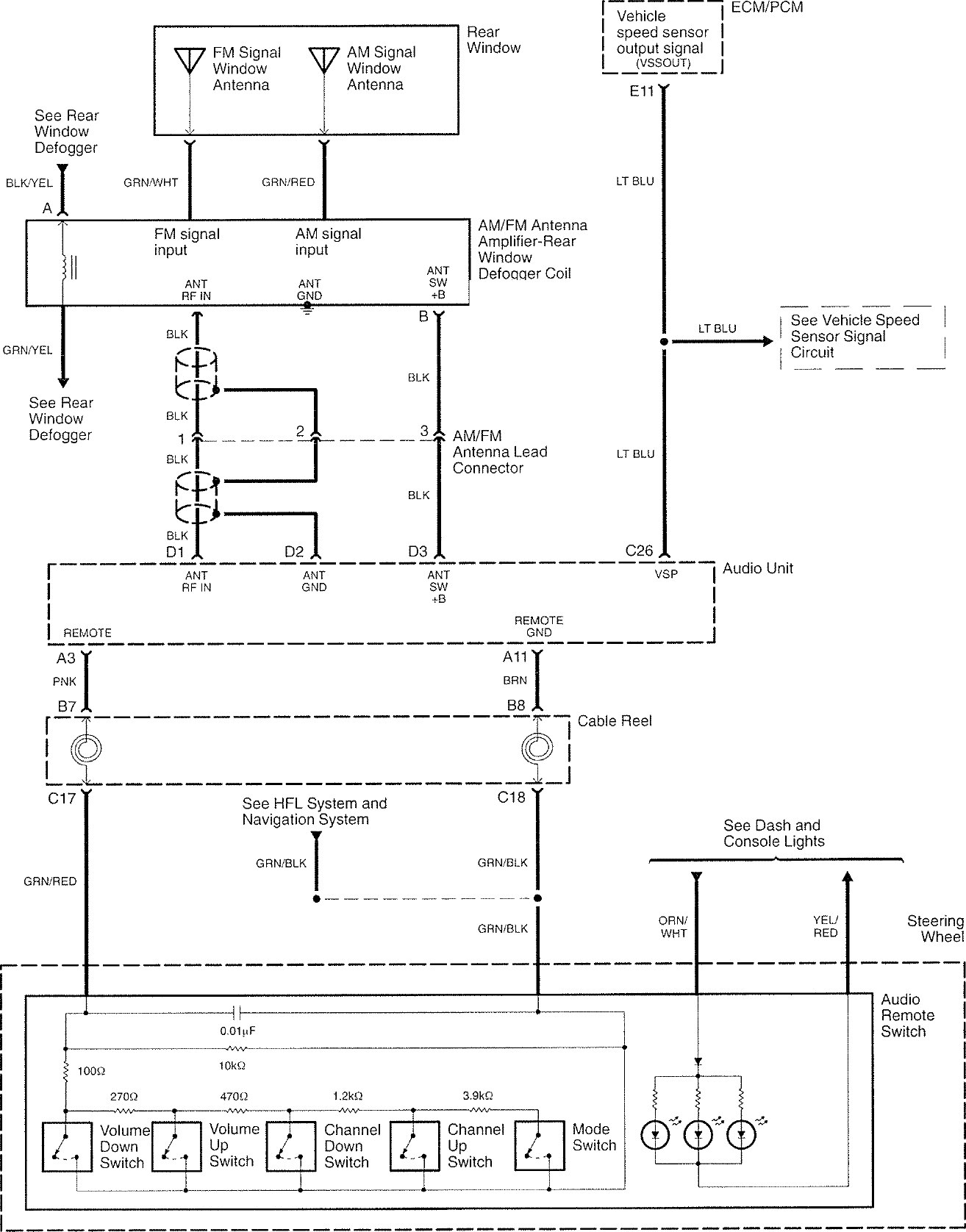
Version 3






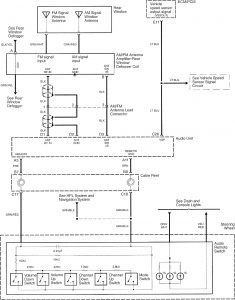
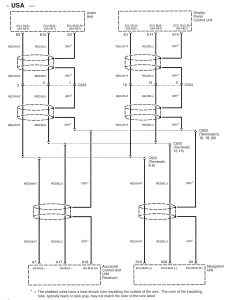
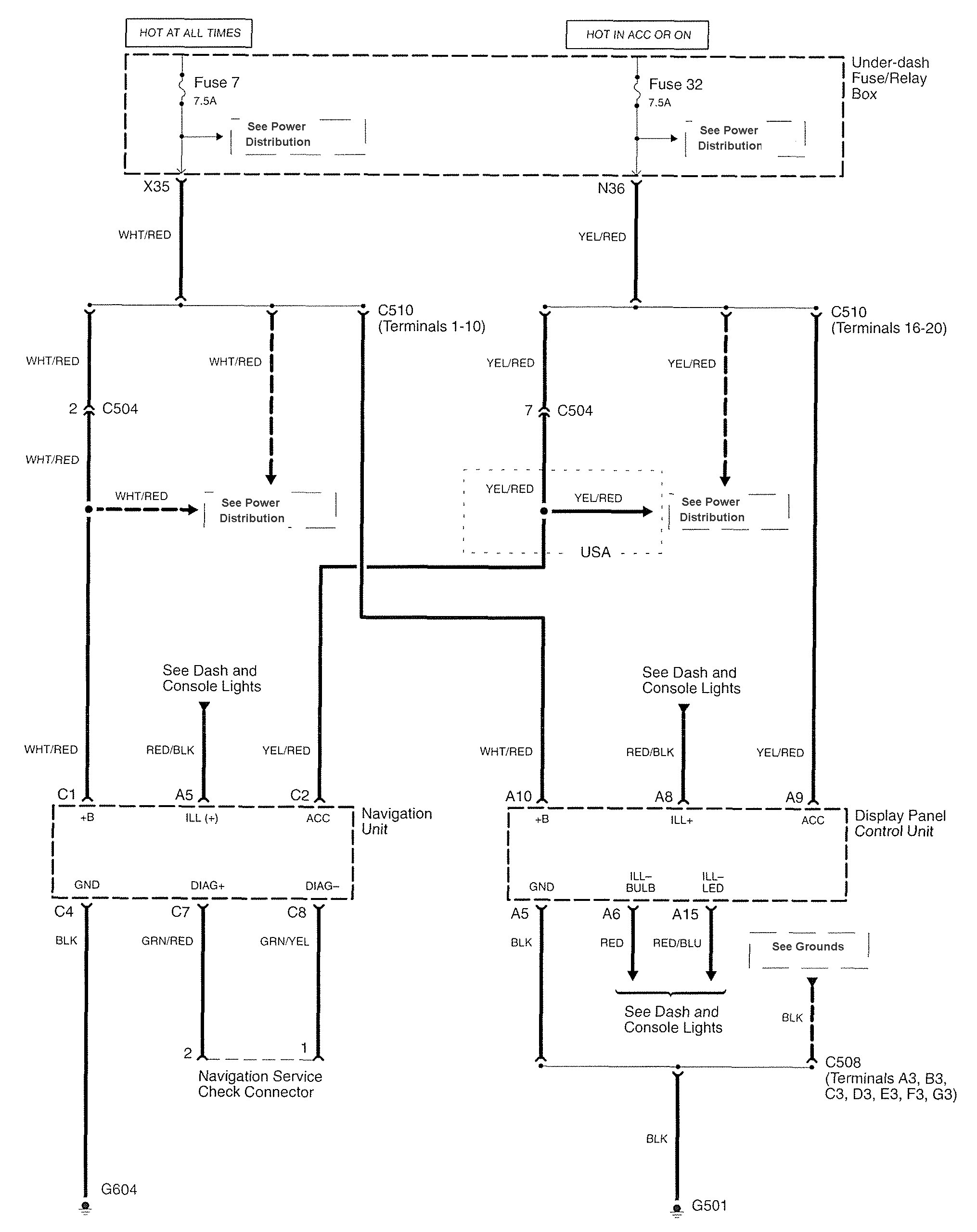
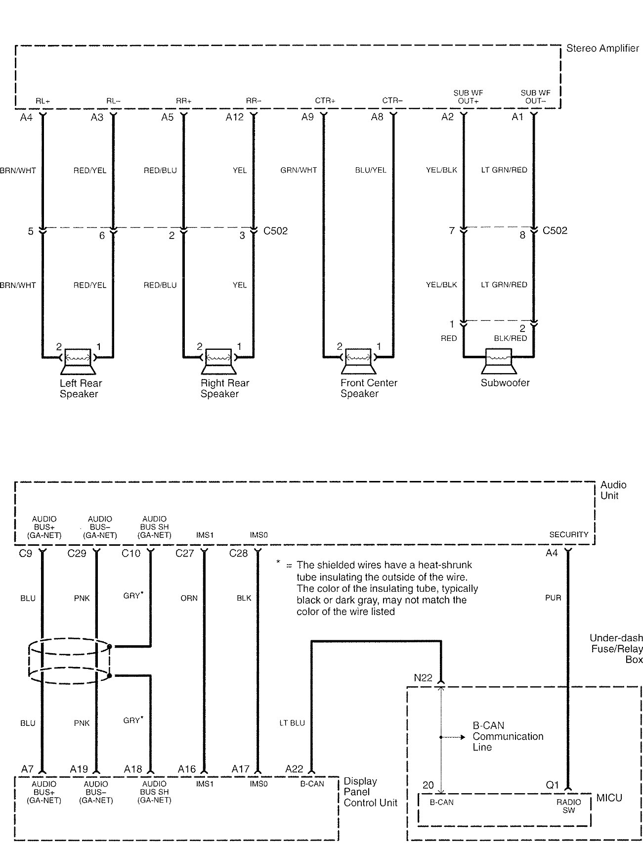
Version 4


Version 5









WARNING: Terminal and harness assignments for individual connectors will vary depending on vehicle equipment level, model, and market.
