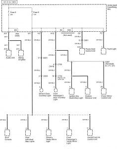
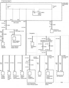
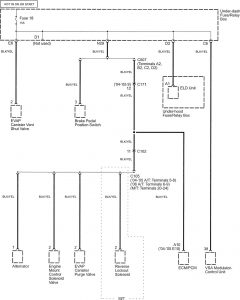
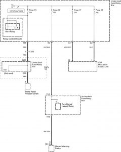
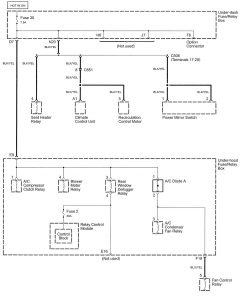
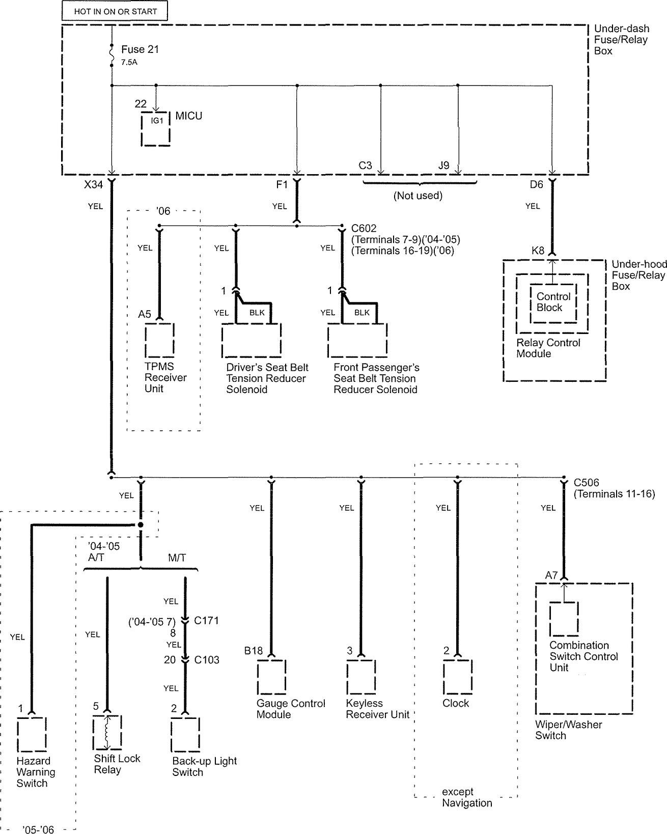
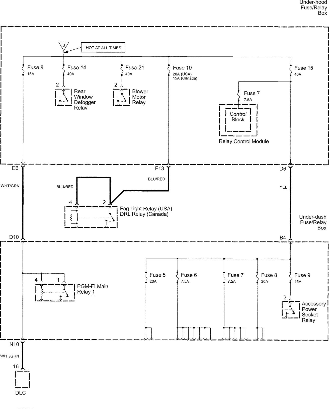
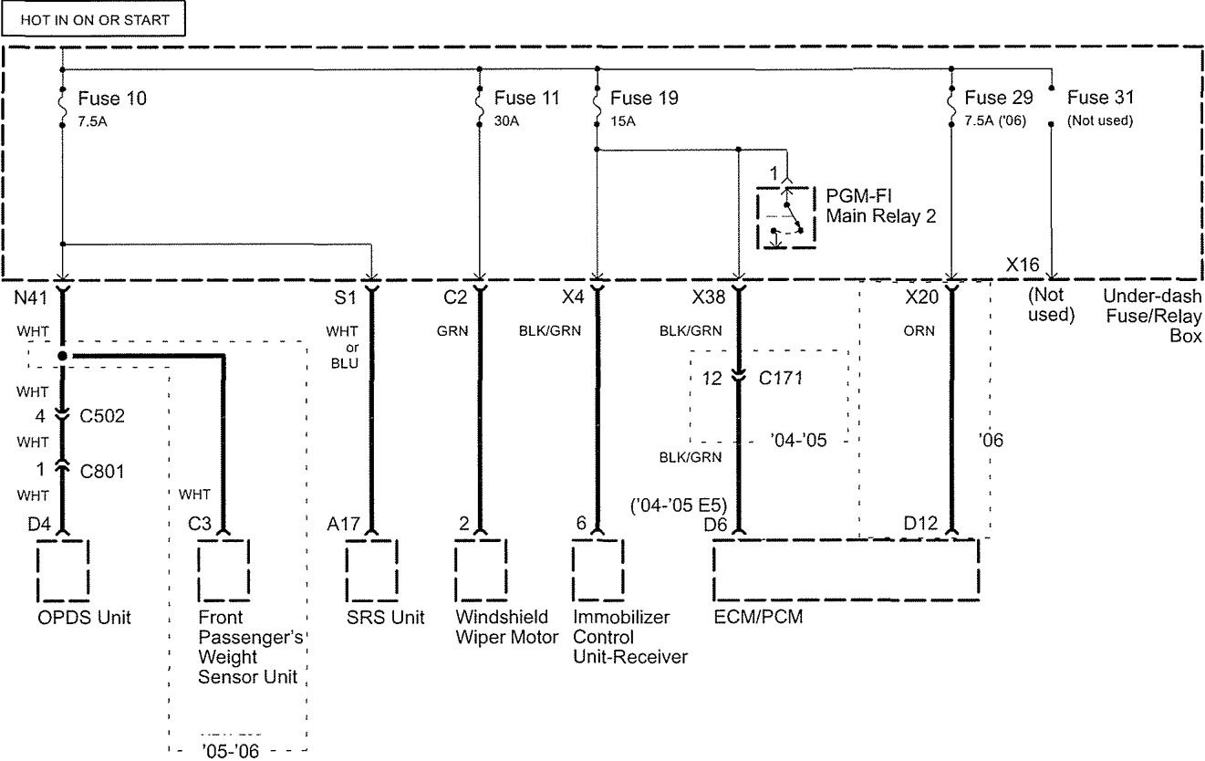
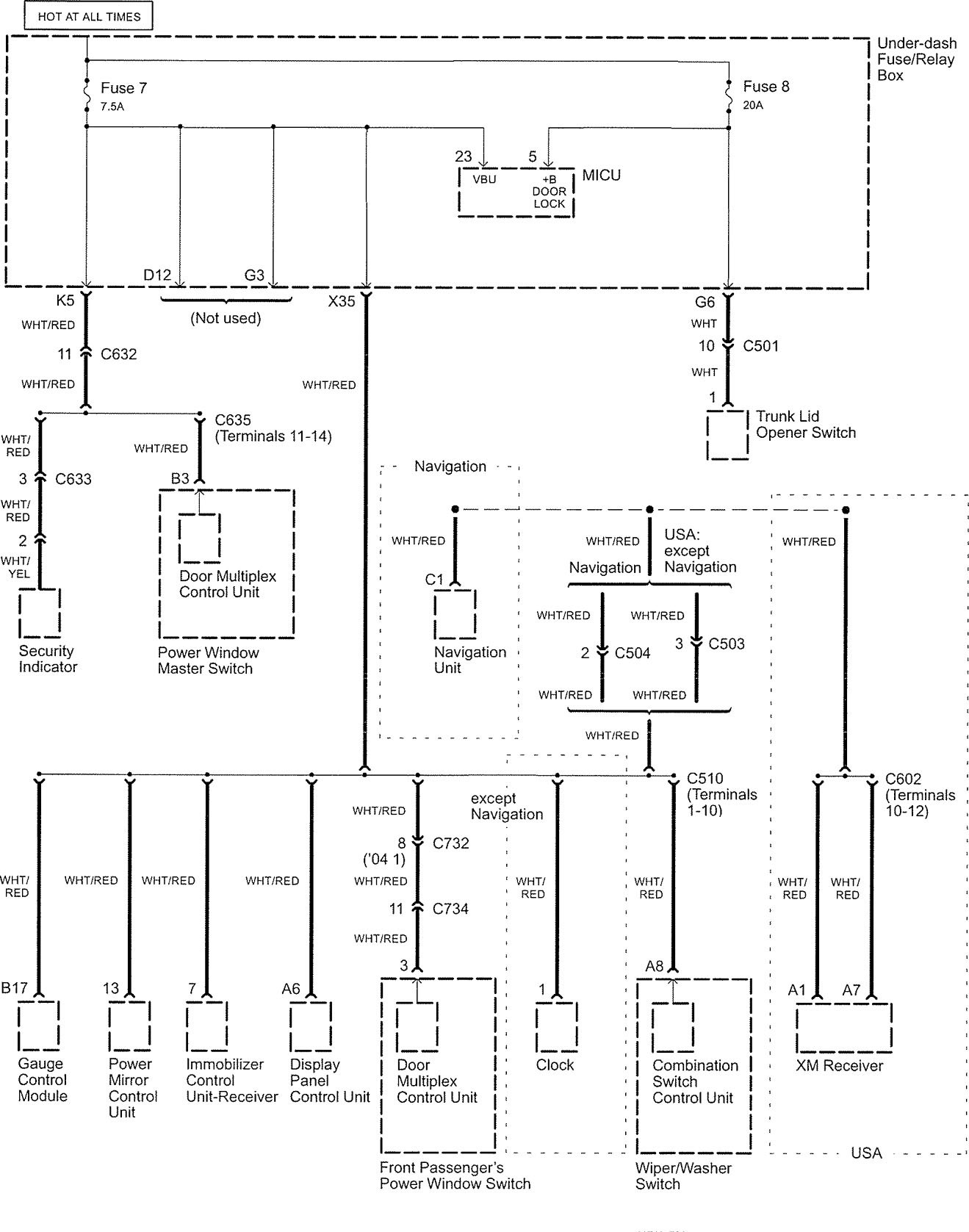
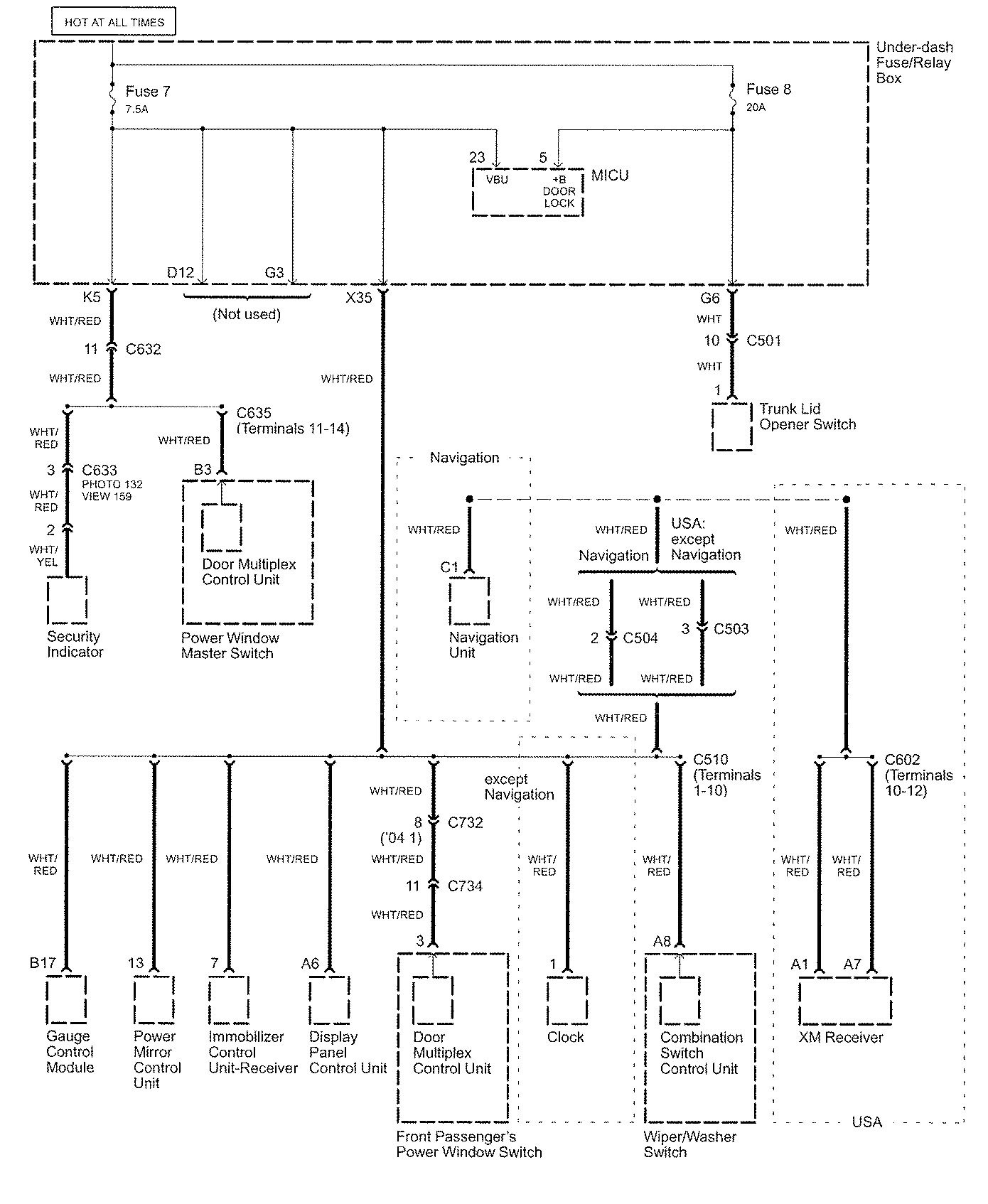
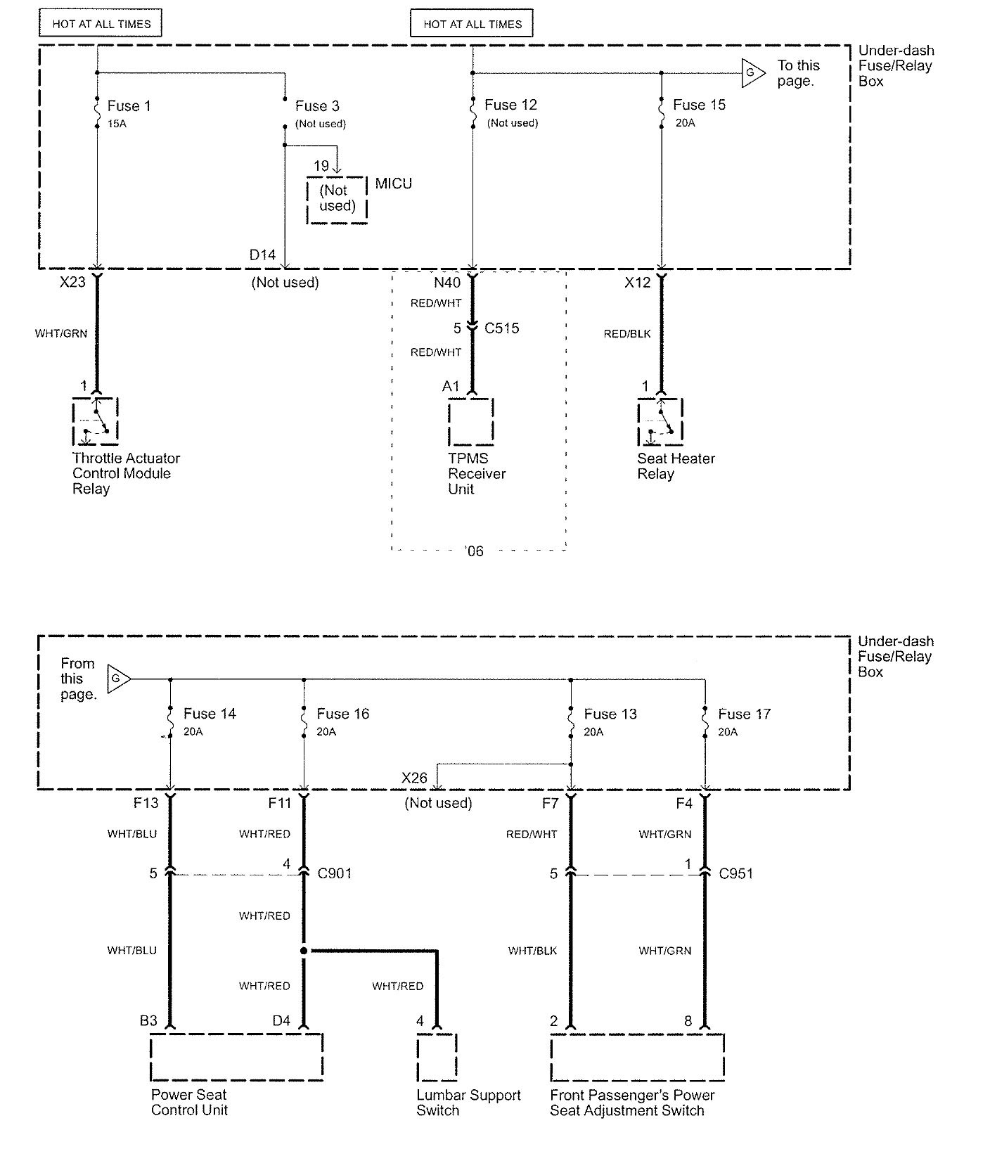
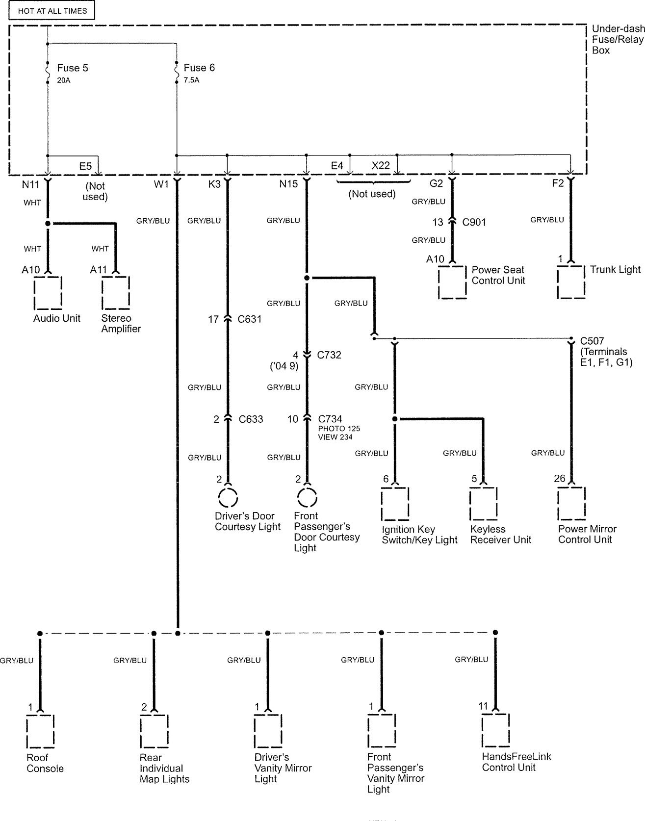
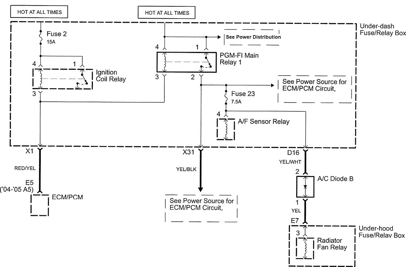
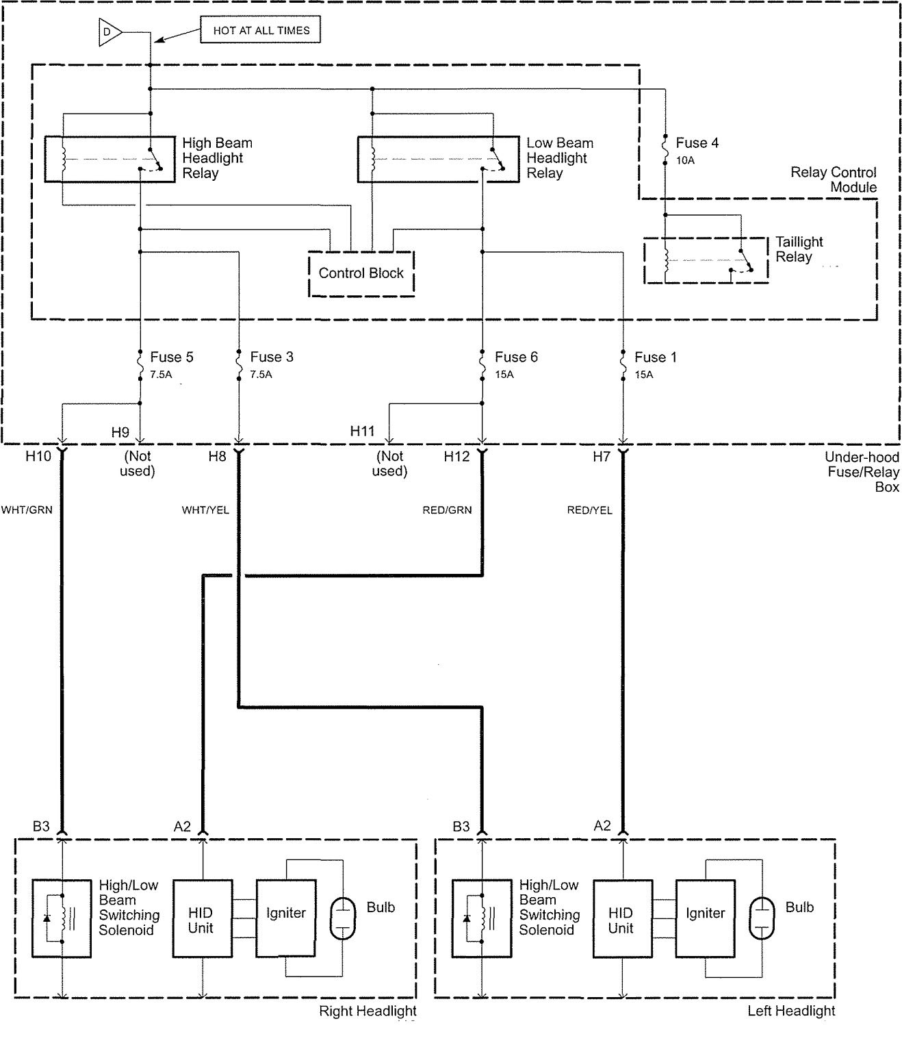
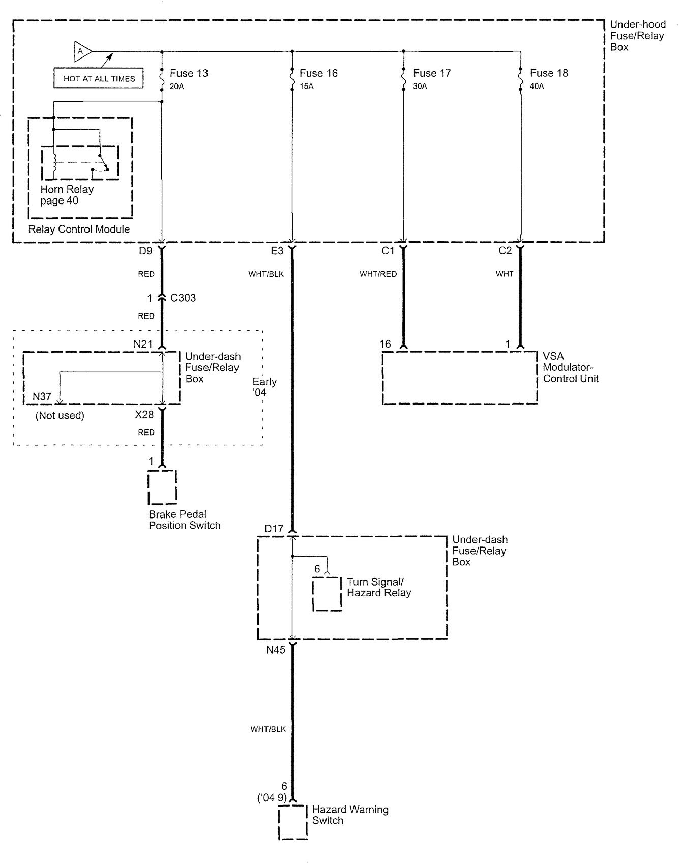
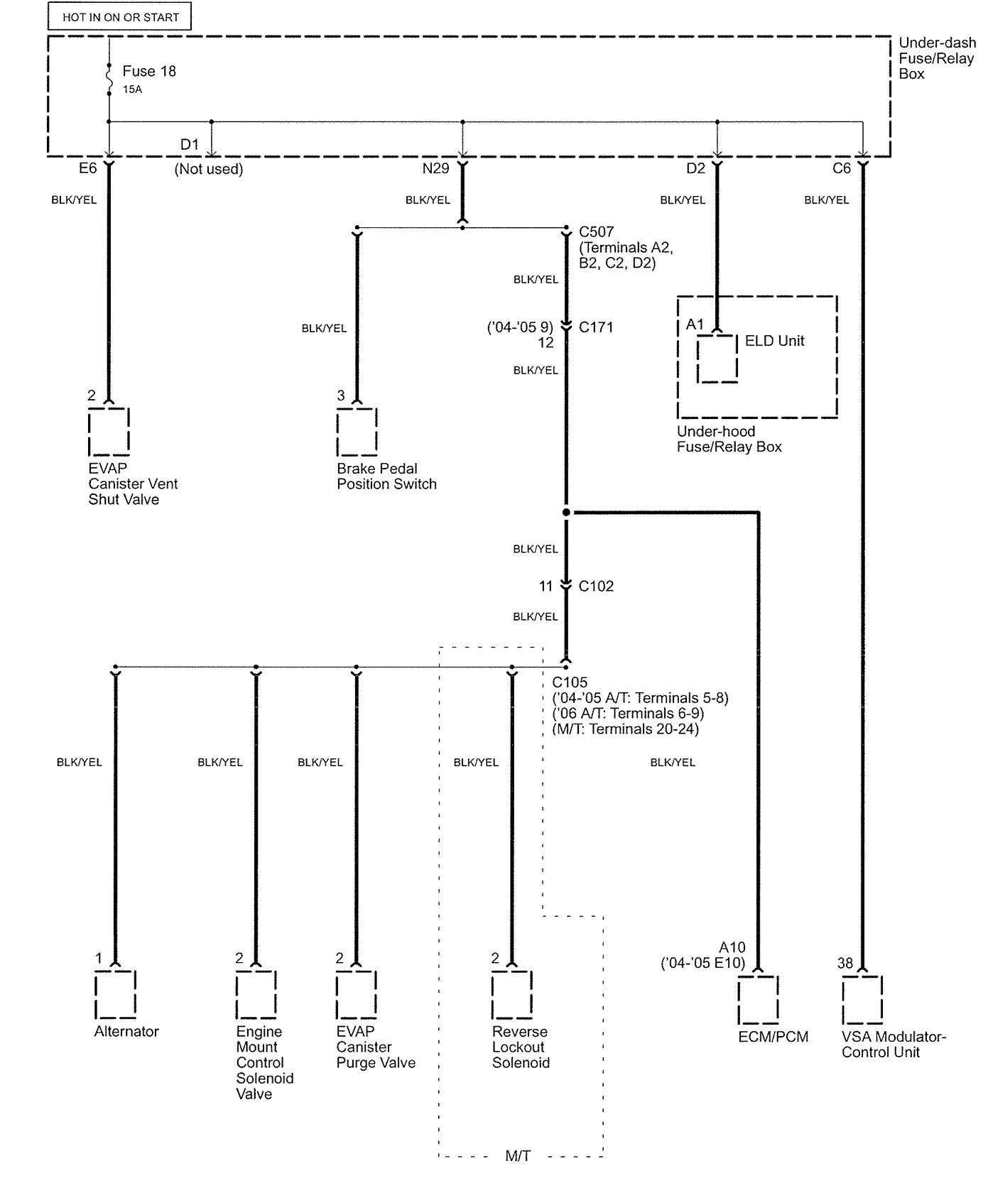
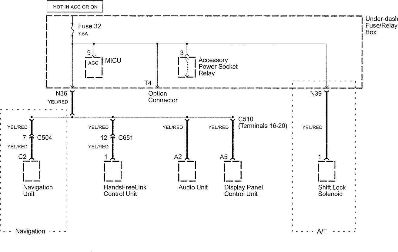
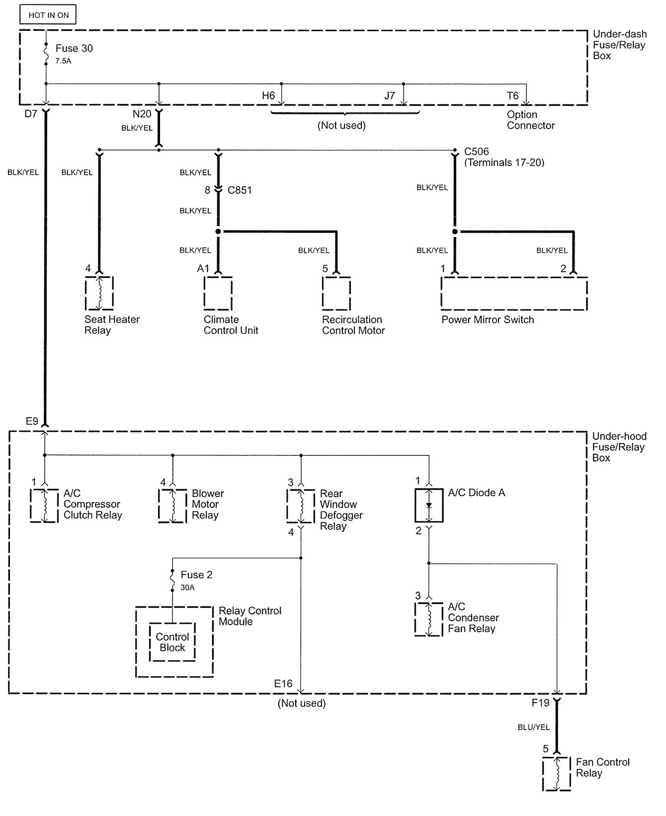
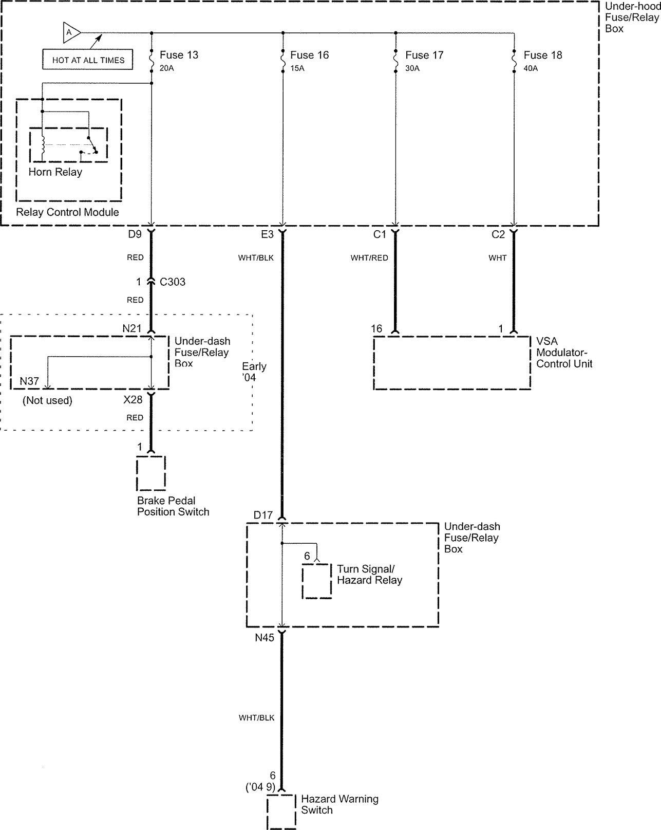
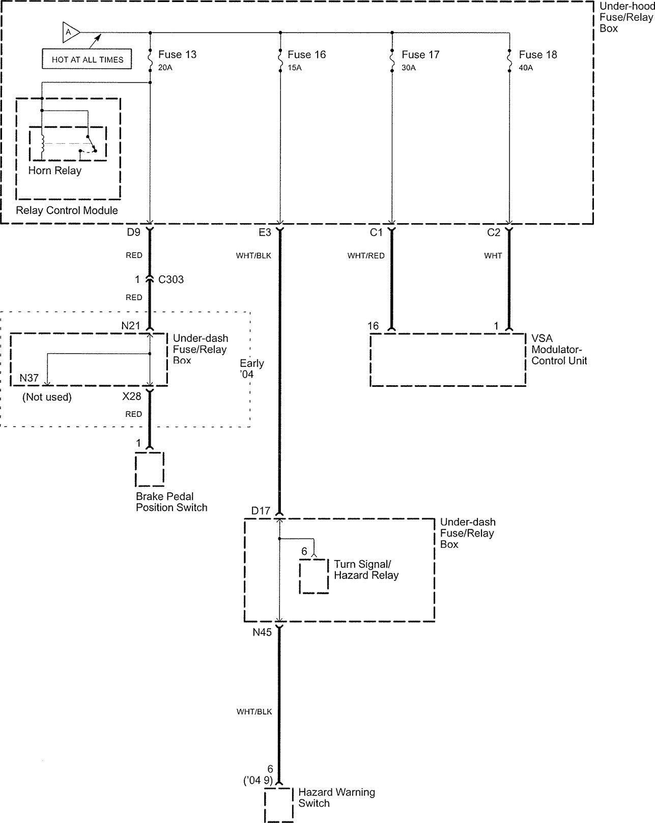
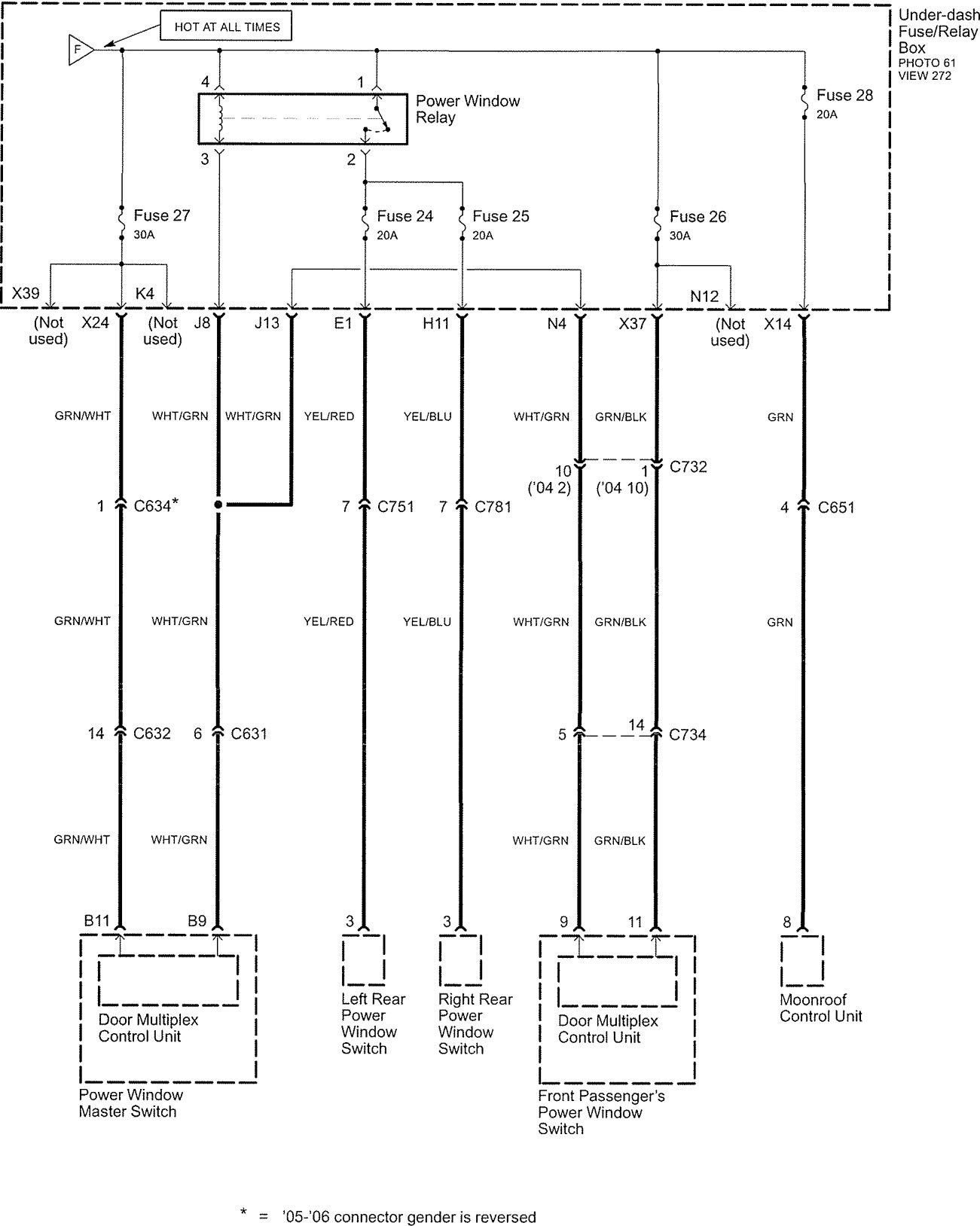
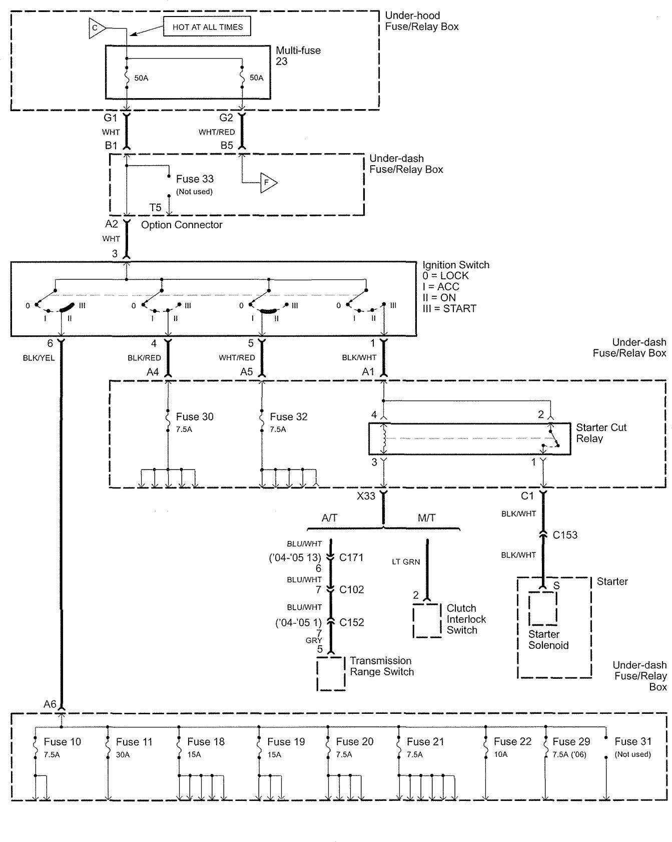
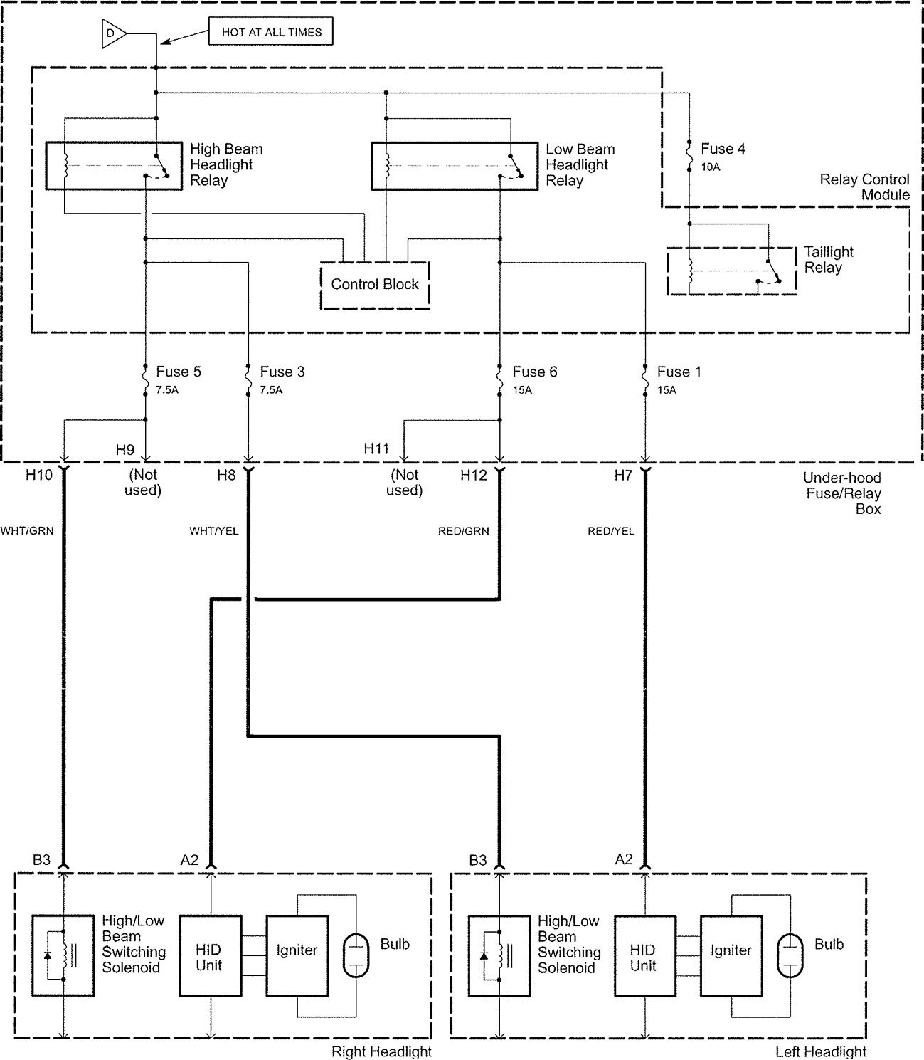
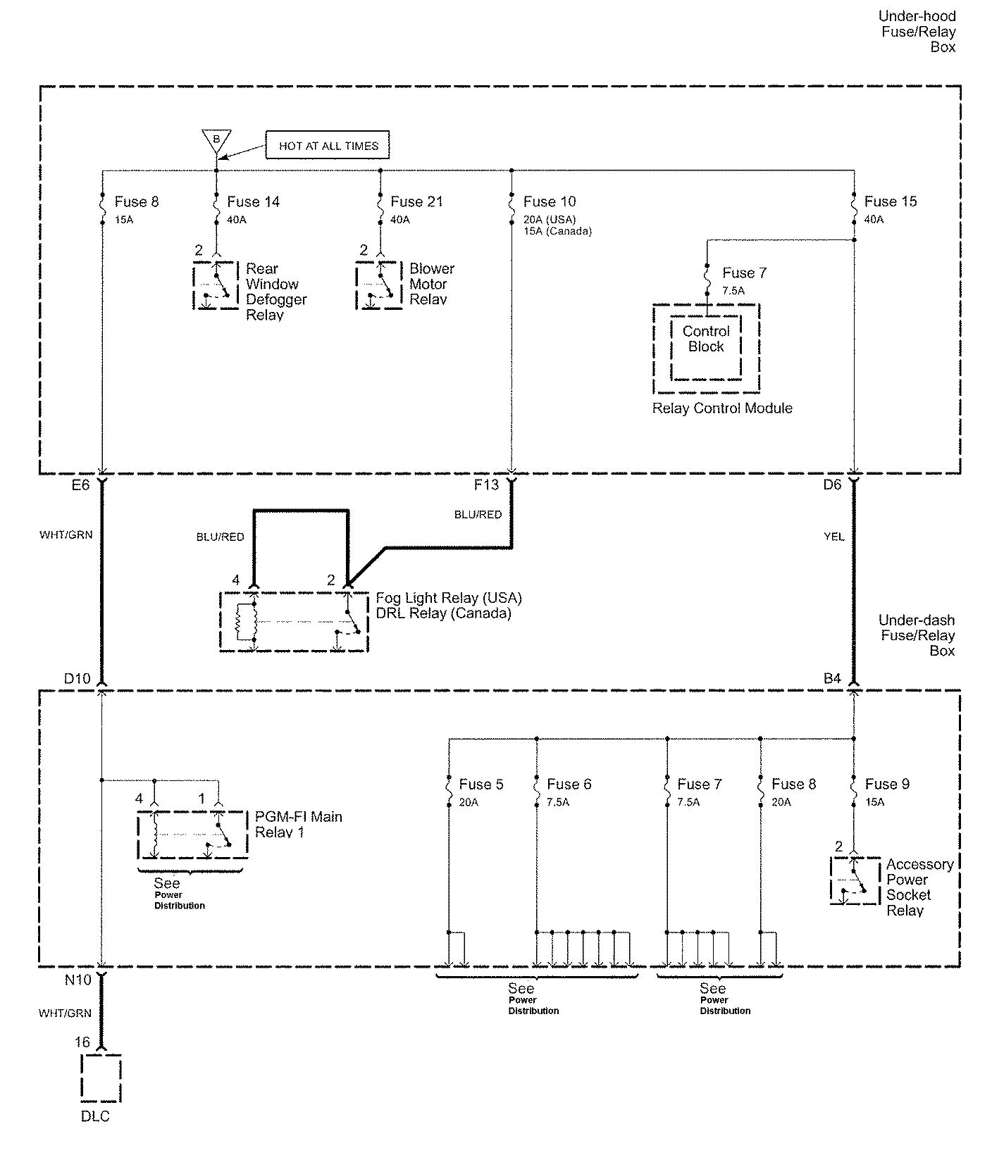
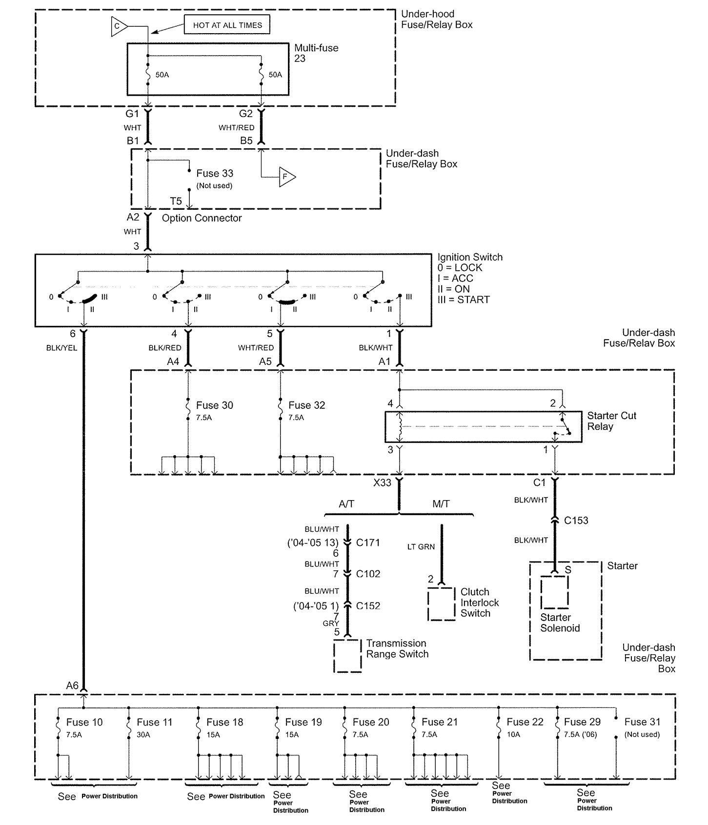
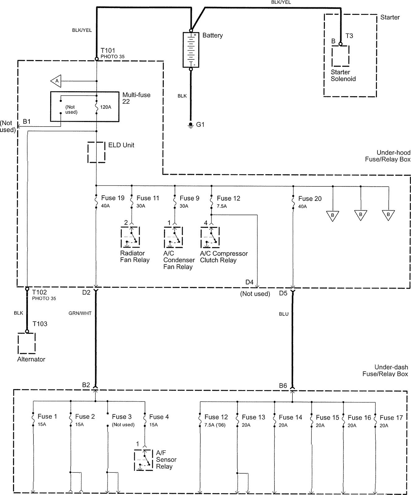
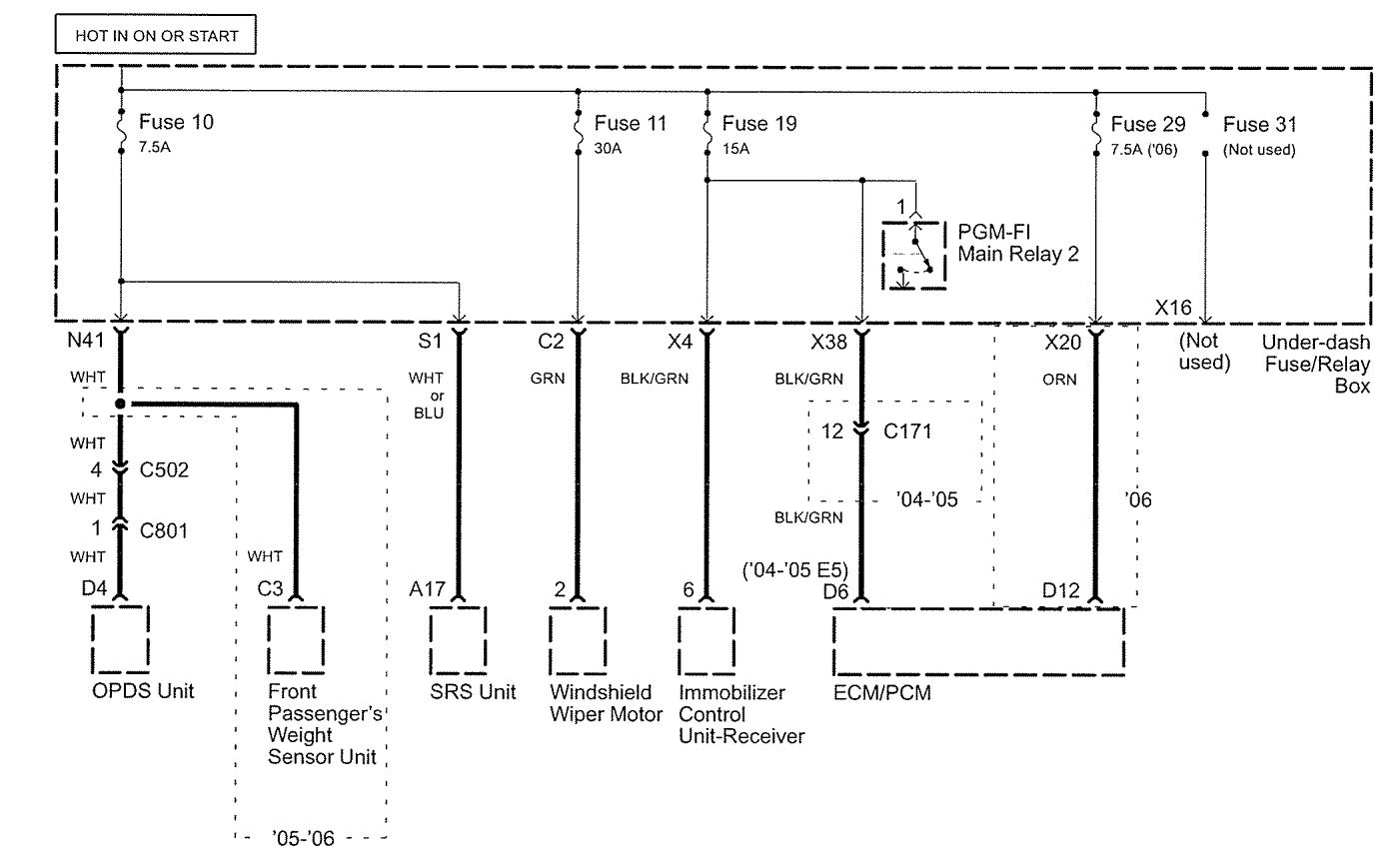
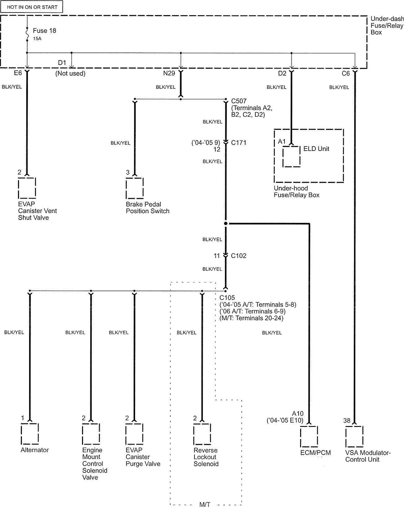
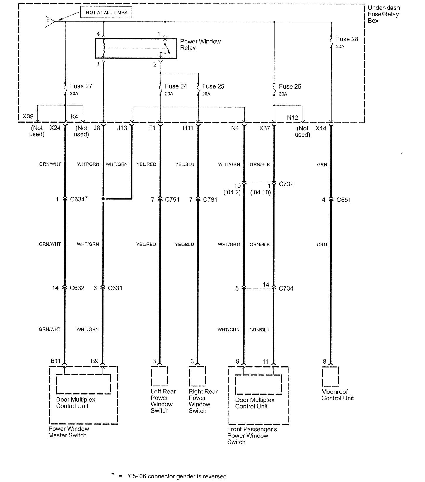
Acura TL (2006) – wiring diagrams – power distribution
Year of productions: 2006
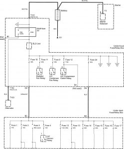
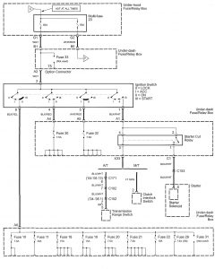
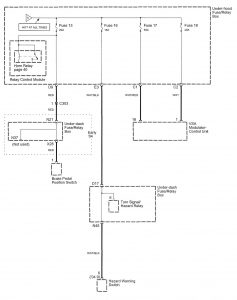
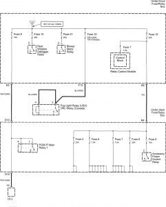
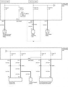
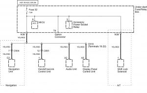
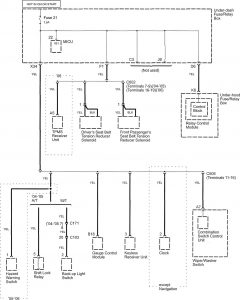
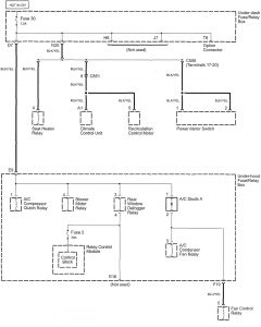
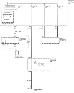
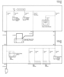
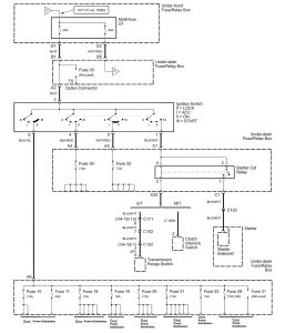
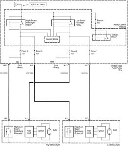
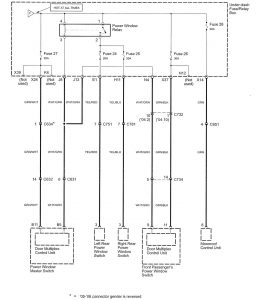
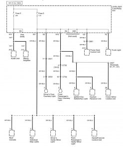
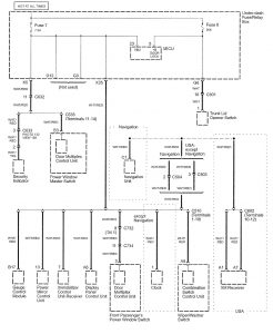
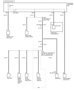
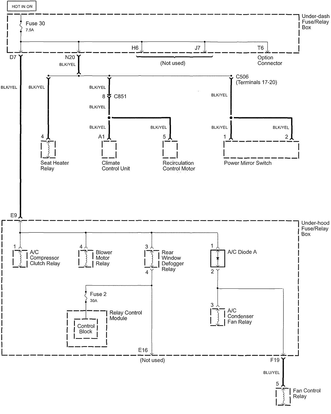
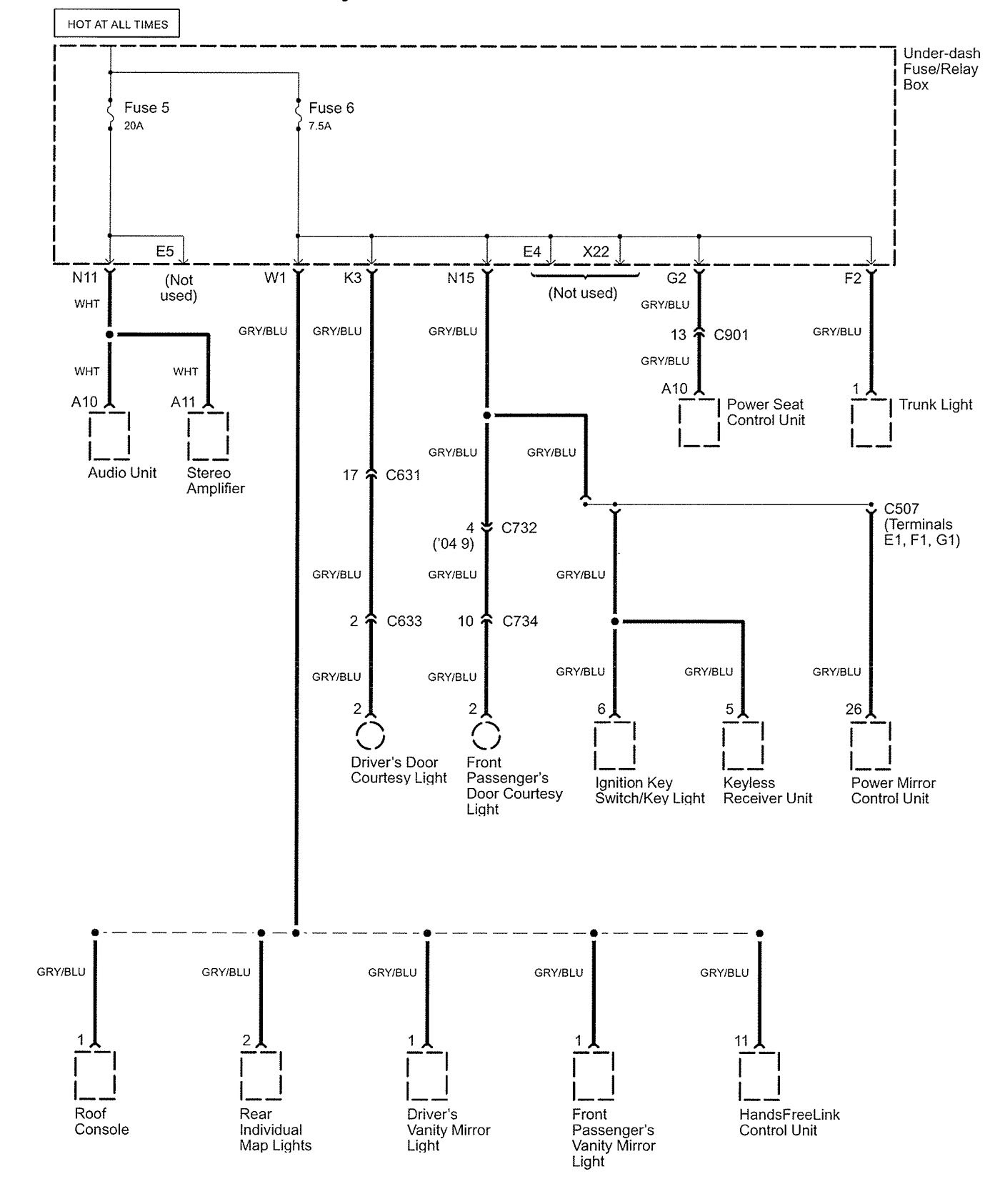
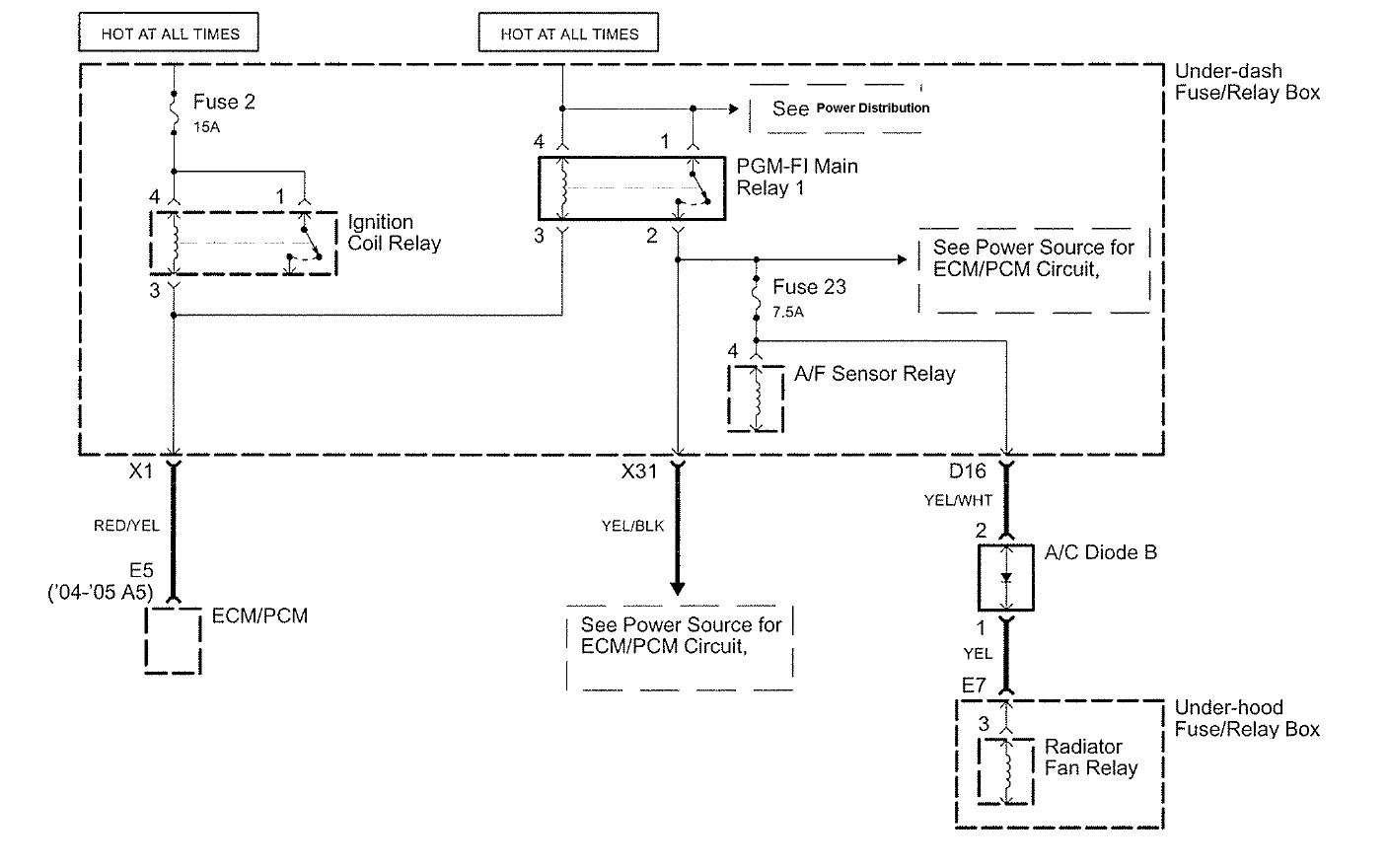
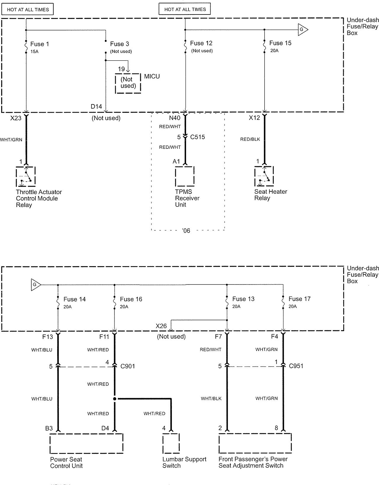
Power distribution
Version 1
















Version 2













WARNING: Terminal and harness assignments for individual connectors will vary depending on vehicle equipment level, model, and market.
