Acura SLX (1996 – 1999) – wiring diagrams – fog lamps
Year of productions: 1996, 1997, 1998, 1999
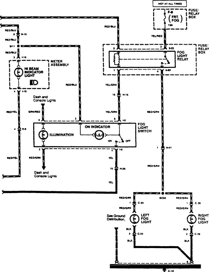
Fog lamps


WARNING: Terminal and harness assignments for individual connectors will vary depending on vehicle equipment level, model, and market.
Year of productions: 1996, 1997, 1998, 1999


WARNING: Terminal and harness assignments for individual connectors will vary depending on vehicle equipment level, model, and market.
Copyright © 2026 | MH Magazine WordPress Theme by MH Themes