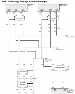
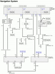
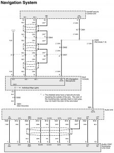
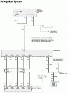
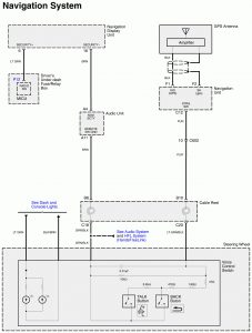
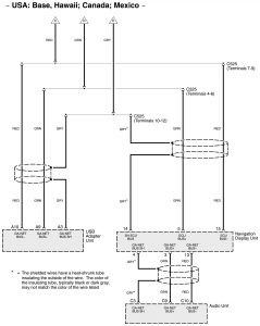
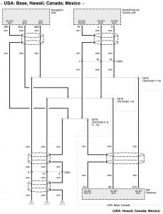
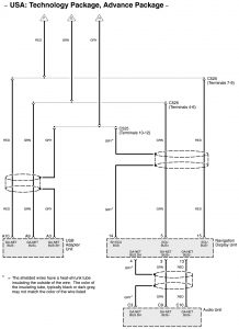
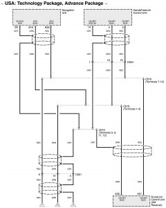
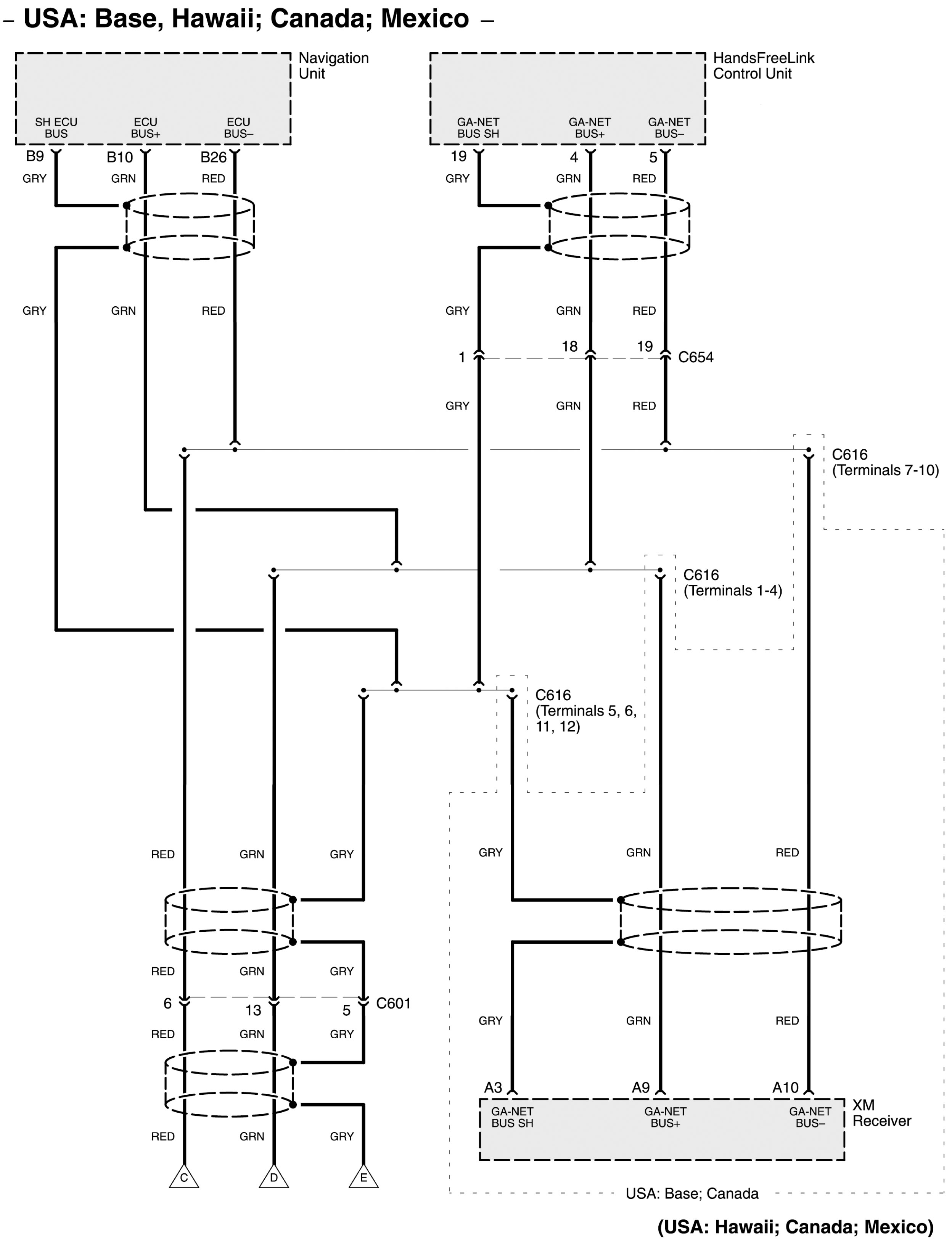
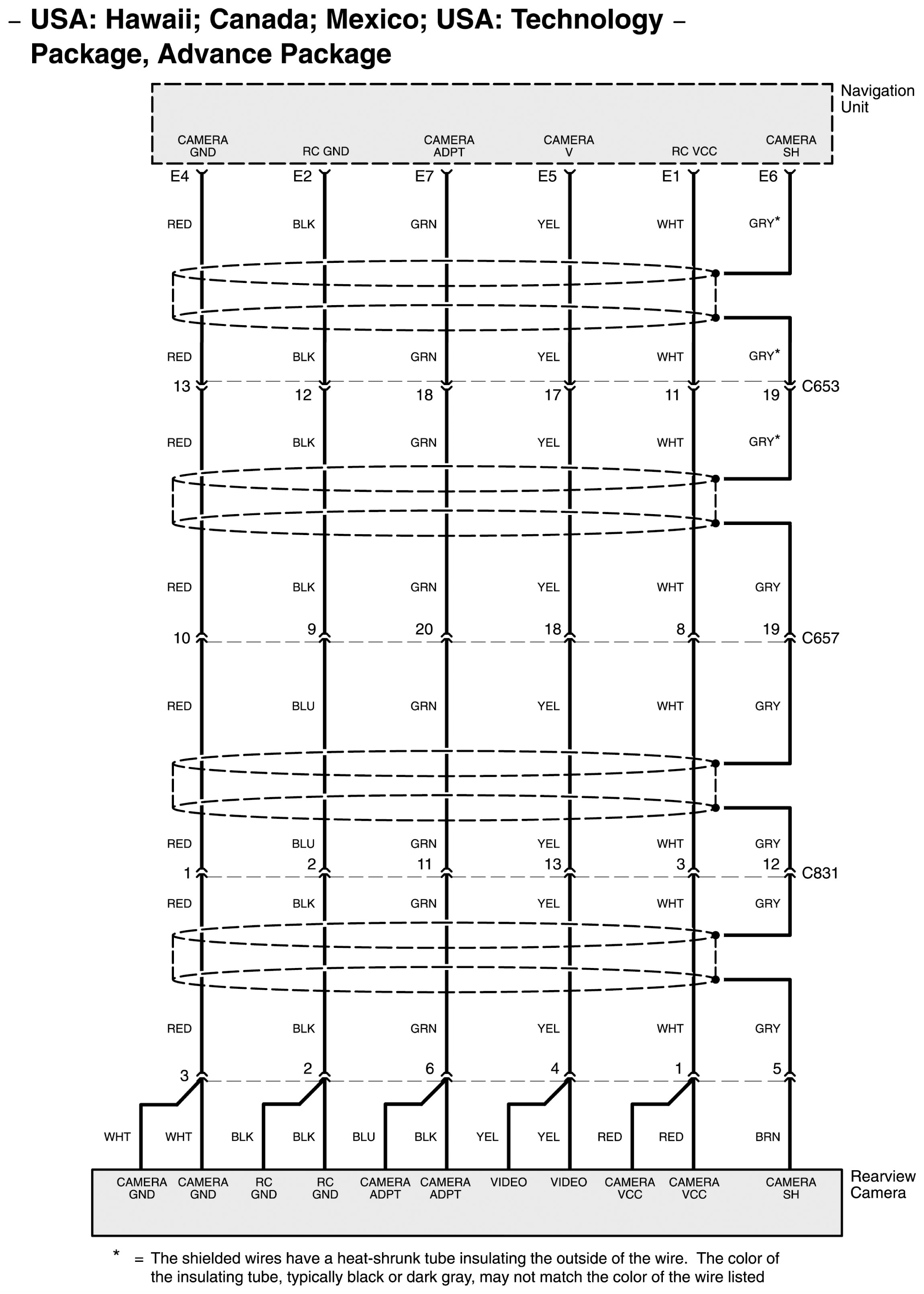
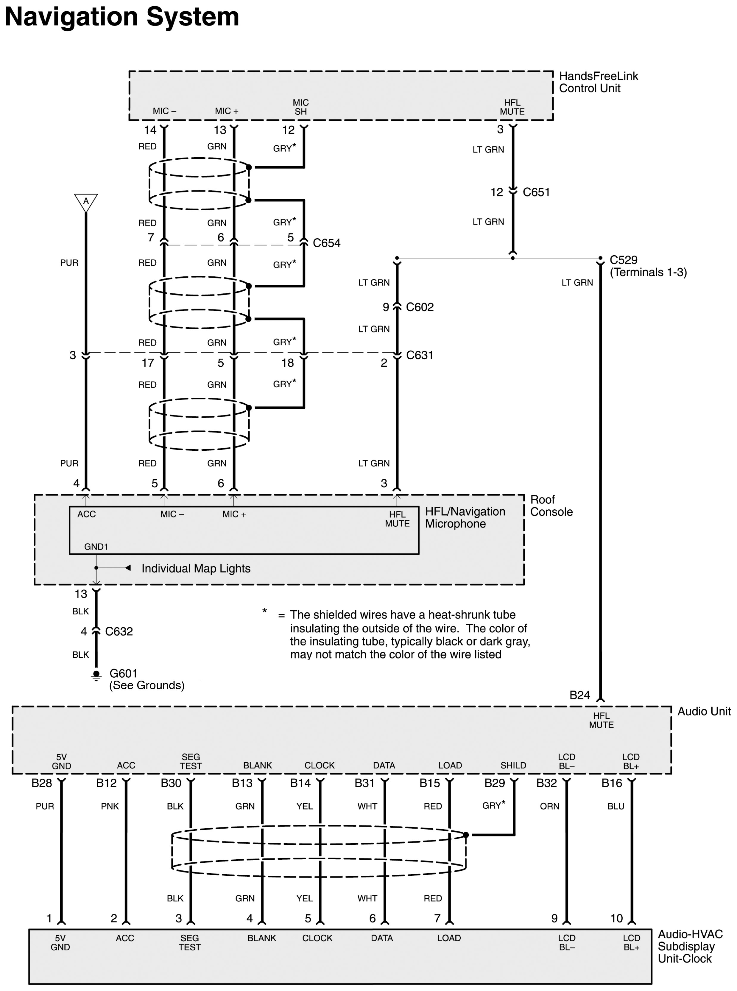
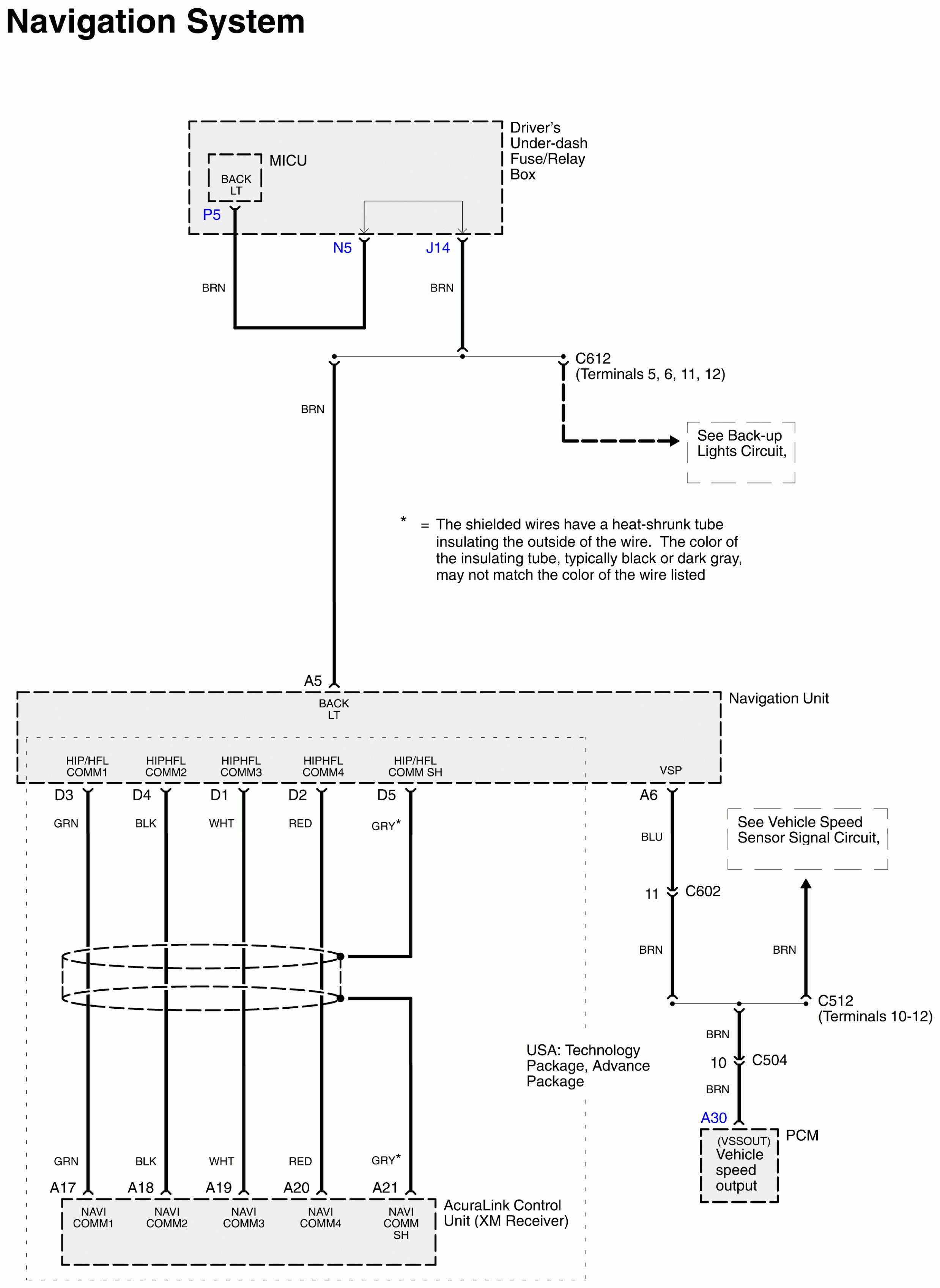
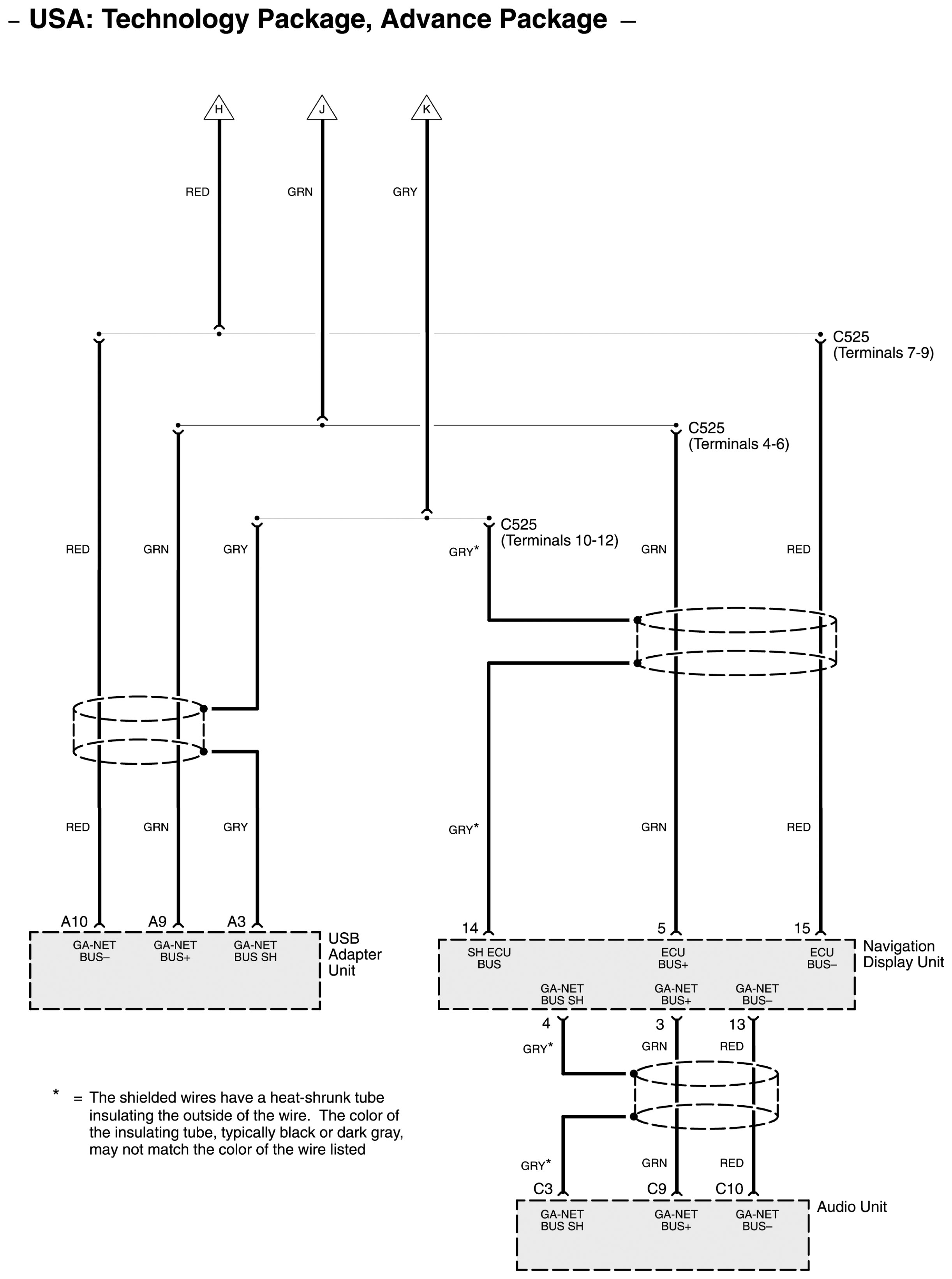
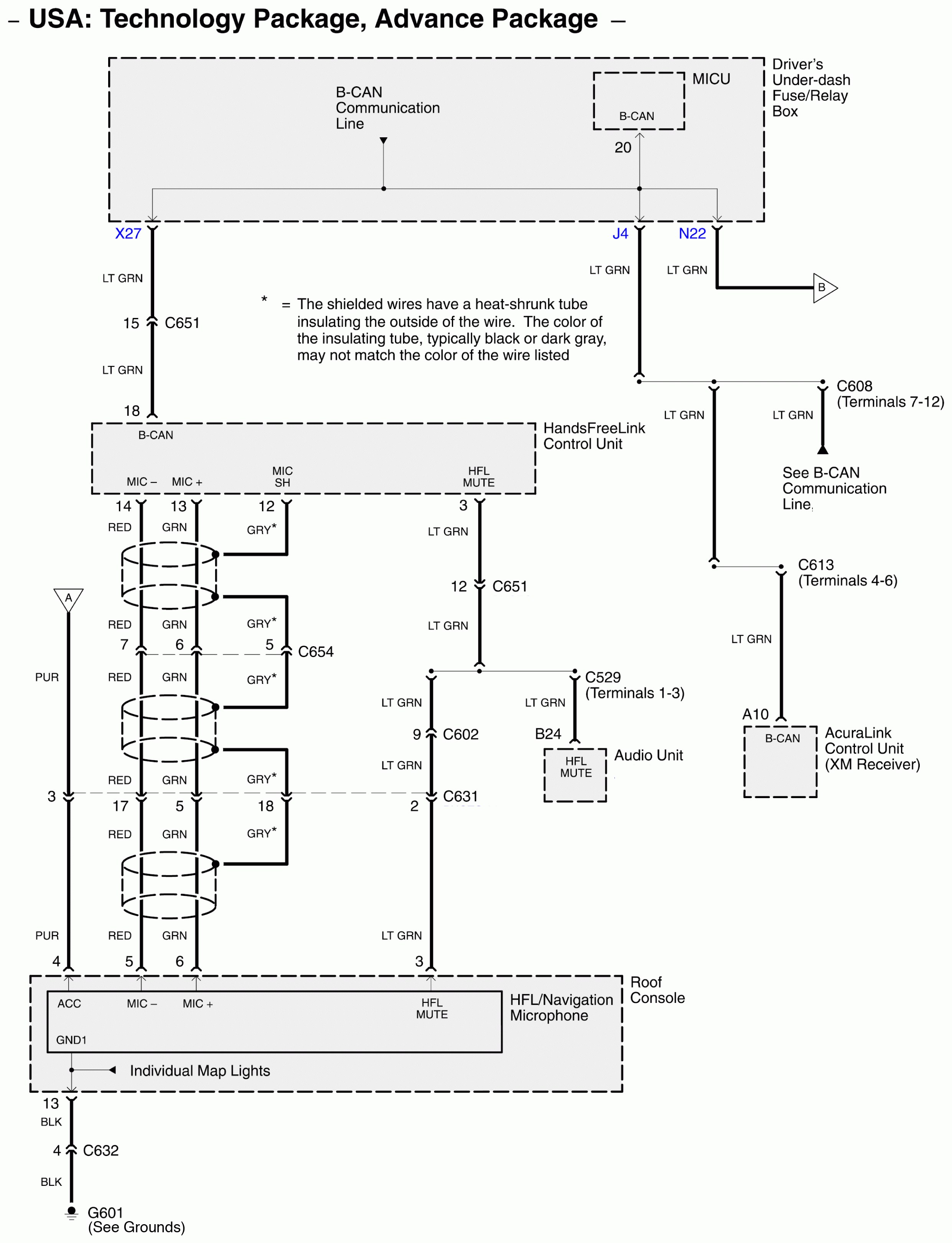
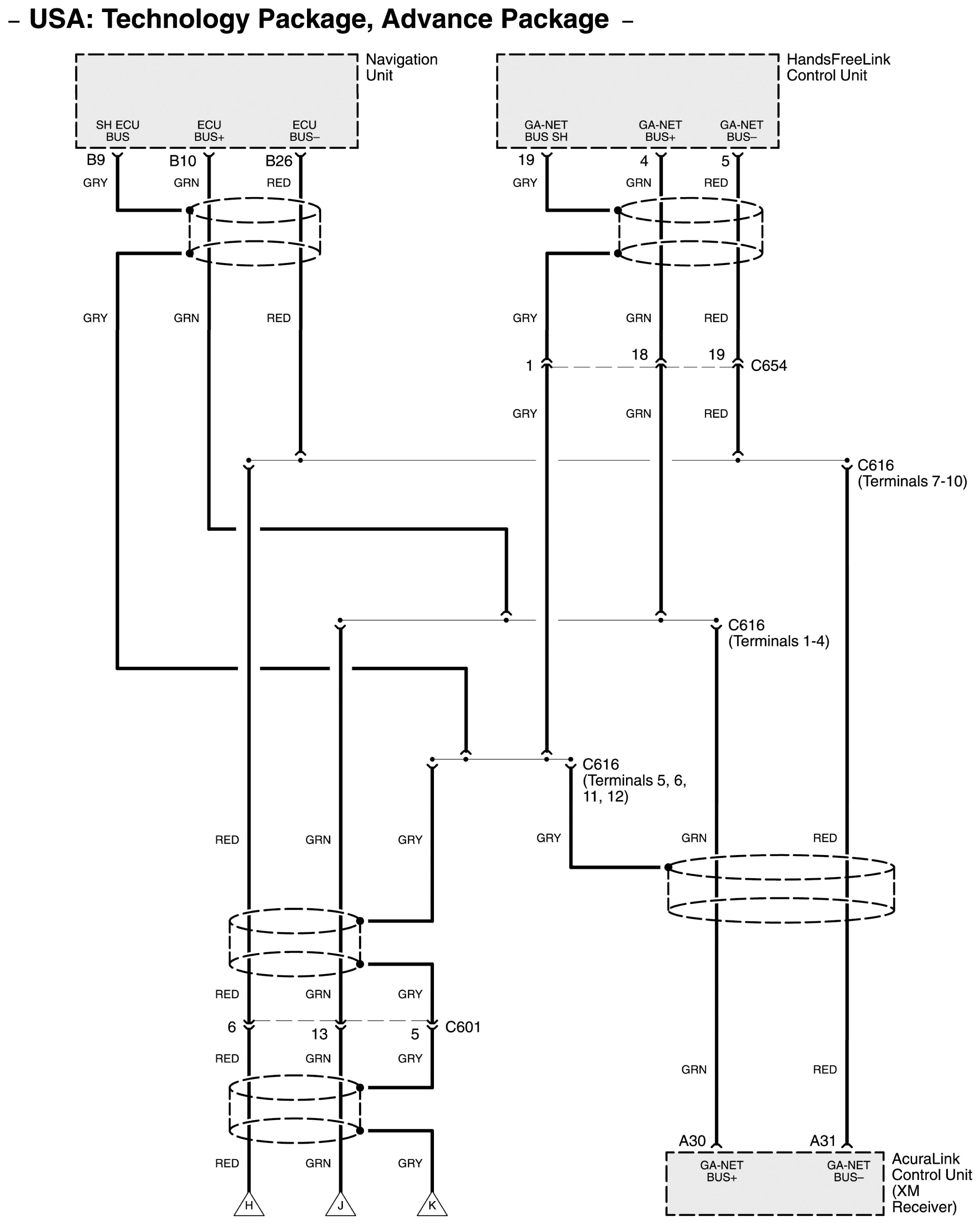
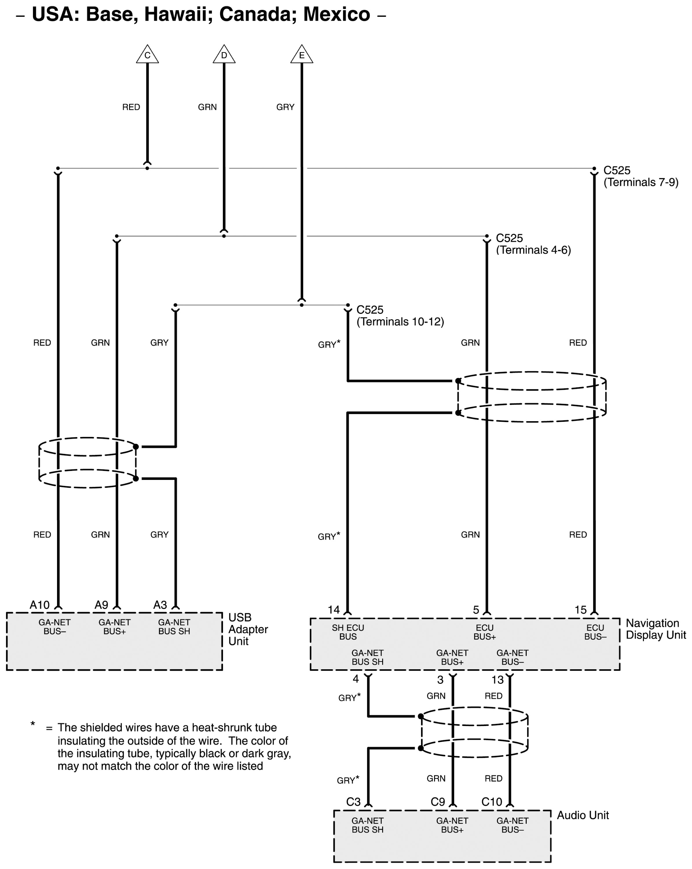
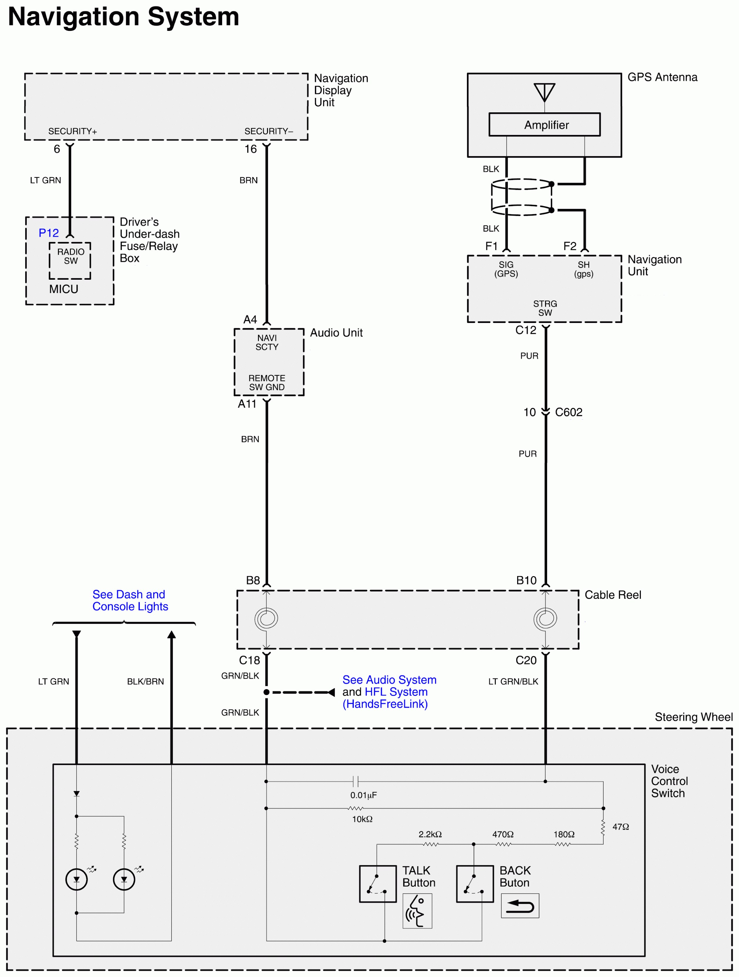
Acura RL (2011) – wiring diagrams – navigation system
Year of productions: 2011
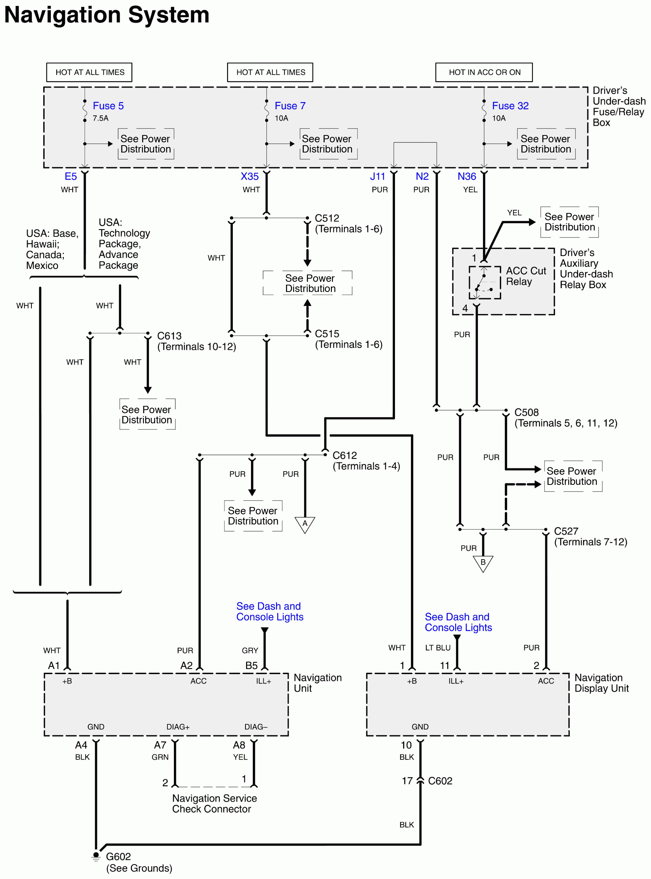
Navigation system
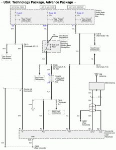
Version 1










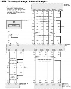
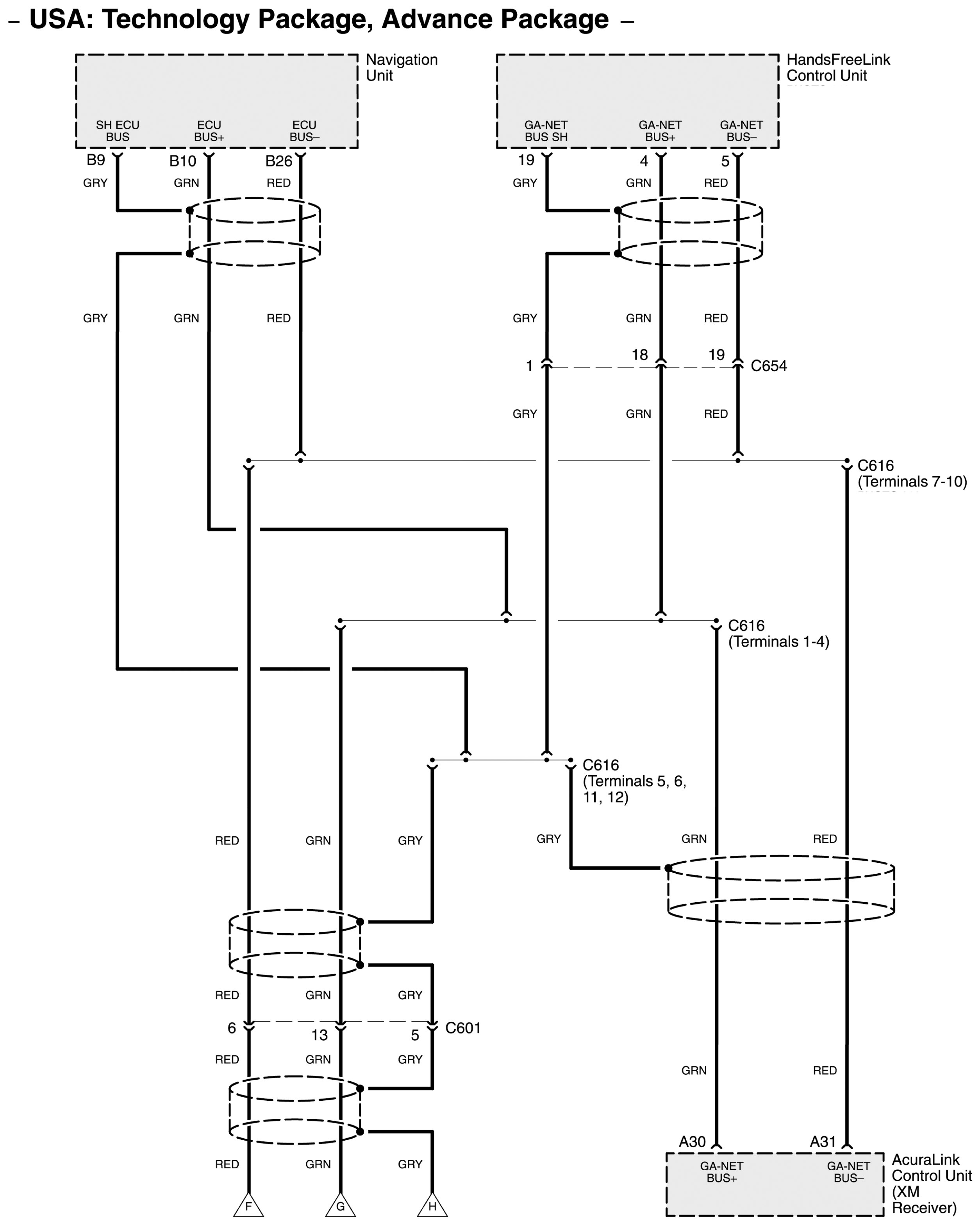
Version 2








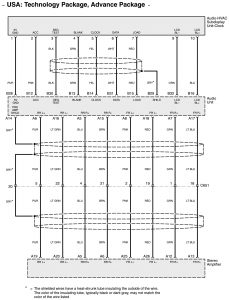
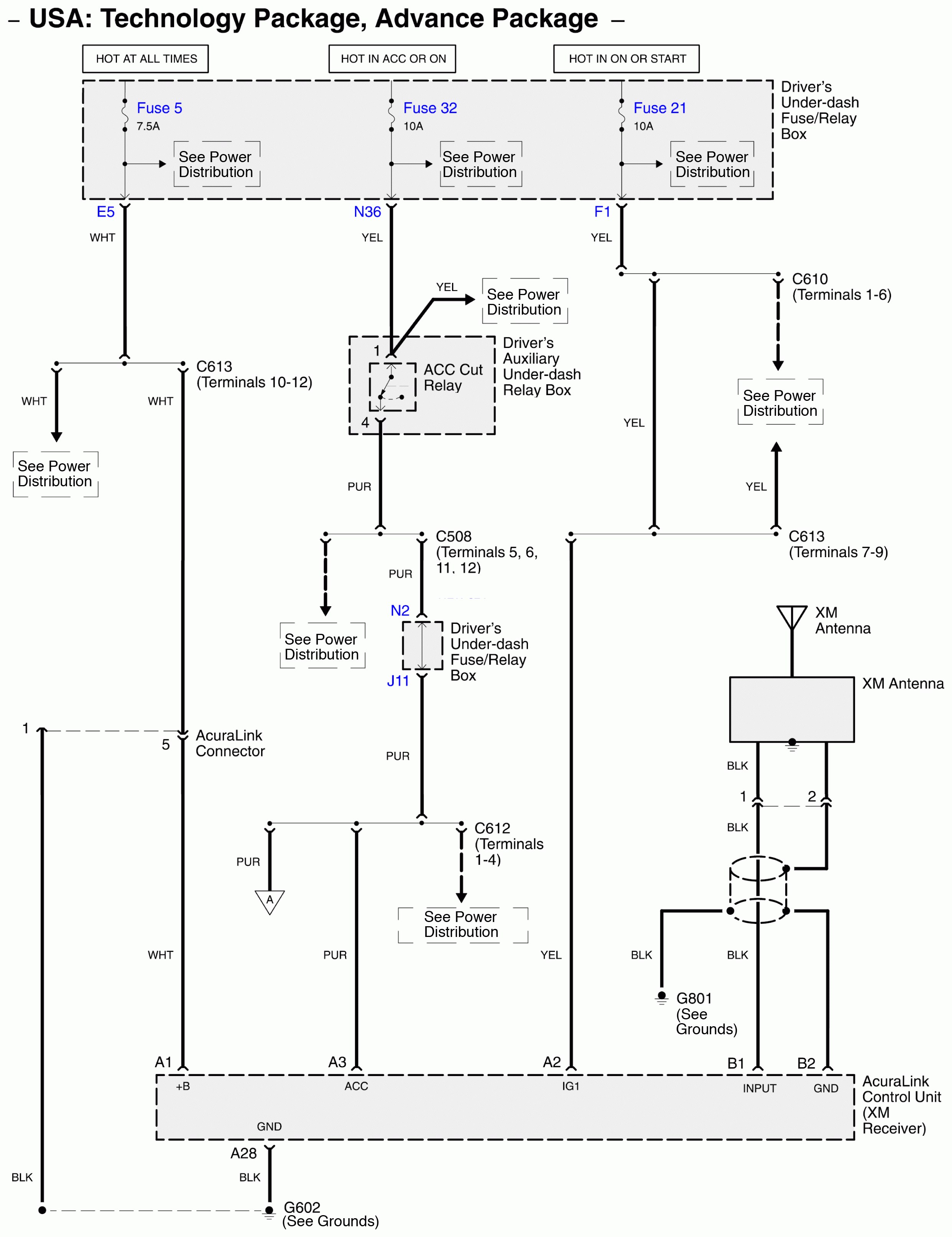
Version 3


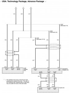
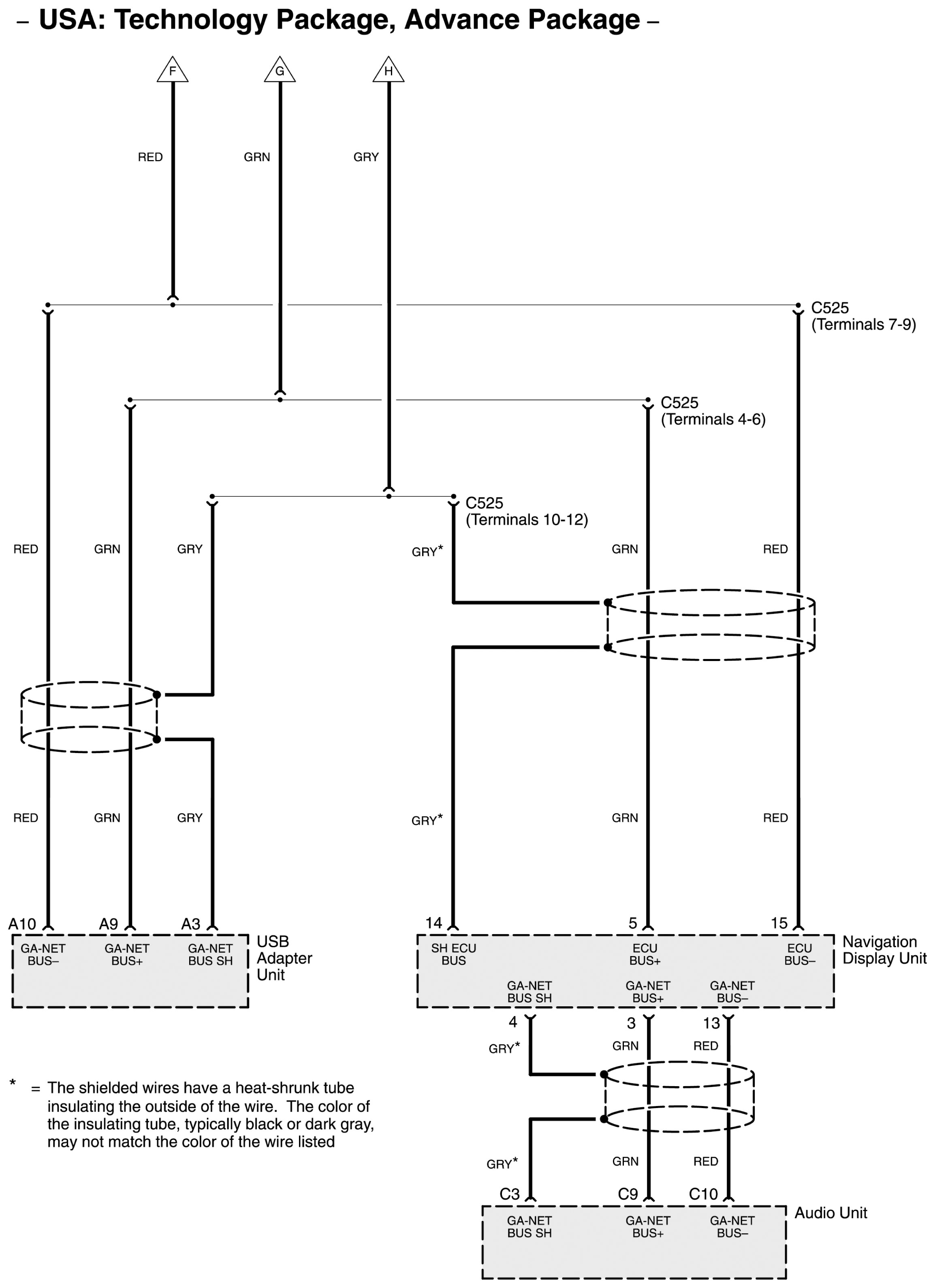
Version 4


Version 5

WARNING: Terminal and harness assignments for individual connectors will vary depending on vehicle equipment level, model, and market.
