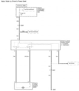
Acura RL (2010) – wiring diagrams – power lumbar
Year of productions: 2010
Power lumbar

WARNING: Terminal and harness assignments for individual connectors will vary depending on vehicle equipment level, model, and market.
Copyright © 2025 | MH Magazine WordPress Theme by MH Themes