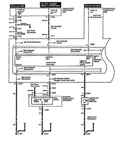
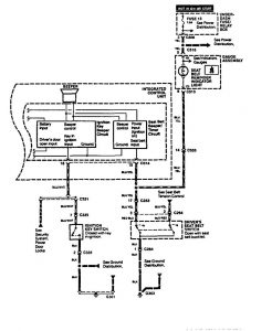
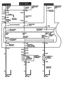
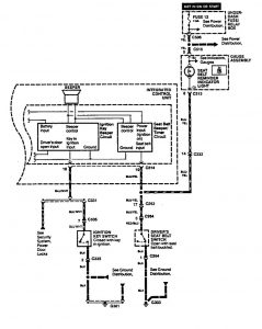
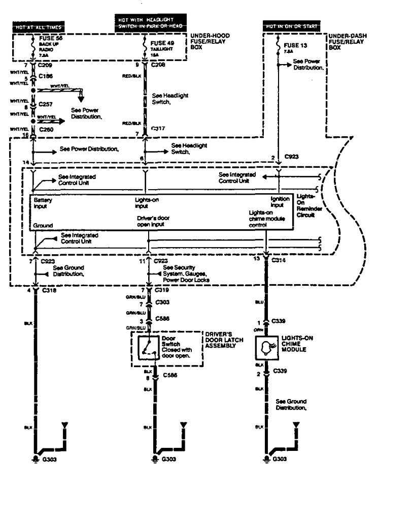
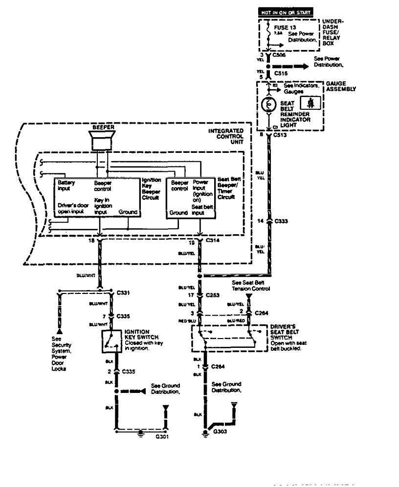
Acura Legend (1994 – 1995) – wiring diagram – key warning
Year of productions: 1994, 1995
Key warning
Version 1


Version 2


WARNING: Terminal and harness assignments for individual connectors will vary depending on vehicle equipment level, model, and market.
