Acura TL (2009) – wiring diagrams – power seats Year of productions: 2009 Power seats WARNING: Terminal and harness assignments for individual connectors will vary depending on vehicle equipment level, model, and market.
Mercedes-Benz 300SE (1990) – wiring diagrams – transmission controls Year of productions: 1990 Transmission controls WARNING: Terminal and harness assignments for individual connectors will vary depending on vehicle equipment level, model, and market.
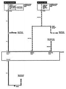
Mercedes-Benz 190E (1990 – 1991) – wiring diagrams – symbol ID Year of productions: 1990, 1991 Symbol ID WARNING: Terminal and harness assignments for individual connectors will vary depending on vehicle equipment level, model, and […]