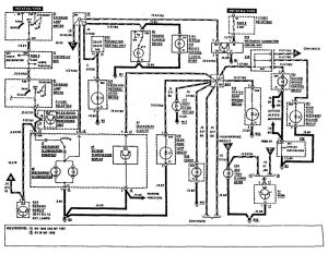
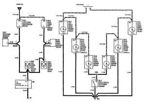
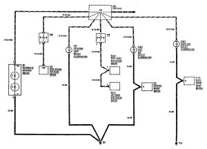
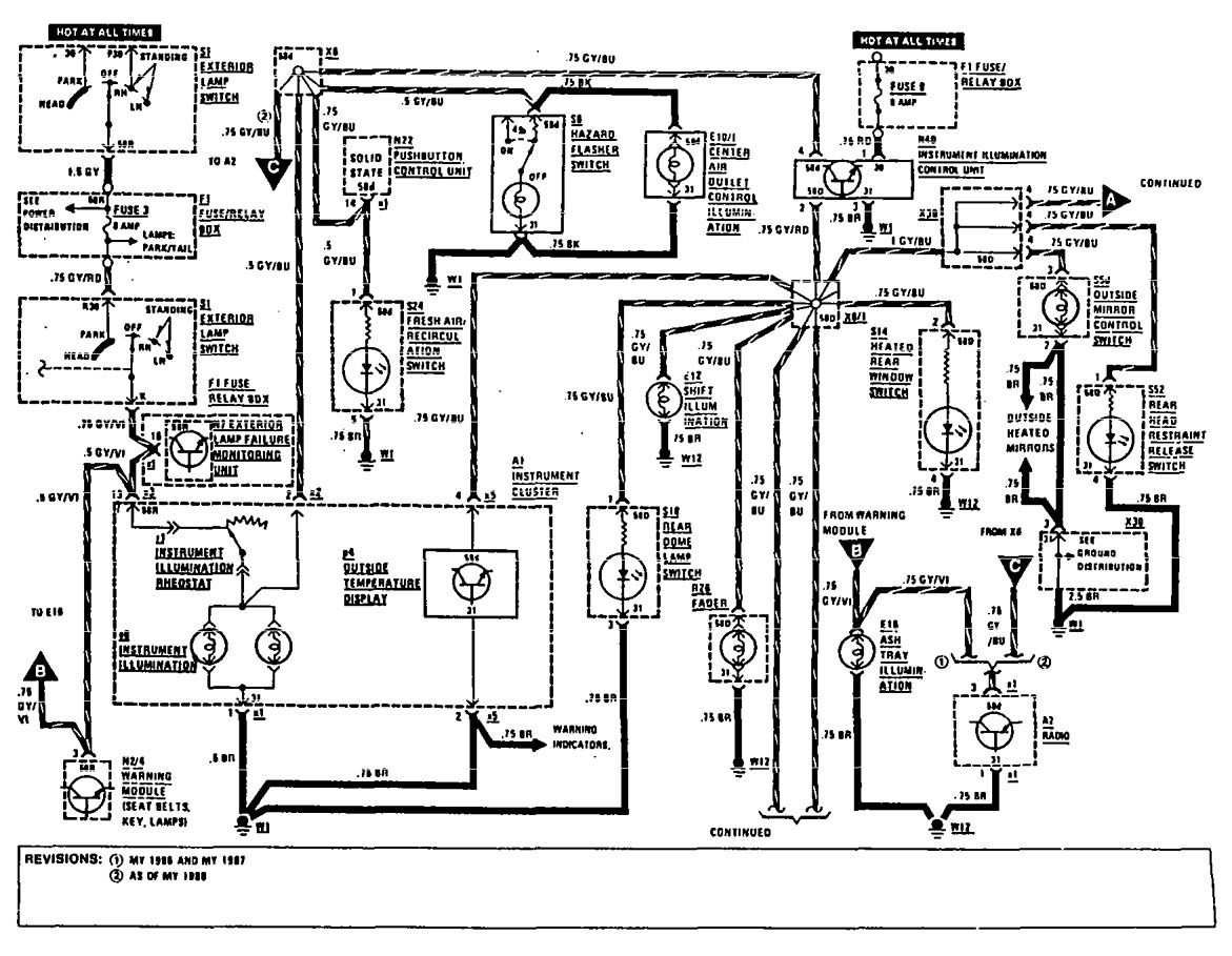
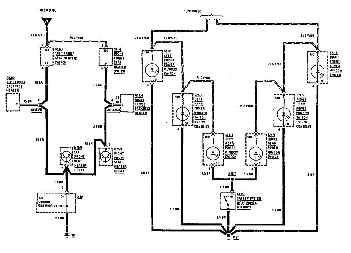
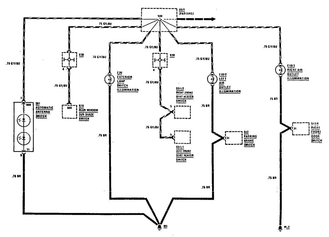
Mercedes-Benz 300E (1990) – wiring diagrams – instrumentation
Year of productions: 1990
Instrumentation

instrumentation (part 1)

instrumentation (part 2)

instrumentation (part 3)
WARNING: Terminal and harness assignments for individual connectors will vary depending on vehicle equipment level, model, and market.
