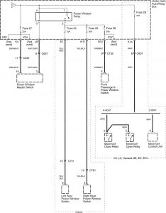
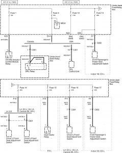
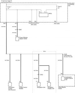
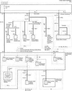
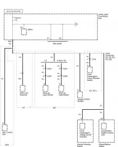
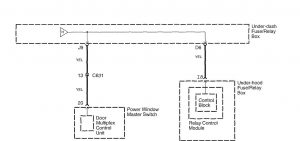
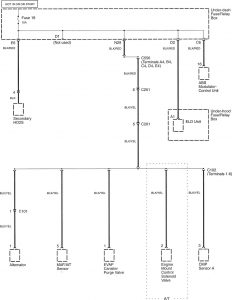
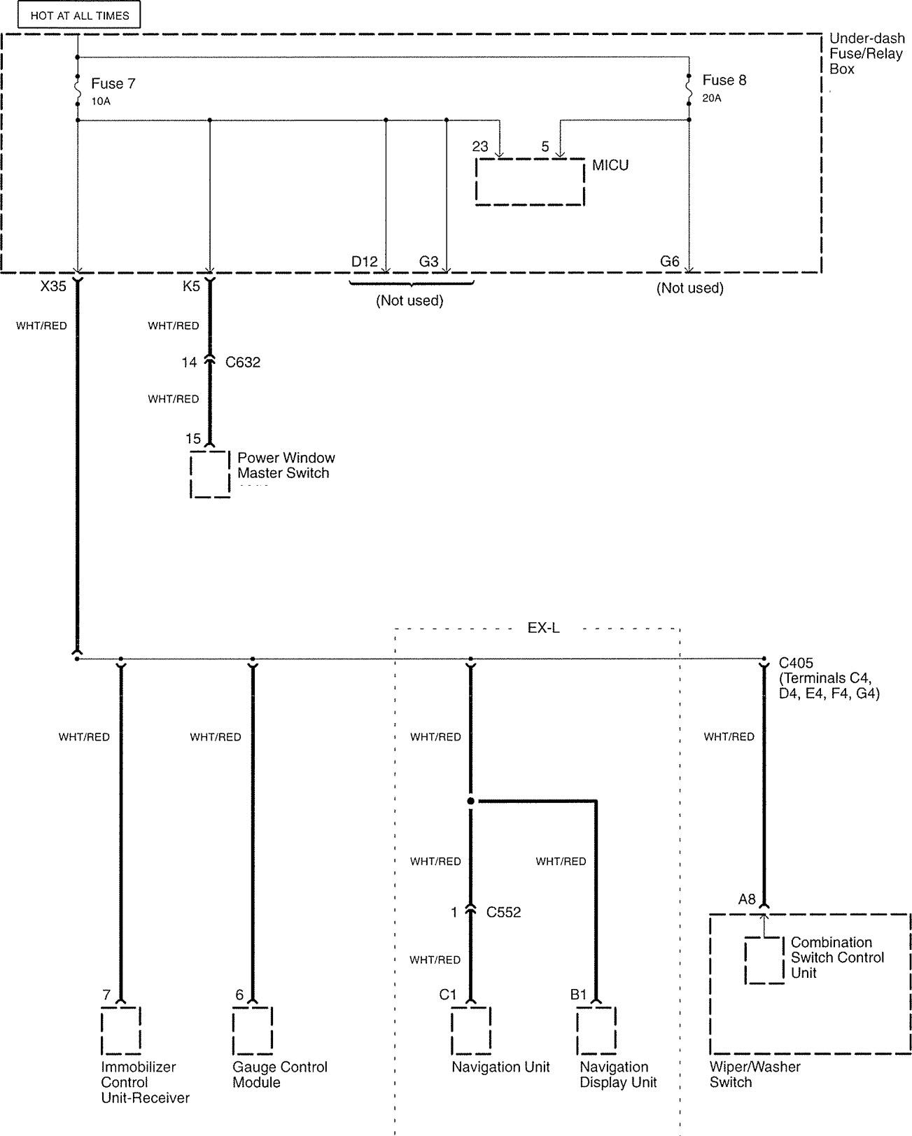
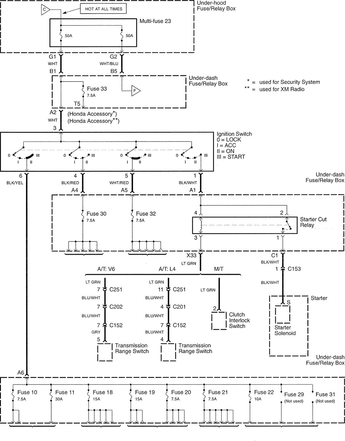
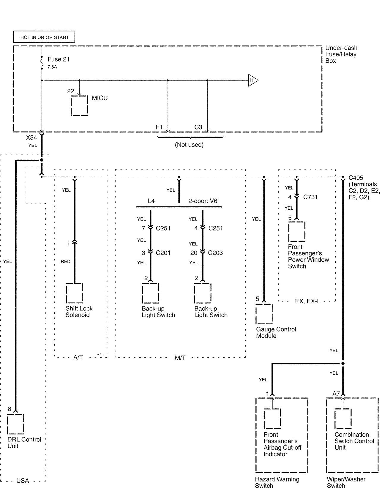
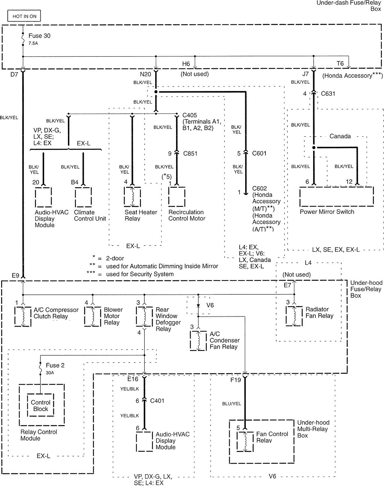
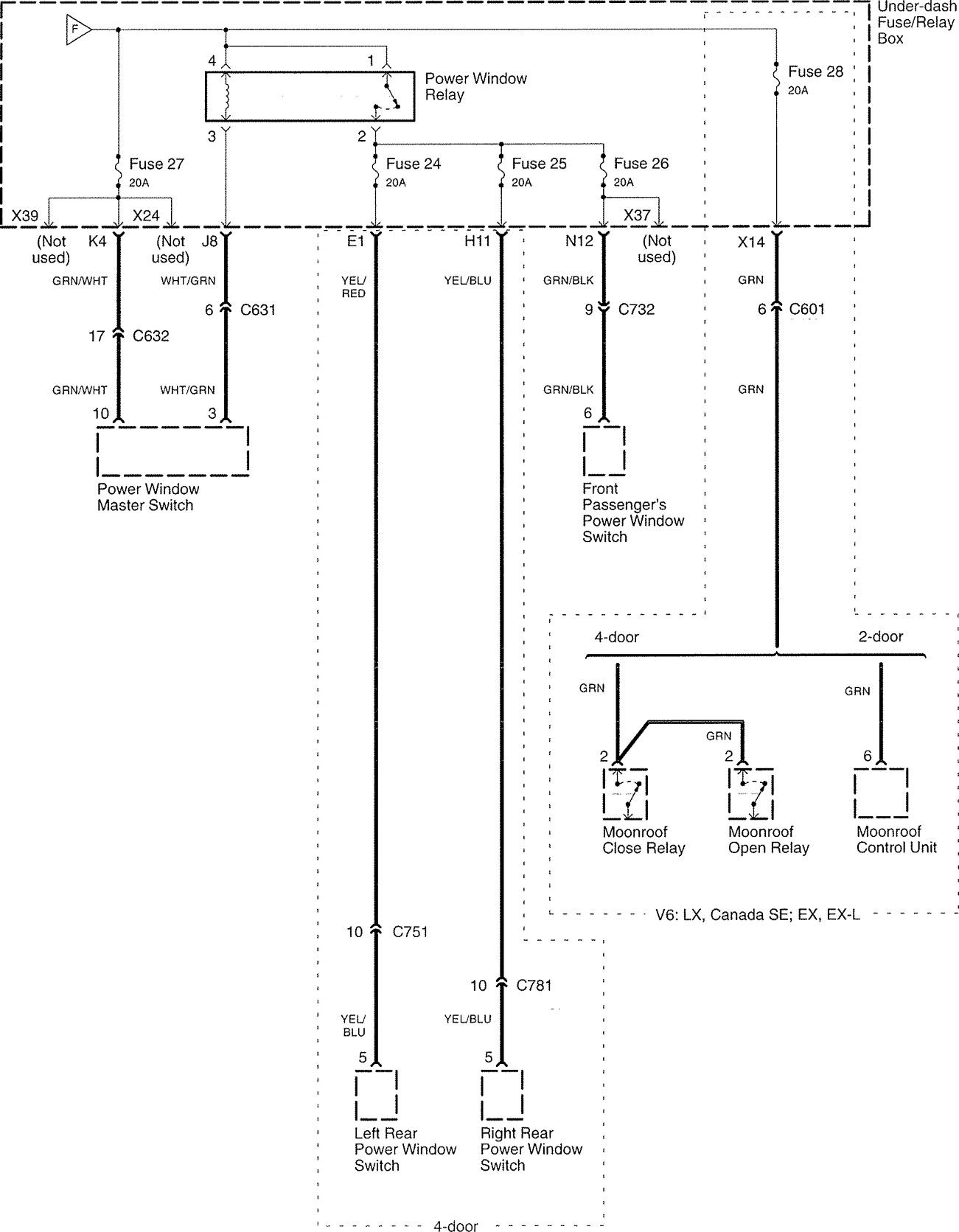
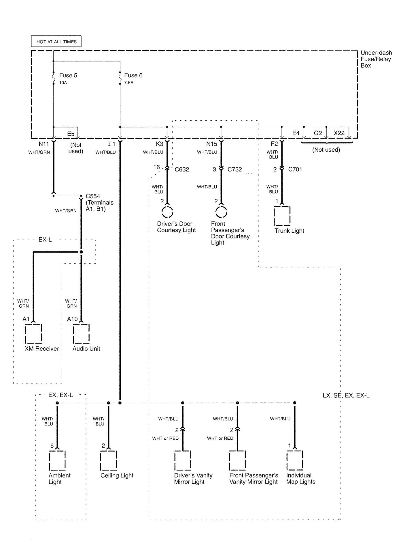
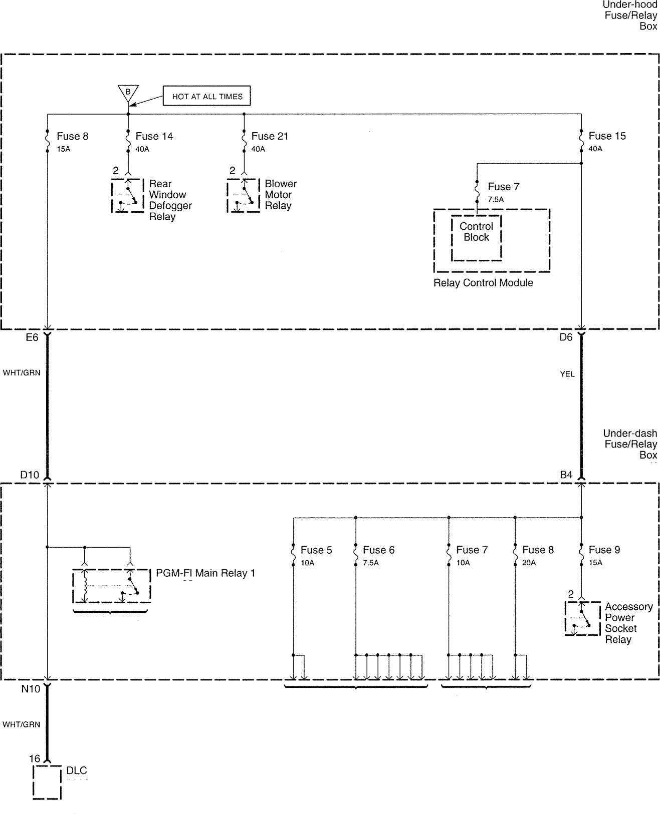
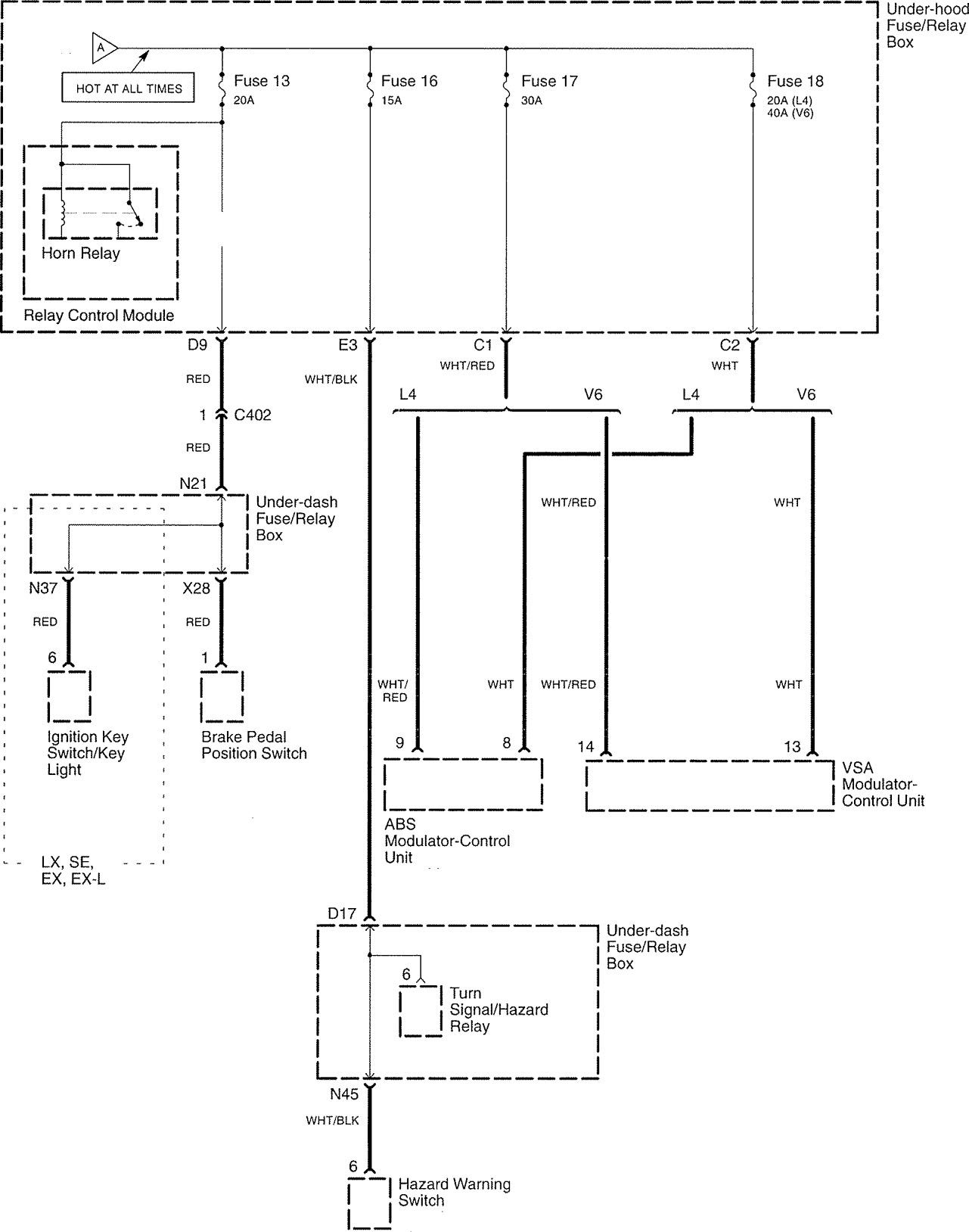
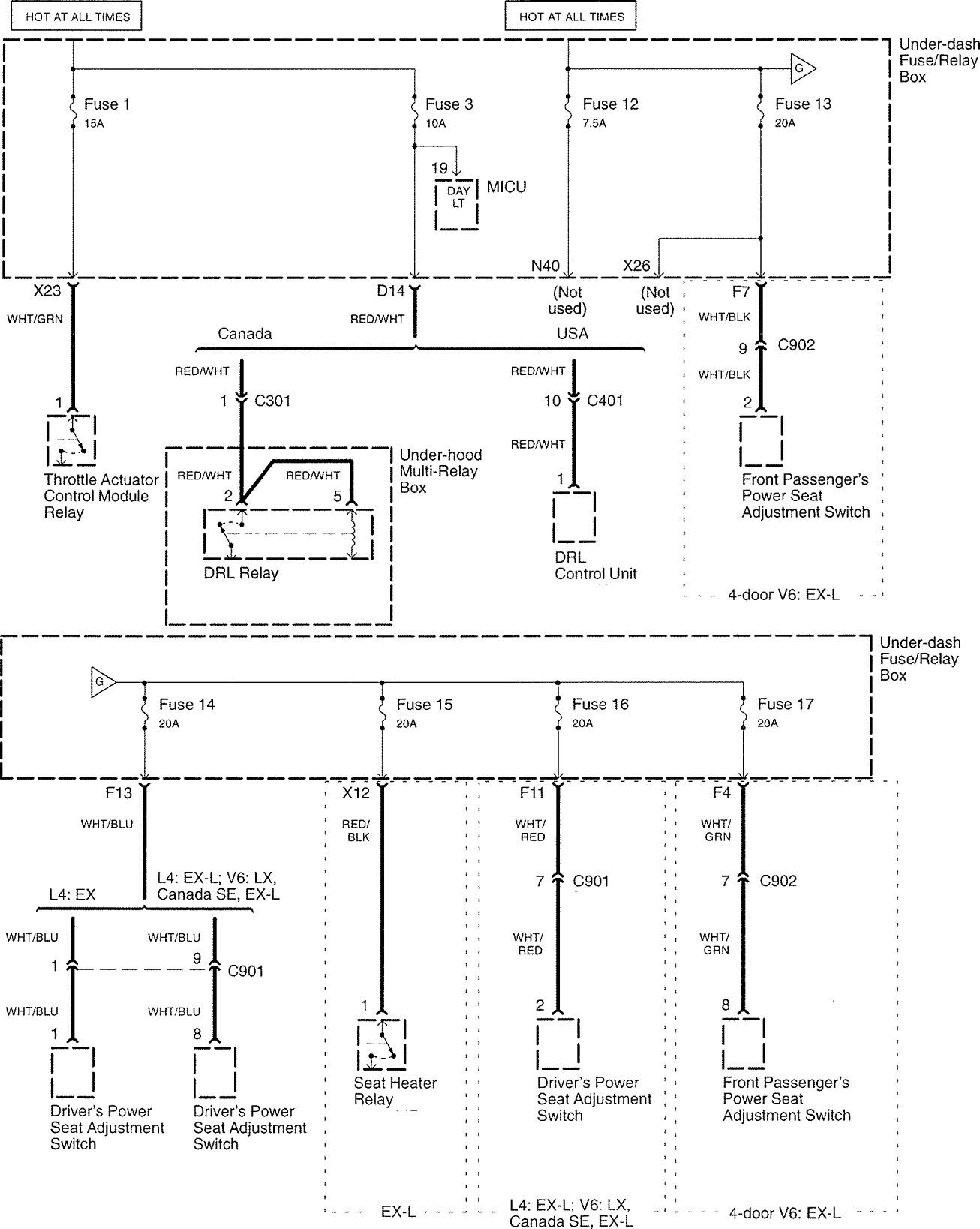
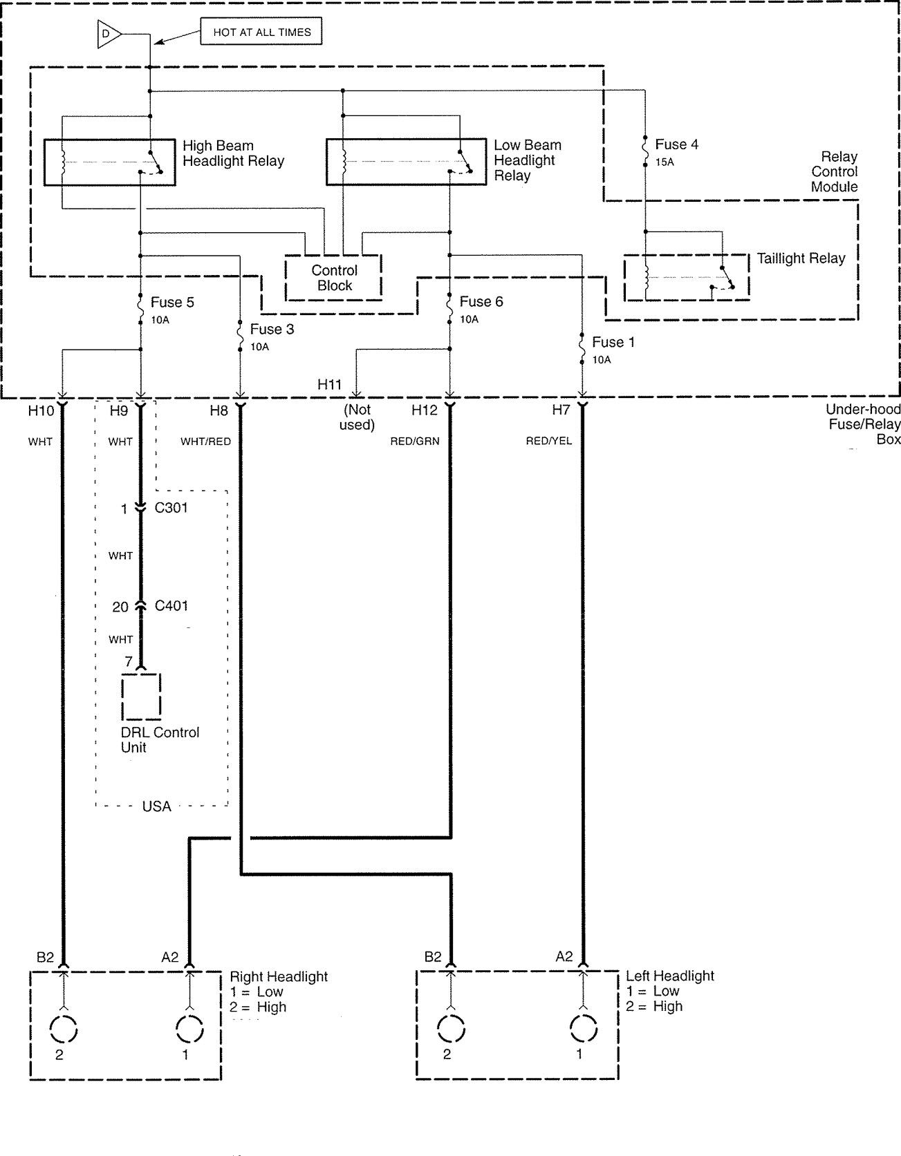
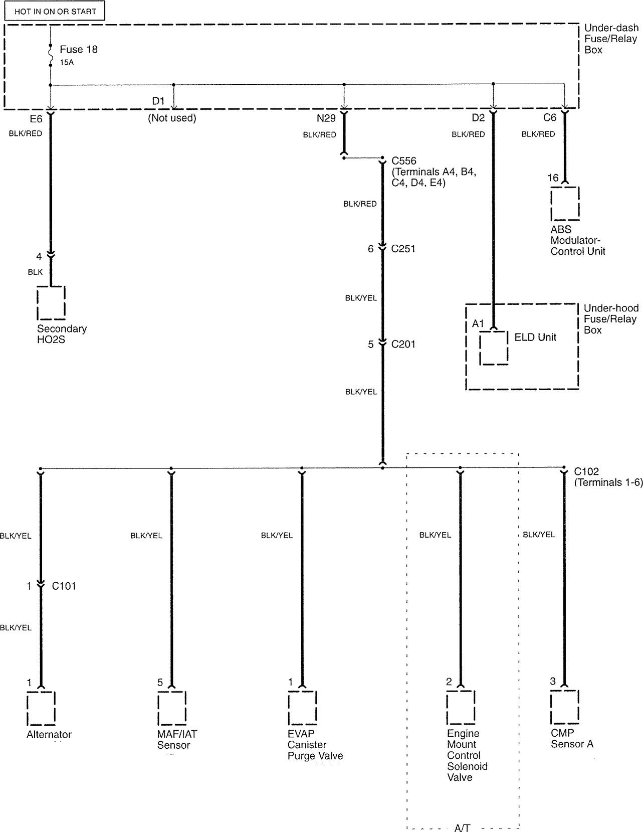
Honda Accord (2006) – wiring diagrams – power distribution
Year of productions: 2006
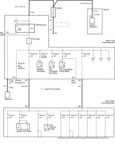
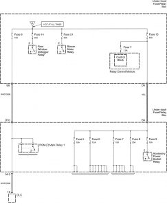
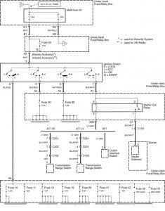
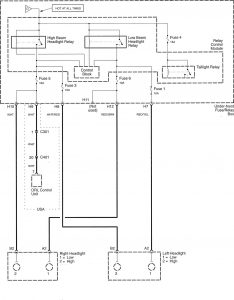
Power distribution
Version 1













Version 2

WARNING: Terminal and harness assignments for individual connectors will vary depending on vehicle equipment level, model, and market.
