Buick Park Avenue (2002) – fuse box diagram
Year of production: 2002
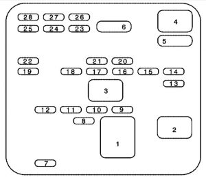
Main Instrument Panel Fuse Block
The main instrument panel fuse block is located under the instrument panel, on the passenger’s side of the vehicle.
| Fuses | Usage |
| SBM | Interior Lamps |
| PDM | PDM Module |
| A/C | HVAC Motor, HVAC Mix Motors |
| IGN SEN | Electrochromic Mirror, Driver HTS Seat, Rear Defog Relay, MEM Module, Cool LVL Sensor, Pass Heated Seat |
| ELC | HVAC Flat Pk Mtrs, Electronic Level Control Sensor, Electronic Level Control Sensor (R Bec) |
| ABS | Anti-Lock Brake System Module |
| HVAC | HVAC Main Con Head, HVAC Programmer, Instrument Panel Cluster |
| CR CONT | Stepper Motor Cruise, Cruise Switch |
| HUD | Head-Up Display Switch, Head-Up Display |
| CSTR/SBM | HVAC Programmer, Instrument Panel Cluster, SBM (275 to LCM) (1135 to BTSI SL) |
| LP PK L | Underhood Lamp, Left Park/Sidemarker, Left Park/Turn Lamp, SBM, Left Tail Signal Lamp, Left Tail/Stoplamp, Left Rear Sidemarker |
| LP PK R | Right Park/Sidemarker Lamp, Right Park/Turn Lamp, Right Tail/Sign Lamp, Right Tail/Stoplamp, Right Rear Sidemarker, Stop/Taillamp, Tail/Signal Lamp, License Lamp, RFA |
| RUN | Run/Accessory |
| WSW | Wiper Motor |
| Blank | Not Used |
| WSW/RFA | Wiper Switch, RFA, Rain Sense |
| B/U LP | Electrochromic Mirror, Back-Up Lamps |
Auxiliary Instrument Panel Fuse Block
The auxiliary instrument panel fuse block is located under the instrument panel, on the passenger’s side of the vehicle.
| Fuses | Usage |
| PERIM LP | Perimeter Lamps |
| ACCY | Accessory |
| IGN 3 | Ignition 3 |
Underhood Fuse Block
There are additional fuses located in the engine compartment on the passenger’s side of the vehicle.
| Mini Fuses | Usage |
| 1 | Air Sol |
| 2 | SBM, LCM |
| 3 | Turn Signal |
| 4 | Pre-Oxygen Sensor, Post-Oxygen Sensor |
| 5 | Air Bag (SIR) |
| 6 | Powertrain Control Module |
| 7 | Air Conditioning Clutch |
| 8 | Ignition Feed |
| 9 | Horn Relay |
| 10 | Spare |
| 11 | Spare |
| 12 | Injectors #1-6 |
| 13 | C-31 |
| 14 | Right High Beam |
| 15 | Spare |
| 16 | Left High Beam |
| 17 | Spare |
| 18 | Right Low Beam |
| 19 | Left Low Beam |
| 20 | Stop |
| 21 | Fuel Pump Relay (Wire in BEC) |
| 22 | Run/Crank |
| 23 | Powertrain Control Module |
| 24 | Parking Lamps |
| 25 | Hazard Flashers |
| 26 | Spare |
| 27 | Spare |
| 28 | ABS #2 |
| Mini Relays | Usage |
| 29 | Ignition |
| 30 | Horn |
| 31 | Cooling Fan 1 |
| 32 | Starter |
| 33 | Not Used |
| 34 | Cooling Fan SP |
| 35 | Cooling Fan 2 |
| 36 | Air Conditioning Clutch |
| 37 | Fuel Pump |
| Micro Relays | Usage |
| 36 | Air Conditioning Clutch |
| 37 | Fuel Pump |
| Fuses | Usage |
| 38 | Bat #1 |
| 39 | Blower Motor |
| 40 | Cooling Fan 1 |
| 41 | Headlamp |
| 42 | BAT #2 |
| 43 | Ignition |
| 44 | Starter |
| 45 | ABS |
| 46 | Fuse Puller |
Rear Compartment Fuse Block
Additional fuses are located in the fuse center under the rear seat. The rear seat cushion must be removed to access the fuses.
| Mini Relays | Usage |
| 1 | Heated Backlite |
| Relays | Usage |
| 2 | Retained Accessory Power (RAP) |
| 3 | Trunk Release |
| 4 | Electronic Level Control |
| 5 | Power Seat |
| 6 | Electronic Level Control Sensor, Electronic Level Control Compressor Solenoid |
| Mini Fuses | Usage |
| 7 | Crank |
| 8 | Accessory Outlet |
| 9 | Powertrain Control Module for Cruise |
| 10 | SBM Module |
| 11 | Radio/Phone |
| 12 | Sunroof |
| 13 | Spare |
| 14 | CD Changer, Phone |
| 15 | Driver Door Module |
| 16 | Spare |
| 17 | Radio |
| 18 | Driver Heated Seat Module |
| 19 | Rear Door Module |
| 20 | Trunk Release |
| 21 | Spare |
| 22 | Instrument Panel Ashtray Cigarette Lighter |
| 23 | Spare |
| 24 | Spare |
| 25 | Passenger Heated Seat Module |
| 26 | Right Rear Cig Lighter |
| 27 | Left Rear Cig Lighter |
| 28 | RFA, Memory Seat Module, Driver Seat Switch |
WARNING: Terminal and harness assignments for individual connectors will vary depending on vehicle equipment level, model, and market.




