Acura TL (2013 – 2014) – wiring diagrams – shift interlock
Year of productions: 2013, 2014
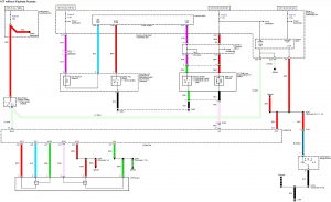
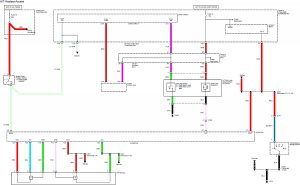
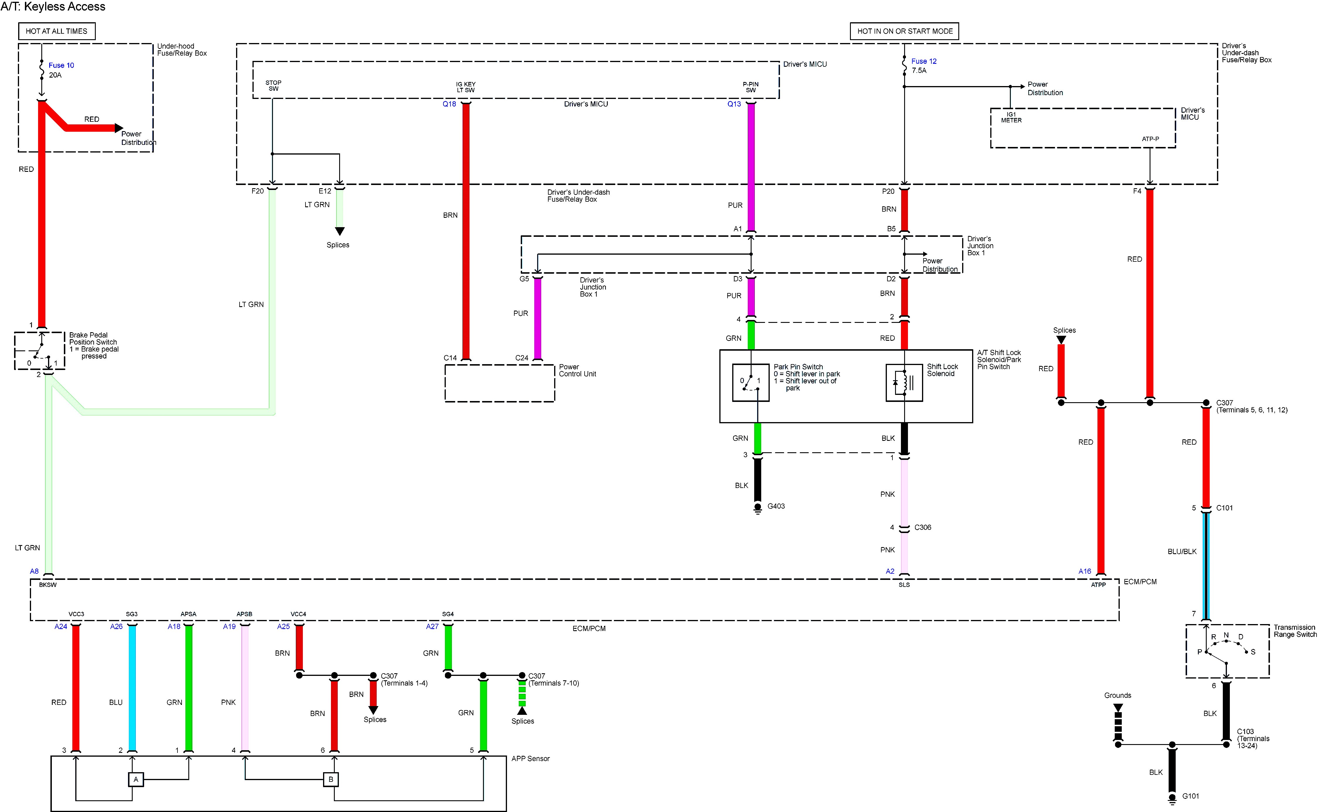
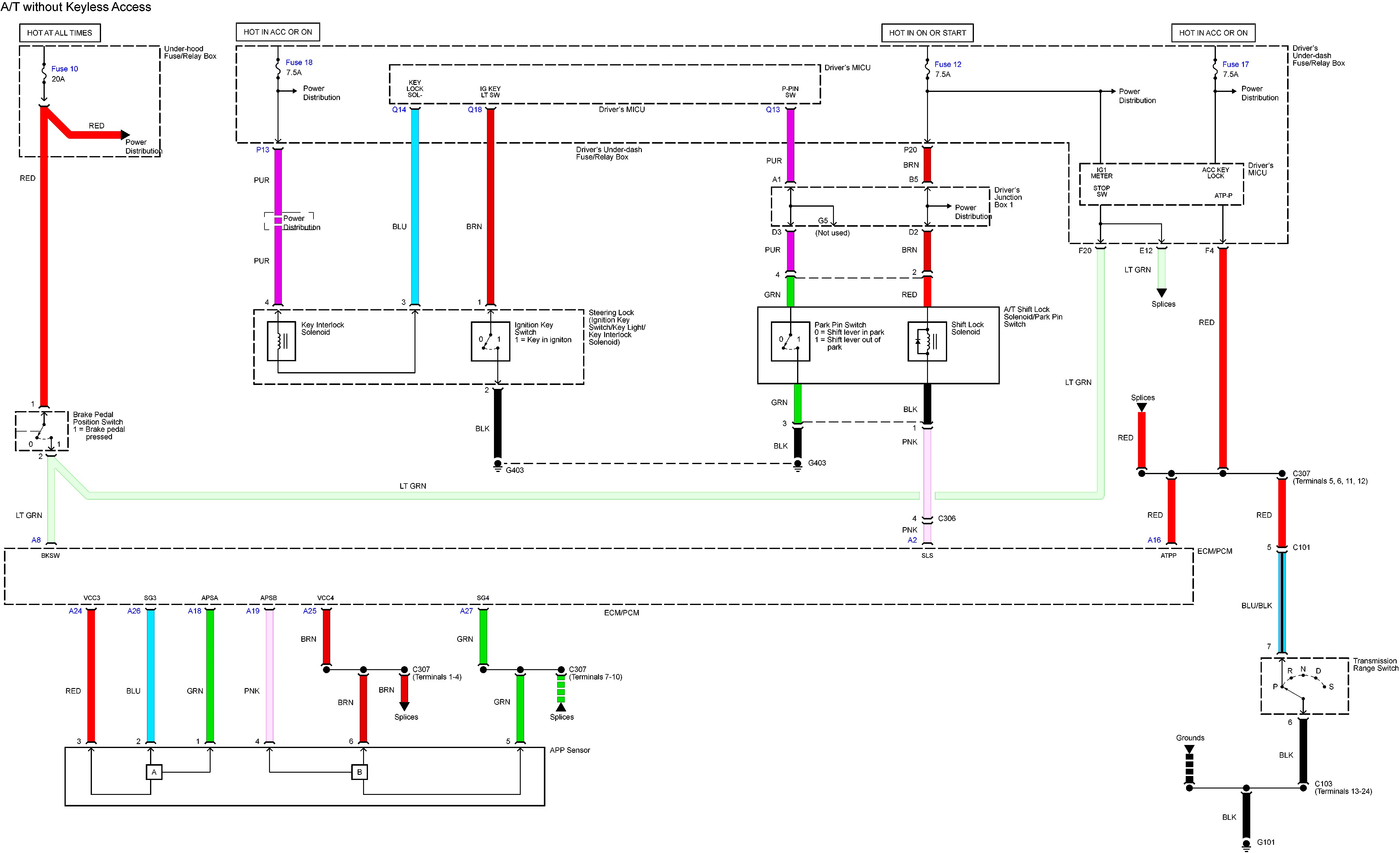
Shift interlock
A/T without Keyless Access

A/T with Keyless Access

MT

WARNING: Terminal and harness assignments for individual connectors will vary depending on vehicle equipment level, model, and market.
