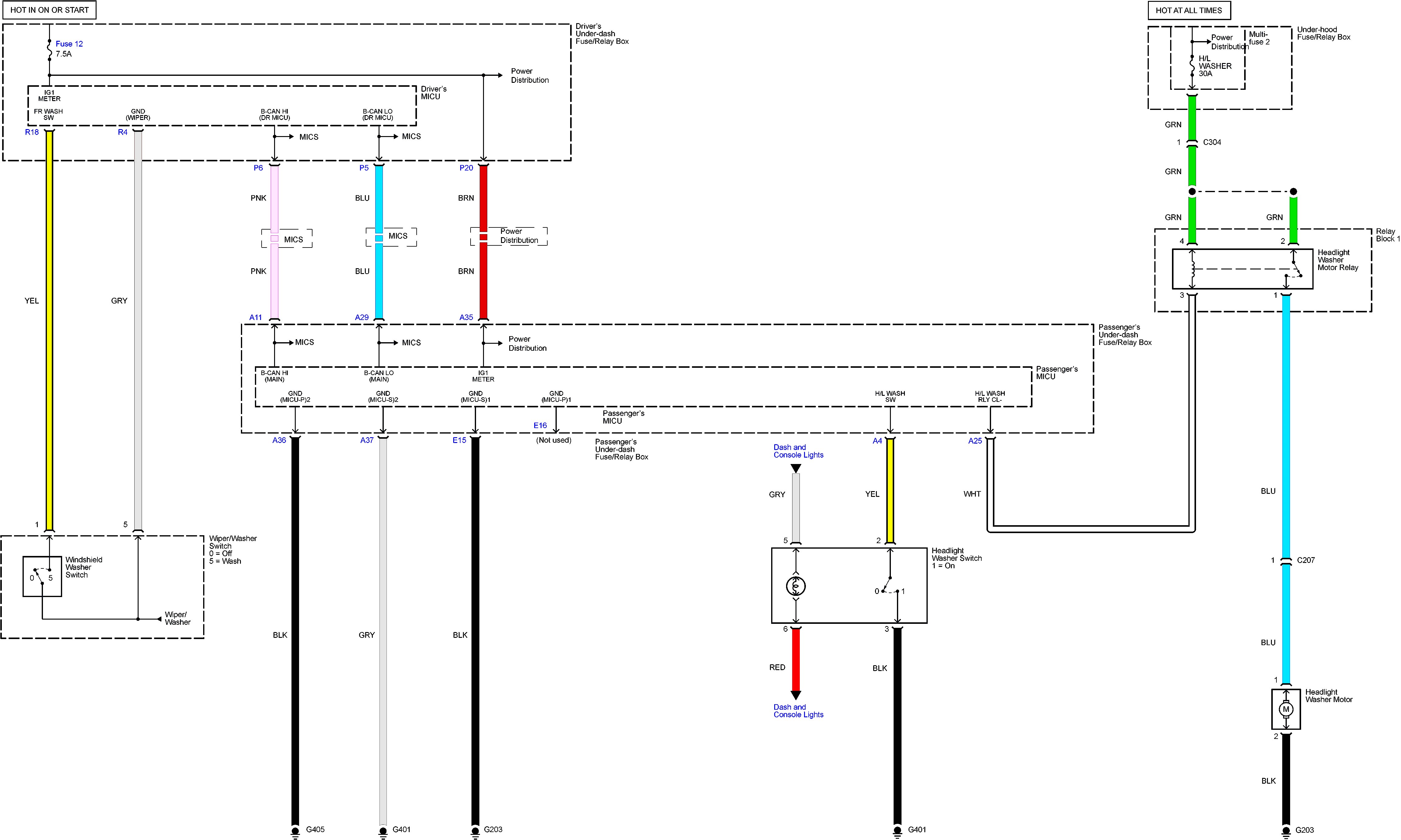
Acura TL (2013 – 2014) – wiring diagrams – lighting control module
Year of productions: 2013, 2014
Lighting control module
Version 1


Version 2

WARNING: Terminal and harness assignments for individual connectors will vary depending on vehicle equipment level, model, and market.
