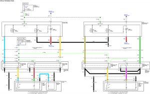
Acura TL (2013 – 2014) – wiring diagrams – heated seats
Year of productions: 2013, 2014
Heated seats
Version 1 – without Ventilated Seats

Version 2


WARNING: Terminal and harness assignments for individual connectors will vary depending on vehicle equipment level, model, and market.
