Acura TL (2011) – wiring diagrams – warning indicators

Acura TL (2011) – wiring diagrams – warning indicators

Year of productions:  2011

Warning indicators

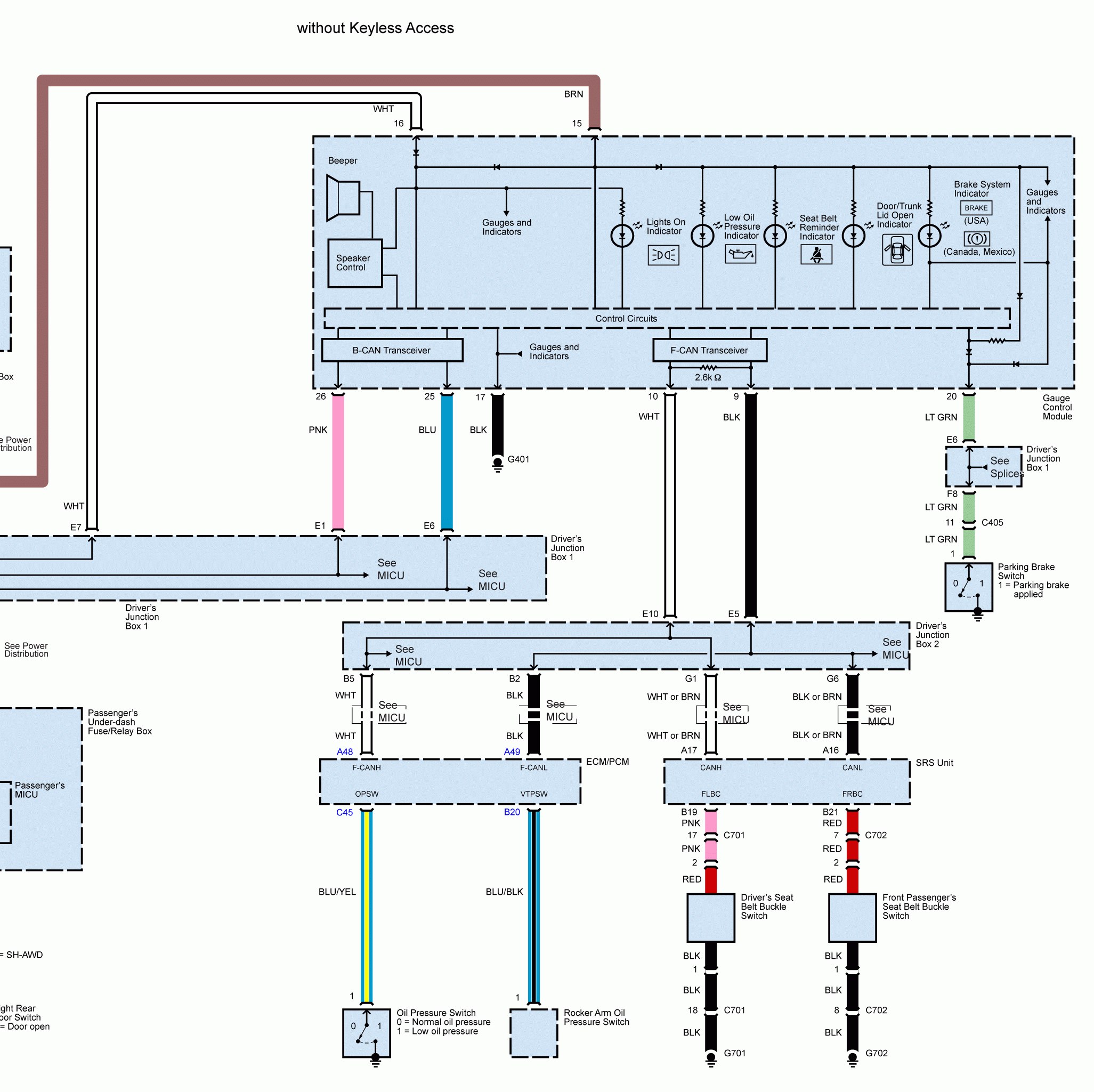
Without keyless access

Acura TL - wiring diagram - warning indicators without keyless access (part 1)
Acura TL – wiring diagram – warning indicators without keyless access (part 1)
Acura TL - wiring diagram - warning indicators without keyless access (part 2)
Acura TL – wiring diagram – warning indicators without keyless access (part 2)

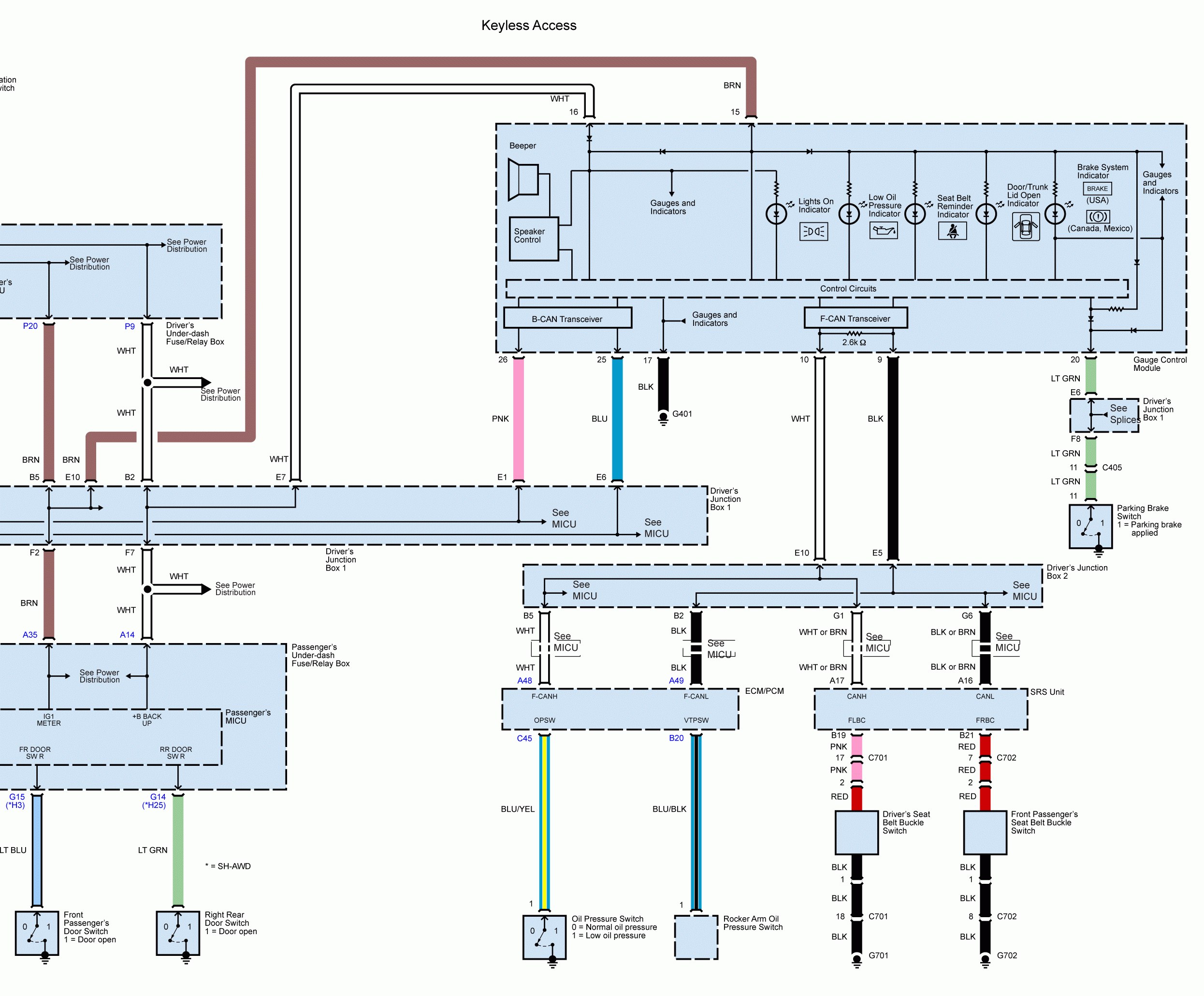
With keyless access

Acura TL - wiring diagram - warning indicators with keyless access (part 1)
Acura TL – wiring diagram – warning indicators with keyless access (part 1)
Acura TL - wiring diagram - warning indicators with keyless access (part 2)
Acura TL – wiring diagram – warning indicators with keyless access (part 2)

WARNING: Terminal and harness assignments for individual connectors will vary depending on vehicle equipment level, model, and market.