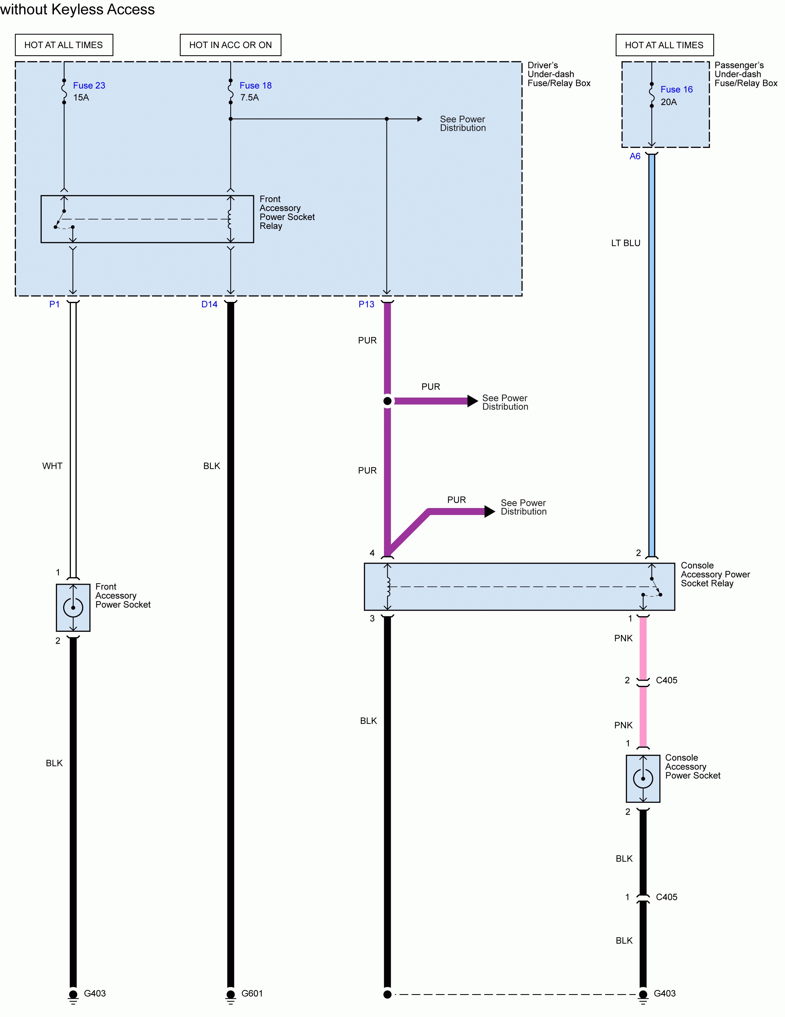
Acura TL (2011) – wiring diagram – power/auxiliary outlet
Year of productions: 2011
Power/auxiliary outlet
Version 1 – without Keyless Access

Version 2 – with Keyless Access

WARNING: Terminal and harness assignments for individual connectors will vary depending on vehicle equipment level, model, and market.
