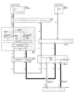
Acura TL (2010) – wiring diagrams – tire pressure monitoring system
Year of productions: 2010
Tire pressure monitoring system


WARNING: Terminal and harness assignments for individual connectors will vary depending on vehicle equipment level, model, and market.
