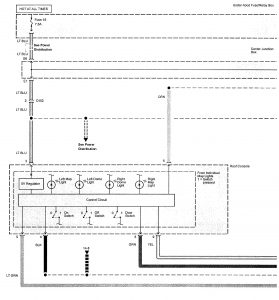
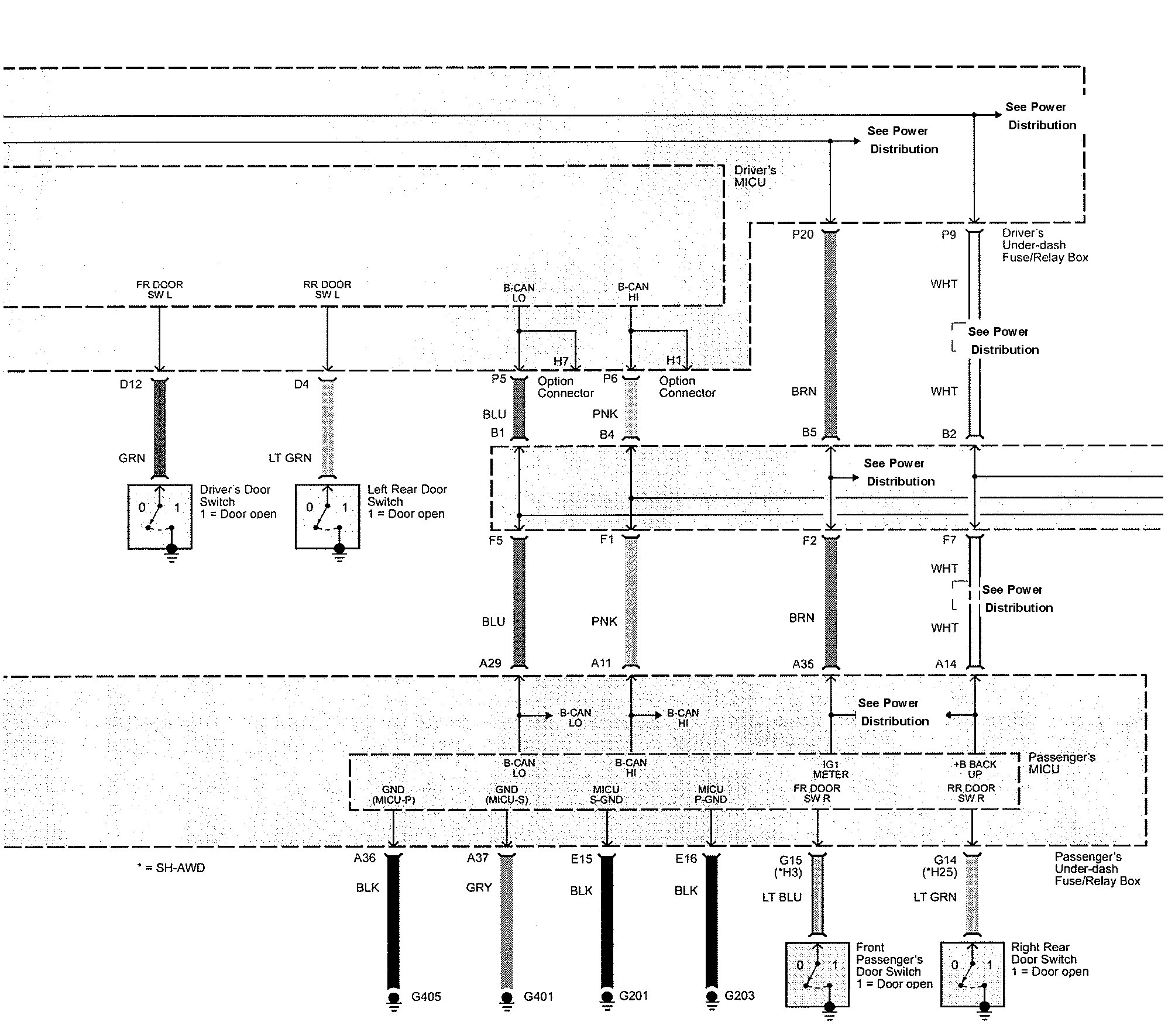
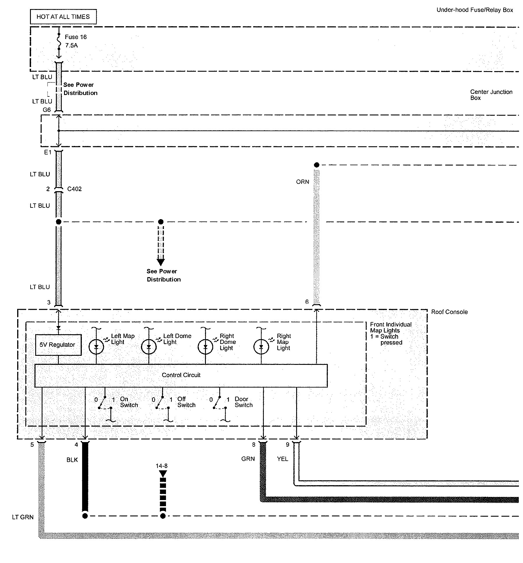
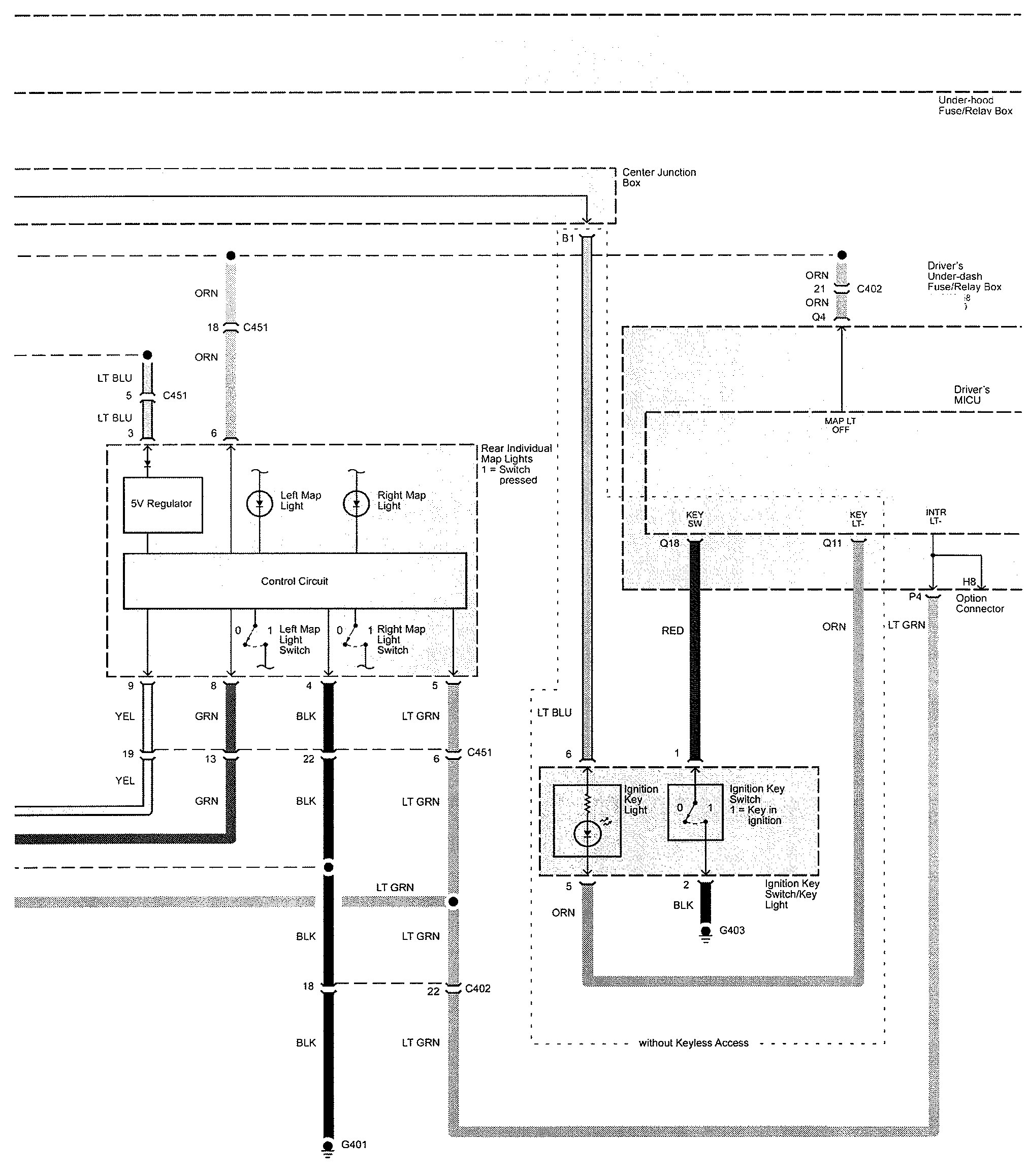
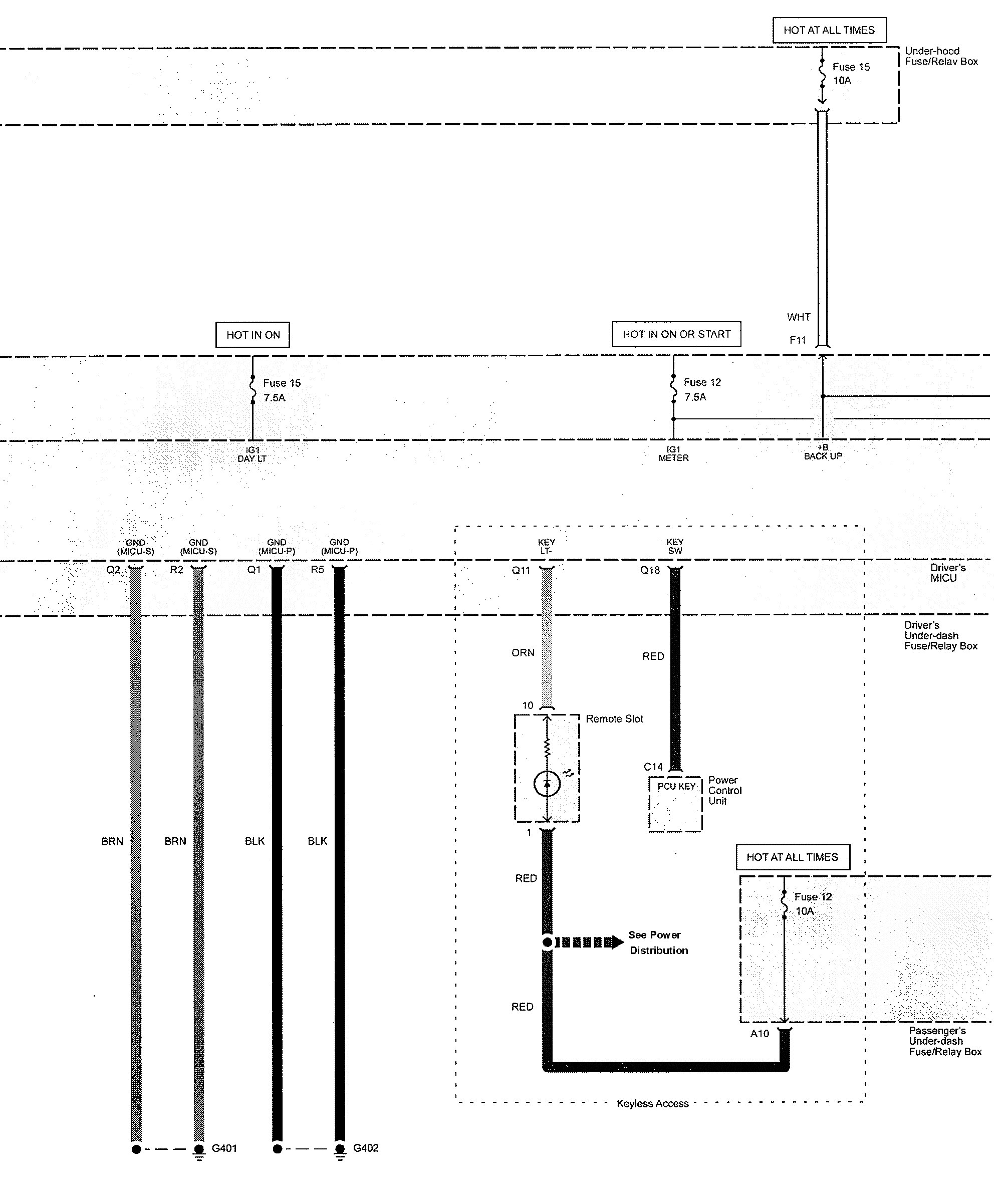
Acura TL (2009 – 2010) – wiring diagrams – illuminated entry
Year of productions: 2009, 2010
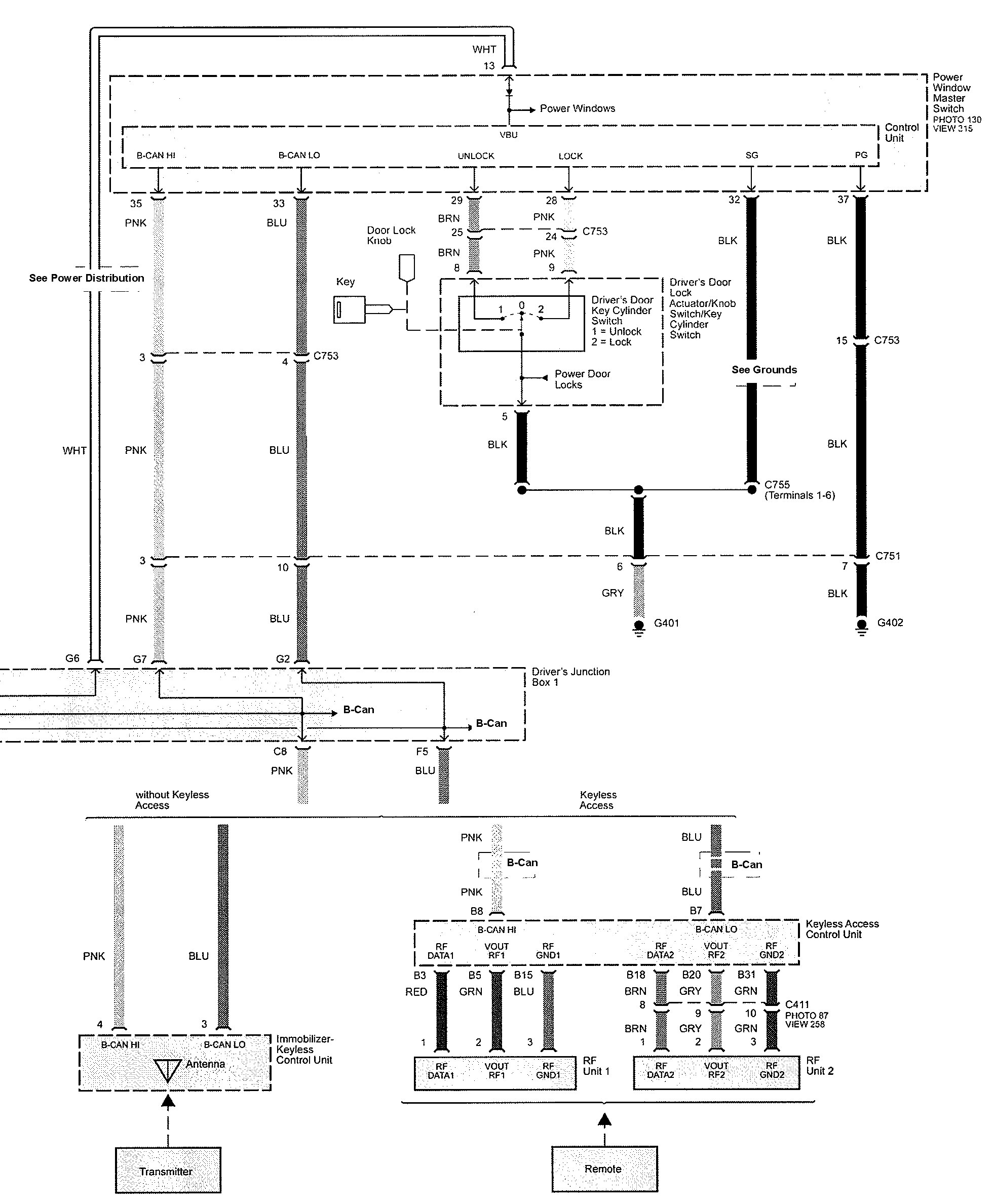
Illuminated entry





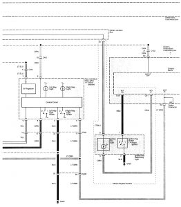
WARNING: Terminal and harness assignments for individual connectors will vary depending on vehicle equipment level, model, and market.
Year of productions: 2009, 2010





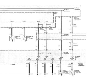
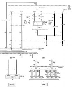
WARNING: Terminal and harness assignments for individual connectors will vary depending on vehicle equipment level, model, and market.
Copyright © 2025 | MH Magazine WordPress Theme by MH Themes