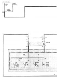
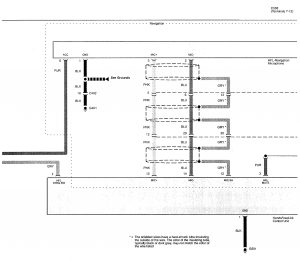
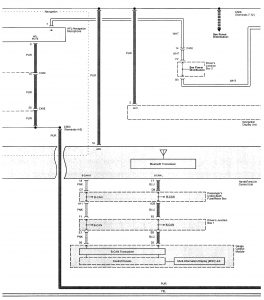
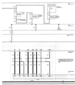
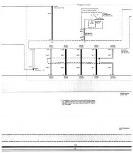
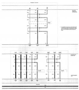
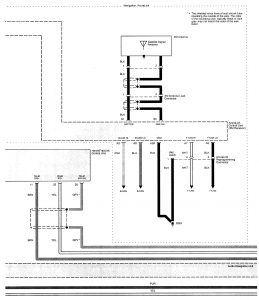
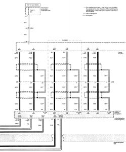
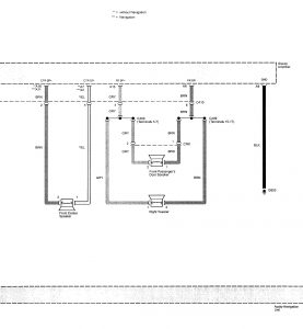
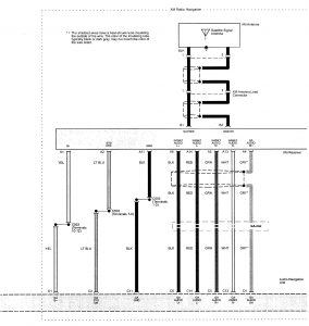
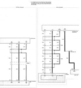
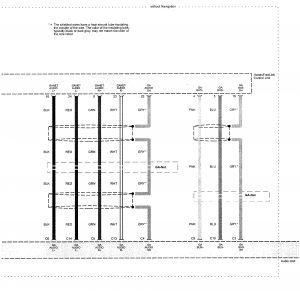
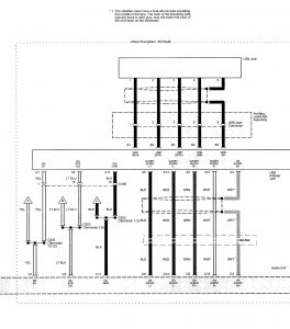
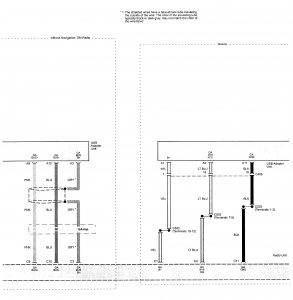
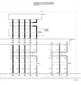
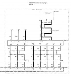
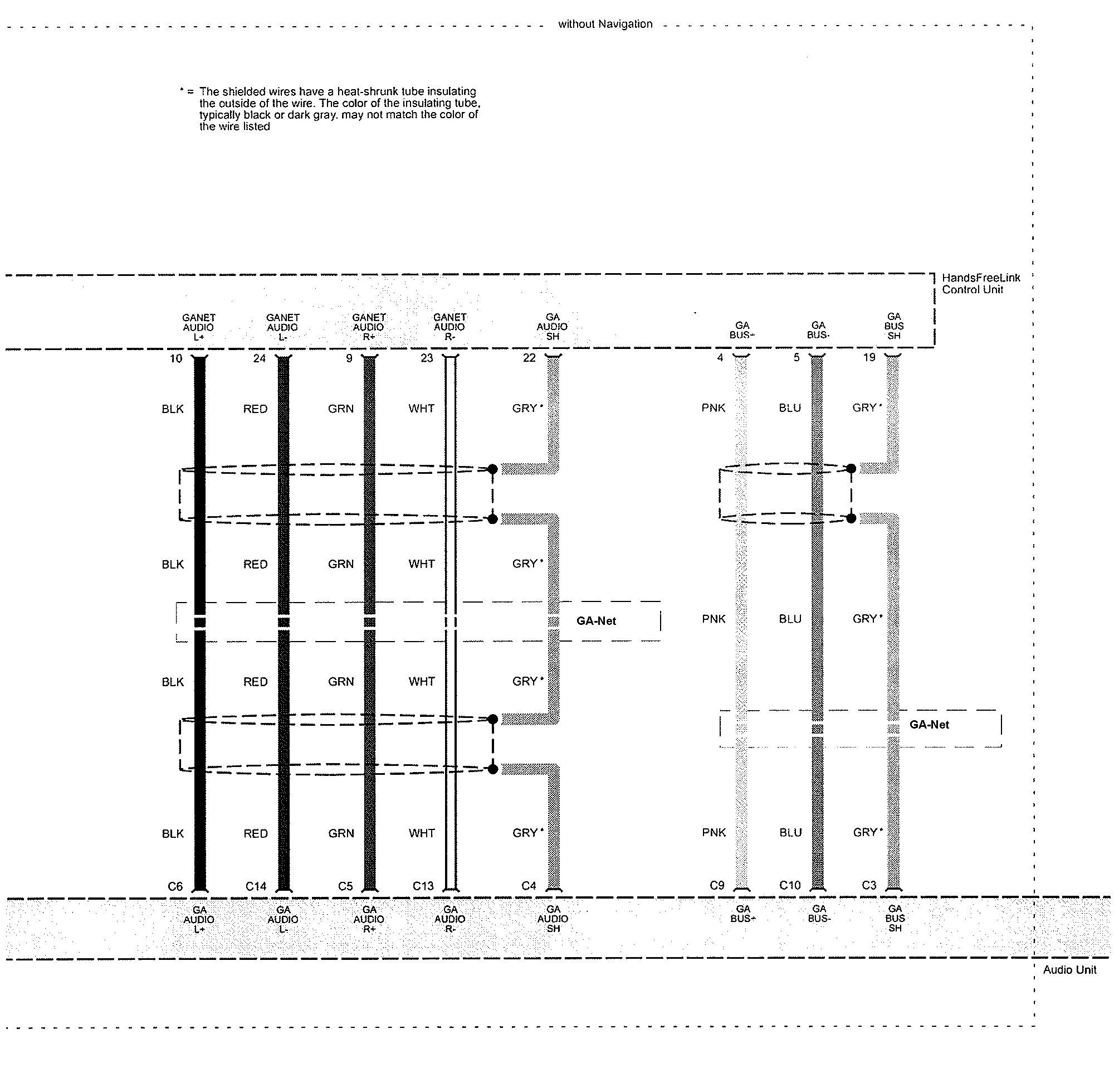
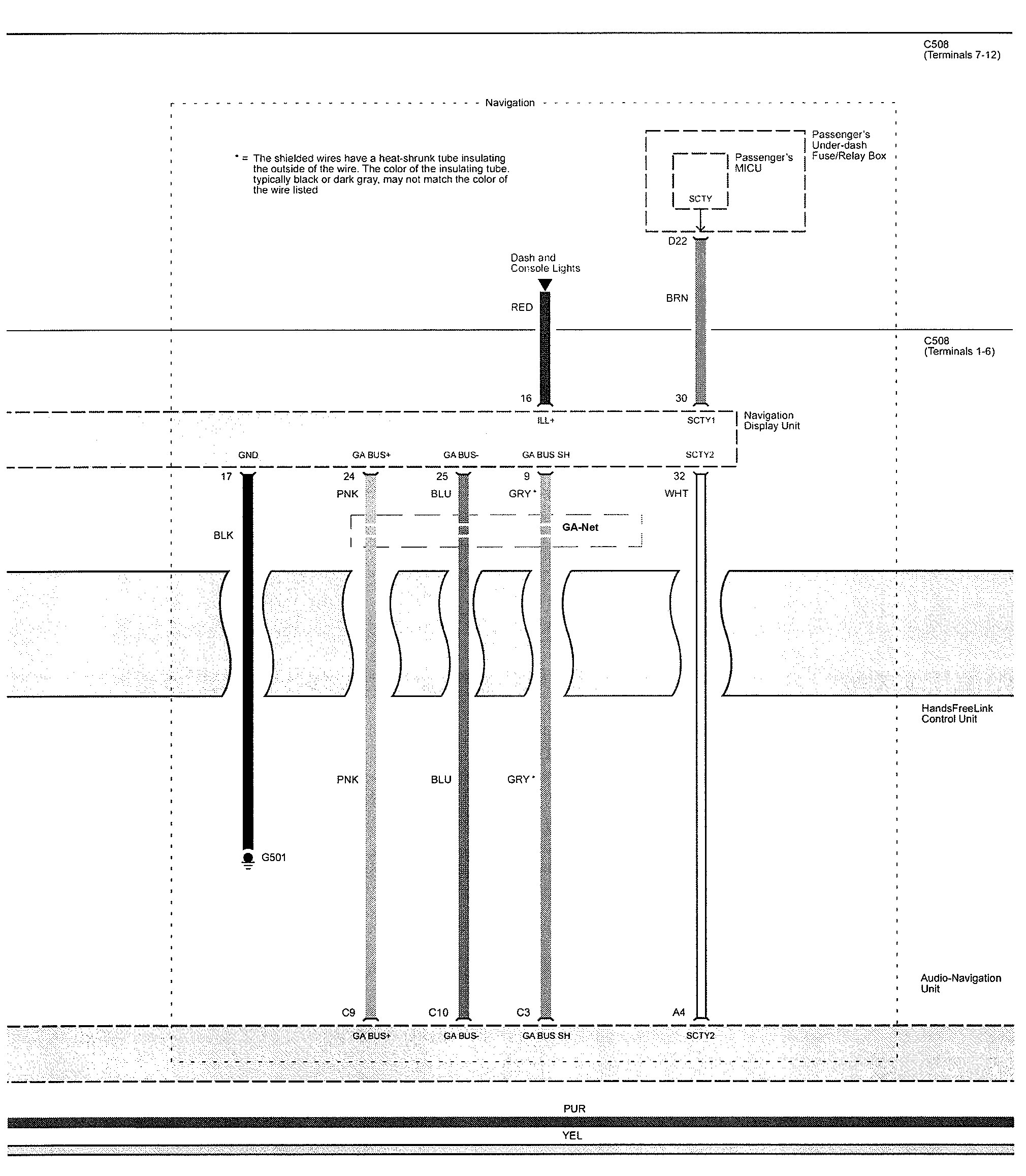
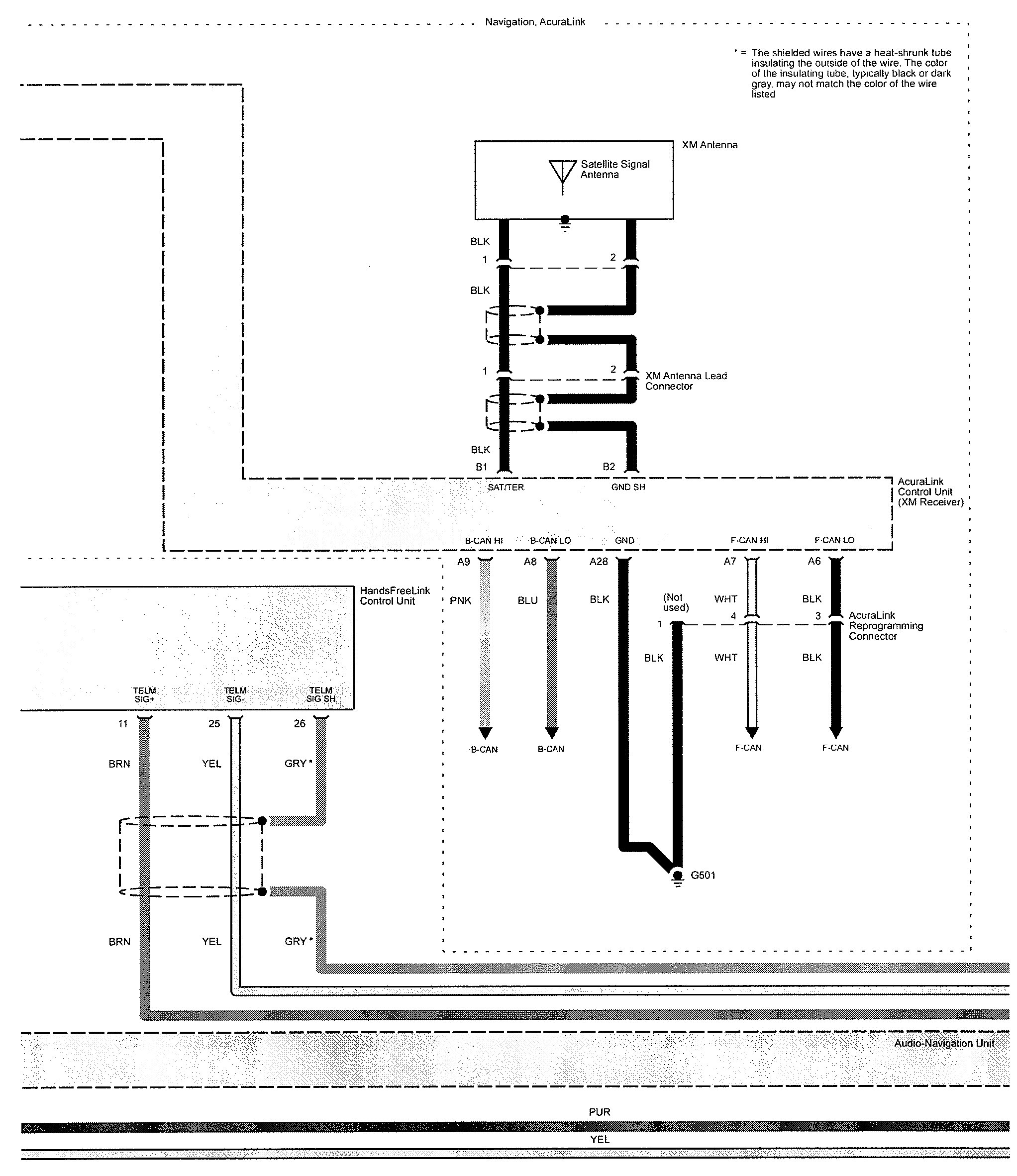
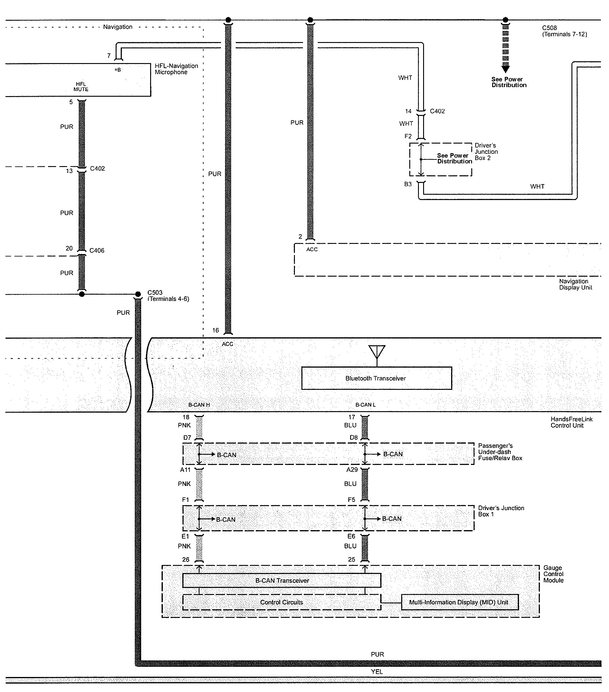
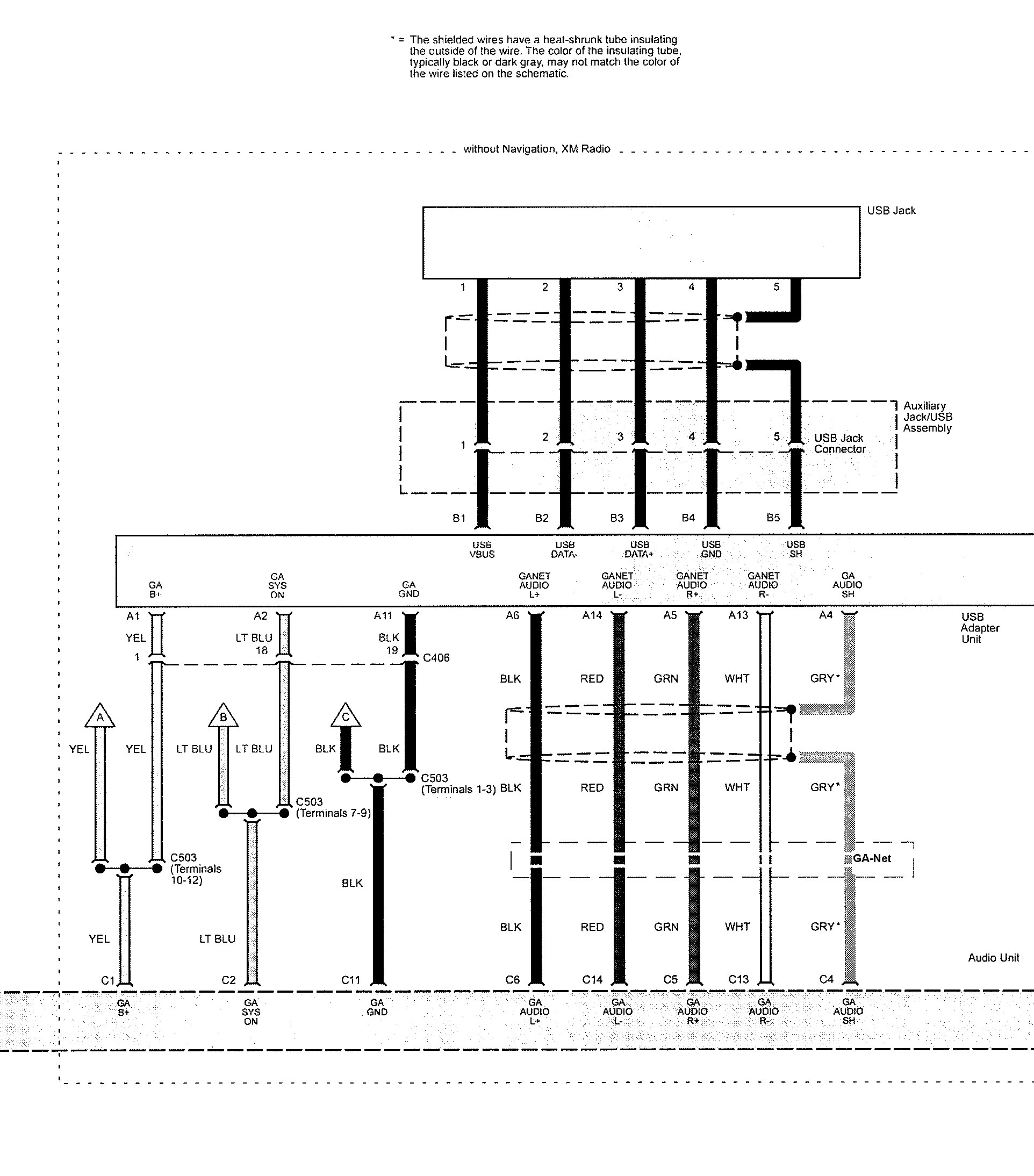
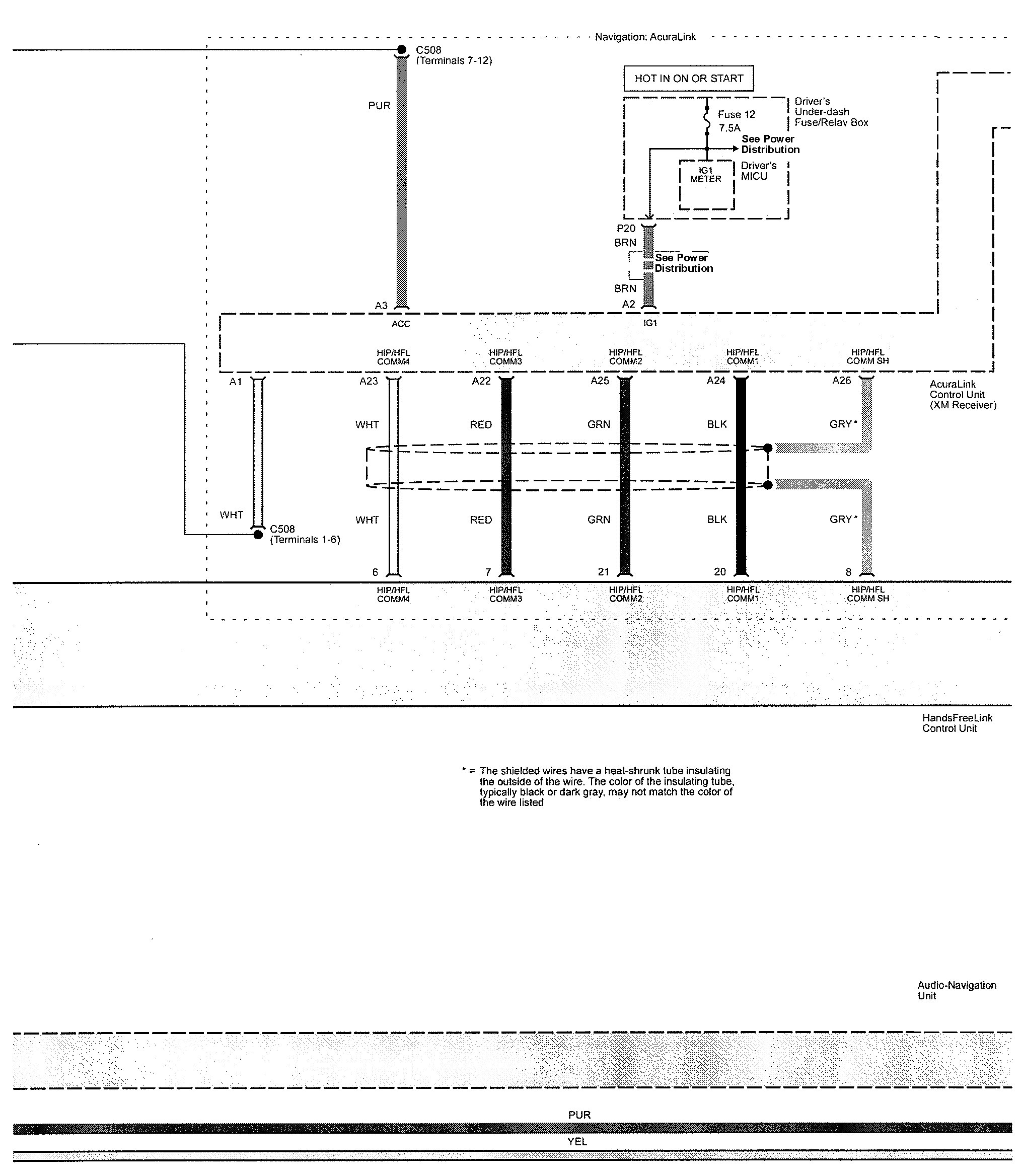
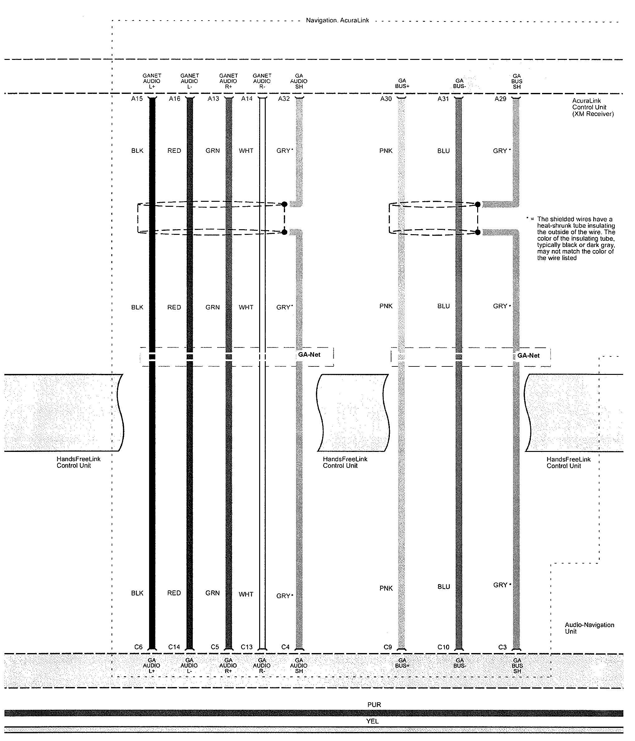
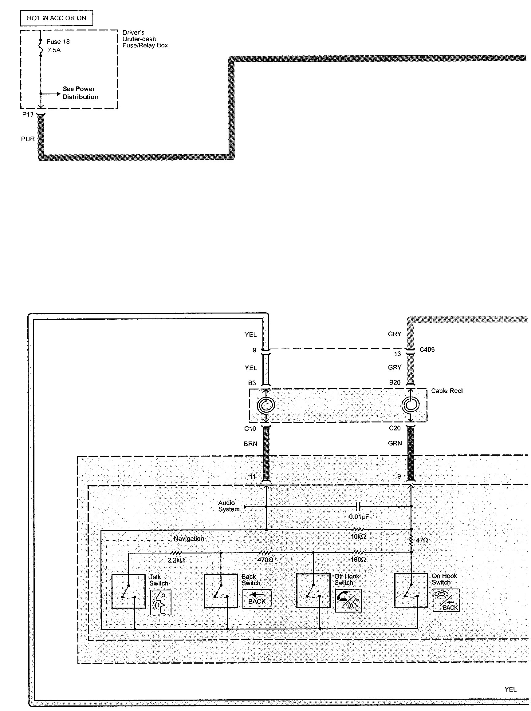
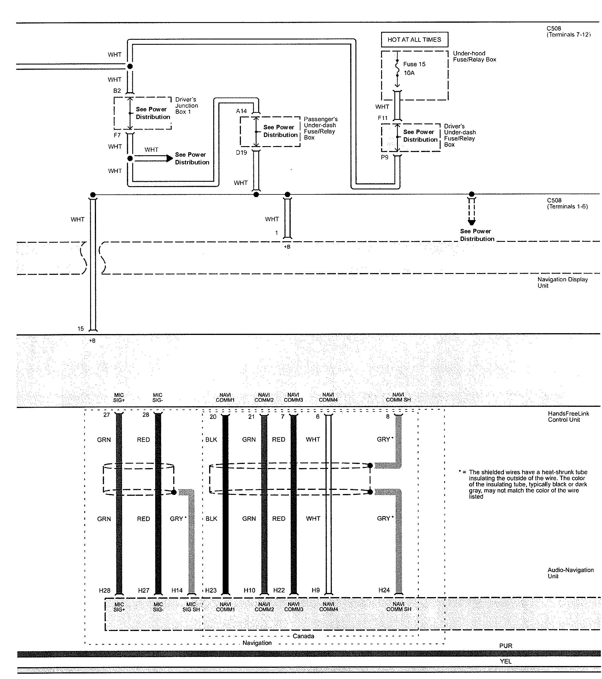
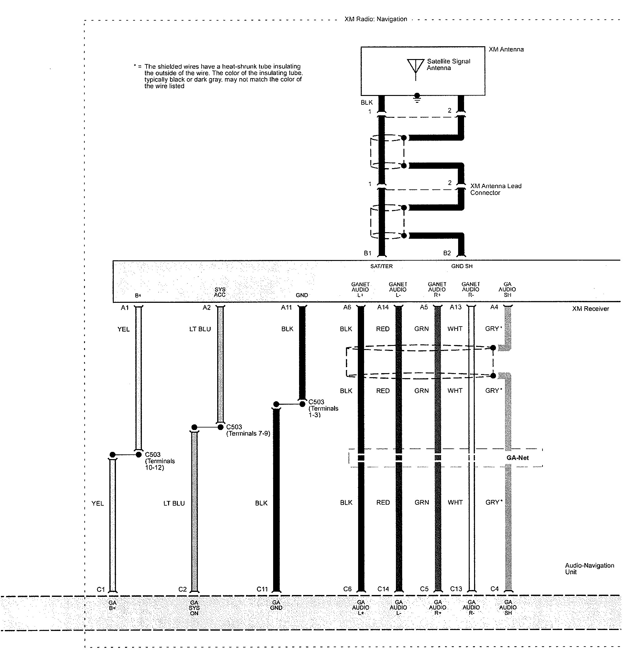
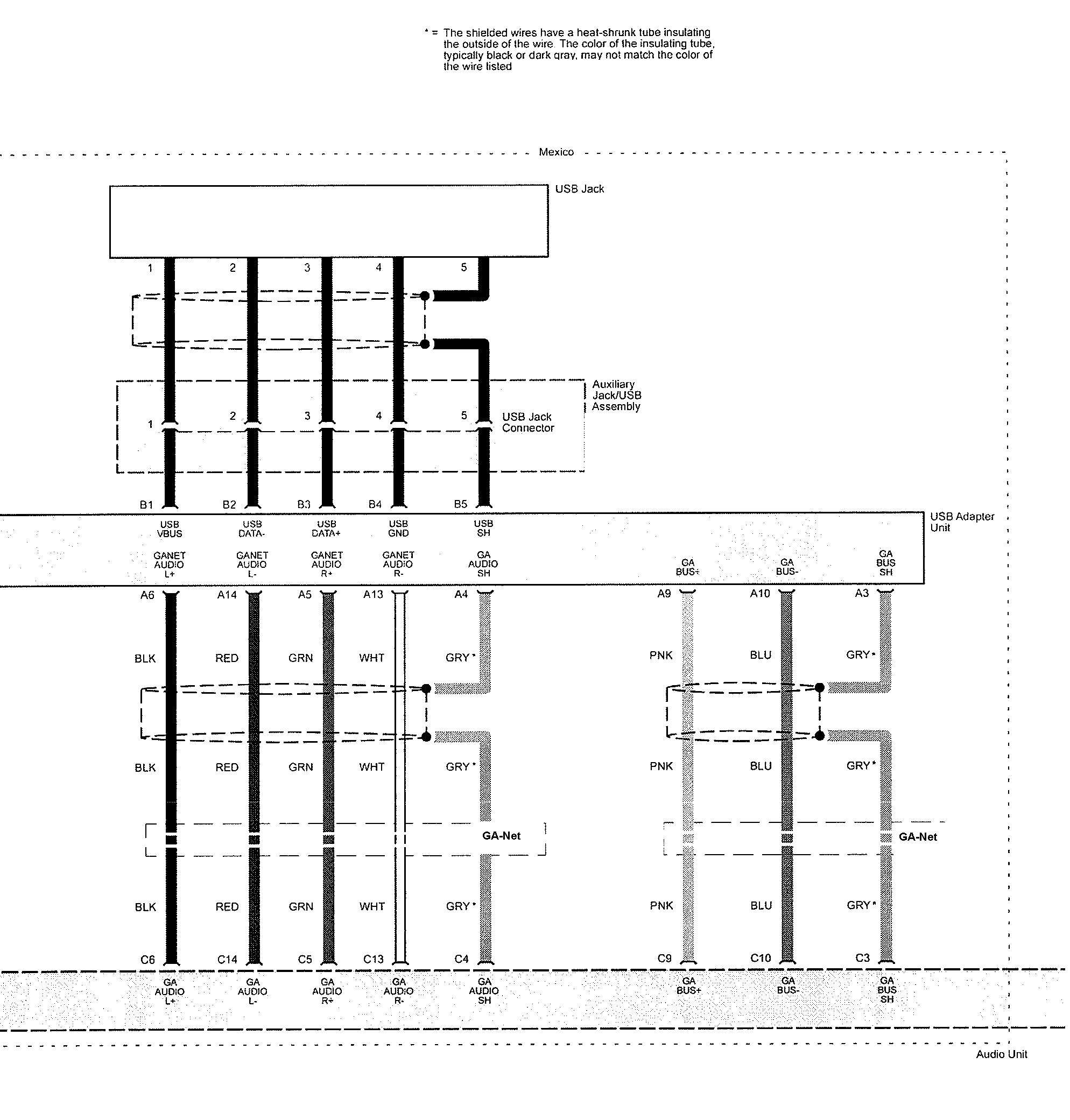
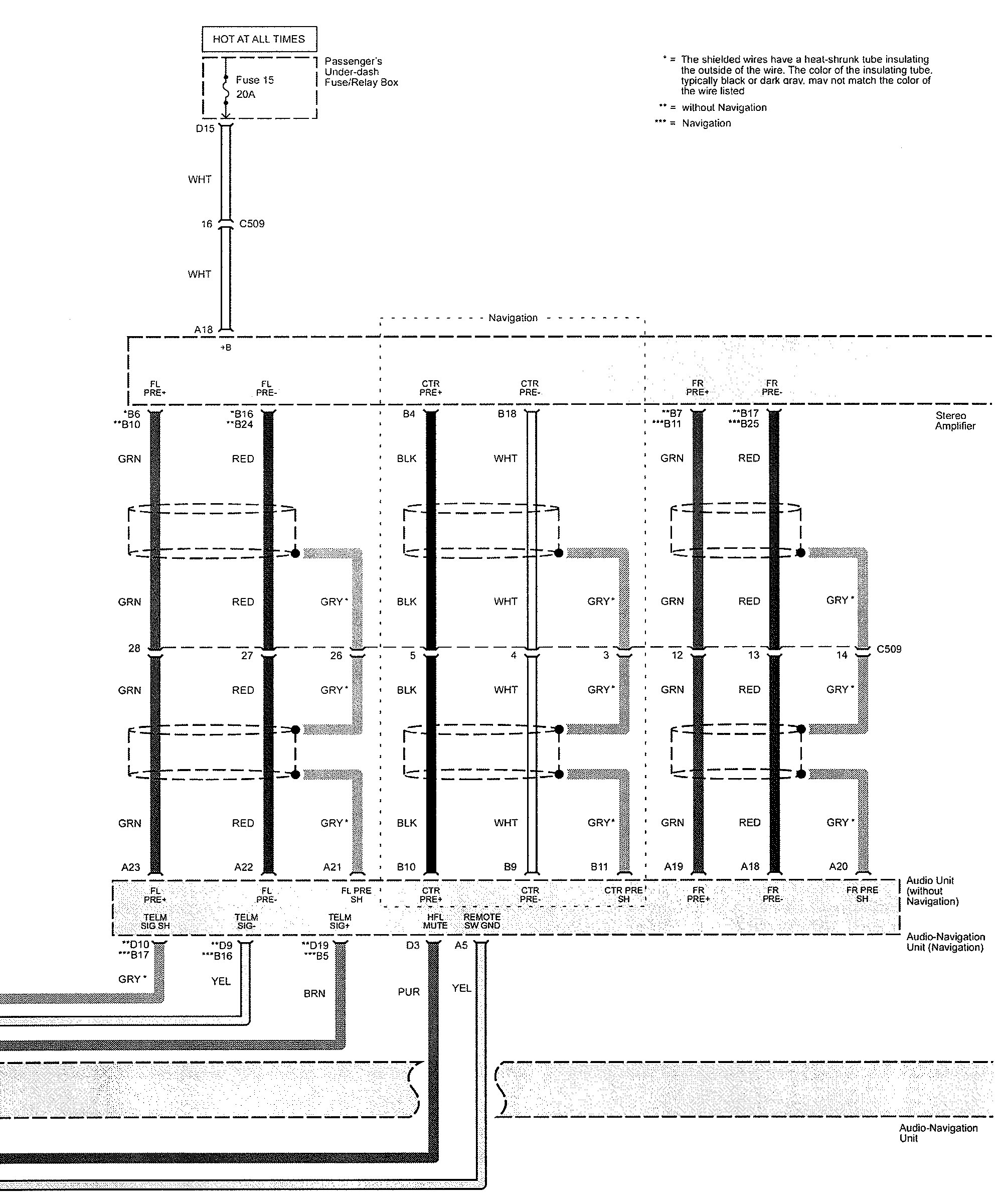
Acura TL (2009 – 2010) – wiring diagrams – hands free link system
Year of productions: 2009, 2010
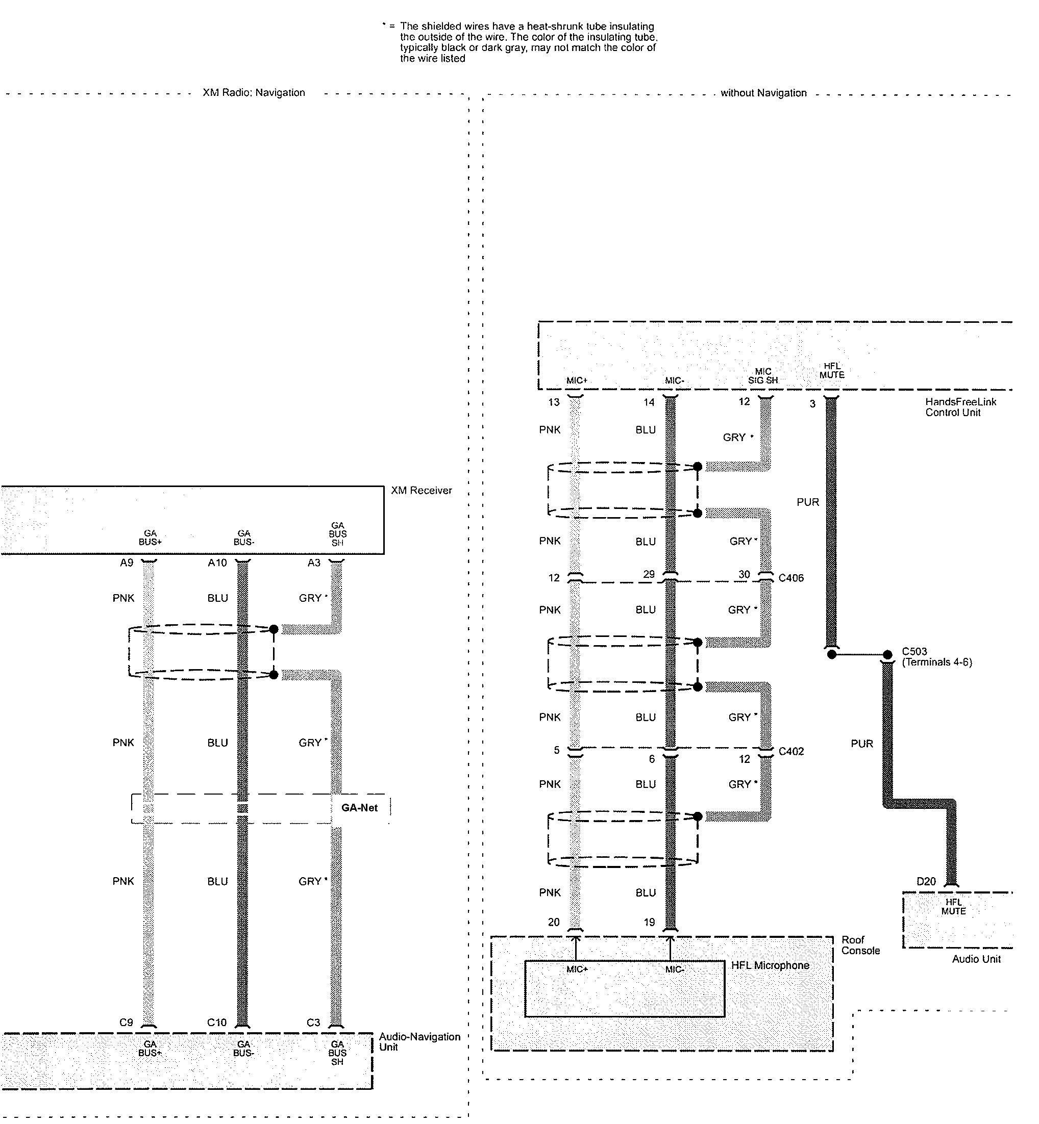
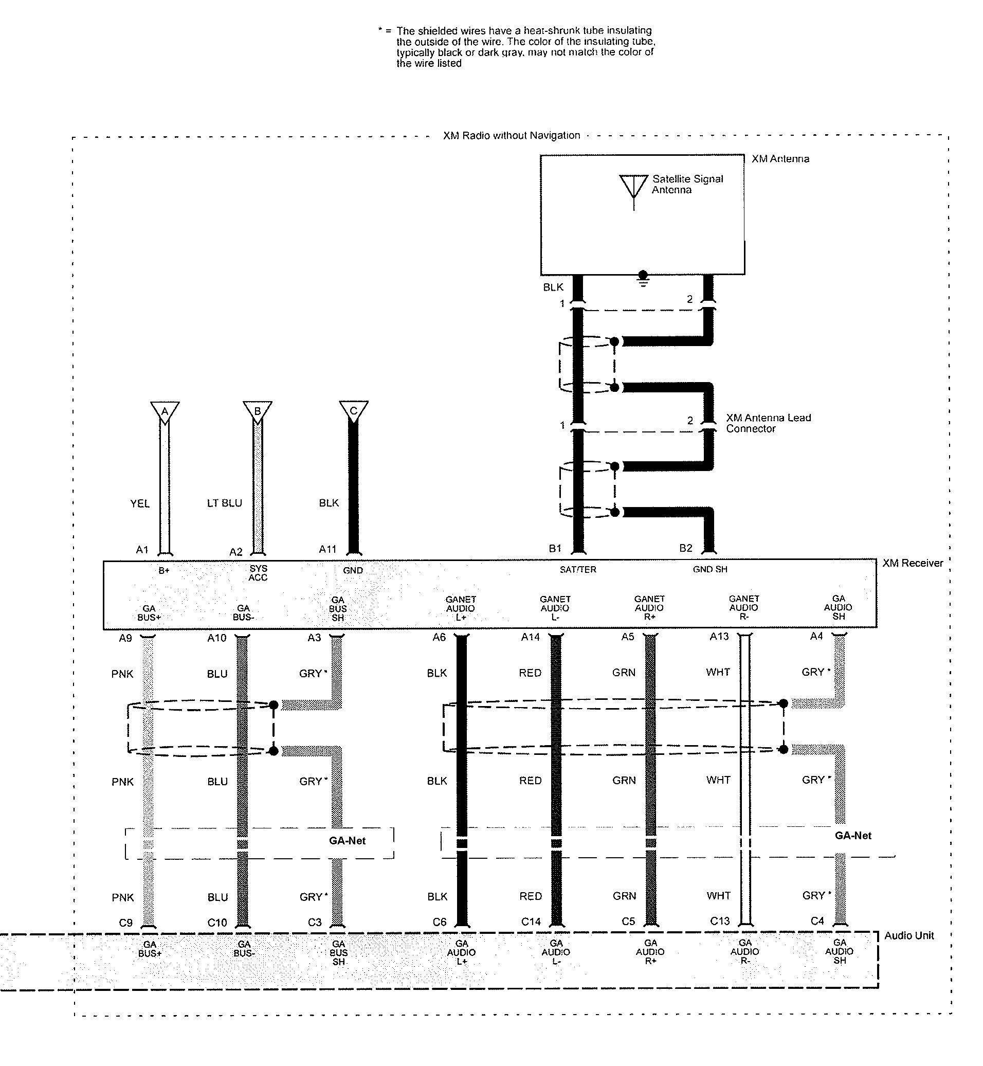
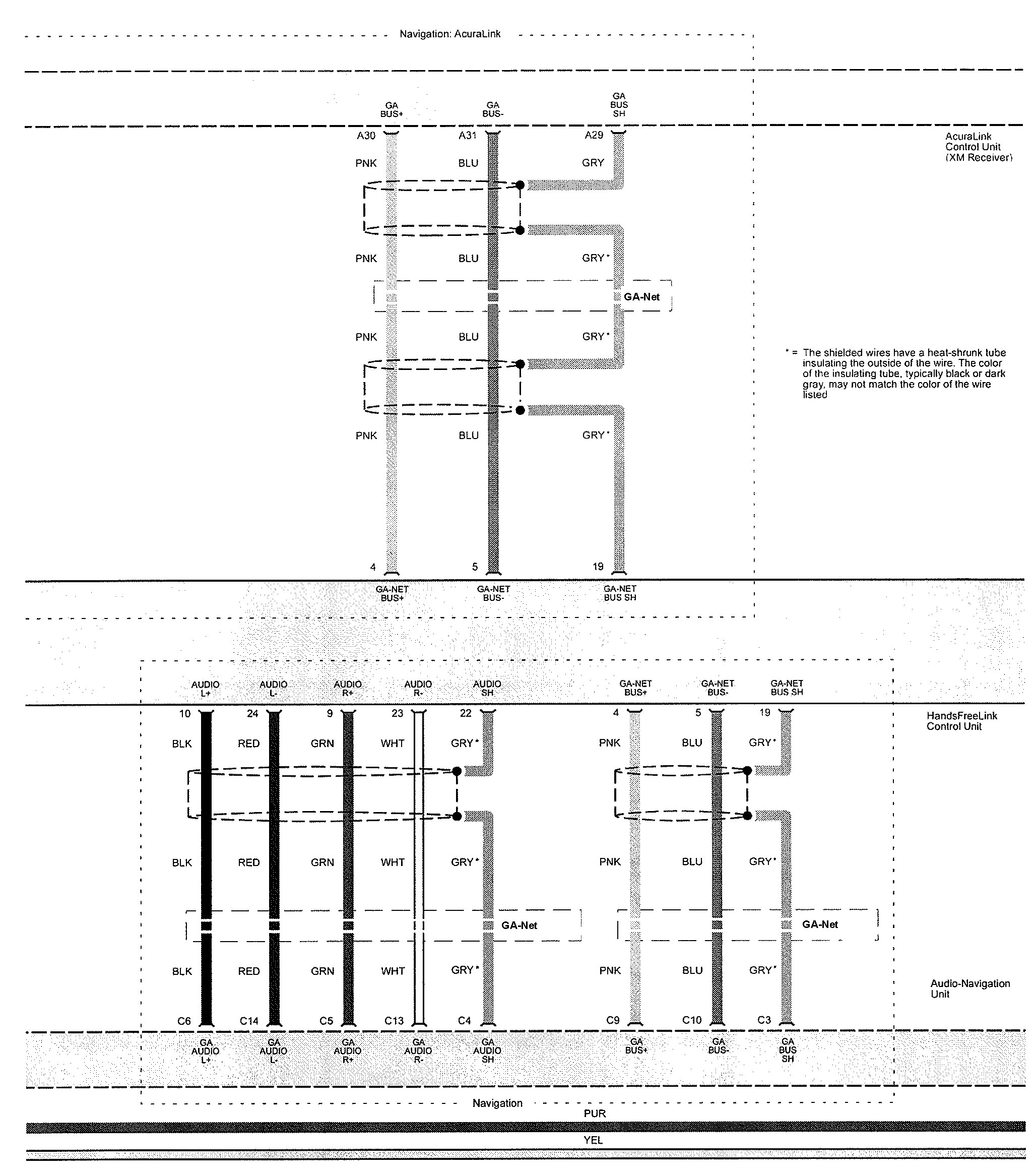
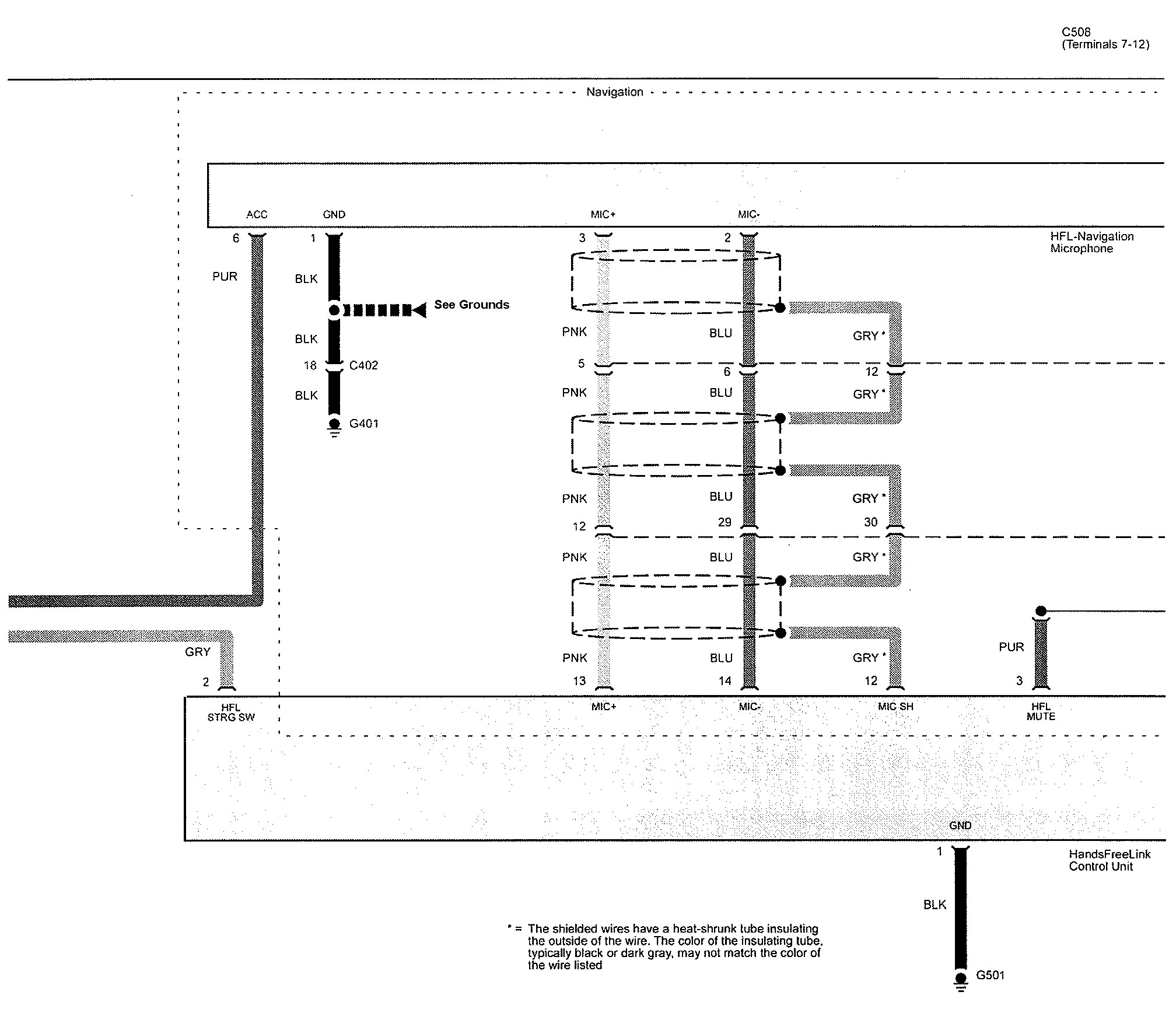
Hands free link system




















WARNING: Terminal and harness assignments for individual connectors will vary depending on vehicle equipment level, model, and market.
