Acura TL (2009 – 2010) – wiring diagrams – electronic compass/outside temperature
Year of productions: 2009, 2010
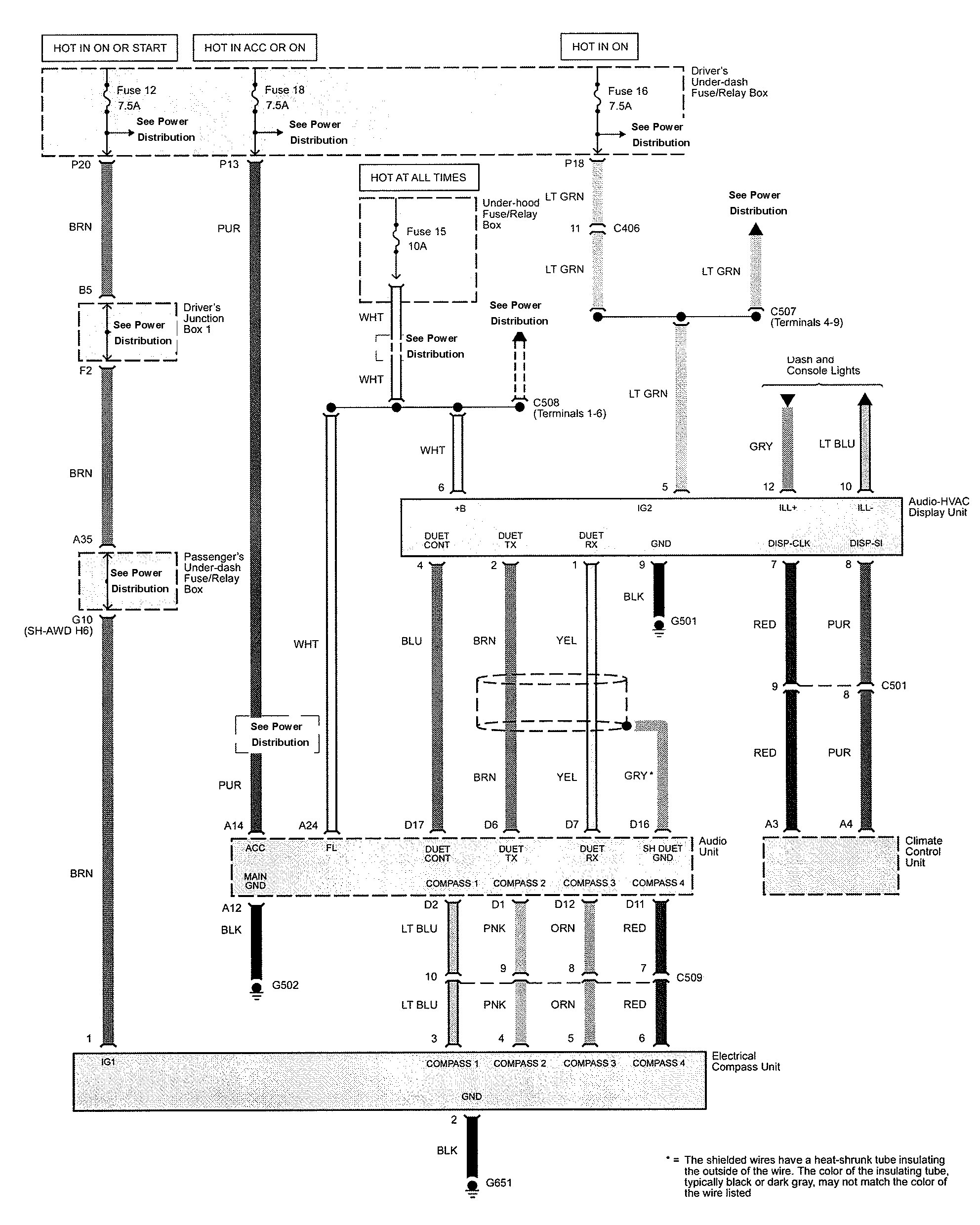
Electronic compass/outside temperature

WARNING: Terminal and harness assignments for individual connectors will vary depending on vehicle equipment level, model, and market.
