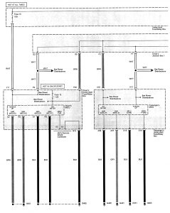
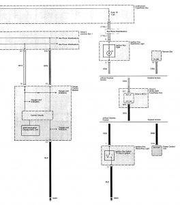
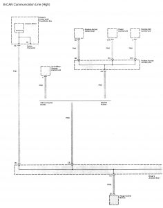
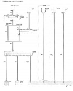
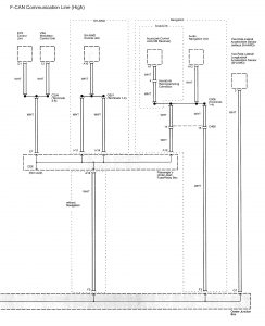
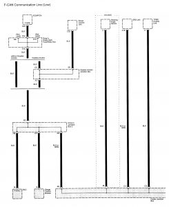
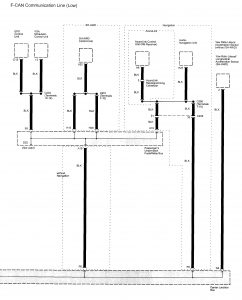
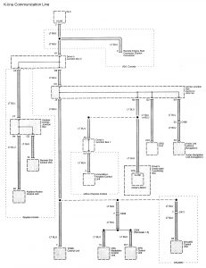
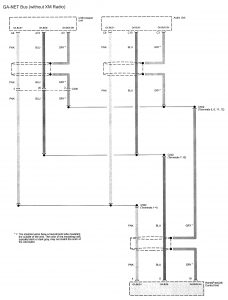
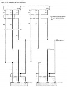
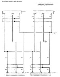
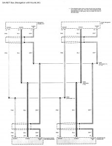
Acura TL (2009) – wiring diagrams – dashboard integrated central electronic
Year of productions: 2009
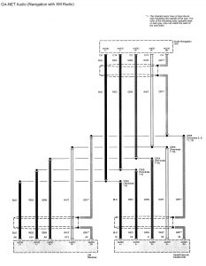
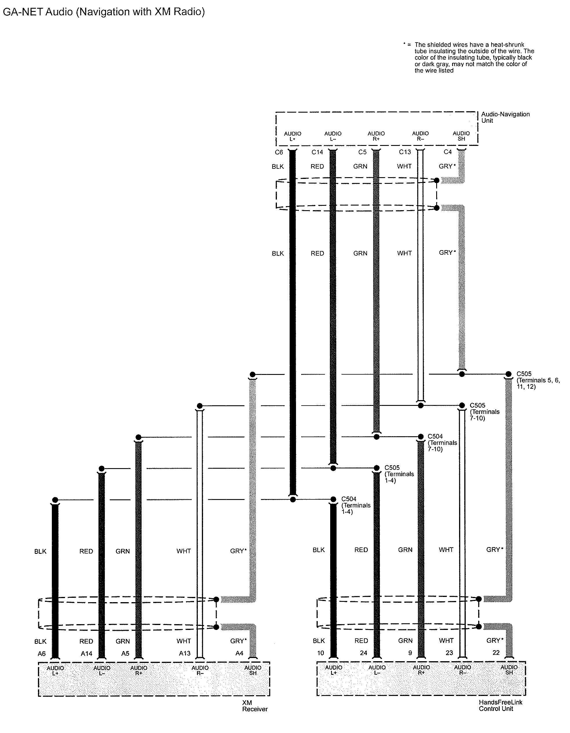
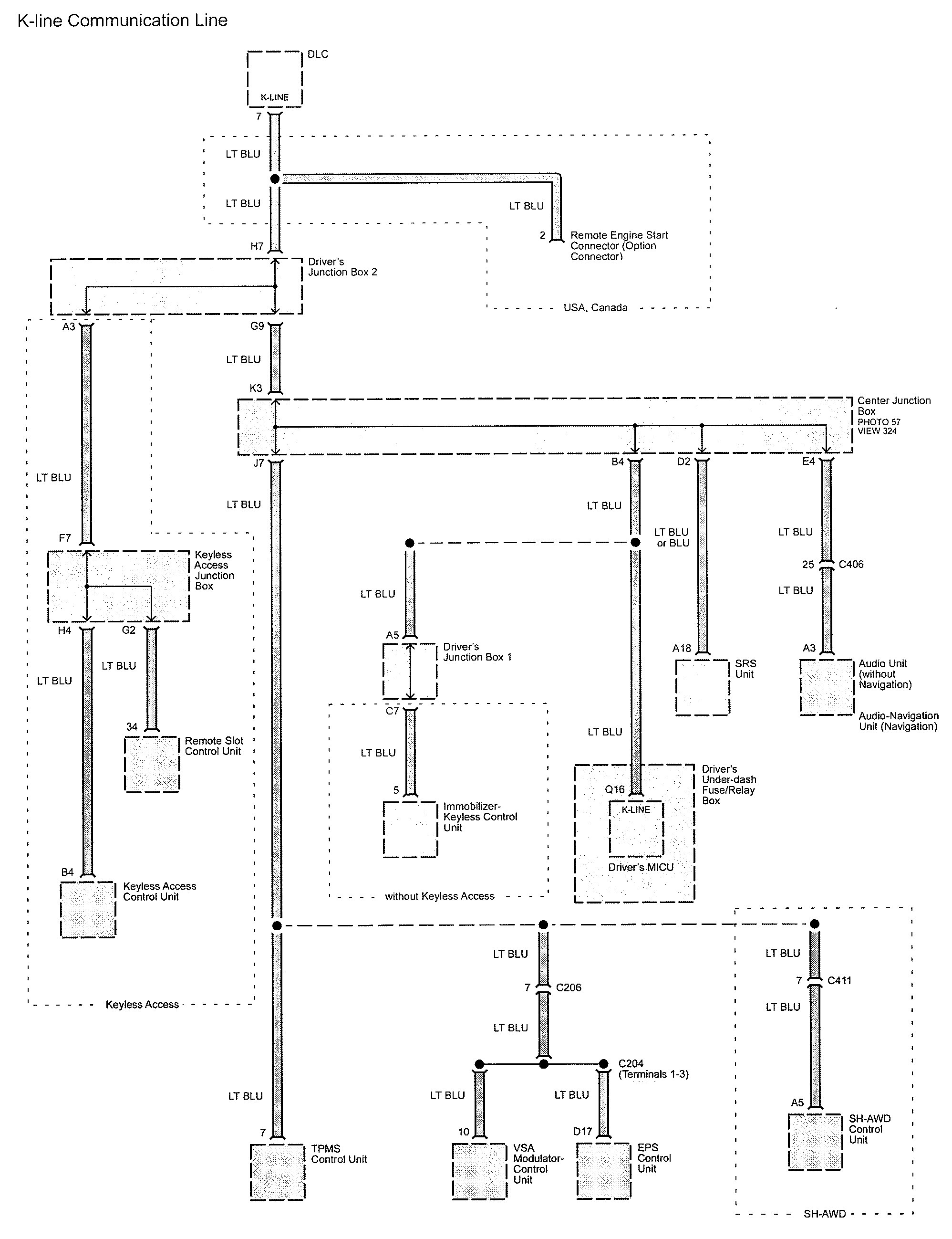
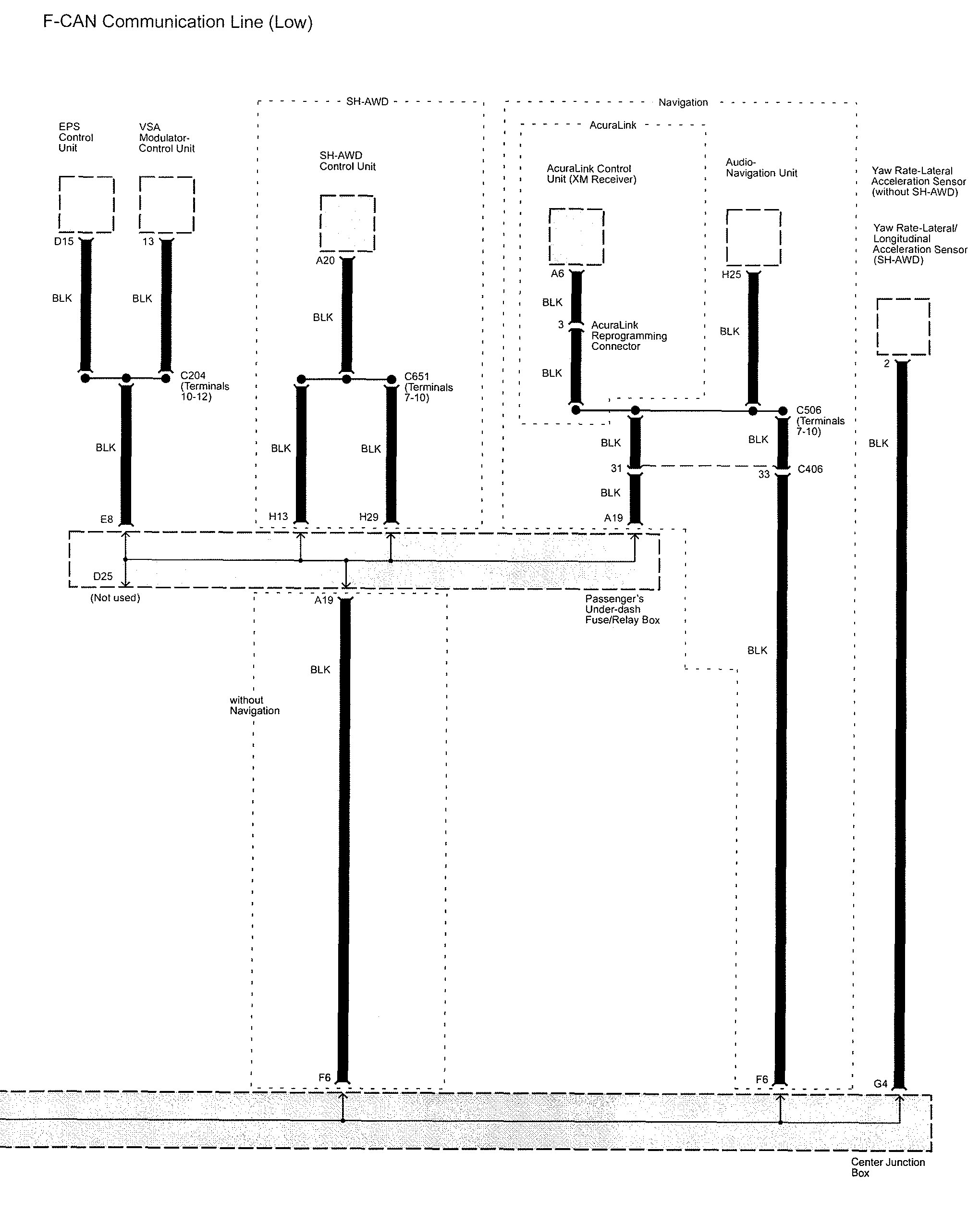
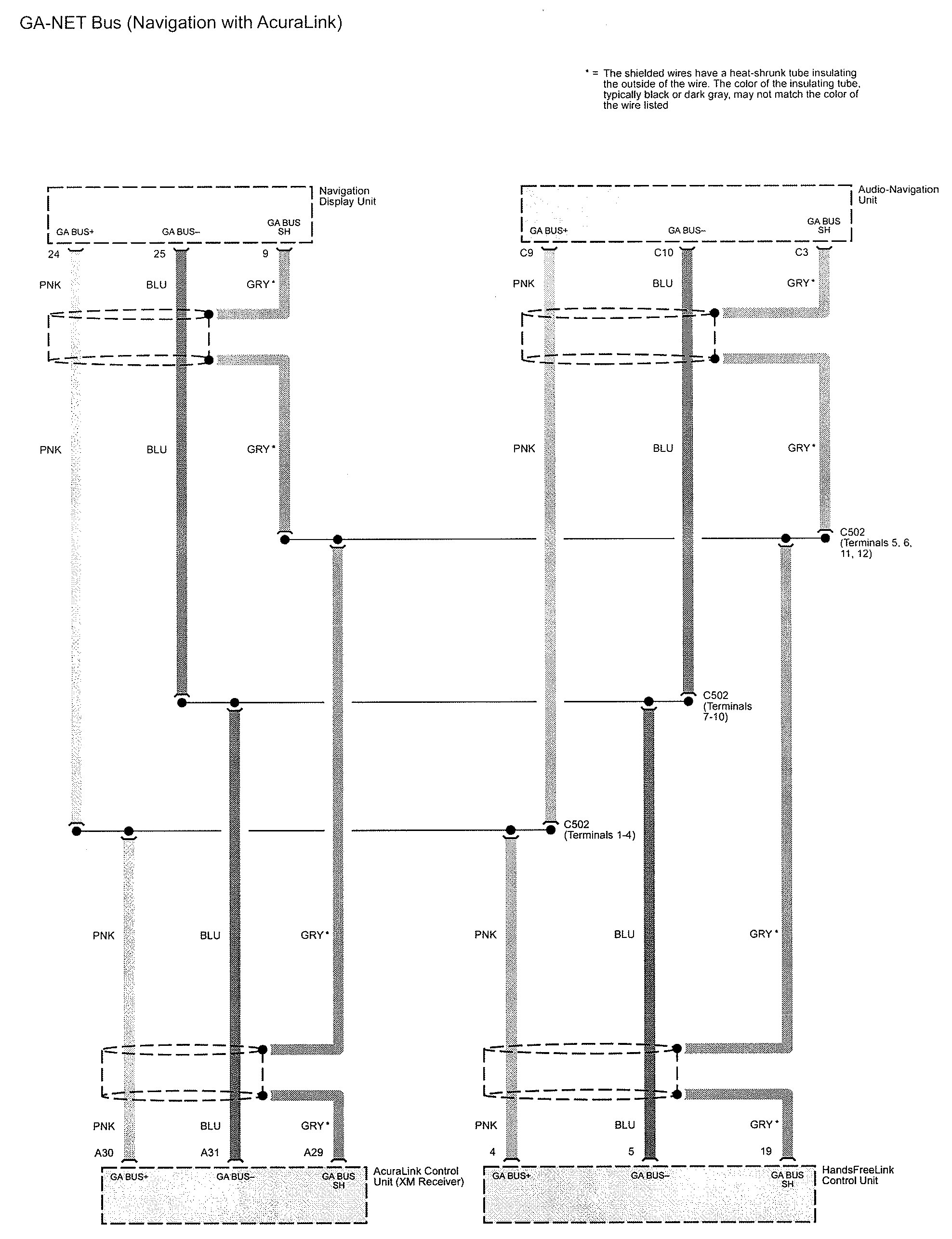
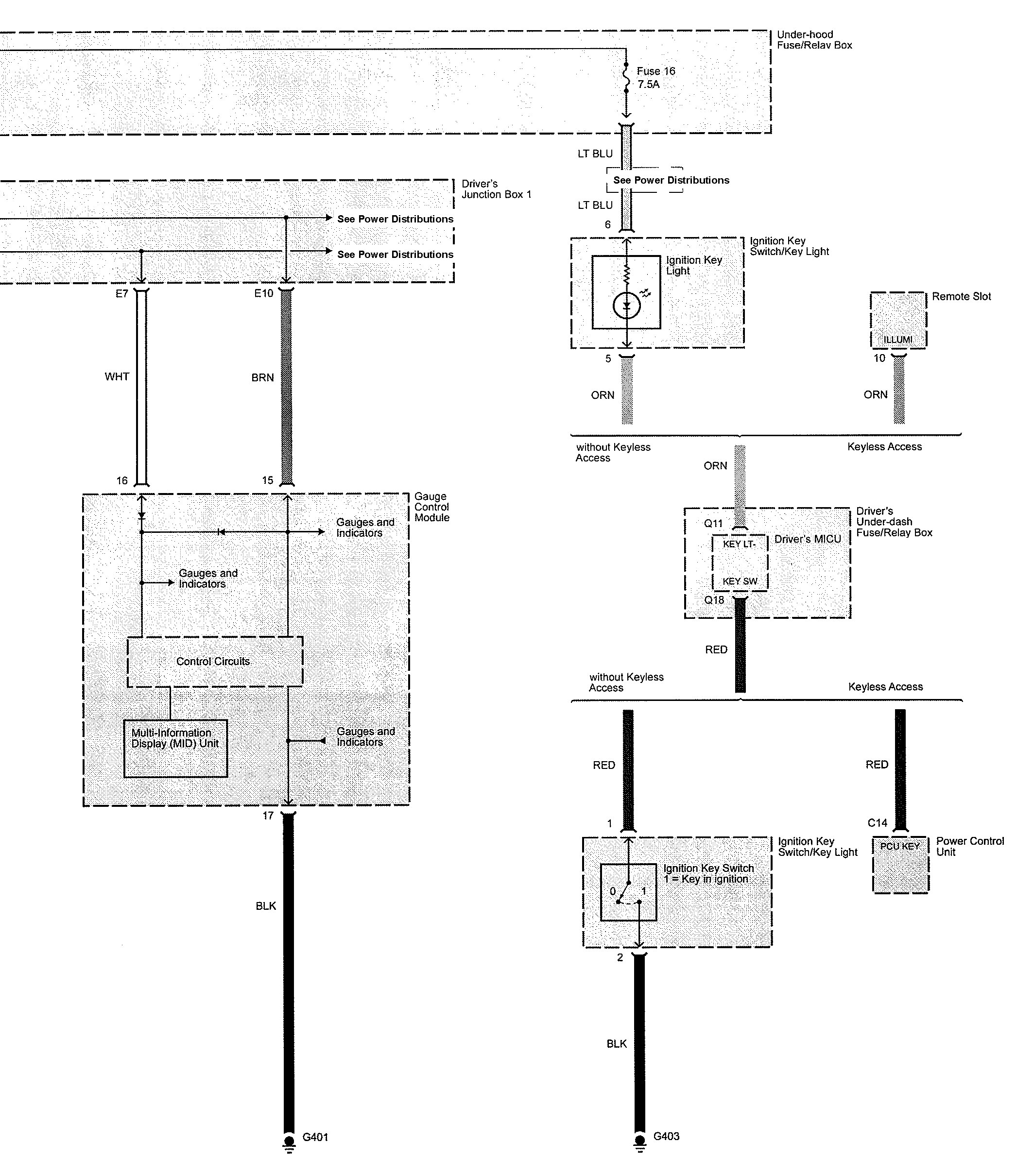
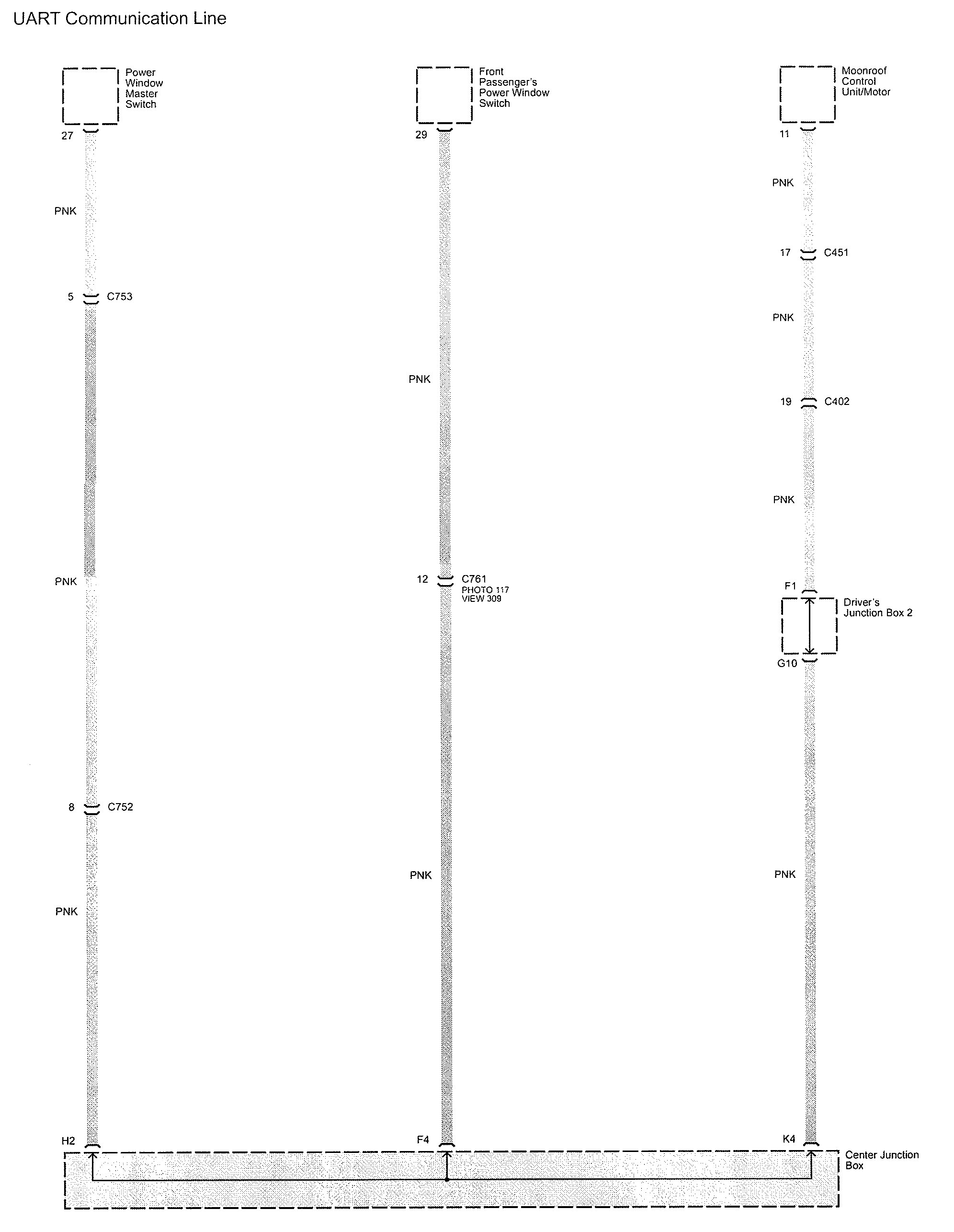
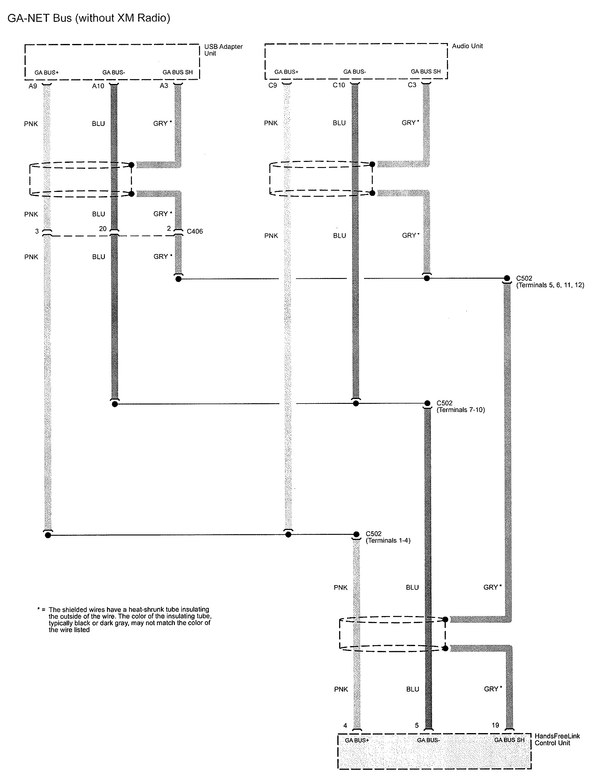
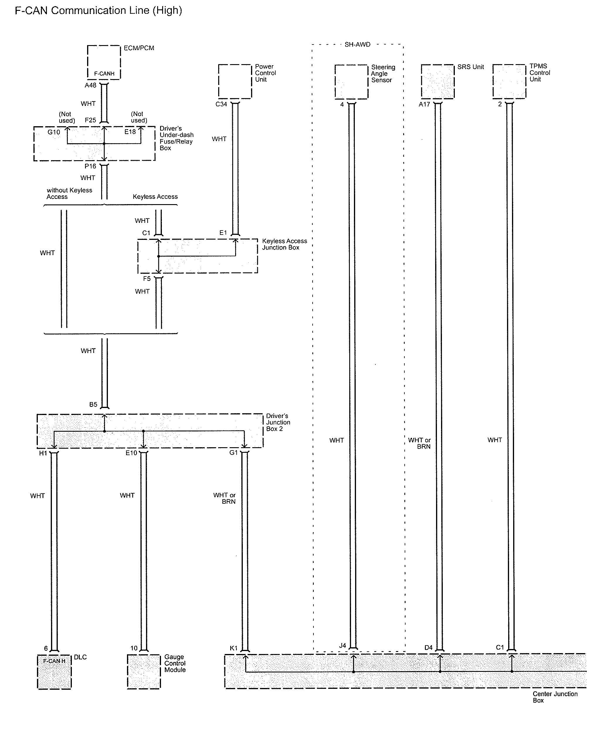
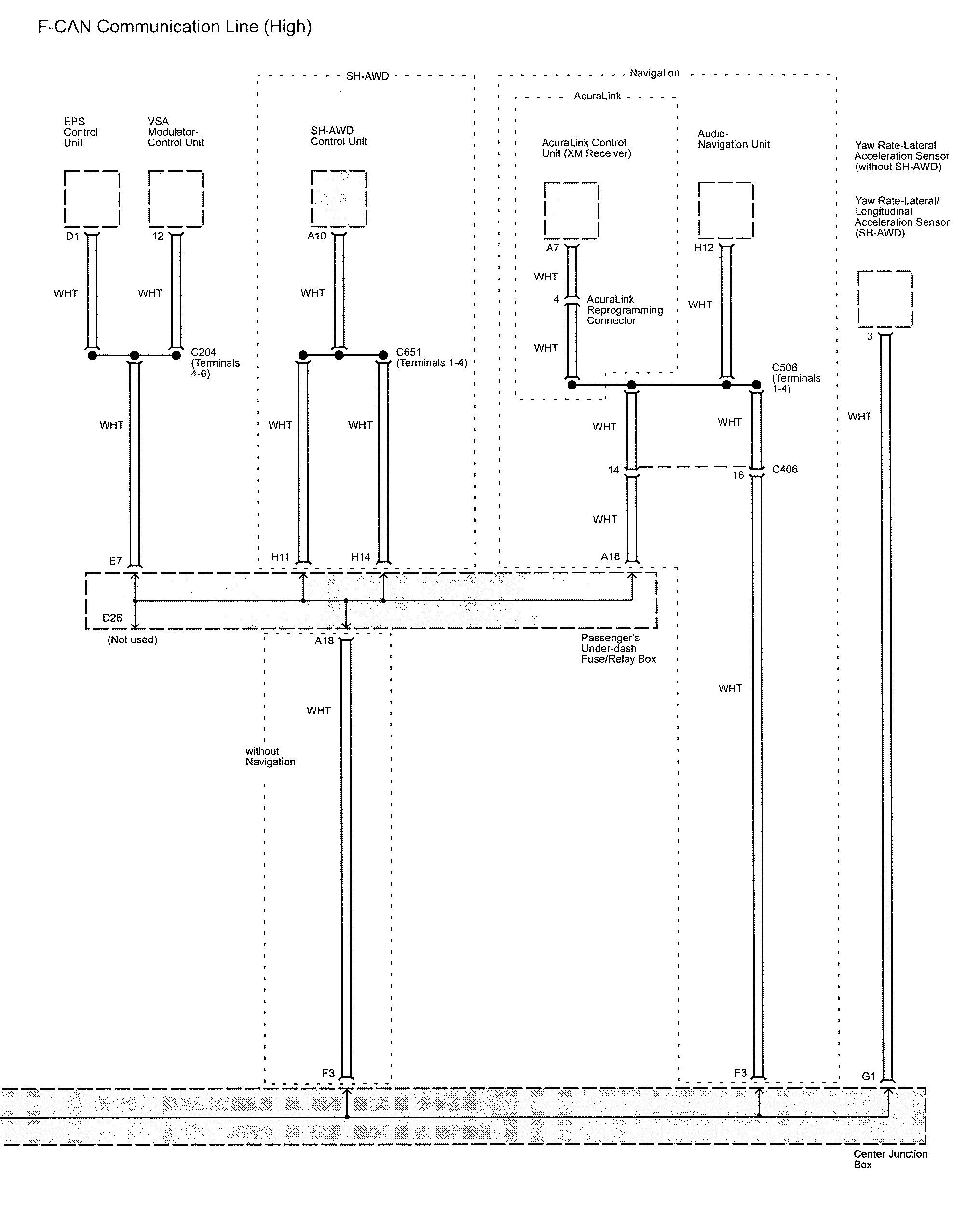
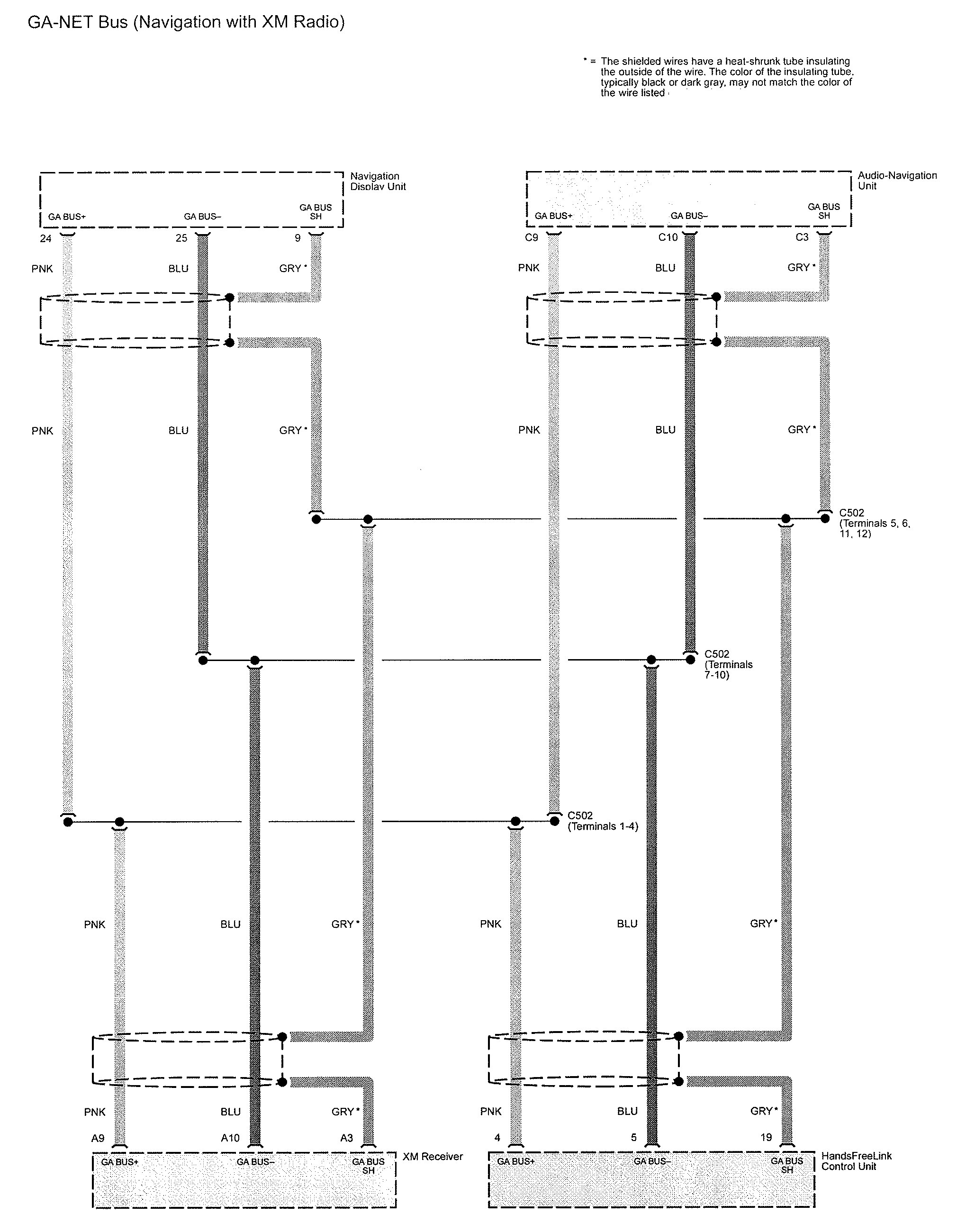
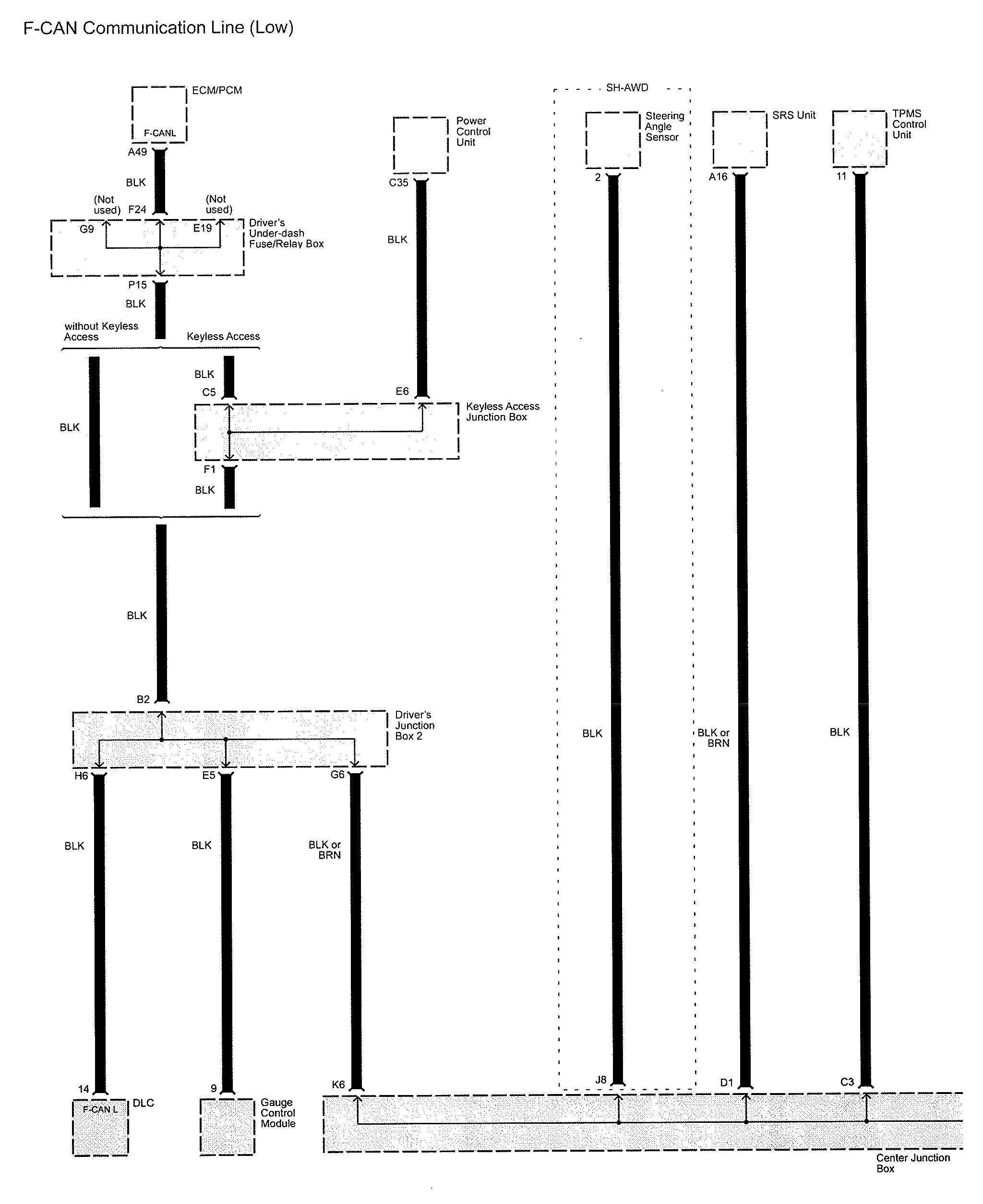
Dashboard integrated central electronic




















WARNING: Terminal and harness assignments for individual connectors will vary depending on vehicle equipment level, model, and market.
